전자-양전자 쌍소멸
"오늘의AI위키"의 AI를 통해 더욱 풍부하고 폭넓은 지식 경험을 누리세요.
1. 개요
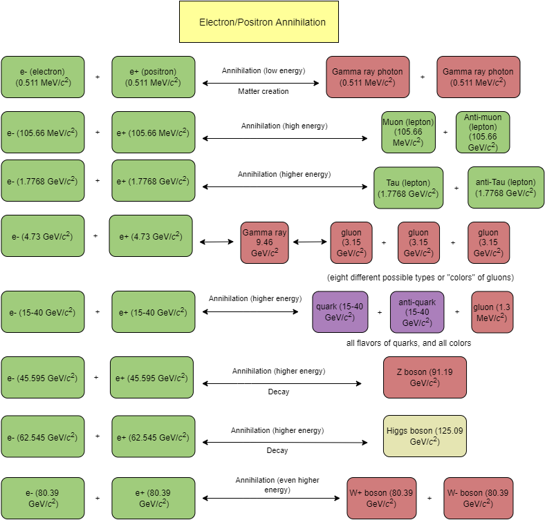
전자-양전자 쌍소멸은 전자와 반입자인 양전자가 만나 소멸하며 에너지를 방출하는 현상이다. 낮은 에너지에서는 주로 두 개 또는 세 개의 감마선 광자를 생성하며, 높은 에너지에서는 더 무거운 입자, 예를 들어 D 중간자나 B 중간자를 생성할 수 있다. 이 과정은 양전자 방출 단층 촬영술(PET) 및 양전자 소멸 분광법(PAS)과 같은 응용 분야에 활용되며, 금속의 페르미 표면 및 밴드 구조 연구에도 사용된다. 쌍소멸의 역반응은 쌍생성이라고 한다.
더 읽어볼만한 페이지
- 핵물리학 - 핵분열
핵분열은 원자핵이 중성자와 충돌하여 두 개 이상의 조각으로 분열되는 현상으로, 막대한 에너지를 방출하며 원자력 발전과 핵무기에 응용되지만 방사성 폐기물 처리 등의 문제점을 가지고 있다. - 핵물리학 - 알파 붕괴
알파 붕괴는 원자핵이 헬륨-4 원자핵인 알파 입자를 방출하여 원자 번호와 질량수가 감소하는 방사성 붕괴의 한 형태로, 무거운 원자핵에서 주로 발생하며 양자 터널링 효과로 설명되고 연기 감지기 등에 활용되지만 인체에 유해할 수도 있다. - 입자물리학 - 전자볼트
전자볼트는 전자가 1볼트의 전위차를 통과할 때 얻거나 잃는 에너지 단위로, 1.602 × 10⁻¹⁹ 줄과 같으며, 다양한 물리학 분야와 공학에서 에너지, 질량, 운동량, 온도, 거리 등을 표현하는 데 널리 활용된다. - 입자물리학 - 알파 붕괴
알파 붕괴는 원자핵이 헬륨-4 원자핵인 알파 입자를 방출하여 원자 번호와 질량수가 감소하는 방사성 붕괴의 한 형태로, 무거운 원자핵에서 주로 발생하며 양자 터널링 효과로 설명되고 연기 감지기 등에 활용되지만 인체에 유해할 수도 있다.
2. 낮은 에너지에서의 쌍소멸
낮은 에너지 상태에서 전자-양전자 쌍소멸의 최종 상태는 제한적이다. 가장 가능성이 높은 것은 두 개 이상의 감마선 광자를 생성하는 것이다. 에너지 보존 법칙과 운동량 보존 법칙에 의해 단일 광자 생성은 불가능하다. (강하게 결합된 원자 전자의 경우는 예외)[1]
일반적으로 두 개의 광자가 생성되며, 각 광자는 전자 또는 양전자의 정지 에너지와 같은 511 keV의 에너지를 갖는다.[2] 소멸 전 시스템이 순 운동량이 없는 기준틀을 사용하면, 충돌 후 감마선 광자는 반대 방향으로 방출된다.
세 개의 광자가 생성되는 경우도 있는데, 이는 일부 각운동량 상태에서 전하 패리티를 보존하기 위해 필요하다.[3] 더 많은 수의 광자를 생성하는 것도 가능하지만, 추가적인 감마선 광자가 생길 때마다 확률이 낮아진다.
2. 1. 두 개의 광자 생성
에너지가 낮은 경우에는 가능한 최종 상태가 제한된다. 대부분은 두 개나 그 이상의 감마선 광자가 생성된다. 에너지 보존 법칙과 운동량 보존 법칙에 의해 하나의 광자만이 생성될 수는 없다. 대부분의 경우, 두 개의 광자가 만들어지고 각각의 에너지는 전자나 양전자의 정지질량에너지(511keV)와 같다.[2] 또한 만들어진 두 개의 광자는 운동량 보존법칙에 의해 서로 반대방향으로 방출된다. 중성미자는 전자보다 가볍기 때문에 쌍소멸을 통해 한 개 혹은 그 이상의 중성미자-반중성미자 쌍이 생성될 수 있지만, 그 확률은 매우 낮다.최종 상태는 매우 제한적이다. 가장 가능성이 높은 것은 두 개 이상의 감마선 광자의 생성이다. 에너지와 선형 운동량 보존은 단 하나의 광자만 생성되는 것을 금지한다. (이 규칙의 예외는 강하게 결합된 원자 전자의 경우 발생할 수 있다.)[1] 가장 흔한 경우, 두 개의 감마선 광자가 생성되며, 각 광자는 전자 또는 양전자의 정지 에너지와 같은 광자 에너지를 갖는다.[2] 편리한 기준틀은 소멸 전 시스템이 순 운동량이 없는 것이다. 따라서 충돌 후 감마선 광자는 반대 방향으로 방출된다. 세 개의 광자가 생성되는 경우도 흔한데, 일부 각운동량 상태에서는 전하 패리티를 보존하기 위해 필요하기 때문이다.[3] 또한 더 많은 수의 광자를 생성하는 것도 가능하지만, 이러한 더 복잡한 과정은 낮은 확률 진폭을 가지기 때문에 추가적인 감마선 광자가 생길 때마다 확률이 낮아진다.
2. 2. 중성미자 쌍 생성
중성미자는 전자보다 가볍기 때문에 쌍소멸을 통해 한 개 혹은 그 이상의 중성미자-반중성미자 쌍이 생성될 수 있다. 하지만 중성미자쌍이 만들어질 확률은 매우 낮다.[1] 이러한 과정의 확률은 광자로의 소멸보다 10000배 정도 낮다. 전자와 적어도 하나의 기본적인 상호작용을 공유하고 보존 법칙이 금지하지 않는 한, 다른 가벼운 입자도 마찬가지일 것이다. 그러나 다른 그러한 입자는 알려져 있지 않다.[2]3. 높은 에너지에서의 쌍소멸
전자 또는 양전자가 상당한 운동 에너지를 가지면, D 중간자나 B 중간자 같이 더 무거운 입자들이 생성될 수 있다. 이는 상대 속도에 충분한 운동 에너지가 이 입자들의 정지 질량 에너지를 제공하기 때문이다. 광자나 다른 가벼운 입자들도 생성될 수 있지만, 이들은 더 높은 운동 에너지를 가지고 나타난다.
약력의 매개체인 W 및 Z 보손의 질량 근처나 그 이상 에너지에서는 약력의 세기가 전자기력과 비슷해진다.[3] 그 결과, 중성미자와 같이 다른 물질과 약하게 상호작용하는 입자를 생성하기가 훨씬 쉬워진다.
입자 가속기에서 전자-양전자 쌍소멸로 생성된 가장 무거운 입자 쌍은 W+–W- 쌍(질량 80.385GeV)이다. 가장 무거운 단일 전하 입자는 Z 보손(질량 91.188GeV)이다. 국제 선형 충돌기 건설의 주요 동기는 이러한 방식으로 힉스 보손(질량 125.09GeV)을 생성하는 것이다.
3. 1. 무거운 입자 생성
입자의 속도가 낮은 경우에는 정지에너지에 비해 입자의 운동에너지가 매우 작아 운동에너지는 무시된다. 입자가 상대론적인 속도(상대론적인 효과를 감지하기에 충분한 속도를 말한다)로 움직이면 입자의 운동에너지가 정지질량에너지에 대해 충분히 커지게 되고, 이로 인해 입자가 가진 총 에너지(총에너지 = 정지질량에너지 + 운동에너지)가 정지질량에너지에 비해 커지게 된다. 따라서 전자나 양전자의 운동에너지가 감지할 수 있을 만큼 크다면, 다른 무거운 입자들이 생성될 수 있다. 광자나 가벼운 입자도 생성될 수 있는데, 생성된 광자와 입자의 에너지가 훨씬 커진다.만약 전자 또는 양전자, 혹은 둘 다 상당한 운동 에너지를 가지고 있다면, 다른 더 무거운 입자들(예: D 중간자 또는 B 중간자)도 생성될 수 있다. 상대 속도에 충분한 운동 에너지가 있어 이러한 입자들의 정지 질량을 제공할 수 있기 때문이다. 또는 광자 및 기타 가벼운 입자를 생성하는 것도 가능하지만, 이들은 더 높은 운동 에너지를 가지고 나타날 것이다.
약력의 매개체인 W 및 Z 보손의 질량 근처 및 그 이상 에너지에서는 약력의 세기가 전자기력과 유사해진다.[3] 그 결과, 다른 물질과 약하게 상호 작용하는 중성미자와 같은 입자를 생성하는 것이 훨씬 쉬워진다.
입자 가속기에서 전자-양전자 쌍소멸에 의해 생성된 가장 무거운 입자 쌍은 W+–W- 쌍(질량 80.385GeV)이다. 가장 무거운 단일 전하 입자는 Z 보손(질량 91.188GeV)이다. 국제 선형 충돌기를 건설하는 주요 동기는 이러한 방식으로 힉스 보손(질량 125.09GeV)을 생성하는 것이다.
3. 2. 약력의 영향
입자의 속도가 낮은 경우에는 정지에너지에 비해 입자의 운동에너지가 매우 작아 운동에너지는 무시된다. 입자가 상대론적인 속도로 움직이면 입자의 운동에너지가 정지질량에너지에 대해 충분히 커지게 되고, 이로 인해 입자가 가진 총에너지(총에너지 = 정지질량에너지 + 운동에너지)가 정지질량에너지에 비해 커지게 된다. 따라서 전자나 양전자의 운동에너지가 감지할 수 있을 만큼 크다면, 다른 무거운 입자들이 생성될 수 있다. 광자나 가벼운 입자도 생성될 수 있는데, 생성된 광자와 입자의 에너지가 훨씬 커진다.만약 전자 또는 양전자, 혹은 둘 다 상당한 운동 에너지를 가지고 있다면, 다른 더 무거운 입자들(예: D 중간자 또는 B 중간자)도 생성될 수 있다. 상대 속도에 충분한 운동 에너지가 있어 이러한 입자들의 정지 질량을 제공할 수 있기 때문이다. 또는 광자 및 기타 가벼운 입자를 생성하는 것도 가능하지만, 이들은 더 높은 운동 에너지를 가지고 나타날 것이다.
약력의 매개체인 W 및 Z 보손의 질량 근처 및 그 이상 에너지에서는 약력의 세기가 전자기력과 유사해진다.[3] 그 결과, 다른 물질과 약하게 상호 작용하는 중성미자와 같은 입자를 생성하는 것이 훨씬 쉬워진다.
입자 가속기에서 전자-양전자 쌍소멸에 의해 생성된 가장 무거운 입자 쌍은 W+–W- 쌍(질량 80.385 GeV/c2 × 2)이다. 가장 무거운 단일 전하 입자는 Z 보손(질량 91.188 GeV/c2)이다. 국제 선형 충돌기를 건설하는 주요 동기는 이러한 방식으로 힉스 보손(질량 125.09 GeV/c2)을 생성하는 것이다.
4. 응용 분야
전자-양전자 쌍소멸은 양전자 방출 단층 촬영술(PET)과 양전자 소멸 분광법(PAS)의 기본 원리이다. 각도 상관 전자-양전자 소멸 방사선 기술을 통해 금속의 페르미 표면과 밴드 구조를 측정하는 데에도 사용된다.
이 과정은 핵 전이에도 활용된다.
4. 1. 양전자 방출 단층 촬영술 (PET)
전자-양전자 쌍소멸 과정은 양전자 방출 단층 촬영술(PET)의 기초가 되는 물리 현상이다.4. 2. 양전자 소멸 분광법 (PAS)
양전자 소멸 분광법(PAS)은 금속 및 반도체의 결정 결함 연구에 사용되며, 빈자리형 결함에 대한 유일한 직접적인 탐침으로 간주된다.[1]4. 3. 페르미 표면 및 밴드 구조 측정
각도 상관 전자-양전자 소멸 방사선 기술은 금속의 페르미 표면 및 밴드 구조 측정에 사용된다.양전자 소멸 분광법은 금속 및 반도체의 결정 결함 연구에도 사용되며, 빈자리형 결함에 대한 유일한 직접적인 탐침으로 간주된다.
5. 역반응: 쌍생성
역반응인 전자-양전자 생성을 쌍생성이라고 하며, 이는 이광자 물리학의 지배를 받는다.
참조
[1]
논문
Single-Quantum Annihilation of Positrons
[2]
논문
Una Ventana Abierta a los Confines del Universo
[3]
서적
Introduction to Elementary Particles
Wiley
[4]
논문
Defect identification in semiconductors with positron annihilation: Experiment and theory
https://aaltodoc.aal[...]
본 사이트는 AI가 위키백과와 뉴스 기사,정부 간행물,학술 논문등을 바탕으로 정보를 가공하여 제공하는 백과사전형 서비스입니다.
모든 문서는 AI에 의해 자동 생성되며, CC BY-SA 4.0 라이선스에 따라 이용할 수 있습니다.
하지만, 위키백과나 뉴스 기사 자체에 오류, 부정확한 정보, 또는 가짜 뉴스가 포함될 수 있으며, AI는 이러한 내용을 완벽하게 걸러내지 못할 수 있습니다.
따라서 제공되는 정보에 일부 오류나 편향이 있을 수 있으므로, 중요한 정보는 반드시 다른 출처를 통해 교차 검증하시기 바랍니다.
문의하기 : help@durumis.com
