니도바이러스목
"오늘의AI위키"의 AI를 통해 더욱 풍부하고 폭넓은 지식 경험을 누리세요.
1. 개요
니도바이러스목(Nidovirales)은 외피와 캡핑되고 폴리아데닐화된 양극성 단일가닥 RNA 게놈을 가진 바이러스 그룹이다. 이 그룹은 코로나바이러스과와 아르테리바이러스과를 포함하며, 게놈 크기에 따라 두 개의 분지로 나뉜다. 니도바이러스는 바이러스 중 가장 큰 RNA 게놈을 가지며, 주요 단백질 분해효소와 보조 단백질 분해효소를 암호화하여 복제 과정을 조절한다. 또한, 7개의 보존된 도메인을 통해 다른 RNA 바이러스와 구별되며, 다양한 아목과 과로 분류된다.
더 읽어볼만한 페이지
- 바이러스 목 - 모노네가바이러스목
모노네가바이러스목은 단일 가닥, 음성 극성의 RNA 바이러스 목으로, 선형의 비분절 RNA 게놈과 특징적인 유전자 순서 및 복제 방식을 가지며, 에볼라바이러스, 홍역 바이러스, 볼거리 바이러스, 광견병 바이러스 등 인간을 포함한 여러 생물에 감염을 일으키는 바이러스를 포함한다.
| 니도바이러스목 | |
|---|---|
| 기본 정보 | |
![]() | |
| 분류 정보 | |
| 계 | 리보바이리아 |
| 역 | 오르토르나비라 |
| 문 | 피수비리코타 |
| 강 | 피소니비리케테스 |
| 목 | 니도바이러스목 |
| 하위 분류 | |
| 아목 | 코로나바이러스아목 (Cornidovirineae) 아르테리바이러스아목 (Arterivirinae) 메소니바이러스아목 (Mesnidovirineae) |
| 특징 | |
| 유전체 | 양성-극성 외가닥 RNA 바이러스 |
| 특징 | RNA 복제와 전사에 관여하는 효소 복합체를 암호화하는 거대한 게놈을 가짐 복잡한 유전자 발현 전략을 사용 둥지 모양의 하위 게놈 RNA를 생성하는 특징 |
| 추가 정보 | |
| 참고 문헌 | 국제 바이러스 분류 위원회 (ICTV) King et al., 2012 de Vries et al., 1997 Enjuanes et al., 2008 Thiel V, 2007 Balasuriya and Snijder, 2008 Lauber et al., 2012 |
2. 바이러스학
니도바이러스는 바이러스 외피와 캡핑되고 폴리아데닐화된 양극성 단일가닥 RNA 게놈을 가지고 있다.[3] 이들은 구조 단백질을 비구조 단백질과 별도로 발현한다. 구조 단백질은 게놈의 3' 말단에 암호화되어 있으며 일련의 소형 게놈 mRNA로부터 발현된다.
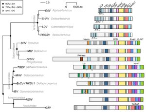
니도바이러스는 7개의 보존된 도메인(5'-TM2-3CLpro-TM3-RdRp-Zm-HEL1-NendoU-3')으로 다른 RNA 바이러스와 구별될 수 있는데, 처음 세 개는 ORF1a에, 나머지 네 개는 ORF1b에 인코딩된다. TM2와 TM3는 막 도메인이고, RdRp는 RNA 의존성 RNA 중합효소이며, Zm은 헬리카제(HEL1)와 융합된 아연 클러스터 결합 도메인이고, 3CLpro는 3C 유사 프로테아제이며, NendoU는 유리딜레이트 특이적 엔도뉴클레아제이다. 3CLpro는 촉매 His-Cys 이량체를 가지고 있으며, SARS 코로나바이러스 주요 프로테아제(Mpro)와 관련이 있다.
대부분의 니도바이러스 아유전체 RNA는 게놈 RNA의 5' 말단에서 유래한 5' 리더 서열을 포함하지만, 모든 것이 그런 것은 아니다. ORF1b를 생성하는 프레임시프트는 ORF1a 종결 코돈 상류에 위치한 UUUAAAC 헵타뉴클레오티드 '미끄러운' 서열과 추정 RNA 슈도낫 구조에서 발생한다.
''Nidovirales'' 게놈에서는 많은 단백질이 확인되었지만, 그 기능은 아직 밝혀지지 않았다. 게놈에 존재할 수 있는 다른 효소에는 파파인 유사 프로테아제, ADP-리보스/폴리(ADP-리보스) 결합 또는 ADP-리보스 1''-인산 가수분해효소 활성 및 사이클릭 뉴클레오티드 포스포디에스터라제가 있다.
2. 1. 구조
니도바이러스는 바이러스 외피와 캡핑되고 폴리아데닐화된 양극성 단일가닥 RNA 게놈을 가지고 있다.[3] 이 그룹은 구조 단백질을 비구조 단백질과 별도로 발현한다. 구조 단백질은 게놈의 3' 말단에 암호화되어 있으며 일련의 소형 게놈 mRNA로부터 발현된다.2. 2. 게놈
니도바이러스는 7개의 보존된 도메인(5'-TM2-3CLpro-TM3-RdRp-Zm-HEL1-NendoU-3')으로 다른 RNA 바이러스와 구별될 수 있으며, 처음 세 개는 ORF1a에, 나머지 네 개는 ORF1b에 인코딩된다. TM2와 TM3는 막 도메인이고, RdRp는 RNA 의존성 RNA 중합효소이며, Zm은 헬리카제(HEL1)와 융합된 아연 클러스터 결합 도메인이고, 3CLpro는 3C 유사 프로테아제이며, NendoU는 유리딜레이트 특이적 엔도뉴클레아제이다. 3CLpro는 촉매 His-Cys 이량체를 가지고 있으며, SARS 코로나바이러스 주요 프로테아제(Mpro)와 관련이 있다.대부분의 니도바이러스 아유전체 RNA는 게놈 RNA의 5' 말단에서 유래한 5' 리더 서열을 포함하지만, 모든 것이 그런 것은 아니다. ORF1b를 생성하는 프레임시프트는 ORF1a 종결 코돈 상류에 위치한 UUUAAAC 헵타뉴클레오티드 '미끄러운' 서열과 추정 RNA 슈도낫 구조에서 발생한다.
많은 단백질이 ''Nidovirales'' 게놈에서 확인되었지만, 그 기능은 아직 밝혀지지 않았다. 게놈에 존재할 수 있는 다른 효소에는 파파인 유사 프로테아제, ADP-리보스/폴리(ADP-리보스) 결합 또는 ADP-리보스 1''-인산 가수분해효소 활성 및 사이클릭 뉴클레오티드 포스포디에스터라제가 있다.
3. 계통 발생

니도바이러스목은 게놈 크기에 따라 두 개의 분지로 나눌 수 있다. 큰 게놈(26.3~31.7킬로베이스)을 가진 것들에는 코로나바이러스과와 로니바이러스과(큰 니도바이러스)가 포함되고, 작은 게놈(작은 니도바이러스)을 가진 것들에는 멀리 떨어져 있는 아르테리바이러스과(12.7~15.7kb)가 포함된다.
큰 니도바이러스는 2'-O-메틸전이효소와 3'–5' 엑소리보뉴클레아제(ExoN)를 모두 암호화하는데, 후자는 RNA 바이러스에게는 매우 특이한 것이다. 또한, 슈퍼패밀리 1 헬리카제, 유리딜레이트 특이적 엔도뉴클레아제(니도바이러스에만 고유한 효소) 및 여러 프로테아제를 암호화한다.
니도바이러스는 바이러스 중 가장 큰 RNA 게놈을 가진 그룹이다. 그룹 구성원인 플라나리아 분비세포 니도바이러스(PSCNV)는 41.1kb의 가장 큰 알려진 비분절 RNA 게놈을 가지고 있다.[6] 숙주는 플라나리아 편형동물이다.[7]
4. 분류

다음은 인정되는 아목과 과들이다. (-''virineae''는 아목을, -''viridae''는 과를 나타낸다).[8]
| 아목(Suborder) | 과(Family) |
|---|---|
| 압니도바이러스아목(Abnidovirineae) | 아비소바이러스과(Abyssoviridae) |
| 아르니도바이러스아목(Arnidovirineae) | 아르테리바이러스과(Arteriviridae) |
| 크레메가바이러스과(Cremegaviridae) | |
| 그레스나바이러스과(Gresnaviridae) | |
| 올리포바이러스과(Olifoviridae) | |
| 코르니도바이러스아목(Cornidovirineae) | 코로나바이러스과(Coronaviridae) |
| 메스니도바이러스아목(Mesnidovirineae) | 메디오니바이러스과(Medioniviridae) |
| 메소니바이러스과(Mesoniviridae) | |
| 모니도바이러스아목(Monidovirineae) | 모노니바이러스과(Mononiviridae) |
| 나니도바이러스아목(Nanidovirineae) | 낭고샤바이러스과(Nanghoshaviridae) |
| 난하이포바이러스과(Nanhypoviridae) | |
| 로니도바이러스아목(Ronidovirineae) | 유로니바이러스과(Euroniviridae) |
| 로니바이러스과(Roniviridae) | |
| 토르니도바이러스아목(Tornidovirineae) | 토바니바이러스과(Tobaniviridae) |
- ''니도바이러스목'' (''Nidovirales'')
- *''압니도바이러스아목''(''Abnidovirineae'')
- **''아비소바이러스과''(''Abyssoviridae'')
- *''아르니도바이러스아목''(''Arnidovirineae'')
- **''아르테리바이러스과''(''Arteriviridae'')
- **''크레메가바이러스과''(''Cremegaviridae'')
- **''그레스나바이러스과''(''Gresnaviridae'')
- **''올리포바이러스과''(''Olifoviridae'')
- *''코르니도바이러스아목''(''Cornidovirineae'')
- **''코로나바이러스과''(''Coronaviridae'')
- *''메스니도바이러스아목''(''Mesnidovirineae'')
- **''메디오니바이러스과''(''Medioniviridae'')
- **''메소니바이러스과''(''Mesoniviridae'')
- *''모니도바이러스아목''(''Monidovirineae'')
- **''모노니바이러스과''(''Mononiviridae'')
- *''나니도바이러스아목''(''Nanidovirineae'')
- **''낭고샤바이러스과''(''Nanghoshaviridae'')
- **''난하이포바이러스과''(Nanhypoviridae)
- *''로니도바이러스아목''(Ronidovirineae)
- **''유로니바이러스과''(Euroniviridae)
- **''로니바이러스과''(Roniviridae)
- *''토르니도바이러스아목''(''Tornidovirineae'')
- **''토바니바이러스과''(''Tobaniviridae'')
참조
[1]
논문
The Curious Case of the Nidovirus Exoribonuclease: Its Role in RNA Synthesis and Replication Fidelity
2019
[2]
웹사이트
International Committee on Taxonomy of Viruses (ICTV)
https://ictv.global/[...]
2020-06-08
[3]
논문
Order - Nidovirales
http://www.sciencedi[...]
Elsevier
2020-06-08
[4]
논문
The Genome Organization of the Nidovirales: Similarities and Differences between Arteri-, Toro-, and Coronaviruses
[5]
논문
A nidovirus perspective on SARS-CoV-2
2021-01
[6]
웹사이트
Taxonomy browser (Planidovirus 1)
https://www.ncbi.nlm[...]
2020-06-08
[7]
논문
A planarian nidovirus expands the limits of RNA genome size
2018-11-01
[8]
웹사이트
Virus Taxonomy: 2019 Release
https://ictv.global/[...]
International Committee on Taxonomy of Viruses
2020-04-30
[9]
웹사이트
Virus Taxonomy: 2019 Release
https://talk.ictvonl[...]
ICTV
[10]
서적
Animal Viruses: Molecular Biology
http://www.horizonpr[...]
Caister Academic Press
[11]
서적
Coronaviruses: Molecular and Cellular Biology
http://www.horizonpr[...]
Caister Academic Press
[12]
서적
Animal Viruses: Molecular Biology
http://www.horizonpr[...]
Caister Academic Press
[13]
논문
Mesoniviridae: A proposed new family in the order Nidovirales formed by a single species of mosquito-borne viruses
[14]
웹사이트
Roniviridae
https://viralzone.ex[...]
[15]
서적
Animal Viruses: Molecular Biology
http://www.horizonpr[...]
Caister Academic Press
[16]
서적
Animal Viruses: Molecular Biology
http://www.horizonpr[...]
Caister Academic Press
[17]
서적
Coronaviruses: Molecular and Cellular Biology
http://www.horizonpr[...]
Caister Academic Press
본 사이트는 AI가 위키백과와 뉴스 기사,정부 간행물,학술 논문등을 바탕으로 정보를 가공하여 제공하는 백과사전형 서비스입니다.
모든 문서는 AI에 의해 자동 생성되며, CC BY-SA 4.0 라이선스에 따라 이용할 수 있습니다.
하지만, 위키백과나 뉴스 기사 자체에 오류, 부정확한 정보, 또는 가짜 뉴스가 포함될 수 있으며, AI는 이러한 내용을 완벽하게 걸러내지 못할 수 있습니다.
따라서 제공되는 정보에 일부 오류나 편향이 있을 수 있으므로, 중요한 정보는 반드시 다른 출처를 통해 교차 검증하시기 바랍니다.
문의하기 : help@durumis.com
