코로나바이러스과
"오늘의AI위키"의 AI를 통해 더욱 풍부하고 폭넓은 지식 경험을 누리세요.
1. 개요
코로나바이러스과는 레토바이러스아과와 코로나바이러스아과로 구성되며, 코르니도비리네아목에 속한다. 2019년 ICTV 분류에 따르면, 2개의 아과, 5개의 속, 26개의 아속, 46개의 종으로 구성되어 있다. 코로나바이러스아과는 포유류와 조류에서 질병을 유발하며, 사람에게는 호흡기 감염을 일으킨다. 코로나바이러스는 양성 극성 단일 가닥 RNA 바이러스로, RNA 바이러스 중 게놈 크기가 가장 크다.
더 읽어볼만한 페이지
- 코로나바이러스과 - 신종 코로나바이러스
신종 코로나바이러스는 사람에게 병원성이 있는 새로운 종의 코로나바이러스과 바이러스를 지칭하며, SARS-CoV, HKU1, MERS-CoV, SARS-CoV-2 등이 이에 속하고, 질병 명칭 사용에 대한 사회적 영향 관련 논의가 있다. - 코로나바이러스과 - 코로나바이러스 스파이크단백질
코로나바이러스 스파이크단백질은 바이러스 표면에 존재하며 숙주 세포 침투에 중요한 단백질로, S1 영역은 숙주 세포 수용체와 결합하고 S2 영역은 막 융합을 촉진하며, SARS-CoV-2의 경우 백신 및 치료제 개발의 표적이 되고 혈관 손상 유발 가능성도 제시된다. - 바이러스 과 - 파르보바이러스
파르보바이러스는 선형 단일 가닥 DNA 게놈을 가진 바이러스로, NS 유전자와 VP 유전자를 포함하며, 롤링 헤어핀 복제 방식으로 게놈을 복제하고, 질병을 유발하거나 유전자 치료에 활용된다. - 바이러스 과 - 아데노바이러스
아데노바이러스는 아데노바이러스과에 속하며, 사람에게 다양한 질병을 일으키는 7가지 종과 88개의 혈청형으로 나뉘는 바이러스로, 유전자 치료 및 백신 개발에 활용된다.
| 코로나바이러스과 - [생물]에 관한 문서 | |
|---|---|
| 개요 | |
![]() | |
![]() | |
| 학명 | Coronaviridae |
| 동의어 | 해당사항 없음 |
| 분류 | |
| 상위 분류군 | 니도바이러스목 |
| 아목 | 코르니도비리네아 |
| 하위 분류 | 레토비리나에 알파레토바이러스 오르토코로나비리나에 알파코로나바이러스 베타코로나바이러스 감마코로나바이러스 델타코로나바이러스 |
2. 바이러스학
코로나바이러스는 ''코로나바이러스과''(Coronaviridae)와 ''코로나바이러스아과''(Orthocoronavirinae, 또는 ''Coronavirinae'')의 일반적인 명칭이다.[10][11] 포유류와 조류에서 질병을 일으키며, 사람에게는 주로 호흡기 감염을 유발한다.[12] 일반적으로 경미한 감기 증상을 유발하는 네 가지 인간 코로나바이러스와 달리, SARS-CoV-1, MERS-CoV, SARS-CoV-2는 심각한 질병과 사망을 초래할 수 있다.[12] 닭에서는 상부 호흡기 질환, 소와 돼지에서는 설사를 유발하는 등 숙주에 따라 증상이 다르게 나타난다. SARS-CoV-2를 제외하면 인간 코로나바이러스 감염을 예방하거나 치료할 백신이나 항바이러스제는 없다.
코로나바이러스는 외피를 가진 바이러스로, 양성 극성 단일 가닥 RNA 게놈과 나선형 대칭의 뉴클레오캡시드를 가지고 있다. 게놈 크기는 약 26~32킬로베이스로, RNA 바이러스 중에서는 가장 큰 편에 속한다(최근 플라나리아에서 발견된 41kb 니도바이러스목 바이러스 다음으로 크다).[13]
2. 1. 복제 주기

게놈의 5' 말단과 3' 말단에는 각각 캡과 폴리(A) 트랙트가 있다. 소포체(ER) 또는 골지체의 막을 통해 출아(budding) 과정을 거쳐 얻어진 바이러스 외피에는 항상 스파이크(S) 단백질과 막(M) 단백질로 알려진 두 가지 바이러스 특이적 당단백질 종류가 포함되어 있다. 스파이크 단백질은 큰 표면 돌기(때때로 펩로머로 알려짐)를 구성하는 반면, 막 단백질은 삼중 막 관통 막 단백질이다. 토로바이러스와 일부 코로나바이러스(특히 ''베타코로나바이러스속''의 A 아군 구성원)는 S로 구성된 펩로머 외에도, 혈구응집소-에스테라아제 단백질로 구성된 두 번째 유형의 표면 돌기를 가지고 있다. 또 다른 중요한 구조적 단백질은 게놈 RNA를 감싸는 뉴클레오캡시드의 나선형 대칭에 책임이 있는 인산단백질 뉴클레오캡시드 단백질(N)이다.[4] 네 번째이자 가장 작은 바이러스 구조 단백질은 외피 단백질(E)로 알려져 있으며, 바이러스 출아에 관여하는 것으로 생각된다.[5]
적어도 두 개의 바이러스 게놈이 동일하게 감염된 숙주 세포에 존재할 때 유전자 재조합이 발생할 수 있다. RNA 재조합은 코로나바이러스 진화의 주요 원동력인 것으로 보인다. 재조합은 CoV 종 내의 유전적 변이, CoV 종이 한 숙주에서 다른 숙주로 이동할 수 있는 능력, 그리고 드물게 새로운 CoV의 출현을 결정할 수 있다.[6] CoV에서 재조합의 정확한 메커니즘은 알려져 있지 않지만, 게놈 복제 중 템플릿 전환을 포함하는 것으로 보인다.[1]
2. 2. 유전자 재조합
동일하게 감염된 숙주 세포에 두 개 이상의 바이러스 게놈이 존재할 때 유전자 재조합이 일어날 수 있다. RNA 재조합은 코로나바이러스 진화의 주요 원동력으로 보인다. 재조합은 코로나바이러스(CoV) 종 내의 유전적 변이, CoV 종이 한 숙주에서 다른 숙주로 이동하는 능력, 그리고 드물게 새로운 CoV의 출현을 결정할 수 있다.[6] CoV에서 재조합의 정확한 메커니즘은 알려져 있지 않지만, 게놈 복제 중 템플릿 전환을 포함하는 것으로 추정된다.[1]3. 분류
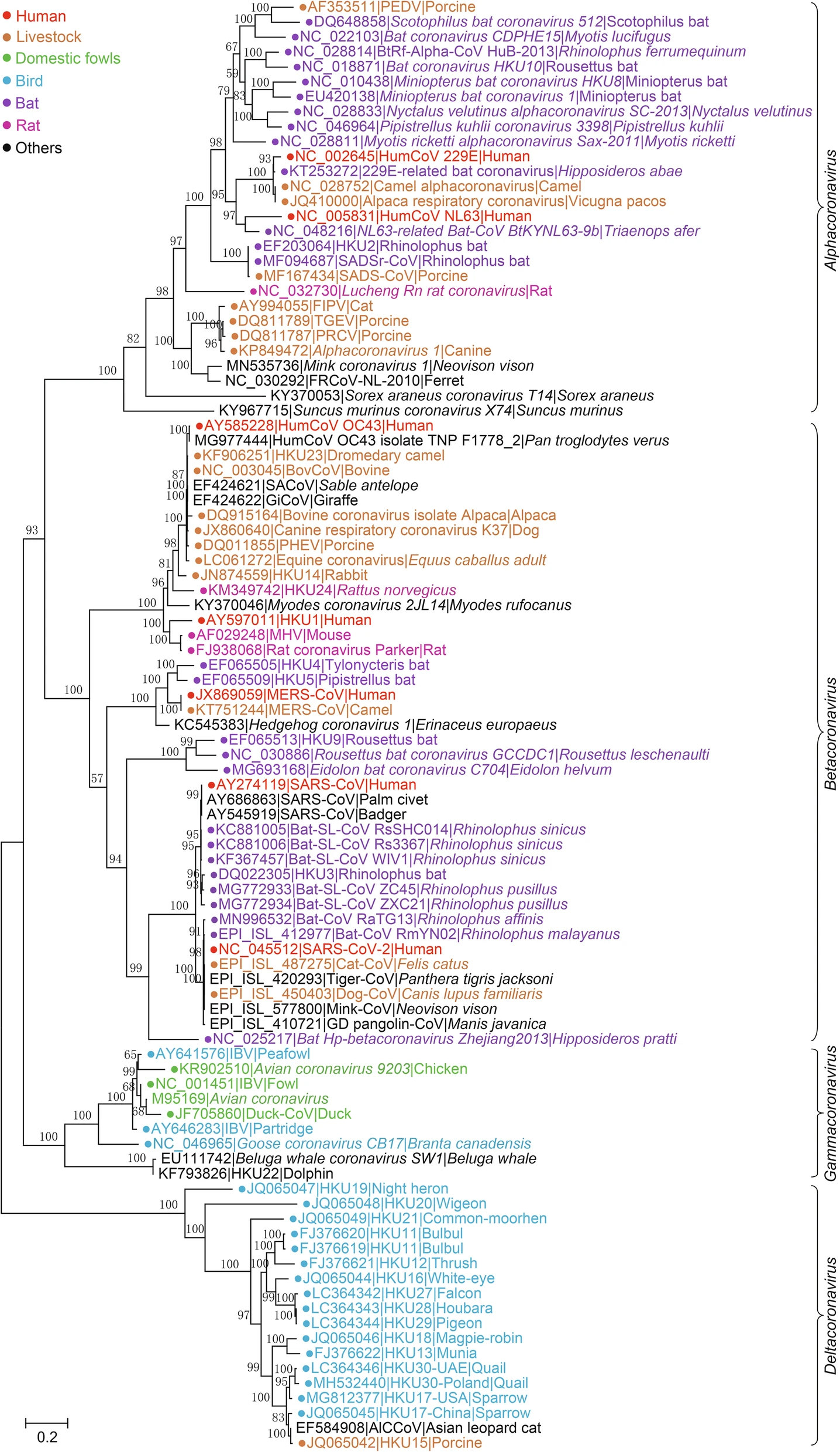
코로나바이러스과는 2개의 아과, 5개의 속, 26개의 아속, 46개의 종으로 구성되어 있다.[7] 추가적인 종들이 검토 중이거나 임시적으로 분류되어 있다.[8] 2019년 ICTV 분류에 따르면, 코로나바이러스과는 2아과, 5속, 26아속, 46종으로 구성되었다.[14]

코로나바이러스과는 크게 레토바이러스아과와 코로나바이러스아과로 나뉜다.
3. 1. 레토바이러스아과 (''Letovirinae'')
레토바이러스아과는 코로나바이러스과의 아과 중 하나이다.[14] 알파레토바이러스(''Alphaletovirus'') 하나의 속만을 포함하고 있다.[14] 알파레토바이러스속은 다시 마일코바이러스아속(Milecovirus)으로 나뉘며, 마이크로힐라 레토바이러스 1 종을 포함한다.[14]3. 2. 코로나바이러스아과 (''Orthocoronavirinae'')
코로나바이러스아과는 4개의 속, 즉 알파, 베타, 감마, 델타코로나바이러스로 구성된다.[9]| 속 | 아속 | 종 |
|---|---|---|
| 알파코로나바이러스속 | 콜라코바이러스 | 박쥐 코로나바이러스 CDPHE15 |
| 데카코바이러스 | ||
| 두비나코바이러스 | 인간 코로나바이러스 229E | |
| 루차코바이러스 | 루청 쥐 코로나바이러스 | |
| 미나코바이러스 | 밍크 코로나바이러스 1 | |
| 미누나코바이러스 | ||
| 미오타코바이러스 | 작은발톱박쥐 알파코로나바이러스 Sax-2011 | |
| 닉타코바이러스 | ||
| 페다코바이러스 | ||
| 리나코바이러스 | 작은발굽코박쥐 코로나바이러스 HKU2 | |
| 세트라코바이러스 | ||
| 소라코바이러스 | 유럽땃쥐 코로나바이러스 T14 | |
| 수나코바이러스 | 흰이빨쥐 코로나바이러스 X74 | |
| 테가코바이러스 | 알파코로나바이러스 1 | |
| 속 | 아속 | 종 |
| 베타코로나바이러스속 | 엠베코바이러스 | |
| 히베코바이러스 | 박쥐 Hp-베타코로나바이러스 Zhejiang2013 | |
| 머베코바이러스 | ||
| 노베코바이러스 | ||
| 사르베코바이러스 | 중증급성호흡기증후군 관련 코로나바이러스 | |
| 속 | 아속 | 종 |
| 감마코로나바이러스속 | 브랑가코바이러스 | 거위 코로나바이러스 CB17 |
| 세가코바이러스 | 흰돌고래 코로나바이러스 SW1 | |
| 이가코바이러스 | ||
| 속 | 아속 | 종 |
| 델타코로나바이러스속 | 안데코바이러스 | 쇠오리 코로나바이러스 HKU20 |
| 불데코바이러스 | ||
| 허데코바이러스 | 왜가리 코로나바이러스 HKU19 |
3. 3. 분류되지 않은 코로나바이러스
분류되지 않은 코로나바이러스과에는 다음과 같은 바이러스들이 있지만, 이 외에도 많은 종류가 있다.[21]| 바이러스 이름 |
|---|
| 아시아표범고양이 코로나바이러스 광시/F230/2006 |
| 박쥐 코로나바이러스 HpBtCoV/3740-1 |
| 박쥐 코로나바이러스 MfulBtCoV/3709 |
| 중국대나무쥐 코로나바이러스 광시/B305/2005 |
| 토끼 코로나바이러스 Hare_CoV/La06_377/Lep_gra/ESP/2006 |
참조
[1]
논문
Pathogenesis and Management of COVID-19
2021-05-21
[2]
논문
Order - Nidovirales
http://www.sciencedi[...]
Elsevier
2020-06-08
[3]
논문
Description and initial characterization of metatranscriptomic nidovirus-like genomes from the proposed new family Abyssoviridae, and from a sister group to the Coronavirinae, the proposed genus Alphaletovirus
2018-11-01
[4]
논문
The coronavirus nucleocapsid is a multifunctional protein
2014-08-01
[5]
논문
Coronavirus envelope protein: current knowledge
2019-12-01
[6]
논문
Epidemiology, Genetic Recombination, and Pathogenesis of Coronaviruses
2016-06-01
[7]
웹사이트
Virus Taxonomy: 2019 Release
https://ictv.global/[...]
International Committee on Taxonomy of Viruses
2020-05-11
[8]
논문
The species Severe acute respiratory syndrome related coronavirus: classifying 2019-nCoV and naming it SARS-CoV-2
[9]
논문
Bat Coronaviruses in China
2019-03-01
[10]
웹사이트
2017.012-015S
https://ictv.global/[...]
2018-10-01
[11]
웹사이트
ICTV Taxonomy history: ''Orthocoronavirinae''
https://ictv.global/[...]
2020-01-24
[12]
웹사이트
The 2019–2020 Novel Coronavirus (Severe Acute Respiratory Syndrome Coronavirus 2) Pandemic: A Joint American College of Academic International Medicine‑World Academic Council of Emergency Medicine Multidisciplinary COVID‑19 Working Group Consensus Paper
https://www.research[...]
2020-05-16
[13]
논문
A planarian nidovirus expands the limits of RNA genome size
2018-11-01
[14]
웹사이트
Virus Taxonomy: 2019 Release
https://talk.ictvonl[...]
[15]
웹사이트
2017.012-015S
https://talk.ictvonl[...]
2018-10-01
[16]
웹사이트
ICTV Taxonomy history: ''Orthocoronavirinae''
https://talk.ictvonl[...]
2020-01-24
[17]
웹사이트
Coronavirus - an overview ScienceDirect Topics
https://www.scienced[...]
2020-04-02
[18]
논문
A planarian nidovirus expands the limits of RNA genome size
2018-11-01
[19]
웹사이트
Virus Taxonomy: 2018 Release
https://talk.ictvonl[...]
2018-10-01
[20]
웹사이트
Human coronavirus OC43
https://www.ncbi.nlm[...]
2020-04-24
[21]
웹사이트
All Species Search Result
https://www.viprbrc.[...]
2020-04-22
[22]
웹사이트
Virus Taxonomy: 2018 Release
https://talk.ictvonl[...]
2018-10-01
본 사이트는 AI가 위키백과와 뉴스 기사,정부 간행물,학술 논문등을 바탕으로 정보를 가공하여 제공하는 백과사전형 서비스입니다.
모든 문서는 AI에 의해 자동 생성되며, CC BY-SA 4.0 라이선스에 따라 이용할 수 있습니다.
하지만, 위키백과나 뉴스 기사 자체에 오류, 부정확한 정보, 또는 가짜 뉴스가 포함될 수 있으며, AI는 이러한 내용을 완벽하게 걸러내지 못할 수 있습니다.
따라서 제공되는 정보에 일부 오류나 편향이 있을 수 있으므로, 중요한 정보는 반드시 다른 출처를 통해 교차 검증하시기 바랍니다.
문의하기 : help@durumis.com
