로젠브록 함수
"오늘의AI위키"의 AI를 통해 더욱 풍부하고 폭넓은 지식 경험을 누리세요.
1. 개요
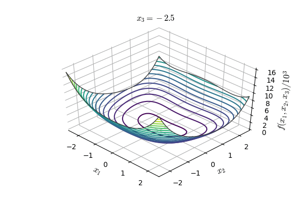
로젠브록 함수는 다변수 함수 최적화 문제에서 사용되는 함수로, 전역 최솟값을 찾는 것이 어려운 벤치마크 함수로 활용된다. 이 함수의 일반화는 여러 변형이 있으며, 그중 두 가지가 널리 사용된다. 첫 번째는 짝수 N에 대해서만 정의되며, 두 번째 변형은 N=3일 때 하나의 최솟값을 갖고, 4≤N≤7일 때 두 개의 최솟값을 갖는다. 로젠브록 함수는 최적화 알고리즘의 성능을 평가하는 데 사용되며, 적응 좌표 하강법이나 넬더-미드 방법과 같은 최적화 기법을 통해 효율적으로 최적화할 수 있다.
더 읽어볼만한 페이지
| 로젠브록 함수 |
|---|
2. 다차원 일반화
로젠브록 함수는 다차원으로 일반화할 수 있으며, 일반적으로 두 가지 변형이 사용된다.
첫 번째 변형은 짝수 에 대해서만 정의되며, 개의 비결합 2차원 로젠브록 문제의 합으로 표현되어 예측 가능한 간단한 해를 갖는다.
두 번째 변형은 더 복잡하며, 일 때 하나의 최솟값을, 일 때 두 개의 최솟값을 갖는다. 더 큰 의 경우에는 관련된 계수의 크기로 인해 최솟값을 구하는 것이 어렵다.
2. 1. 첫 번째 일반화
일반적으로 사용되는 두 가지 로젠브록 함수 변형이 있다.
첫 번째 변형은 짝수 에 대해서만 정의되며, 개의 비결합 2차원 로젠브록 문제의 합으로 표현된다.
:[3]
이 변형은 예측 가능한 간단한 해를 가진다.
2. 2. 두 번째 일반화
일반적으로 사용되는 두 가지 변형이 있다.[2]하나는 개의 비결합 2차원 로젠브록 문제의 합이며, 짝수 에 대해서만 정의된다.
:[3]
이 변형은 예측 가능한 간단한 해를 갖는다.
두 번째로 더 복잡한 변형은 다음과 같다.
:[4]
일 때 정확히 하나의 최솟값(에서)을 가지며, 일 때 정확히 두 개의 최솟값, 즉 에서의 전역 최솟값과 근처의 지역 최솟값을 갖는다. 이 결과는 함수의 기울기를 0으로 설정하고, 결과 방정식이 의 유리 함수임을 관찰하여 얻어진다. 작은 의 경우 다항식을 정확하게 결정할 수 있으며, Sturm의 정리를 사용하여 실수 근의 수를 결정할 수 있으며, 근은 영역에서 경계를 정할 수 있다.[5] 더 큰 의 경우에는 관련된 계수의 크기로 인해 이 방법은 실패한다.
3. 정류점
함수의 많은 정점들은 그래프로 나타낼 때 규칙적인 패턴을 보인다.[5] 이러한 구조를 이용하여 정점의 위치를 찾을 수 있다.
4. 최적화 예시
로젠브록 함수는 경사 정보를 사용하지 않거나 지역 근사 모델을 구축하지 않고도 적절한 좌표계를 적용하여 효율적으로 최적화할 수 있다.

4. 1. 적응 좌표 하강법
로젠브록 함수는 경사 정보를 사용하지 않고, 지역 근사 모델을 구축하지 않고도 (많은 무미분 최적화와 대조적으로) 적절한 좌표계를 적용하여 효율적으로 최적화할 수 있다. 다음 그림은 시작점 x|엑스영어=(-3,-4)에서 적응 좌표 하강법을 사용하여 2차원 로젠브록 함수를 최적화한 예시를 보여준다. 함수 값 10-10을 갖는 해는 325번의 함수 평가 후에 찾을 수 있다.
4. 2. 넬더-미드 방법
정규 초기 심플렉스를 사용하여 시작점 에서 넬더-미드 방법을 사용하면 185번의 함수 평가 후에 함수 값 을 갖는 최솟값을 찾을 수 있다. 위 그림은 알고리즘의 진행 과정을 시각화한 것이다.
참조
[1]
논문
An automatic method for finding the greatest or least value of a function
[2]
서적
Computer Aided Graphing and Simulation Tools for AutoCAD users
CRC Press
[3]
논문
Effect of Rounding Errors on the Variable Metric Method
http://portal.acm.or[...]
[4]
웹사이트
Generalized Rosenbrock's function
http://docs.scipy.or[...]
2008-09-16
[5]
논문
Locating and Characterizing the Stationary Points of the Extended Rosenbrock Function
[6]
저널
An automatic method for finding the greatest or least value of a function
본 사이트는 AI가 위키백과와 뉴스 기사,정부 간행물,학술 논문등을 바탕으로 정보를 가공하여 제공하는 백과사전형 서비스입니다.
모든 문서는 AI에 의해 자동 생성되며, CC BY-SA 4.0 라이선스에 따라 이용할 수 있습니다.
하지만, 위키백과나 뉴스 기사 자체에 오류, 부정확한 정보, 또는 가짜 뉴스가 포함될 수 있으며, AI는 이러한 내용을 완벽하게 걸러내지 못할 수 있습니다.
따라서 제공되는 정보에 일부 오류나 편향이 있을 수 있으므로, 중요한 정보는 반드시 다른 출처를 통해 교차 검증하시기 바랍니다.
문의하기 : help@durumis.com