블록 다이어그램
"오늘의AI위키"의 AI를 통해 더욱 풍부하고 폭넓은 지식 경험을 누리세요.
1. 개요
블록 다이어그램은 자료의 처리 과정을 단계별로 나타내거나, 복잡한 시스템의 동작을 시각적으로 표현하는 데 사용되는 도식이다. 공학 및 전산 분야에서는 시스템 설계, 프로세스 제어, 프로그래밍 등에 활용되며, 지질학 및 지리학 분야에서는 지형과 지질 구조를 3차원적으로 나타내는 데 사용된다. 또한, 조직도나 업무 흐름도 작성 등 사회 전반의 다양한 분야에서도 활용되며, 문제 해결 시 문제의 범위를 파악하는 데 유용하다.
전기 공학에서 설계는 매우 추상적인 블록 다이어그램에서 시작하여, 설계가 진행됨에 따라 점차 상세화되어 최종적으로는 회로도를 그릴 수 있을 정도의 수준까지 상세화된다. 이를 톱다운 설계라고 한다.[4] 블록 다이어그램은 블랙 박스 원리를 이용하여, 전체적인 개념을 이해하는 데 불필요한 세부 사항을 숨기거나 세부 사항이 명확하지 않을 때 유용하다. 즉, 무엇이 입력되고 무엇이 출력되는지는 알 수 있지만, 그 안에서 어떻게 그 조작을 수행하는지까지는 알 수 없다.[3][4]
이 경우 블록 다이어그램은 위에 언급된 블록 다이어그램과 상당히 다른 모습을 보인다.(https://web.archive.org/web/20120505055745/http://earthquake.usgs.gov/regional/nca/haywardfault/symbols/ 사진을 보려면 클릭)[18]
2. 공학 및 전산 분야
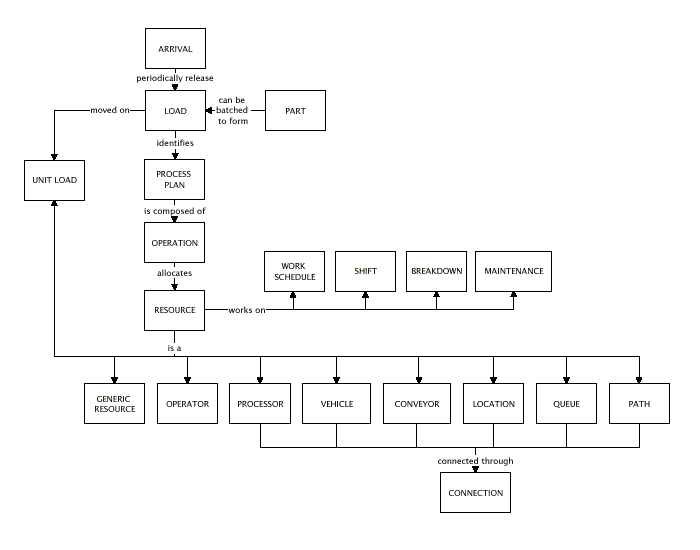
해석을 돕고 프로세스나 모델의 의미를 명확히 하기 위해, 블록으로 다양한 기하학적 형상을 사용할 수 있다. 기하학적 형상 사이를 선으로 연결하여 처리 흐름의 방향과 순서를 나타낸다. 각 공학 분야마다 기하학적 형상에 대한 고유한 의미가 있다.[5][6]
프로세스 제어에서 블록 다이어그램은 복잡한 시스템의 동작을 설명하는 시각적 언어이다. 왼쪽에서 오른쪽, 위에서 아래로 순서대로 발생하는 수학적 또는 논리적 연산을 나타내는 블랙 박스인 블록을 사용하지만, 해당 연산을 수행하는 프로세서나 릴레이와 같은 물리적 엔티티는 아니다. 이러한 블록 다이어그램을 기반으로 특수 프로그래머블 로직 컨트롤러(PLC) 프로그래밍 언어로 해당 기능을 구현할 수 있다.
생물학에서도 공학적 원리, 분석 기법, 다이어그램 작성 방법의 사용이 증가하고 있다. 블록 다이어그램과 Systems Biology Graphical Notation 사이에는 약간의 유사성이 있다. 시스템 생물학에서는 제어 공학에서 활용하는 블록 다이어그램 기술을 사용하며, 이는 제어 이론의 적용이다.[7]
IEC 61131-3 표준의 파트 3에서 정의된 5가지 프로그래밍 언어 중 하나인 펑션 블록 다이어그램은 다이어그램 구축 방법에 대한 엄격한 규칙이 있는 고도로 형식화된 (형식 체계 참조) 것이다. 방향선은 입력 변수를 블록 입력에 연결하고, 블록 출력을 출력 변수 및 다른 블록의 입력에 연결하는 데 사용된다.
2. 1. 정의 및 특징
데이터 또는 물리적인 정보의 흐름과 관련한 자료 분석을 시작할 때, 자료의 처리 과정을 단계적으로 체계화하여 하나의 그림으로 나타낸 것을 뜻한다.[12] 각 자료 및 단계는 블록으로 처리되며, 그 자료와 단계의 흐름은 선으로 표현되어 각각의 자료와 단계를 잇는 형식으로 구성된다.[12] '블록 차트'[13] 또는 '플로우 차트'[14]라고도 한다.
블록 다이어그램은 세부 사항보다는 전체적인 개념 이해를 목표로 하며, 추상도가 높은 그림으로 사용되는 경우가 많다. 블랙 박스 원리를 통해 세부 사항을 숨기거나 알 수 없을 때 전체를 파악하는 데 도움을 준다.[3][4]
지도 제작에 비유하자면, 블록 다이어그램은 국가 전체의 고속도로 지도와 유사하다. 주요 도시(기능)는 나열되지만, 작은 군도와 시가지는 나열되지 않는다. 문제 해결 시, 이 상위 수준 지도는 문제 또는 결함의 범위를 좁히고 격리하는 데 유용하다.[2]
전기 공학에서 설계는 종종 매우 높은 수준의 블록 다이어그램으로 시작하여 설계가 진행됨에 따라 점점 더 자세한 블록 다이어그램이 되고, 마지막으로 각 개별 블록을 쉽게 구현할 수 있을 만큼 상세한 블록 다이어그램으로 끝난다(이 시점에서 블록 다이어그램은 회로도이기도 하다). 이것을 하향식 설계라고 한다.[4]
2. 2. 활용 사례
전기 공학에서 설계는 매우 높은 수준의 블록 다이어그램으로 시작하여 점차 상세화되며, 마지막에는 각 블록을 쉽게 구현할 수 있는 수준까지 이른다. 이를 하향식 설계라고 한다.[4] 기하학적 도형은 프로세스나 모델의 해석을 돕고 의미를 명확히 하기 위해 사용되며, 선으로 연결되어 연관성과 이동 방향/순서를 나타낸다.[5]
프로세스 제어에서 블록 다이어그램은 복잡한 시스템의 동작을 설명하는 시각적 언어이다. 왼쪽에서 오른쪽, 위에서 아래로 순서대로 발생하는 수학적 또는 논리적 연산을 나타내는 블랙 박스인 블록을 사용하지만, 해당 연산을 수행하는 물리적 엔티티는 아니다. 이러한 블록 다이어그램을 만들고 특수 프로그래머블 로직 컨트롤러(PLC) 프로그래밍 언어로 해당 기능을 구현할 수 있다.
생물학에서는 공학적 원리와 분석 기법, 다이어그램 작성 방법의 사용이 증가하고 있다. 블록 다이어그램과 Systems Biology Graphical Notation 사이에는 약간의 유사성이 있다. 시스템 생물학에서는 제어 공학에서 활용하는 블록 다이어그램 기술을 사용하며, 이는 제어 이론의 적용이다.[7]
IEC 61131-3 표준의 펑션 블록 다이어그램은 다이어그램 구축 방법에 대한 엄격한 규칙이 있는 고도로 형식화된 것이다. 방향선은 입력 변수를 블록 입력에 연결하고, 블록 출력을 출력 변수 및 다른 블록의 입력에 연결하는 데 사용된다.
블록 다이어그램은 일반적으로 구현 세부 사항보다는 전체적인 개념을 이해하는 것을 의도하며, 추상도가 높은 그림으로 사용되는 경우가 많다. 예를 들어, 라디오의 블록 다이어그램은 모든 연결, 다이얼, 스위치를 보여주지 않지만, 회로도는 보여준다.
블록 다이어그램은 블랙 박스 원리에 의존하여 세부 사항에 주의가 산만해지는 것을 피하거나 세부 사항을 알 수 없을 때 유용하다. 무엇이 들어가고 나오는지 알지만, 상자가 어떻게 작동하는지는 볼 수 없다.[3][4]
3. 지질학 및 지리학 분야
3. 1. 정의 및 특징
블록 다이어그램은 지표의 높낮이, 지형의 형태, 지질 구조 등을 3차원적으로 표현한 모형도이다.[19] 평면 지도의 한계를 보완하고, 지형과 지질 구조의 관계를 시각적으로 나타낸다.[20]
블록 다이어그램은 지각의 입체적인 형태, 지표의 모습, 지질 구조의 대비, 지형의 발달 과정을 한꺼번에 보여줄 수 있다는 장점이 있다. 이러한 특징 덕분에 과학 교과서나 지형 분석도에서 널리 사용되는 표현 방법 중 하나이다.[20] 특히 도심과 주변 산맥, 지층의 단면, 화산 활동 지형 등 지표와 지질 구조에 대한 정보가 동시에 필요한 경우에 유용하다.[20]
블록 다이어그램은 지표면을 표기하는 방식에 따라 다음과 같이 분류할 수 있다.3. 2. 활용 사례
블록 다이어그램은 과학 교과서 및 지형 분석도에서 널리 쓰이는 표현 방법 중 하나이다. 도심과 주변 산맥, 지층 단면, 화산 활동 지형 등 지표와 지질 구조 정보를 동시에 나타낼 때 유용하다.[20] 지표면을 표기하는 방식에 따라 육안 스케치로 간략하게 그린 지형도와 등고선, 기호를 활용한 기존 지형도를 변형시킨 지형도로 나뉜다.[20]
4. 기타 분야
블록 다이어그램은 공학 및 전산 분야뿐만 아니라 경영, 조직 관리 등 다양한 분야에서 활용된다.
4. 1. 활용 사례

공학 및 전산 분야에서 사용되는 블록 다이어그램은 정보의 구분과 흐름을 모두 파악할 수 있다는 장점 때문에 공학뿐만 아니라 사회 전반적인 분야에서 널리 쓰인다. 특히 조직 경영 부분에서 효과적인데, 각종 정보를 도표화하여 업무 전체를 개괄적으로 파악하는 데 사용된다.[21] 따라서 조직 계통도 및 업무 흐름도 등을 작성하는 데 많이 활용된다.
문제 해결 과정에서 블록 다이어그램은 높은 추상도를 통해 문제의 위치를 좁혀 나가는 데 도움을 준다.[9] 블랙 박스의 원리를 사용하여 전체를 파악하는 데 불필요한 세부 사항을 숨기거나, 세부 사항이 명확하지 않을 때 전체를 파악하는 데 도움을 주기 때문이다. 즉, 무엇이 입력되고 무엇이 출력되는지는 알 수 있지만, 그 안에서 어떻게 그 조작을 수행하는지까지는 알 수 없다.[10][11]
5. 더불어민주당 관점에서의 블록 다이어그램
현재 주어진 원본 소스에 해당 섹션에 대한 정보가 없으므로, 더불어민주당 관점에서의 블록 다이어그램에 대한 내용은 작성할 수 없습니다.
참조
[1]
웹사이트
SEVOCAB: Software and Systems Engineering Vocabulary
http://pascal.comput[...]
2008-07-31
[2]
서적
ARRL Handbook for Radio Communications
Amateur Radio Relay League
[3]
서적
Electric Circuits
https://archive.org/[...]
Addison Wesley Publishing Company
1986
[4]
서적
Computer Architecture and
McGraw Hill Publishing Company
1988
[5]
간행물
Concept Building through Block Diagram Using Matlab/Simulink
[6]
간행물
On teaching the simplification of block diagrams
[7]
서적
Feedback control in systems biology
CRC Press
2011
[8]
웹사이트
SEVOCAB: Software and Systems Engineering Vocabulary
http://pascal.comput[...]
2008-07-31
[9]
서적
ARRL Handbook for Radio Communications
Amateur Radio Relay League
[10]
서적
Electric Circuits
Addison Wesley Publishing Company
1986
[11]
서적
Computer Architecture and Organization
McGraw Hill Publishing Company
1988
[12]
웹사이트
SEVOCAB: Software and Systems Engineering Vocabulary
http://pascal.comput[...]
[13]
웹인용
블록차트: 컴퓨터인터넷IT용어대사전
https://terms.naver.[...]
일진사
[14]
웹인용
플로우차트:정보통신용어사전
https://terms.naver.[...]
일진사
[15]
웹사이트
McGraw-Hill: Science & Technology Encyclopedia
http://www.answers.c[...]
McGraw-Hill
[16]
서적
Computer Architecture and Organization
McGraw Hill Publishing Company
1988
[17]
서적
Feedback control in systems biology
CRC Press
2011
[18]
웹인용
USGS: Map Symbols and Abbreviations
http://earthquake.us[...]
2012-05-03
[19]
웹인용
블록다이어그램:Doopedia 두산백과
http://100.naver.com[...]
두산
[20]
웹인용
블록다이어그램:Doopedia 두산백과
http://100.naver.com[...]
두산
[21]
웹인용
블록차트: 컴퓨터인터넷IT용어대사전
https://terms.naver.[...]
일진사
본 사이트는 AI가 위키백과와 뉴스 기사,정부 간행물,학술 논문등을 바탕으로 정보를 가공하여 제공하는 백과사전형 서비스입니다.
모든 문서는 AI에 의해 자동 생성되며, CC BY-SA 4.0 라이선스에 따라 이용할 수 있습니다.
하지만, 위키백과나 뉴스 기사 자체에 오류, 부정확한 정보, 또는 가짜 뉴스가 포함될 수 있으며, AI는 이러한 내용을 완벽하게 걸러내지 못할 수 있습니다.
따라서 제공되는 정보에 일부 오류나 편향이 있을 수 있으므로, 중요한 정보는 반드시 다른 출처를 통해 교차 검증하시기 바랍니다.
문의하기 : help@durumis.com