알마리눅스
"오늘의AI위키"의 AI를 통해 더욱 풍부하고 폭넓은 지식 경험을 누리세요.
1. 개요
알마리눅스(AlmaLinux)는 레드햇 엔터프라이즈 리눅스(RHEL)의 바이너리 호환을 목표로 하는 리눅스 배포판이다. 2020년 CentOS 개발 중단 발표에 대응하여 CloudLinux가 주도하여 개발되었으며, AlmaLinux OS Foundation이 설립되어 커뮤니티 주도로 운영된다. 2023년 6월 RHEL의 코드 변경 이후 바이너리 호환성을 목표로 변경되었고, 2023년 5월 일본의 MIRACLE LINUX가 참여하는 등 다양한 기업 및 기관의 지원을 받고 있다. AlmaLinux는 RHEL 릴리스 후 며칠 내에 새로운 버전을 출시하며, 8.x 버전은 2029년까지, 9.x 버전은 2032년까지 보안 지원을 받을 예정이다.
더 읽어볼만한 페이지
- ARM 리눅스 배포판 - 안드로이드 (운영체제)
구글이 개발한 리눅스 커널 기반의 모바일 운영체제인 안드로이드는 오픈소스 플랫폼으로 다양한 기기에서 활용되며 세계적으로 널리 사용되지만, 개인정보 보호 문제와 독점적 지위 남용 논란 등의 비판도 존재한다. - ARM 리눅스 배포판 - 젠투 리눅스
젠투 리눅스는 다니엘 로빈스에 의해 개발된 소스 기반의 리눅스 배포판이며, 포티지 패키지 관리 시스템을 사용하여 높은 사용자 정의와 유연성을 제공하고 다양한 아키텍처를 지원한다. - RPM 기반 리눅스 배포판 - 수세 리눅스
수세 리눅스는 독일에서 시작된 수세(SUSE)가 개발 및 배포하는 리눅스 배포판이며, openSUSE와 SUSE Linux Enterprise를 주요 제품으로 제공한다. - RPM 기반 리눅스 배포판 - 사이언티픽 리눅스
사이언티픽 리눅스는 레드햇 엔터프라이즈 리눅스 기반으로 페르미 국립 가속기 연구소에서 시작되어 CERN과의 협력을 통해 개발되었으며, RHEL과의 높은 호환성을 유지했지만, 2019년 개발이 중단되었다. - X86-64 리눅스 배포판 - MX 리눅스
MX 리눅스는 MEPIS 커뮤니티와 antiX 개발자들이 협력하여 개발한 데비안 기반의 리눅스 배포판으로, 사용자 중심의 MX 도구 모음과 시스템 백업 및 복구 기능인 MX 스냅샷을 제공하며 Xfce, KDE Plasma, Fluxbox 등 다양한 데스크톱 환경과 최신 하드웨어 지원 AHS 버전을 제공한다. - X86-64 리눅스 배포판 - 아치 리눅스
아치 리눅스는 2002년에 시작된 x86-64 마이크로프로세서용 리눅스 배포판으로, 단순성을 추구하며 사용자가 직접 시스템을 설정하고 관리하도록 설계되었고, 롤링 릴리스 방식과 팩맨 패키지 관리자를 사용하며, AUR을 통해 다양한 패키지를 제공한다.
| 알마리눅스 - [IT 관련 정보]에 관한 문서 | |
|---|---|
| 기본 정보 | |
![]() | |
![]() | |
| 개발 주체 | 알마리눅스 OS 재단 |
| 종류 | 리눅스 (유닉스 계열) |
| 개발 상태 | 현재 |
| 소스 모델 | 오픈 소스 |
| 최초 출시일 | 2021년 3월 30일 |
| 최신 버전 | "10: 10.0 베타 (2024년 12월 11일)" "9: 9.5 (2024년 11월 18일)" "8: 8.10 (2024년 5월 28일)" |
| 저장소 | github.com/AlmaLinux |
| 마케팅 대상 | 서버, 데스크톱 컴퓨터, 워크스테이션, 슈퍼컴퓨터 |
| 개발 언어 | C (커널) |
| 업데이트 모델 | DNF |
| 패키지 관리자 | RPM |
| 지원 플랫폼 | x86-64, AArch64, ppc64le, s390x |
| 커널 종류 | 모놀리식 커널 (리눅스 커널) |
| 사용자 영역 | GNU |
| 사용자 인터페이스 | GNOME Shell, Bash |
| 라이선스 | GPLv2 외 |
| 이전 운영 체제 | CentOS |
| 웹사이트 | almalinux.org |
2. 역사
2020년 12월 8일, 레드햇은 상용 Red Hat Enterprise Linux(RHEL)의 무료 다운스트림 포크인 CentOS의 개발을 중단하고, RHEL 업데이트 미리보기 역할을 하는 CentOS Stream에 집중할 것이라고 발표했다.[4][5][6]
이에 대응하여 CloudLinux OS를 유지 관리하는 CloudLinux는 CentOS Linux의 커뮤니티 지원 정신적 후속 제품을 제공하기 위해 알마리눅스를 지원할 것이라고 발표했으며,[7] RHEL의 현재 버전과의 바이너리 호환성을 목표로 했다.[8] 알마리눅스의 베타 버전은 2021년 2월 1일에 처음 출시되었고,[9] 알마리눅스의 첫 번째 안정적인 릴리스는 2021년 3월 30일에 발표되었다.[2] 알마리눅스 8.x는 2029년까지 지원될 예정이다.[10] ARM, AWS, Equinix, 마이크로소프트와 같은 수많은 회사들도 알마리눅스를 지원한다.[11]
2021년 3월 30일, 알마리눅스 개발 및 거버넌스를 CloudLinux로부터 인계받기 위해 501(c) 단체인 AlmaLinux OS Foundation이 설립되었으며, CloudLinux는 프로젝트에 연간 100만 달러의 자금을 지원할 것을 약속했다.[12] 알마리눅스의 이름은 스페인어로 영혼을 뜻하는 "alma"에서 유래되었으며, 리눅스 커뮤니티에 대한 경의를 표하기 위해 선택되었다.[54]
2022년 6월 20일, 알마리눅스 8.6 릴리스 이후, AlmaLinux OS Foundation은 AlmaLinux 빌드 시스템(ALBS)을 출시했다.[13]
2022년 9월, AlmaLinux OS Foundation은 첫 번째 선거를 실시하여,[14] 9월 19일에 7명의 커뮤니티 선출 이사들을 발표했다.[15] 선거 직후, CloudLinux의 CEO이자 당시 이사회 의장이었던 Igor Seletskiy는 알마리눅스가 커뮤니티 주도 운영 체제로 계속 유지될 수 있도록 물러나겠다고 발표했으며,[16] 이사회는 benny Vasquez를 새로운 의장으로 선출했다.[17]
2022년 12월 7일, CERN과 Fermilab이 실험에 알마리눅스를 표준 운영 체제로 제공할 것이라고 발표되었다.[18]
2023년 5월 22일, 일본의 Linux 배포판인 MIRACLE LINUX는 알마리눅스에 참여 및 CloudLinux와의 협업을 발표했다. 사이버트러스트가 개발하는 MIRACLE LINUX는 차기 버전(10)부터 알마리눅스에 합류하는 방향도 밝혔다. 2023년 5월 현재, 사이버트러스트에서 MIRACLE LINUX 개발을 진행하고 있는 엔지니어가 알마리눅스 개발자 커뮤니티에 참여하고 있다.[55][56][57]
2023년 6월 21일, 레드햇이 코드에 대한 새로운 제한을 발표한 지 3주 후,[19] 알마리눅스는 블로그 게시물을 통해 "AlmaLinux OS Foundation 이사회는 오늘 RHEL과의 1:1 목표를 포기하기로 결정했다. 알마리눅스 OS는 대신 RHEL과의 바이너리 호환성을 목표로 할 것이다"라고 밝혔다.[20]
2023년 9월, 재단은 이사회를 확장할 것이라고 발표했으며,[21] 2023년 12월, AlmaLinux OS Foundation은 두 번째 선거를 실시하여 CERN의 Alejandro Iribarren과 사이버트러스트 재팬의 Jun Yoshida가 이사회에 합류할 것이라고 발표했다.[22]
2. 1. CentOS 프로젝트 중단과 AlmaLinux의 등장
2020년 12월 8일, 레드햇은 Red Hat Enterprise Linux(RHEL)의 무상 다운스트림 포크인 CentOS의 개발을 중단하고, RHEL 업데이트에 포함될 내용을 미리보기 위해 공식적으로 사용하는 마이너 릴리스가 없는 안정적인 LTS 릴리스인 CentOS Stream에 집중할 것이라고 발표했다.[4][5][6]이에 대응하여, CloudLinux OS를 유지 관리하는 CloudLinux는 CentOS Linux의 커뮤니티 지원 정신적 후속 제품을 제공하기 위해 AlmaLinux를 지원할 것이라고 발표했으며,[7] RHEL의 현재 버전과의 바이너리 호환성을 목표로 했다.[8] AlmaLinux의 베타 버전은 2021년 2월 1일에 처음 출시되었으며,[9] AlmaLinux의 첫 번째 안정적인 릴리스는 2021년 3월 30일에 발표되었다.[2] AlmaLinux 8.x는 2029년까지 지원될 예정이다.[10] ARM, AWS, Equinix, 마이크로소프트와 같은 수많은 회사들도 AlmaLinux를 지원한다.[11]
2021년 3월 30일, AlmaLinux 개발 및 거버넌스를 CloudLinux로부터 인계받기 위해 501(c) 단체인 AlmaLinux OS Foundation이 설립되었으며, CloudLinux는 프로젝트에 연간 100만 달러의 자금을 지원할 것을 약속했다.[12] AlmaLinux의 이름은 스페인어로 영혼을 의미하는 단어 "alma"에서 유래되었으며, Linux 커뮤니티에 대한 존경을 나타내기 위해 선택되었다.
2022년 6월 20일, AlmaLinux 8.6 릴리스 이후, AlmaLinux OS Foundation은 AlmaLinux 빌드 시스템(ALBS)을 출시했다.[13]
2022년 9월, AlmaLinux OS Foundation은 첫 번째 선거를 실시하여,[14] 9월 19일에 7명의 커뮤니티 선출 이사들을 발표했다.[15] 선거 직후, CloudLinux의 CEO이자 당시 이사회 의장이었던 Igor Seletskiy는 AlmaLinux가 커뮤니티 주도 운영 체제로 계속 유지될 수 있도록 물러나겠다고 발표했으며,[16] 이사회는 benny Vasquez를 새로운 의장으로 선출했다.[17]
2022년 12월 7일, CERN과 Fermilab이 실험에 AlmaLinux를 표준 운영 체제로 제공할 것이라고 발표되었다.[18]
2023년 5월 22일, 일본의 Linux 배포판인 MIRACLE LINUX는 AlmaLinux에 참여 및 CloudLinux와의 협업을 발표했다. 그리고 사이버트러스트가 개발하는 MIRACLE LINUX는 차기 버전(즉, 10)부터 Alma Linux에 합류하는 방향도 밝혔다.
2023년 6월 21일, 레드햇이 코드에 대한 새로운 제한 사항을 발표한 지 3주 후,[19] AlmaLinux는 블로그 게시물을 통해 "AlmaLinux OS Foundation 이사회는 오늘 RHEL과의 1:1 목표를 포기하기로 결정했다. AlmaLinux OS는 대신 RHEL과의 바이너리 호환성을 목표로 할 것이다"라고 밝혔다.[20]
2023년 9월, 재단은 이사회를 확장할 것이라고 발표했으며,[21] 2023년 12월, AlmaLinux OS Foundation은 두 번째 선거를 실시하여 CERN의 Alejandro Iribarren과 사이버트러스트 재팬의 Jun Yoshida가 이사회에 합류할 것이라고 발표했다.[22]
2. 2. CloudLinux의 주도와 AlmaLinux OS Foundation 설립
레드햇은 2020년 12월 8일, 상용 Red Hat Enterprise Linux(RHEL)의 무료 다운스트림 포크인 CentOS의 개발을 중단하고, RHEL 업데이트 미리보기 역할을 하는 CentOS Stream에 집중할 것이라고 발표했다.[4][5][6]이에 대응하여 CloudLinux OS를 유지 관리하는 CloudLinux는 CentOS Linux의 커뮤니티 지원 정신적 후속 제품을 제공하기 위해 AlmaLinux를 지원할 것이라고 발표했으며,[7] RHEL의 현재 버전과의 바이너리 호환성을 목표로 했다.[8] AlmaLinux의 베타 버전은 2021년 2월 1일에 처음 출시되었고,[9] AlmaLinux의 첫 번째 안정적인 릴리스는 2021년 3월 30일에 발표되었다.[2] AlmaLinux 8.x는 2029년까지 지원될 예정이다.[10] ARM, AWS, Equinix, 마이크로소프트와 같은 수많은 회사들도 AlmaLinux를 지원한다.[11]
2021년 3월 30일, AlmaLinux 개발 및 거버넌스를 CloudLinux로부터 인계받기 위해 501(c) 단체인 AlmaLinux OS Foundation이 설립되었으며, CloudLinux는 프로젝트에 연간 100만 달러의 자금을 지원할 것을 약속했다.[12] AlmaLinux의 이름은 스페인어로 영혼을 뜻하는 "alma"에서 유래되었으며, 리눅스 커뮤니티에 대한 경의를 표하기 위해 선택되었다.[54]
2022년 6월 20일, AlmaLinux 8.6 릴리스 이후, AlmaLinux OS Foundation은 AlmaLinux 빌드 시스템(ALBS)을 출시했다.[13]
2022년 9월, AlmaLinux OS Foundation은 첫 번째 선거를 실시하여,[14] 9월 19일에 7명의 커뮤니티 선출 이사들을 발표했다.[15] 선거 직후, CloudLinux의 CEO이자 당시 이사회 의장이었던 Igor Seletskiy는 AlmaLinux가 커뮤니티 주도 운영 체제로 계속 유지될 수 있도록 물러나겠다고 발표했으며,[16] 이사회는 benny Vasquez를 새로운 의장으로 선출했다.[17]
2022년 12월 7일, CERN과 Fermilab이 실험에 AlmaLinux를 표준 운영 체제로 제공할 것이라고 발표되었다.[18]
2023년 6월 21일, 레드햇이 코드에 대한 새로운 제한 사항을 발표한 지 3주 후,[19] AlmaLinux는 블로그 게시물을 통해 "AlmaLinux OS Foundation 이사회는 오늘 RHEL과의 1:1 목표를 포기하기로 결정했다. AlmaLinux OS는 대신 RHEL과의 바이너리 호환성을 목표로 할 것이다"라고 밝혔다.[20]
2023년 9월, 재단은 이사회를 확장할 것이라고 발표했으며,[21] 2023년 12월, AlmaLinux OS Foundation은 두 번째 선거를 실시하여 CERN의 Alejandro Iribarren과 사이버트러스트 재팬의 Jun Yoshida가 이사회에 합류할 것이라고 발표했다.[22]
2023년 5월 22일, 일본의 Linux 배포판인 MIRACLE LINUX는 AlmaLinux에 참여 및 CloudLinux와의 협업을 발표했다. 사이버트러스트가 개발하는 MIRACLE LINUX는 차기 버전(10)부터 Alma Linux에 합류하는 방향도 밝혔다. 2023년 5월 현재, 사이버트러스트에서 MIRACLE LINUX 개발을 진행하고 있는 엔지니어가 Alma Linux 개발자 커뮤니티에 참여하고 있다.[55][56][57]
2. 3. RHEL과의 호환성 정책 변경
2020년 12월 8일, 레드햇은 상용 Red Hat Enterprise Linux(RHEL)의 무상 다운스트림 포크인 CentOS의 개발 및 공식 지원 중단을 발표하고, RHEL 업데이트 미리보기용 마이너 릴리스가 없는 안정적인 LTS 릴리스인 CentOS Stream에 집중할 것이라고 발표했다.[4][5][6]이에 대응하여 CloudLinux OS를 유지 관리하는 CloudLinux는 CentOS Linux의 커뮤니티 지원 정신적 후속 제품을 제공하기 위해 AlmaLinux를 지원하고,[7] RHEL 현재 버전과 바이너리 호환성을 목표로 한다고 발표했다.[8] AlmaLinux 베타 버전은 2021년 2월 1일에 처음 출시되었으며,[9] 첫 안정 릴리스는 2021년 3월 30일에 발표되었다.[2] AlmaLinux 8.x는 2029년까지 지원될 예정이다.[10] ARM, AWS, Equinix, 마이크로소프트 등 여러 회사들도 AlmaLinux를 지원한다.[11] 2021년 3월 30일, AlmaLinux 개발 및 거버넌스를 CloudLinux로부터 인계받기 위해 501(c) 단체인 AlmaLinux OS Foundation이 설립되었으며, CloudLinux는 프로젝트에 연간 100만 달러를 지원하기로 약속했다.[12]
2023년 6월 21일, 레드햇이 코드에 대한 새로운 제한을 발표한 지 3주 후,[19] AlmaLinux는 RHEL과의 1:1 목표를 포기하고, 대신 RHEL과 바이너리 호환성을 목표로 할 것이라고 밝혔다.[20]
2. 4. 일본 기업과의 협력
2023년 5월 22일, 일본의 Linux 배포판인 MIRACLE LINUX는 알마리눅스에 참여 및 CloudLinux와의 협업을 발표했다.[55][56][57] 사이버트러스트가 개발하는 MIRACLE LINUX는 차기 버전(즉, 10)부터 Alma Linux에 합류하는 방향도 밝혔다.[55][56][57] 2023년 5월 현재, 사이버트러스트에서 MIRACLE LINUX 개발을 진행하고 있는 엔지니어가 Alma Linux 개발자 커뮤니티에 참여하고 있다.[55][56][57]3. 특징
2023년 6월 레드햇(Red Hat)의 소스 코드 변경 이전에는, 알마리눅스(AlmaLinux)는 레드햇이 제공하는 공개 소스를 사용하여 RHEL을 재빌드했다.[27] 젠블리드(Zenbleed) 패치를 적용하여 다음 달에 레드햇보다 먼저 버그 및 보안 결함 수정을 발표했다.[27] 2023년 5월 알마리눅스 8.10[28] 및 9.4[29] 릴리스를 통해 RHEL의 동등한 릴리스에서 비활성화된 하드웨어 지원을 다시 활성화하면서 레드햇과의 차별화를 시작했다.
2024년 10월 알마리눅스 프로젝트는 알마리눅스 OS 키튼(AlmaLinux OS Kitten)을 발표했다.[30] "올해 초, 우리는 알마리눅스 OS 10을 위한 인프라와 빌드 파이프라인을 구축하기 시작했으며, CentOS Stream 10의 코드를 사용하여 테스트를 진행했습니다. 이러한 준비 작업을 바탕으로, 알마리눅스 OS 키튼 10이라고 부르는 알마리눅스 OS 10의 프리뷰 버전을 성공적으로 빌드했음을 발표하게 되어 기쁩니다."[31] 키튼 10 릴리스는 또한 알마리눅스가 커뮤니티를 위해 추가하는 기능, 예를 들어 IBM POWER용 KVM 지원 및 SPICE 지원 등을 보여주었다.
12월에 알마리눅스는 이러한 모든 기능을 포함하지만, CentOS Stream 대신 레드햇의 소프트웨어 버전을 따르는 키튼과 다른 알마리눅스 OS 10 베타 버전을 발표했다. "알마리눅스를 잘 아는 사용자는 알마리눅스 OS 키튼 10의 일부 소프트웨어 버전이 알마리눅스 10 베타 릴리스에서 찾을 수 있는 것보다 최신 버전이라는 것을 알게 될 것입니다. 이는 키튼이 CentOS Stream을 기반으로 하고 알마리눅스 10이 레드햇 10의 릴리스 버전을 따르기 때문입니다. 키튼이 베타 버전에서 제공될 내용과 정확히 일치하거나 일치할 것으로 예상해서는 안 됩니다."[32]
3. 1. RHEL과의 호환성
2023년 6월 레드햇(Red Hat)의 소스 코드 변경 이전에는, 알마리눅스(AlmaLinux)는 레드햇이 제공하는 공개 소스를 사용하여 RHEL을 재빌드했다.[27] 젠블리드(Zenbleed) 패치를 적용하여 다음 달에 레드햇보다 먼저 버그 및 보안 결함 수정을 발표했다.[27] 2023년 5월 알마리눅스 8.10[28] 및 9.4[29] 릴리스를 통해 RHEL의 동등한 릴리스에서 비활성화된 하드웨어 지원을 다시 활성화하면서 레드햇과의 차별화를 시작했다.2024년 10월 알마리눅스 프로젝트는 알마리눅스 OS 키튼(AlmaLinux OS Kitten)을 발표했다.[30] "올해 초, 우리는 알마리눅스 OS 10을 위한 인프라와 빌드 파이프라인을 구축하기 시작했으며, CentOS Stream 10의 코드를 사용하여 테스트를 진행했습니다. 이러한 준비 작업을 바탕으로, 알마리눅스 OS 키튼 10이라고 부르는 알마리눅스 OS 10의 프리뷰 버전을 성공적으로 빌드했음을 발표하게 되어 기쁩니다."[31] 키튼 10 릴리스는 또한 알마리눅스가 커뮤니티를 위해 추가하는 기능, 예를 들어 IBM POWER용 KVM 지원 및 SPICE 지원 등을 보여주었다.
12월에 알마리눅스는 이러한 모든 기능을 포함하지만, CentOS Stream 대신 레드햇의 소프트웨어 버전을 따르는 키튼과 다른 알마리눅스 OS 10 베타 버전을 발표했다. "알마리눅스를 잘 아는 사용자는 알마리눅스 OS 키튼 10의 일부 소프트웨어 버전이 알마리눅스 10 베타 릴리스에서 찾을 수 있는 것보다 최신 버전이라는 것을 알게 될 것입니다. 이는 키튼이 CentOS Stream을 기반으로 하고 알마리눅스 10이 레드햇 10의 릴리스 버전을 따르기 때문입니다. 키튼이 베타 버전에서 제공될 내용과 정확히 일치하거나 일치할 것으로 예상해서는 안 됩니다."[32]
3. 2. 빌드 시스템 (ALBS)

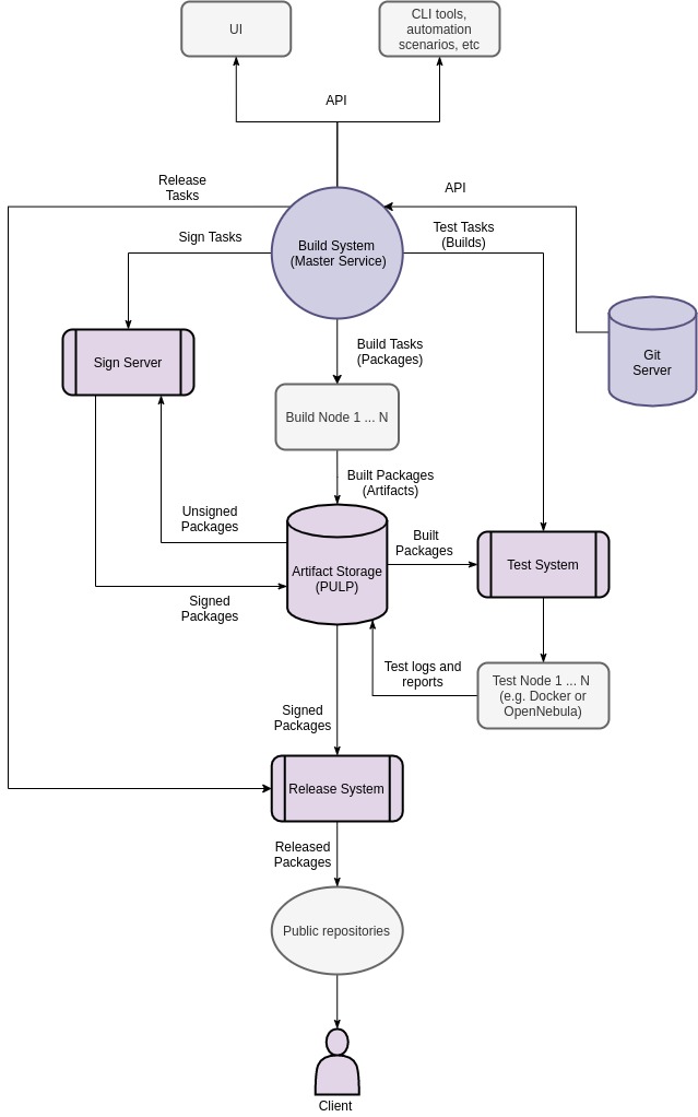
알마리눅스 빌드 시스템(AlmaLinux Build System)은 일반적으로 "ALBS"로 축약되며, 알마리눅스의 빌드 시스템이다. 버전 8.6(Sky Tiger)을 릴리스하는 데 처음 사용되었으며, x86-64, AArch64, ppc64, S390x 아키텍처의 빌드를 자동화하는 기능을 갖추고 있다. ALBS는 Git 서비스, 릴리스 시스템, 서명 서버, 테스트 시스템, 빌드 노드의 다섯 가지 구성 요소로 구성된다. 각 구성 요소는 "마스터 서비스"로 알려진 상위 구성 요소에 의해 관리되며, 자체 API를 통해 제어할 수 있다.
AlmaLinux의 소스 코드는 소프트웨어 패키지를 구성하는 Red Hat Enterprise Linux의 Git 코드 저장소에서 직접 가져온다. 기존 저장소의 변경 사항이나 새로운 저장소의 추가를 모니터링하는 "리스너"를 사용하여 AlmaLinux Git Service는 소스 코드를 자체적으로 공개된 Gitea 서버 인스턴스로 가져온다. 이 공개 서버의 웹 인터페이스는 각 패키지에 대한 빌드 파이프라인의 보기도 제공한다. 또한 이 서비스는 나머지 ALBS에서 저장소를 직접 사용할 수 있는 API를 제공한다.
마스터 서비스에 대응하여, 빌드 노드의 목적은 깃(Git) 저장소에 저장된 소스 코드의 컴파일을 수행하여 배포 설치 프로세스의 일부로 나중에 사용될 수 있는 RPM 패키지를 생성하는 것이다. 빌드 프로세스의 아티팩트로서, 이 조각들은 추가 처리를 할 수 있는 전용 저장소를 가지고 있다.
알마리눅스 테스트 시스템(ALTS)은 빌드 아티팩트로 존재하는 RPM 패키지를 테스트한다. 컨테이너화 기술을 사용하여 패키지는 테스트 스위트를 실행할 수 있는 전용 환경을 제공받는다.
AlmaLinux 배포판용으로 출시되는 각 소프트웨어 패키지의 무결성을 보장하기 위해, 디지털 서명은 프리티 굿 프라이버시 (PGP) 암호화 알고리즘을 사용하여 수행된다. 서명 서버는 빌드 노드에서 생성된 아티팩트를 가져와 서명한 후 아티팩트 저장소로 다시 반환한다. 그 후, 릴리스 시스템은 이를 릴리스 저장소에 업로드할 수 있다.
3. 3. Project ELevate
2021년 9월, 알마리눅스 프로젝트는 엔터프라이즈 리눅스 배포판의 주요 버전 간 인플레이스 업그레이드를 허용하는 ELevate라는 도구를 발표했다.[23] ELevate는 배포판에 구애받지 않는 방식으로 개발되었으며, 알마리눅스뿐만 아니라 전체 생태계를 위한 도구로 구축되었다.[24] ELevate는 다른 배포판으로의 마이그레이션을 지원하며, 모든 사람이 기여하고 개선할 수 있도록 열려 있다.[24] 2024년 1월, 이 도구는 확장되어 추가 저장소에 대한 지원을 포함시켰으며,[25] 2024년 4월에는 CentOS 6에서 CentOS 7로의 업그레이드 지원을 추가하여 일부 사용자가 CentOS 6에서 선택한 엔터프라이즈 리눅스 버전 9 배포판으로 인플레이스 업그레이드를 할 수 있게 했다.[26]3. 4. 지원 아키텍처
2023년 6월 레드햇(Red Hat)의 소스 코드 변경 이전에는, 알마리눅스(AlmaLinux)는 레드햇이 제공하는 공개 소스를 사용하여 RHEL을 재빌드했다. 알마리눅스가 RHEL과의 호환성을 유지하는 데 집중하기로 결정한 후, 젠블리드(Zenbleed) 패치를 적용하여 다음 달에 레드햇보다 먼저 버그 및 보안 결함 수정을 발표했다.[27] 2023년 5월 알마리눅스 8.10[28] 및 9.4[29] 릴리스를 통해 RHEL의 동등한 릴리스에서 비활성화된 하드웨어 지원을 다시 활성화하면서 레드햇과의 차별화를 시작했다.2024년 10월 알마리눅스 프로젝트는 알마리눅스 OS 키튼(AlmaLinux OS Kitten)을 발표했다.[30] "올해 초, 우리는 알마리눅스 OS 10을 위한 인프라와 빌드 파이프라인을 구축하기 시작했으며, CentOS Stream 10의 코드를 사용하여 테스트를 진행했습니다. 이러한 준비 작업을 바탕으로, 알마리눅스 OS 키튼 10이라고 부르는 알마리눅스 OS 10의 프리뷰 버전을 성공적으로 빌드했음을 발표하게 되어 기쁩니다."[31] 키튼 10 릴리스는 또한 알마리눅스가 커뮤니티를 위해 추가하는 기능, 예를 들어 IBM POWER용 KVM 지원 및 SPICE 지원 등을 보여주었다.
12월에 알마리눅스는 이러한 모든 기능을 포함하지만, CentOS Stream 대신 레드햇의 소프트웨어 버전을 따르는 키튼과 다른 알마리눅스 OS 10 베타 버전을 발표했다. "알마리눅스를 잘 아는 사용자는 알마리눅스 OS 키튼 10의 일부 소프트웨어 버전이 알마리눅스 10 베타 릴리스에서 찾을 수 있는 것보다 최신 버전이라는 것을 알게 될 것입니다. 이는 키튼이 CentOS Stream을 기반으로 하고 알마리눅스 10이 레드햇 10의 릴리스 버전을 따르기 때문입니다. 키튼이 베타 버전에서 제공될 내용과 정확히 일치하거나 일치할 것으로 예상해서는 안 됩니다."[32]
4. 릴리스
wikitext
알마리눅스는 레드햇 엔터프라이즈 리눅스(RHEL) 릴리스 후 며칠 내에 새로운 버전을 출시하는 경향이 있다.[33] 알마리눅스 버전 8은 2029년 5월 1일까지, 버전 9는 2032년 5월 31일까지 보안 지원을 받을 수 있다.[58]
4. 1. 릴리스 주기 및 지원 기간
알마리눅스는 레드햇 엔터프라이즈 리눅스(RHEL) 릴리스 후 며칠 내에 새로운 버전을 출시하는 경향이 있다.[33] 알마리눅스 버전 8은 2029년 5월 1일까지, 버전 9는 2032년 5월 31일까지 보안 지원을 받을 수 있다.[58]
4. 2. 릴리스 목록
레드햇 엔터프라이즈 리눅스(RHEL) 릴리스 며칠 후에 릴리스되는 경우가 많다.
보안 지원 기한은 버전 8계열이 2029년 5월 1일, 버전 9계열이 2032년 5월 31일이다.[58]
5. 활용 사례
5. 1. 서버 운영 체제
5. 2. 과학 연구
5. 3. 클라우드 환경
참조
[1]
웹사이트
FAQ {{!}} AlmaLinux Wiki
https://wiki.almalin[...]
2021-06-20
[2]
웹사이트
CloudLinux Launches AlmaLinux, CentOS Linux clone
https://www.zdnet.co[...]
ZDNet
2021-04-22
[3]
웹사이트
Release Notes {{!}} AlmaLinux Wiki
https://wiki.almalin[...]
2022-12-12
[4]
웹사이트
FAQ/CentOSStream - CentOS Wiki
https://wiki.centos.[...]
2021-06-20
[5]
웹사이트
CentOS Linux is dead—and Red Hat says Stream is "not a replacement"
https://arstechnica.[...]
2021-06-20
[6]
웹사이트
CloudLinux prépare le remplacement de CentOS Linux : AlmaLinux
https://www.zdnet.fr[...]
2021-07-27
[7]
웹사이트
AlmaLinux is born!!
https://blog.cloudli[...]
2024-05-07
[8]
웹사이트
FAQ {{!}} AlmaLinux Wiki
https://wiki.almalin[...]
2024-05-07
[9]
웹사이트
CloudLinux Releases AlmaLinux Beta
https://www.business[...]
2024-02-19
[10]
웹사이트
Frequently asked questions
https://wiki.almalin[...]
2021-04-22
[11]
웹사이트
AlmaLinux: Everything you need to know about the Linux operating system
https://www.ionos.co[...]
2022-05-10
[12]
웹사이트
CloudLinux Establishes AlmaLinux Open Source Foundation, Launches First Stable Release
https://www.business[...]
2024-02-19
[13]
웹사이트
RHEL-Based AlmaLinux Announces "ALBS" Access For Its Public Build System
https://www.phoronix[...]
2023-05-18
[14]
웹사이트
First AlmaLinux Community Election Coming Soon! - AlmaLinux OS Blog
https://almalinux.or[...]
2022-12-12
[15]
웹사이트
First AlmaLinux Board Election Announces 7 New Seats - AlmaLinux OS Blog
https://almalinux.or[...]
2022-12-12
[16]
웹사이트
Why I have decided to step down from the AlmaLinux OS Foundation Board
https://blog.cloudli[...]
2024-05-07
[17]
웹사이트
Hi, I'm benny. How can I help?
https://almalinux.or[...]
2024-05-07
[18]
웹사이트
LISTSERV 16.5 - SCIENTIFIC-LINUX-USERS Archives
https://listserv.fna[...]
2022-12-12
[19]
웹사이트
Furthering the evolution of CentOS Stream
https://www.redhat.c[...]
2023-11-11
[20]
웹사이트
The Future of AlmaLinux is Bright
https://almalinux.or[...]
2024-02-12
[21]
웹사이트
AlmaLinux OS Foundation Election - 2023
https://almalinux.or[...]
2024-05-07
[22]
웹사이트
Meet our two new board members!
https://almalinux.or[...]
2024-05-07
[23]
웹사이트
Announcing ELevate -- Migration between Major Versions (7.x to 8x) of RHEL Derivative Distributions
https://almalinux.or[...]
2024-05-07
[24]
웹사이트
AlmaLinux OS - ELevate Your Distribution
http://almalinux.org[...]
2024-05-07
[25]
웹사이트
ELevate Project Updates
https://almalinux.or[...]
2024-05-07
[26]
웹사이트
Expanding ELevate support: CentOS 6 to CentOS 7 migrations
https://almalinux.or[...]
2024-05-07
[27]
웹사이트
Testers needed: Zenbleed patch for AlmaLinux 8 and 9
https://almalinux.or[...]
2024-12-15
[28]
웹사이트
Announcing AlmaLinux 8.10 Beta!
https://almalinux.or[...]
2024-12-15
[29]
웹사이트
Testers needed: Zenbleed patch for AlmaLinux 8 and 9
https://almalinux.or[...]
2024-12-15
[30]
웹사이트
Introducing AlmaLinux OS Kitten
https://almalinux.or[...]
2024-12-15
[31]
웹사이트
Introducing AlmaLinux OS Kitten
https://almalinux.or[...]
2024-12-15
[32]
웹사이트
AlmaLinux 10.0 Beta Now Available
https://almalinux.or[...]
2024-12-15
[33]
웹사이트
Red Hat Enterprise Linux Release Dates
https://access.redha[...]
Red Hat
2023-05-17
[34]
웹사이트
AlmaLinux OS 8.4 Stable Now Available
https://almalinux.or[...]
2021-05-28
[35]
웹사이트
AlmaLinux OS 8.5 Stable Now Available
https://almalinux.or[...]
2021-11-12
[36]
웹사이트
AlmaLinux for PowerPC 8.5 Stable Now Available!
https://almalinux.or[...]
2022-02-25
[37]
웹사이트
AlmaLinux 8.6 Stable is Now Available!
https://almalinux.or[...]
2022-05-12
[38]
웹사이트
AlmaLinux 8.7 - Now Available
https://almalinux.or[...]
2022-11-10
[39]
웹사이트
AlmaLinux 8.8 - Now Available
https://almalinux.or[...]
2023-05-18
[40]
웹사이트
Announcing AlmaLinux 8.9 Stable!
https://almalinux.or[...]
2023-11-21
[41]
웹사이트
General Availability of AlmaLinux 8.10 Stable!
https://almalinux.or[...]
2024-05-28
[42]
웹사이트
AlmaLinux 9 Now Available!
https://almalinux.or[...]
2022-05-26
[43]
웹사이트
AlmaLinux 9.1 - Now Available
https://almalinux.or[...]
2022-11-17
[44]
웹사이트
AlmaLinux 9.2 - Now Available
https://almalinux.or[...]
2023-05-10
[45]
웹사이트
Announcing AlmaLinux 9.3 Stable!
https://almalinux.or[...]
2023-11-13
[46]
웹사이트
General Availability of AlmaLinux 9.4 Stable!
https://almalinux.or[...]
2024-05-06
[47]
웹사이트
General Availability of AlmaLinux 9.5 Stable!
https://almalinux.or[...]
2024-11-18
[48]
웹사이트
CloudLinux Launches AlmaLinux, CentOS Linux clone
https://www.zdnet.co[...]
ZDNet
2021-03-30
[49]
웹사이트
FAQ/CentOSStream - CentOS Wiki
https://wiki.centos.[...]
2021-06-20
[50]
웹사이트
CentOS Linux is dead—and Red Hat says Stream is “not a replacement”
https://arstechnica.[...]
2020-12-10
[51]
웹사이트
Frequently asked questions
https://wiki.almalin[...]
2021-01-26
[52]
웹사이트
CloudLinux Releases AlmaLinux Beta
https://www.business[...]
2021-02-01
[53]
웹사이트
CloudLinux Establishes AlmaLinux Open Source Foundation, Launches First Stable Release
https://www.business[...]
2021-03-30
[54]
웹사이트
FAQ {{!}} AlmaLinux Wiki
https://wiki.almalin[...]
2021-06-20
[55]
간행물
サイバートラスト、AlmaLinux OS Foundation に日本企業初のプラチナスポンサーとして参画し、AlmaLinux OS の共同開発を推進
https://www.cybertru[...]
サイバートラスト株式会社
2023-05-22
[56]
웹사이트
AlmaLinux OS Foundation Welcomes Cybertrust Japan as a Platinum Sponsor
https://www.business[...]
AlmaLinux OS Foundation
2023-05-22
[57]
웹사이트
サイバートラスト、MIRACLE LINUXをAlmaLinuxとの共同開発体制に移行へ
https://cloud.watch.[...]
株式会社インプレス
2023-05-23
[58]
웹사이트
AlmaLinux OS
https://endoflife.da[...]
2024-04-02
[59]
웹사이트
Red Hat Enterprise Linux Release Dates
https://access.redha[...]
Red Hat
2023-03-09
[60]
웹사이트
AlmaLinux OS 8.4 Stable Now Available
https://almalinux.or[...]
2021-05-26
[61]
웹사이트
AlmaLinux OS 8.5 Stable Now Available
https://almalinux.or[...]
2021-11-12
[62]
웹사이트
AlmaLinux for PowerPC 8.5 Stable Now Available!
https://almalinux.or[...]
2022-02-25
[63]
웹사이트
AlmaLinux 8.6 Stable is Now Available!
https://almalinux.or[...]
2022-05-12
[64]
웹사이트
AlmaLinux 8.7 - Now Available
https://almalinux.or[...]
2022-11-10
[65]
웹사이트
AlmaLinux 8.8 - Now Available
https://almalinux.or[...]
2023-05-18
[66]
웹사이트
Announcing AlmaLinux 8.9 Stable!
https://almalinux.or[...]
2023-11-21
[67]
웹사이트
General Availability of AlmaLinux 8.10 Stable!
https://almalinux.or[...]
2024-05-28
[68]
웹사이트
AlmaLinux 9 Now Available!
https://almalinux.or[...]
2022-05-26
[69]
웹사이트
AlmaLinux 9.1 - Now Available
https://almalinux.or[...]
2022-11-16
[70]
웹사이트
AlmaLinux 9.2 - Now Available
https://almalinux.or[...]
2023-05-10
[71]
웹사이트
Announcing AlmaLinux 9.3 Stable!
https://almalinux.or[...]
2023-11-13
[72]
웹사이트
General Availability of AlmaLinux 9.4 Stable!
https://almalinux.or[...]
2024-05-06
[73]
웹사이트
General Availability of AlmaLinux 9.5 Stable!
https://almalinux.or[...]
2024-11-18
[74]
웹인용
CloudLinux Launches AlmaLinux, CentOS Linux clone
https://www.zdnet.co[...]
ZDNet
2021-03-30
본 사이트는 AI가 위키백과와 뉴스 기사,정부 간행물,학술 논문등을 바탕으로 정보를 가공하여 제공하는 백과사전형 서비스입니다.
모든 문서는 AI에 의해 자동 생성되며, CC BY-SA 4.0 라이선스에 따라 이용할 수 있습니다.
하지만, 위키백과나 뉴스 기사 자체에 오류, 부정확한 정보, 또는 가짜 뉴스가 포함될 수 있으며, AI는 이러한 내용을 완벽하게 걸러내지 못할 수 있습니다.
따라서 제공되는 정보에 일부 오류나 편향이 있을 수 있으므로, 중요한 정보는 반드시 다른 출처를 통해 교차 검증하시기 바랍니다.
문의하기 : help@durumis.com
