방형파
"오늘의AI위키"의 AI를 통해 더욱 풍부하고 폭넓은 지식 경험을 누리세요.
1. 개요
방형파는 수학에서 여러 정의를 가지며, 불연속점을 제외하면 동일하다. 사인 함수의 부호 함수, 헤비사이드 계단 함수 또는 구형파 함수를 사용하여 정의할 수 있으며, 바닥 함수를 직접 또는 간접적으로 생성할 수도 있다. 푸리에 급수를 통해 삼각 함수 형태로 나타낼 수 있으며, 1인 이상적인 방형파는 사인파의 무한 합으로 표현된다. 실제 물리적 시스템에서는 무한한 대역폭이 필요하므로 이상적인 방형파는 불가능하며, 유한한 대역폭으로 인해 링잉 효과가 나타날 수 있다. 방형파는 디지털 회로의 클럭 신호, 아날로그-디지털 변환기, 음악 및 음향 등 다양한 분야에 응용되며, 정현파에 하모니를 더하여 방형파에 가까운 파형을 얻을 수 있다.
더 읽어볼만한 페이지
- 파형 - 사인파
사인파는 고조파가 없는 단일 주파수 파형으로, 삼각함수로 표현되며 진폭, 각진동수, 위상 등의 매개변수로 특징지어지고, 푸리에 분석을 통해 복잡한 파형으로 분해 및 합성이 가능하며, 전자공학, 음악, 물리학 등 다양한 분야에서 활용된다. - 파형 - 반송파
반송파는 정보를 전송하기 위해 변조되는 기본 주파수 신호로, 초기 라디오 시스템에서 중요한 역할을 했으며 현대에도 다중 채널 전송 기술에 활용된다. - 푸리에 급수 - 톱니파
톱니파는 선형적으로 증가하다 급격히 떨어지는 파형으로, 신디사이저 음색 생성, 전원 공급 장치 전압 조정, 각도 계산, 래스터 그래픽 생성 등에 활용된다. - 푸리에 급수 - 루진-당주아 정리
루진-당주아 정리는 [0, 2π)에서 정의된 가측 집합 E에 대해 삼각함수 무한 급수가 E의 모든 점에서 절대 수렴하면 급수 계수들의 절대값의 합이 수렴한다는 푸리에 급수 이론의 중요한 정리이다. - 전자공학 - 전자전
전자전은 적의 전투 능력을 저하시키기 위해 전자기 에너지를 사용하는 군사 작전이며, 전자 공격, 전자 보호, 전자 지원의 세 가지 영역으로 나뉘어 통신 방해, 레이더 교란, 스텔스 기술 등을 포함한다. - 전자공학 - 옴의 법칙
옴의 법칙은 1827년 게오르크 옴이 발표한, 전압(V)은 전류(I)와 저항(R)의 곱(V=IR)으로 표현되는, 전압, 전류, 저항 간의 관계를 나타내는 기본 법칙이다.
| 방형파 | |
|---|---|
| 개요 | |
![]() | |
| 일반적인 정의 | |
| 응용 분야 | 전자 공학 신디사이저 |
| 정의역 | |
| 공역 | |
| 패리티 | 기함수 |
| 주기 | 1 |
| 부정적분 | 삼각파 |
| 푸리에 급수 | |
| 명칭 | |
| 한국어 | 구형파, 방형파, 사각파, 矩形波 |
| 영어 | Square wave |
| 일본어 | 矩形波 (くけいは, Kukeiha) |
| 특징 | |
| 설명 | 비정현파 파형의 한 종류. 주기적으로 두 가지 상태를 번갈아 가며 나타내는 파형 |
2. 정의

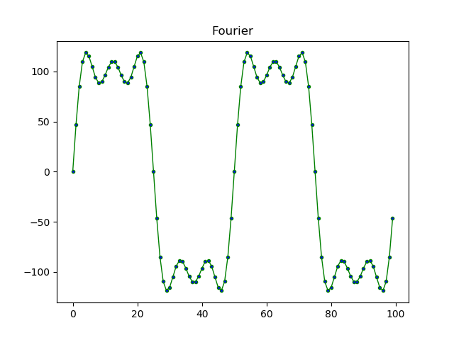
정현파의 하모니 숫자가 N이 클수록 방형파에 가깝게 된다. 실제 전자회로에서는 완전한 이상적인 방형파는 불가능하므로, 회로나 상황에 따라 적당한 하모니 숫자로 정해진 신호를 사용한다.[2] 수학에서 방형파는 여러 가지로 정의될 수 있으며, 불연속점을 제외하면 모두 동일하다.
듀티 사이클이 50%일 때 ''T''는 2이다. 또한, 다음과 같이 구간별로 정의할 수도 있다.
:
이때,
:
2. 1. 사인 함수를 이용한 정의
방형파는 사인 함수의 부호 함수로 나타낼 수 있다.[2]:
이 함수는 사인 함수가 양수일 때 1, 음수일 때 -1, 불연속점에서는 0을 반환한다. 여기서 ''T''는 방형파의 주기이고, ''f''는 주파수이며, ''f'' = 1/''T'' 관계를 갖는다.
2. 2. 헤비사이드 계단 함수 및 구형파 함수를 이용한 정의
방형파는 헤비사이드 계단 함수 ''u''(''t'') 또는 구형파 함수 Π(''t'')를 사용하여 다음과 같이 정의할 수 있다.[1]:
2. 3. 바닥 함수를 이용한 정의
방형파는 바닥 함수를 직접 사용하여 생성할 수도 있다.:
그리고 간접적으로 다음과 같이 표현할 수 있다.
:
푸리에 급수(아래 참조)를 사용하면 바닥 함수를 삼각 함수 형태로 나타낼 수 있다.[1]
:
3. 푸리에 급수 분석

정현파의 하모니 숫자가 N이 클수록 방형파에 가깝게 된다. 실제 전자회로에서 완전한 이상적 방형파는 불가능하므로 회로나 상황에 따라 적당한 하모니의 숫자로 정해져 발생한 신호를 사용한다.[2]


주기 주파수 로 시간 에 푸리에 전개를 적용하면, 진폭이 1인 이상적인 방형파는 사인파의 무한 합으로 나타낼 수 있다.
이상적인 방형파는 홀수 정수 고조파 주파수( 형태)의 구성 요소만 포함한다.
방형파 형태에 대한 적절한 근사값을 얻으려면 최소한 기본파와 제3 고조파가 존재해야 하며, 제5 고조파가 바람직하다. 이상적인 수학적 방형파는 높음과 낮음 상태 사이를 순간적으로, 과도하거나 부족함 없이 변경하는데, 이는 무한한 대역폭이 필요하므로 물리적 시스템에서는 불가능하다.
3. 1. 깁스 현상
푸리에 전개를 통해 이상적인 방형파를 표현할 때, 불연속점 근처에서 진동이 발생하는 현상을 깁스 현상이라고 한다. 방형파의 푸리에 급수 표현이 수렴하는 과정에서 이 현상이 나타나는 것을 확인할 수 있다. 비이상적인 방형파에서 나타나는 링잉 아티팩트는 깁스 현상과 관련이 있는 것으로 알려져 있다.[1]깁스 현상은 시그마 근사를 사용하여 방지할 수 있다. 시그마 근사는 Lanczos sigma factor를 사용하여 수열이 더 부드럽게 수렴하도록 돕는다.[1]
현실 세계에서는 무한한 대역폭을 가질 수 없기 때문에, 이상적인 방형파와 달리 깁스 현상과 유사한 링잉 효과나 시그마 근사와 유사한 리플 효과가 나타나는 경우가 많다.[1]
3. 2. 링잉 현상
푸리에 급수 표현의 수렴과 관련된 흥미로운 현상은 깁스 현상이다. 비이상적인 방형파에서 나타나는 링잉은 이 현상과 관련이 있는 것으로 볼 수 있다. 링잉은 신호의 급격한 변화 지점에서 발생하는 일종의 진동 현상이다. 깁스 현상은 시그마 근사를 사용하여 방지할 수 있는데, 이는 Lanczos sigma factor를 사용하여 신호가 더 부드럽게 수렴하도록 돕는다.현실 세계의 방형파는 유한한 대역폭을 가지기 때문에, 이상적인 방형파와 달리 링잉 현상이나 리플 효과가 나타나는 경우가 많다. 링잉은 깁스 현상과 유사하며, 리플은 시그마 근사와 유사한 효과를 보인다. 이는 디지털 전자 공학에서 중요한 고려 사항인데, 링잉 과도 현상이 회로의 전기적 정격 한계를 넘거나 잘못 배치된 임계값을 여러 번 교차시킬 수 있기 때문이다.
4. 비이상적인 방형파의 특성
이상적인 방형파는 높은 레벨과 낮은 레벨 사이를 즉시 전환하지만, 실제로는 시스템의 물리적 한계로 인해 불가능하다. 푸리에 급수를 사용하면 이상적인 방형파를 무한 급수 형태로 나타낼 수 있다.
:
푸리에 급수로 표현된 방형파에서는 기브스 현상이 나타나는데, 이는 이상적이지 않은 방형파에서 발생하는 링잉과 관련이 있다. 시그마 근사(Sigma approximation)를 사용하면 기브스 현상을 막을 수 있다.
현실의 방형파는 유한한 대역폭을 가지기 때문에 기브스 현상과 비슷한 링잉이나 시그마 근사와 비슷한 리플이 발생할 수 있다.
4. 1. 상승 시간과 하강 시간
앞서 언급했듯이, 이상적인 방형파는 높은 레벨과 낮은 레벨 사이를 즉시 전환한다. 실제로 파형을 생성하는 시스템의 물리적 한계 때문에 이는 결코 달성되지 않는다. 신호가 낮은 레벨에서 높은 레벨로 상승하고 다시 내려가는 데 걸리는 시간을 각각 ''상승 시간''과 ''하강 시간''이라고 한다.시스템이 과다 감쇠되면, 파형은 실제로 이론적인 높은 레벨과 낮은 레벨에 도달하지 못할 수 있으며, 시스템이 부족 감쇠되면, 안정되기 전에 높은 레벨과 낮은 레벨을 중심으로 진동할 것이다. 이러한 경우, 상승 시간과 하강 시간은 5%와 95%, 또는 10%와 90%와 같은 지정된 중간 레벨 사이에서 측정된다. 시스템의 대역폭은 파형의 전환 시간과 관련이 있으며, 하나를 다른 하나로부터 대략적으로 결정할 수 있는 공식이 있다.
4. 2. 과도 감쇠 및 부족 감쇠
앞서 언급했듯이, 이상적인 방형파는 높은 레벨과 낮은 레벨 사이를 즉시 전환한다. 실제로 파형을 생성하는 시스템의 물리적 한계 때문에 이는 결코 달성되지 않는다. 신호가 낮은 레벨에서 높은 레벨로 상승하고 다시 내려가는 데 걸리는 시간을 각각 ''상승 시간''과 ''하강 시간''이라고 한다.시스템이 과다 감쇠되면, 파형은 실제로 이론적인 높은 레벨과 낮은 레벨에 도달하지 못할 수 있으며, 시스템이 부족 감쇠되면, 안정되기 전에 높은 레벨과 낮은 레벨을 중심으로 진동할 것이다. 이러한 경우, 상승 시간과 하강 시간은 5%와 95%, 또는 10%와 90%와 같은 지정된 중간 레벨 사이에서 측정된다. 시스템의 대역폭은 파형의 전환 시간과 관련이 있으며, 하나를 다른 하나로부터 대략적으로 결정할 수 있는 공식이 있다.
5. 응용
방형파는 디지털 스위칭 회로에서 흔히 사용되며, 이진 논리 장치에서 자연스럽게 만들어진다. 빠르고 정확하게 전환되는 특성 덕분에, 정해진 간격으로 동기식 논리 회로를 작동시키는 타이밍 기준, 즉 "클럭 신호"로 쓰인다.[1] 그러나 방형파는 넓은 범위의 고조파를 포함하고 있어 전자기 방사를 발생시키거나 주변 회로와 간섭하여 잡음이나 오류를 일으킬 수 있다.
음악에서는 속이 빈 소리로 표현되어, 감산 합성을 통해 관악기 소리의 기본 요소로 사용된다.[1] 또한, 가정, 상업, 산업 환경에서 사용되는 "삐" 소리 경고음이나, 전기 기타의 왜곡 효과에도 쓰이는데, 왜곡이 강해질수록 방형파와 비슷해진다.[1]
간단한 2단계 라데마허 함수는 방형파이다.
5. 1. 디지털 회로
방형파는 디지털 스위칭 회로에서 널리 사용되며, 바이너리(2단계) 논리 장치에 의해 자연적으로 생성된다. 방형파는 빠르고 정확한 전환 특성 때문에 정밀하게 결정된 간격으로 동기식 논리 회로를 트리거하는 데 적합하여 타이밍 기준 또는 "클럭 신호"로 사용된다.[1] 그러나 주파수 영역 그래프에서 볼 수 있듯이, 방형파는 광범위한 고조파를 포함하며, 이는 전자기 방사를 생성하거나 다른 인접 회로와 간섭하여 노이즈 또는 오류를 발생시킬 수 있다.[1] 정밀 아날로그-디지털 변환기와 같이 매우 민감한 회로에서 이러한 문제를 방지하기 위해 타이밍 기준으로 방형파 대신 사인파가 사용된다.[1]5. 2. 아날로그-디지털 변환기
방형파는 광대역 주파수 성분을 포함하고 있어, 이러한 성분들이 전자기파나 전류 펄스를 발생시켜 근처의 회로에 영향을 미쳐 잡음이나 오류를 일으킬 수 있다.[1] 따라서 정밀한 아날로그-디지털 변환기와 같이 매우 민감한 회로에서는 이 문제를 피하기 위해 방형파 대신 사인파를 타이밍 기준으로 사용한다.[1]5. 3. 음악 및 음향
음악에서 방형파는 속이 빈 소리로 묘사되며, 감산 합성을 사용하여 관악기 소리를 만드는 데 사용된다.[1] 또한 많은 가정, 상업 및 산업 환경에서 사용되는 "삐" 소리 경고를 구성한다.[1] 전기 기타에 사용되는 왜곡 효과는 파형의 가장 바깥쪽 영역을 잘라내어, 더 많은 왜곡이 적용될수록 방형파와 점점 더 유사해지도록 한다.[1]5. 4. 기타 이펙터
전기 기타에 사용되는 왜곡 효과는 파형의 가장 바깥쪽 영역을 잘라내어, 더 많은 왜곡이 적용될수록 방형파와 점점 더 유사해지도록 한다.6. 정현파에서 방형파 구하기
[2]
정현파에서 하모니(Harmonics) 숫자가 N이 커질수록 방형파에 가까운 파형을 얻을 수 있다. 실제 전자회로에서는 이상적인 방형파를 완벽하게 구현하는 것은 불가능하므로, 회로나 상황에 따라 적절한 하모니 숫자를 선택하여 신호를 발생시킨다.
참조
[1]
웹사이트
Partial sum formula
https://www.wolframa[...]
2023-07-09
[2]
서적
Data and Computer Communications
PRENTICE HALL
본 사이트는 AI가 위키백과와 뉴스 기사,정부 간행물,학술 논문등을 바탕으로 정보를 가공하여 제공하는 백과사전형 서비스입니다.
모든 문서는 AI에 의해 자동 생성되며, CC BY-SA 4.0 라이선스에 따라 이용할 수 있습니다.
하지만, 위키백과나 뉴스 기사 자체에 오류, 부정확한 정보, 또는 가짜 뉴스가 포함될 수 있으며, AI는 이러한 내용을 완벽하게 걸러내지 못할 수 있습니다.
따라서 제공되는 정보에 일부 오류나 편향이 있을 수 있으므로, 중요한 정보는 반드시 다른 출처를 통해 교차 검증하시기 바랍니다.
문의하기 : help@durumis.com
