맨위로가기

산악고릴라

"오늘의AI위키"는 AI 기술로 일관성 있고 체계적인 최신 지식을 제공하는 혁신 플랫폼입니다.
"오늘의AI위키"의 AI를 통해 더욱 풍부하고 폭넓은 지식 경험을 누리세요.

1. 개요

산악고릴라는 아프리카의 알버틴 열곡 지역에 서식하는 고릴라의 아종으로, 털이 두껍고 덩치가 크며, 은색 털을 가진 수컷을 실버백이라고 부른다. 올리고세에 유인원으로부터 분화되었으며, 동부 로랜드 고릴라와는 약 1만 년, 서부 고릴라와는 약 120만~300만 년 전에 분리되었다. 산악고릴라는 주로 육상에서 생활하며, 잎, 새싹, 줄기를 먹는 초식성이며, 사회적인 무리를 이루어 생활한다. 현재는 멸종 위기종으로, 서식지 파괴, 밀렵, 질병, 전쟁 등으로 위협받고 있으며, 개체 수 보존을 위해 국제적인 노력이 이루어지고 있다.

더 읽어볼만한 페이지

  • 파울 마치가 명명한 분류군 - 세뿔달린카멜레온
    탄자니아 특정 산맥에서만 발견되는 세뿔달린카멜레온은 수컷에게 세 개의 뿔이 있으며, 녹색을 띠고 자극을 받으면 검은 반점이 나타나는 난생 동물로, IUCN "관심 필요" 등급으로 분류되어 국제 거래 제한 및 수출 금지 대상이다.
  • 고릴라 - 동부고릴라
    동부고릴라는 중앙아프리카 동부 지역에 서식하며 산악고릴라와 동부저지대고릴라의 두 아종으로 나뉘는 고릴라의 한 종으로, 서식지 파괴, 밀렵, 질병 등으로 심각한 멸종 위기에 처해 있다.
  • 고릴라 - 서부고릴라
    서부고릴라는 고릴라속에 속하며, 검은색, 짙은 회색 또는 갈색-회색 털을 가지고 무리를 지어 생활하며, 잎, 줄기, 과일 등을 먹고 멸종 위기에 처해 있다.
  • 르완다의 포유류 - 황금원숭이
    황금원숭이는 아프리카 중부에 서식하며, 계절에 따라 서식지를 옮겨 다니고 다양한 크기의 무리를 이루어 생활하며, 서식지 파괴로 인해 IUCN 적색 목록에 위급종으로 등재되어 보존 노력이 필요한 영장류이다.
  • 르완다의 포유류 - 아프리카물소
    아프리카물소는 아프리카에 서식하며 무리를 지어 생활하는 소과의 동물로, "검은 사신"이라 불릴 만큼 성질이 거칠고 서식지 파괴와 질병으로 인해 IUCN에 의해 취약종으로 분류되었다.

2. 진화, 분류

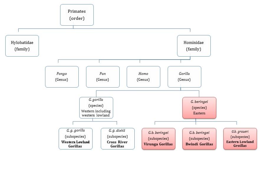
고릴라(Gorilla) 분류


산악고릴라는 올리고세(3400만~2400만 년 전) 초기에 아프리카와 아라비아에서 발견된 조상 원숭이유인원의 후손이다. 화석 기록은 약 2200만~3200만 년 전에 동아프리카에서 발견된 인류의 조상 영장류(유인원)의 증거를 제공한다. 산악고릴라가 서식하는 지역의 화석 기록은 특히 부족하여 진화 역사가 불분명하다.[5]

약 880만~1200만 년 전, 고릴라로 진화할 영장류 집단이 인간 및 침팬지와 공통 조상으로부터 분화되었으며, 이때 ''고릴라'' 속이 나타났다. 산악고릴라는 동부 로랜드 고릴라와 약 1만 년 동안 격리되었으며, 이 두 분류군은 약 120만~300만 년 전에 서부 고릴라와 분리되었다.[6] 이 속은 1847년에 처음 ''Troglodytes''로 언급되었지만 1852년에 ''Gorilla''로 이름이 변경되었다. 1967년, 분류학자 콜린 그로브스는 모든 고릴라를 세 개의 아종, 즉 ''Gorilla gorilla gorilla''(서부 로랜드 고릴라), ''Gorilla gorilla graueri''(비룽가 서쪽에 서식하는 로랜드 고릴라) 및 ''Gorilla gorilla beringei''(비룽가와 부윈디에서 발견되는 산악고릴라, ''Gorilla beringei'' 포함)를 가진 단일 종(''Gorilla gorilla'')으로 간주할 것을 제안했다. 2003년, 세계자연보전연맹(IUCN)은 검토 후 이를 두 종(''Gorilla gorilla''와 ''Gorilla beringei'')으로 나누었다.[5] 현재는 각 두 아종을 가진 두 종이 있다는 데 동의가 이루어졌다.[7]

3. 특징

전형적인 휴식 자세를 취하고 있는 Ntambara 그룹의 실버백


산악고릴라는 다른 고릴라 종보다 털이 두껍고 긴 경우가 많아 추운 온도에서도 살 수 있다.[8] 고릴라는 각 개체마다 고유한 코 무늬로 식별할 수 있다.[9]

수컷은 키가 161cm, 가슴 둘레가 138cm, 팔 길이가 2m 에서 2.7m, 몸무게가 120kg에 이른다. 암컷은 더 작으며 몸무게는 70kg이다.[10] 산악고릴라는 동부로랜드고릴라보다 작으며, 동부고릴라의 다른 아종이다. 성체 수컷은 머리 위와 뒤쪽에 뼈로 된 두드러진 볏이 있어 머리가 더 원뿔형을 띤다. 이 볏은 아래턱(하악골)에 부착되는 강력한 측두근을 고정한다. 성체 암컷도 이러한 볏이 있지만 덜 두드러진다.[11] 모든 고릴라와 마찬가지로 홍채 주변에 검은 고리가 있는 짙은 갈색 눈을 가지고 있다. 성체 수컷은 나이가 들면서 등에 회색 또는 은색 털이 생겨 실버백이라고 불린다. 등털은 다른 신체 부위의 털보다 짧고, 팔 털은 특히 길다. 완전히 일어선 수컷은 평균 키가 1.7m, 팔 길이가 2.3m, 몸무게가 155kg이다.[12]

1938년 5월 북부 키부의 알림봉고에서 사살된 실버백은 키가 1.95m, 팔 길이가 2.7m, 가슴 둘레가 1.98m, 몸무게가 219kg이었다. 1932년에 사살된 또 다른 개체의 기록은 확인되지 않았지만, 키가 2.06m이고 몸무게가 218.6kg이었다. 기록된 가장 무거운 실버백은 267kg, 키 1.83m인 개체로 카메룬 암밤에서 사살되었다.[13]

산악고릴라는 주로 육상 동물이며 사지 보행을 한다. 그러나 나뭇가지가 무게를 지탱할 수 있다면 열매가 열린 나무에 올라갈 것이다. 사람을 제외한 모든 유인원과 마찬가지로 팔이 다리보다 길다. 손바닥이 아닌 구부러진 손가락의 등쪽으로 무게를 지탱하며 너클 워킹으로 이동한다.[14]

산악고릴라는 주행성 동물로, 거대한 덩치를 유지하기 위해 많은 양의 음식이 필요하므로 하루의 대부분을 먹는 데 보낸다. 이른 아침에 먹이 활동을 하고, 늦은 아침과 정오 무렵에 휴식을 취하며, 오후에는 다시 먹이 활동을 한 후 밤에 휴식을 취한다. 각 고릴라는 잠을 자기 위해 주변 식물로 둥지를 지으며 매일 저녁 새로운 둥지를 짓는다. 어린 고릴라만 어미와 같은 둥지에서 잠을 잔다. 아침 6시경 해가 뜰 때 잠자리를 떠나지만, 날씨가 춥고 흐린 날에는 둥지에서 더 오래 머무르는 경우가 많다.[15]

4. 분포 및 서식지

산악고릴라


산악고릴라는 알버틴 열곡의 산지 구름 숲에 서식하며, 해발 2200m에서 4300m에 걸쳐 비룽가 산맥을 포함한다. 대부분의 집단은 휴화산인 카리스임비, 미케노, 비소케 세 산의 경사면에 산다.[16] 산 아래쪽의 식생은 매우 빽빽하고, 고도가 높아질수록 희박해지며, 숲은 종종 흐리고 안개가 자욱하며 춥다.[17] 산악고릴라는 또한 르웬조리-비룽가 산지 황무지와 알버틴 열곡 산지 구름 숲보다 높은 고도의 경계 서식지를 가끔 이용한다.[18]

5. 생태 및 행동

산악고릴라 무리가 1년 동안 사용하는 행동권은 식량 자원의 가용성에 따라 달라지며, 보통 여러 식물대 구역을 포함한다. 조지 샬러는 2200m에서 2800m 사이의 대나무 숲, 2800m에서 3400m 사이의 ''Hagenia'' 숲, 3400m에서 4300m 사이의 자이언트 세네시오 구역 등 10개의 구역을 확인했다.[15] 산악고릴라는 갈륨 덩굴이 발견되는 ''Hagenia'' 숲에서 대부분의 시간을 보낸다. 1년 중 신선한 싹이 나오는 몇 달 동안은 대나무 숲으로 이동하며, 아고산 지역으로 올라가 거대한 덴드로세네시오 나무의 부드러운 심을 먹기도 한다.[16]

5. 1. 식단

산악고릴라는 주로 초식동물이며, 식단의 대부분은 142종의 식물 잎, 새싹, 줄기(85.8%)로 구성된다. 또한 나무껍질(6.9%), 뿌리(3.3%), 꽃(2.3%), 열매(1.7%)와 작은 무척추동물(0.1%)도 먹는다.[19] 부윈디 국립공원에서 1년간 진행된 연구에 따르면, 성체 수컷은 하루 평균 18.8kg의 음식을 섭취했고, 암컷은 14.9kg을 섭취했다.[20]

5. 2. 사회 구조

산악고릴라는 매우 사회적이며, 성체 수컷과 암컷 간의 장기적인 유대 관계를 통해 유지되는 비교적 안정적이고 응집력 있는 집단에서 생활한다. 암컷 간의 관계는 비교적 약하다.[21] 이러한 집단은 비영토적이며, 실버백은 일반적으로 자신의 영토보다는 집단을 방어한다. 비룽가 산맥의 산악고릴라에서 지배적인 실버백의 평균 재임 기간은 4.7년이다.[22]

집단의 61%는 성체 수컷 한 마리와 다수의 암컷으로 구성되어 있으며, 36%는 두 마리 이상의 성체 수컷을 포함한다. 나머지 고릴라는 혼자 있는 수컷이거나 전적으로 수컷으로 구성된 집단이며, 일반적으로 성숙한 수컷 한 마리와 몇 마리의 어린 수컷으로 이루어져 있다.[23] 집단의 크기는 5마리에서 30마리까지 다양하며, 평균 10마리이다. 전형적인 집단은 다음과 같다. 집단의 명실상부한 리더인 지배적인 실버백 한 마리, 다른 종속적인 실버백(보통 지배적인 실버백의 어린 형제, 이복 형제 또는 심지어 성체 아들), 보초 역할을 하는 블랙백 한두 마리, 지배적인 실버백과 평생 유대 관계를 맺은 성적으로 성숙한 암컷 3~4마리, 3~6마리의 어린 고릴라와 유아.[24]

대부분의 수컷과 약 60%의 암컷이 태어난 집단을 떠난다. 수컷은 약 11세가 되면 떠나며, 종종 분리 과정이 느리게 진행된다. 그들은 완전히 떠나기 전까지 집단의 가장자리에서 점점 더 많은 시간을 보낸다.[25] 그들은 암컷을 끌어들여 새로운 집단을 형성하기 전에 2~5년 동안 혼자 또는 수컷만 있는 집단과 함께 여행할 수 있다. 암컷은 일반적으로 약 8세가 되면 이주하며, 기존의 집단으로 직접 이동하거나 혼자 있는 수컷과 함께 새로운 집단을 시작한다. 암컷은 특정 실버백 수컷과 정착하기 전에 종종 새로운 집단으로 여러 번 이동한다.[26]

지배적인 실버백은 일반적으로 집단의 이동을 결정하여 일년 내내 적절한 먹이 섭취 장소로 이끈다. 그는 또한 집단 내의 갈등을 조정하고 외부의 위협으로부터 집단을 보호한다.[17] 인간, 아프리카표범 또는 다른 고릴라의 공격을 받을 경우, 실버백은 자신의 생명을 희생해서라도 그들을 보호할 것이다.[27] 그는 휴식 시간 동안 관심의 중심이 되며, 어린 고릴라는 종종 그에게 가까이 머물며 그를 놀이에 포함시킨다. 어미가 죽거나 집단을 떠나면, 실버백은 보통 버려진 새끼를 돌보며 심지어 자신의 둥지에서 함께 자도록 허용한다.[28] 어린 산악고릴라가 밀렵꾼의 덫을 찾아 해체하는 모습이 관찰되었다.[29]

실버백이 질병, 사고 또는 밀렵꾼에 의해 죽거나 살해되면 가족 집단이 붕괴될 수 있다.[16] 그의 지위를 계승할 수 있는 적합한 수컷 후계자가 없다면, 집단은 분열되거나 관련 없는 수컷을 받아들일 것이다. 새로운 실버백이 가족 집단에 합류하면 죽은 실버백의 모든 새끼를 죽일 수 있다.[30] 영아 살해는 안정적인 집단에서는 관찰되지 않았다.

전체 유전체 염기 서열 분석을 통한 산악고릴라 게놈 분석 결과, 최근 개체 수 감소로 인해 광범위한 근친 교배가 발생했음을 알 수 있다.[31] 그 결과, 개체는 일반적으로 게놈 서열의 34%에 대해 동형 접합성을 나타낸다. 또한, 근친 교배의 결과로 나타나는 동형 접합성과 유해한 열성 돌연변이의 발현은 집단에서 심각한 유해 돌연변이를 제거하는 결과를 초래했을 가능성이 있다.

5. 3. 공격성

산악고릴라는 강하고 힘이 세지만, 일반적으로 온순하고 매우 수줍음이 많다.[27] 안정적인 집단에서는 심각한 공격성이 드물지만, 두 산악고릴라 집단이 만났을 때는 때때로 두 실버백이 치명적인 싸움을 벌여 송곳니로 깊고 벌어진 상처를 입힐 수 있다.[24] 갈등은 신체적 접촉 없이 위협하려는 시위와 다른 위협 행동으로 해결되는 경우가 가장 많다.

의례화된 돌진 시위는 고릴라에게서만 나타나는 독특한 행동이다. 전체 과정은 9단계로 이루어진다. (1) 점차 빨라지는 울음소리, (2) 상징적인 먹이 섭취, (3) 두 다리로 일어서기, (4) 식물 던지기, (5) 움푹한 손으로 가슴 두드리기, (6) 다리 한 번 차기, (7) 네 다리로 옆으로 달리기, (8) 식물 때리고 찢기, (9) 손바닥으로 땅을 쿵쿵 치기.[32] 질 도니스토프는 수컷 고릴라가 자신에게 두 번 돌진해 왔다고 말했다. 두 경우 모두 그녀가 물러서지 않자 고릴라는 방향을 돌렸다.[33]

5. 4. 소통

산악고릴라는 25가지의 뚜렷한 발성이 확인되었는데, 그 중 많은 수가 빽빽한 초목 속에서 집단 간 의사소통에 주로 사용된다. 으르렁거림과 짖는 소리와 같은 소리는 이동 중에 가장 자주 들리며, 개별 구성원의 위치를 나타낸다.[35] 이러한 소리는 징계가 필요할 때와 같은 사회적 상호 작용 중에도 사용될 수 있다. 비명과 포효는 경고나 경보를 나타낼 때 사용되며, 주로 은색털 수컷이 낸다. 깊고 우르릉거리는 트림은 만족감을 나타내며, 먹고 쉬는 시간 동안 자주 들린다. 이것은 집단 내 의사 소통의 가장 일반적인 형태이다.[24]

6. 연구

1902년 10월, 독일령 동아프리카의 경계를 정하기 위해 탐험 중이던 로베르트 폰 베링게(1865–1940) 대위가 큰 유인원 두 마리를 사살했다.[15] 이 중 한 마리가 회수되어 베를린 동물 박물관으로 보내졌고, 파울 마취(1861–1926) 교수는 이 동물을 새로운 형태의 고릴라로 분류하고 ''Gorilla beringei''라고 명명했다.[37][38] 1925년, 미국 자연사 박물관의 사냥꾼 칼 아클리는 벨기에 국왕 알베르 1세를 설득하여 비룽가 산맥의 동물들을 보호하기 위해 알베르 국립공원을 설립했다.[39]

조지 샬러는 1959년에 20개월 동안 산악고릴라를 관찰했으며, 이후 ''산악 고릴라''와 ''고릴라의 해''라는 두 권의 책을 출판했다. 그의 연구 이전에는 산악고릴라의 사회적 조직, 생애사, 생태에 대해 알려진 바가 거의 없었다.[39]

다이앤 포시는 1967년부터 18년간 연구를 시작했다. 포시는 새로운 관찰을 하고, 최초의 정확한 개체수 조사를 완료했으며, 밀렵 방지 순찰과 같은 적극적인 보전 생물학 활동을 확립했다.[24] 포시가 시작한 '디지트 기금'은 그녀의 연구를 계속했고, 나중에 다이앤 포시 고릴라 기금 국제로 이름이 변경되었다. 이 기금의 카리소케 연구 센터는 비룽가의 산악고릴라를 감시하고 보호한다. 1990년대에 부윈디 산악고릴라에 대한 면밀한 감시와 연구가 시작되었다.[40]

7. 보존

산악고릴라는 2018년 IUCN 적색 목록에 멸종 위기종으로 등재되었지만, 보존 노력으로 비룽가와 부윈디에 서식하는 산악고릴라(''Gorilla beringei beringei'')의 개체수가 증가하여 현재 1,000마리 이상으로 추정된다.[1]

2010년 12월, 비룽가 국립공원 공식 웹사이트는 비룽가 산악고릴라의 수가 지난 7년 동안 26.3% 증가했으며 연평균 성장률은 3.7%라고 발표했다.[41] 2010년 인구 조사는 480마리의 산악고릴라가 이 지역에 서식하는 것으로 추정했다. 이는 1981년 254마리였던 최저점 이후 개체수가 거의 두 배로 증가한 것이다.[43] 2006년 부윈디의 인구 조사는 340마리의 고릴라가 서식하는 것으로 나타났으며, 이는 1997년 320마리에서 12% 증가한 것이다.[44] 그러나 2006년 인구 조사에서 유전자 분석 결과 부윈디에는 약 300마리만 있는 것으로 나타나, 인구 증가 추정의 어려움을 보여준다.[45]

컴퓨터 모델링에 따르면, 연구 및 생태 관광을 위해 길들여진 고릴라 그룹이 길들여지지 않은 고릴라보다 더 높은 성장률을 보였다.[40][46] 길들여진 고릴라는 현장 직원들이 더 면밀히 보호하며, 수의학적 치료를 받는다.[46] 그러나 인간 병원체 전파 위험을 막기 위해 일부 고릴라는 길들여지지 않은 상태로 유지해야 한다.[46]

산악고릴라 보존에 관련된 주요 국제 비정부 기구는 국제 고릴라 보존 프로그램으로, 1991년에 아프리카 야생동물 재단, 동식물 국제 보존 연맹, 세계 자연 기금의 공동 노력으로 설립되었다.[47] 보존은 지역에서 국제 수준에 이르기까지 다양한 수준에서 이루어져야 하며, 연구 및 교육뿐만 아니라 보호 및 법 집행도 포함한다.

다이앤 포시는 보존 노력을 다음 세 가지 범주로 분류했다.


  • 적극적인 보존: 밀렵꾼 장비 파괴, 잦은 순찰, 확고한 법 집행, 인구 조사, 강력한 보호 조치.
  • 이론적 보존: 관광 성장을 장려하기 위해 기존 도로 개선, 공원 본부 및 관광 숙소 개조, 고릴라 길들이기.
  • 지역 사회 기반 보존: 지역 사회를 위한, 지역 사회에 의한, 지역 사회와 함께 생물 다양성을 보호.[48]

7. 1. 위협

산악고릴라는 2018년에 IUCN 적색 목록에 멸종 위기종으로 등재되었지만, 보존 노력으로 비룽가와 부윈디에 서식하는 산악고릴라(''Gorilla beringei beringei'')의 개체수가 증가하여 현재 1,000마리 이상으로 추정된다.[1]

위협고릴라 개체수에 미치는 영향보존 노력
밀렵
서식지 손실
질병
전쟁 및 사회 불안
지역 사회



부윈디 무장 국립 공원에서는 지역 사회와의 협력적인 관리 과정을 통해 어느 정도 성공을 거두었다. 1991년 국립 공원 지정 당시 지역 사회와 상의 없이 진행되어 지역 주민의 자원 접근이 금지되고 경제적 기회가 감소하자, 산불이 발생하고 고릴라에 대한 위협이 가해졌다.[49] 이를 해결하기 위해 지역 사회를 공원 관리에 참여시키고, 공원 내 자원 수확 허용, 관광 수입 일부 제공, 지역 사회 개발 기금 조성 등의 계획이 개발되었다. 그 결과, 사람과 공원 간의 긴장이 완화되었고[49] 고릴라 보호 참여 의지가 커졌다.[50]

국제 고릴라 보존 프로그램(IGCP) 이사 유진 루타가라마는 2002년 르완다 국립공원 구조 조정 당시 "더 나은 급여를 받는 더 많은 레인저, 더 많은 라디오, 더 많은 순찰차, 야생 동물 보호에 대한 더 나은 교육"과 더불어 레인저가 고릴라를 보호할 수 있는 공원에 더 많은 쉼터를 건설했다고 밝혔다.[51] 2008년에는 약 20,000명의 관광객이 르완다 고릴라를 방문하여 약 800만달러의 수입을 창출했다.[46]

유네스코 사무총장 오드리 아줄레이는 "지역 사회가 보존 전략의 핵심에 놓일 때 종 보존이 성공한다"고 말했다.[52] 르완다에서는 고릴라 관람료 1500USD의 10%가 지역 사회에 환원되어 학교, 도로, 식수 공급 시설 건설에 약 1000만유로가 투자된다. 1980년 250마리였던 산악고릴라는 현재 1,063마리로 증가했으며, 그중 80%가 르완다에 있다.[53]

우간다에서도 관광은 "공원 관리 비용 충당 및 우간다 야생동물 관리청 예산에 기여하는 고부가가치 활동"으로 간주된다.[54] 또한, 공원 레인저의 관광 방문은 고릴라 하위 개체군 인구 조사를 동시에 수행할 수 있게 한다.[40]

관광 외에도, 고립된 지역 간 연결 통로를 확보하여 이동을 더 쉽고 안전하게 만드는 등 하위 개체군 보존 조치가 가능하다.[55]

산악고릴라는 밀렵과 서식지 파괴의 위협을 받는다.[1] 특히, 화전 농업, 목축업 확장, 벌목으로 인한 서식지 단편화와 황폐화는 심각한 문제다.[56] 1960년대 후반, 피레트룸 재배를 위해 르완다 국립공원의 비룽가 보존 지역(VCA)이 원래 크기의 절반 이상으로 줄어들어 1970년대 중반까지 산악고릴라 개체 수가 대폭 감소했다.[57] 이로 인해 고릴라는 고립된 지역에 갇히게 되었고, 일부 집단은 식량을 위해 작물을 습격하여 적대감과 보복을 초래하기도 한다.

인간 정착지로 인해 고릴라 집단이 지리적으로 고립되면서 각 집단의 유전적 다양성이 감소하고, 근친 교배 징후가 나타나기도 한다.[58][59]

산악고릴라는 부시미트를 위해 사냥되지는 않지만, 다른 동물을 위한 덫과 올가미부상을 입거나 죽는 경우가 많다. 수집가에게 팔기 위해 머리, 손, 발을 노리고 죽이기도 하며, 유아는 동물원, 연구자, 애완동물로 팔린다. 유아 납치는 보통 한 명 이상의 성체 죽음을 동반한다.[60] 암시장에서 어린 고릴라의 가치는 1천달러에서 5천달러에 달하며, 밀렵꾼들은 유아와 청소년 개체를 노리고 집단의 다른 구성원을 죽이거나 부상을 입힌다.[60] '타이핑 4' 사건에서는 말레이시아 동물원이 위조된 수출 문서로 나이지리아에서 야생 고릴라 유아 4마리를 160만달러에 받았다.[61][62]

고기를 위한 밀렵은 정치적 불안 지역에서 특히 위협적이다. 2007년 1월 비룽가 국립공원 비켄게에서 발생한 산악고릴라 살해 사건이 대표적이다.

관광객과 지역 주민의 방문을 받는 고릴라 집단은 질병 교차 전염 위험에 놓여 있으며[46], 인간과 유사한 유전적 구성과 인간 질병에 대한 면역 체계 미발달은 심각한 보존 위협이다.[63] 전염병(주로 호흡기 질환)은 산악고릴라 개체군 급사 원인의 약 20%를 차지한다.[64]

인간과 고릴라 상호 작용을 최소화하는 생태 관광 프로그램 시행으로 1989년부터 2000년까지 르완다 4개 하위 개체군에서 76% 증가를 경험했지만, 콩고 민주 공화국(DRC)에서 흔히 방문하는 7개 하위 개체군은 4년(1996–2000) 동안 약 20% 감소했다.[65]

오염된 물을 통한 가축 및 가축 병원균도 우려 대상이다.[66] 우간다 부윈디 국립공원 경계 지역 가축, 인간, 고릴라에서 발견되는 ''크립토스포리디움''(Cryptosporidium) 속, ''미포자충''(Microsporidia) 속, ''지알디아''(Giardia) 속 기생충은 유전적으로 동일하다.[67][68]

르완다, 우간다, 콩고 민주 공화국은 전쟁과 내전으로 정치적 불안정을 겪었으며, 이는 산악고릴라 서식지와 개체수에 부정적 영향을 미쳤다.[69] 인간과의 접촉 증가는 사망률 증가와 번식 성공률 감소를 초래했다.[56]

볼케이노스 국립공원 길에 설치된 지뢰로 인해 많은 고릴라가 죽었고,[70] 난민들의 벌목으로 서식지 파괴 압력이 증가했다.[70] 르완다 집단 학살 동안 밀렵 활동은 법 질서 붕괴와 관련이 있었다.[71]

7. 2. 보존 노력

2018년 기준으로, 산악고릴라는 멸종 위기종으로 IUCN 적색 목록에 등재되었다. 하지만 보존 노력으로 인해 비룽가와 부윈디에 서식하는 산악고릴라(''Gorilla beringei beringei'')의 전체 개체수가 증가하여, 현재 1,000마리 이상으로 추정된다.[1]

2010년 12월, 비룽가 국립공원 공식 웹사이트는 비룽가 산악고릴라의 수가 지난 7년 동안 26.3% 증가했으며 연평균 성장률은 3.7%라고 발표했다.[41] 2010년 인구 조사는 480마리의 산악고릴라가 이 지역에 서식하는 것으로 추정했다. 이는 1981년 254마리였던 최저점 이후 개체수가 거의 두 배로 증가한 것이다.[43] 2006년 부윈디의 인구 조사는 340마리의 고릴라가 서식하는 것으로 나타났으며, 이는 1997년 320마리에서 12% 증가한 것이다.[44] 그러나 2006년 인구 조사에서 유전자 분석 결과 부윈디에는 약 300마리만 있는 것으로 나타나, 인구 증가 추정의 어려움을 보여준다.[45]

컴퓨터 모델링에 따르면, 연구 및 생태 관광을 위해 길들여진 고릴라 그룹이 길들여지지 않은 고릴라보다 더 높은 성장률을 보였다.[40][46] 길들여진 고릴라는 현장 직원들이 더 면밀히 보호하며, 수의학적 치료를 받는다.[46] 그러나 인간 병원체 전파 위험을 막기 위해 일부 고릴라는 길들여지지 않은 상태로 유지해야 한다.[46]

산악고릴라 보존에 관련된 주요 국제 비정부 기구는 국제 고릴라 보존 프로그램으로, 1991년에 설립되었다.[47] 보존은 연구, 교육, 보호, 법 집행 등 다양한 수준에서 이루어져야 한다.

다이앤 포시는 보존 노력을 다음과 같이 분류했다.

  • 적극적인 보존: 밀렵꾼 장비 파괴, 잦은 순찰, 확고한 법 집행, 인구 조사, 강력한 보호 조치.
  • 이론적 보존: 관광 성장을 장려하기 위해 기존 도로 개선, 공원 본부 및 관광 숙소 개조, 고릴라 길들이기.
  • 지역 사회 기반 보존: 지역 사회와 함께 생물 다양성을 보호.


위협고릴라 개체수에 미치는 영향보존 노력
밀렵
서식지 손실
질병
전쟁 및 사회 불안
지역 사회



부윈디 무장 국립 공원에서는 협력적 관리 과정이 성공을 거두었다. 1991년 국립 공원 지정 당시 지역 사회와 상의 없이 진행되어 경제적 기회가 감소하자, 산불 발생 및 고릴라 위협이 증가했다.[49] 이를 해결하기 위해 지역 사회 참여 계획(자원 수확 협약, 관광 수입 일부 수령, 지역 사회 개발 기금 조성)을 개발하여 긴장이 완화되고 고릴라 보호 참여 의지가 커졌다.[49][50]

2002년 르완다 국립 공원 구조 조정으로 더 많은 레인저, 장비, 쉼터가 확보되었다.[51] 2008년에는 약 20,000명의 관광객이 르완다 고릴라 개체군을 방문하여 약 800만달러의 수입을 창출했다.[46]

유네스코 사무총장 오드리 아줄레이는 지역 사회 중심의 보존 전략이 종 보존에 성공한다고 말했다.[52] 르완다에서는 고릴라 관광 비용(1인당 1,500달러)의 10%가 지역 사회에 반환되어 학교, 도로, 식수 공급 시설 건설에 투자된다. 이러한 노력으로 1980년 250마리였던 산악고릴라가 현재 1,063마리로 증가했으며, 그중 80%가 르완다에 있다.[53]

우간다에서도 관광은 "공원 관리 비용을 충당하고 우간다 야생동물 관리청의 국가 예산에 기여할 만큼 충분한 수입을 창출하는 고부가가치 활동"으로 간주된다.[54] 또한, 공원 레인저가 수행하는 관광 방문은 고릴라 하위 개체군의 인구 조사를 동시에 수행할 수 있게 한다.[40]

관광 외에도, 고립된 지역 간의 연결 통로를 확보하여 이동을 더 쉽고 안전하게 만드는 등 하위 개체군 보존을 위한 다른 조치를 취할 수 있다.[55]

참조

[1] 간행물 Gorilla beringei ssp. beringei 2022-01-17
[2] 서적
[3] 논문 The subspecies concept in primatology: the case of mountain gorillas
[4] 뉴스 Endangered mountain gorilla population recovers to over 1,000 https://www.reuters.[...] 2018-06-02
[5] 서적 Mountain Gorillas: Biology, Conservation and Coexistence The Johns Hopkins University Press
[6] 논문 The evolutionary origin and population history of the grauer gorilla
[7] 서적 Handbook of the Mammals of the World. Volume 3. Primates Lynx Edicions
[8] 웹사이트 Primates: gorilla facts http://nationalzoo.s[...] 2010-08-04
[9] 논문 Gorilla Census
[10] 서적 Mammals of Africa Bloomsbury
[11] 논문 Sagittal crest formation in great apes and gibbons
[12] 웹사이트 Gorilla natural history http://homepage.mac.[...] 2008
[13] 서적 The Guinness Book of Animal Facts and Feats https://archive.org/[...] Sterling Publishing
[14] 서적 Gorilla Biology: A Multidisciplinary Perspective Cambridge University Press
[15] 서적 The Mountain Gorilla: Ecology and Behavior https://archive.org/[...] University of Chicago Press
[16] 웹사이트 Mountain gorillas http://www.cotf.edu/[...] 2003
[17] 웹사이트 The life of mountain gorillas http://www.gorillafu[...]
[18] 웹사이트 Rwenzori-Virunga Montane Moorlands https://www.oneearth[...] 2023-11-28
[19] 서적 Primate Ecology: Studies of Feeding and Ranging Behaviour in Lemurs, Monkeys and Apes Academic Press
[20] 논문 Nutritional quality of gorilla diets: Consequences of age, sex, and season
[21] 서적 Primate Societies University of Chicago Press
[22] 논문 A demographic analysis of male life history and social structure of mountain gorillas
[23] 논문 Bachelor groups of gorillas in captivity: The situation in the wild
[24] 서적 Gorillas in the mist https://archive.org/[...] Houghton Mifflin Company
[25] 웹사이트 Gorilla beringei http://animaldiversi[...] Animal Diversity Web 2012-02-02
[26] 논문 Ecology of gorillas and its relation to female transfer in mountain gorillas
[27] 웹사이트 Mountain gorilla http://www.awf.org/c[...] African Wildlife Foundation 2012-02-02
[28] 서적 Mountain Gorillas: Three Decades of Research at Karisoke Cambridge University Press
[29] 간행물 Gorilla youngsters seen dismantling poachers' traps—a first https://www.national[...] 2012-07-19
[30] 서적 Infanticide: Comparative and Evolutionary Perspectives Aldine Publishing Company
[31] 논문 Mountain gorilla genomes reveal the impact of long-term population decline and inbreeding
[32] 서적 Gorilla Behavior https://archive.org/[...] Van Nostrand Reinhold Company
[33] 서적 The Dark Romance of Dian Fossey https://archive.org/[...] Simon and Schuster
[34] 논문 Elevated activity in adult mountain gorillas is related to consumption of bamboo shoots 2016-05-16
[35] 논문 Functions of wild gorilla 'close' calls. I. Repertoire, context, and interspecific comparison
[36] 서적 Gorillas Mallard Press
[37] 서적 Gorilla biology: A multidisciplinary perspective Cambridge University Press
[38] 웹사이트 Mountain Gorillas of the Virungas http://www.fathom.co[...] Fathom / Cambridge University Press 2008-09-11
[39] 웹사이트 Dian Fossey Gorilla Fund - UK http://www.gorillas.[...]
[40] 논문 Population dynamics of the Bwindi mountain gorillas
[41] 웹사이트 Good News for Mountain Gorillas http://gorillacd.org[...] gorilla.cd 2010-12-15
[42] 간행물 Virunga Volcano Range mountain gorilla census Joint organisers’ report, UWA / ORTPN / ICCN
[43] 논문 A census of the Virunga gorillas
[44] 논문 Census of the mountain gorilla population in Bwindi Impenetrable National Park, Uganda
[45] 간행물 "Gorilla beringei" ssp. "beringei" 2020
[46] 논문 Extreme conservation leads to recovery of the Virunga mountain gorillas
[47] 웹사이트 About the International Gorilla Conservation Programme http://www.igcp.org/[...] The International Gorilla Conservation Programme 2011-10-20
[48] 서적 Natural Connections Island Press
[49] 논문 Conservation in a Region of Political Instability: Bwindi Impenetrable Forest, Uganda
[50] 간행물 Conservation through community use of plant resources: Establishing Collaborative Management in Bwindi Impenetrable and Mgahinga Gorilla National Park Uganda People and Plants Working Paper, Division of Ecological Sciences, UNESCO
[51] 뉴스 Mountain Gorilla Numbers Soar https://www.theguard[...] 2010-12-08
[52] 웹사이트 On a visit to Rwanda, Audrey Azoulay calls for greater global efforts to protect the great apes https://www.unesco.o[...] 2023-09-05
[53] 웹사이트 "REPORTAGE. \" Les gorilles des mo ntagnes, c'est l'or du Rwanda \"" https://www.ouest-fr[...] 2023-09-05
[54] 논문 The rules and the reality of mountain gorilla "Gorilla beringei beringei" tracking: how close do tourists get? 2006-10
[55] 논문 Conservation of the Mountain Gorilla and its Habitat in Rwanda
[56] 논문 The impact of war on forest areas in the Democratic Republic of Congo
[57] 논문 Population dynamics of the Virunga gorillas: 1959–1978
[58] 웹사이트 Mountain gorillas surviving despite severe inbreeding http://www.abc.net.a[...] 2015-04-10
[59] 웹사이트 Rwanda's Mountain Gorillas Beating Survival Odds http://news.national[...] National Geographic News, 2002 2002-09-04
[60] 문서 Stoinski T.S., Steklis H.D., and Mehlman P.T. (2008) Conservation in the 21st Century: Gorillas as a Case Study. Developments in Primatology: Progress and Prospects. XVI, 368 p. 41 illus., 2 in colour.
[61] 문서 IPPL News (2002a). Animal dealer offers gorilla babies. IPPL News 29(1):3–4.
[62] 문서 IPPL News (2002b). "Taiping Four" Gorillas to be confiscated. IPPL News 29(3):9–10.
[63] 논문 Intestinal parasites in gorillas, chimpanzees, and humans at Mondika Research site, Dzanga-Ndoki National Park, Central African Republic
[64] 논문 Human Metapneumovirus Infection in Wild Mountain Gorillas, Rwanda
[65] 논문 Gorillas in the crossfire: Population dynamics of the Virunga mountain gorillas over the past three decades
[66] 논문 Anthropozoonotic "Giardia duodenalis" genotype (assemblage) A infections in habitats of free-ranging human-habituated gorillas, Uganda http://researchrepos[...]
[67] 논문 Cattle near the Bwindi Impenetrable National Park, Uganda, as a reservoir of "Cryptosporidium parvum" and "Giardia duodenalis" for local community and free-ranging gorillas
[68] 논문 Cryptosporidiosis in people sharing habitats with free ranging mountain gorillas ("Gorilla gorilla beringei"), Uganda
[69] 서적 Experiments in Consilience Island Press
[70] 문서 Kanyamibwa S 1998, Impact of war on conservation: Rwandan environment and wildlife in agony, Biodiversity and Conservation 7(11): 1399-1406
[71] 간행물 Gorillas in the midst: the impact of armed conflict on the conservation of protected areas in sub-Saharan Africa 2007
[72] IUCN Gorilla beringei ssp. beringei 2022-01-17
[73] CITES Gorilla CBD-CHM KOREA
[74] 서적 Mammal Species of the World: A Taxonomic and Geographic Reference "http://www.{{ #if: [...] 존스 홉킨스 대학교 출판사



본 사이트는 AI가 위키백과와 뉴스 기사,정부 간행물,학술 논문등을 바탕으로 정보를 가공하여 제공하는 백과사전형 서비스입니다.
모든 문서는 AI에 의해 자동 생성되며, CC BY-SA 4.0 라이선스에 따라 이용할 수 있습니다.
하지만, 위키백과나 뉴스 기사 자체에 오류, 부정확한 정보, 또는 가짜 뉴스가 포함될 수 있으며, AI는 이러한 내용을 완벽하게 걸러내지 못할 수 있습니다.
따라서 제공되는 정보에 일부 오류나 편향이 있을 수 있으므로, 중요한 정보는 반드시 다른 출처를 통해 교차 검증하시기 바랍니다.

문의하기 : help@durumis.com