회로 설계
"오늘의AI위키"의 AI를 통해 더욱 풍부하고 폭넓은 지식 경험을 누리세요.
1. 개요
회로 설계는 전기 신호를 처리하는 회로를 설계하는 분야로, 아날로그 회로 설계, 디지털 회로 설계, 고주파 회로 설계 등으로 나뉜다. 아날로그 회로는 연속적인 신호를, 디지털 회로는 이진 신호를 처리하며, 집적 회로(IC) 설계는 현대 전자 회로 설계의 핵심이다. 회로 설계는 사양 정의, 설계, 프로토타이핑, 검증 및 테스트, 문서화 단계를 거치며, 다양한 CAD 소프트웨어가 활용된다. 임베디드 시스템에서의 회로 설계는 하드웨어와 소프트웨어의 결합을 통해 특정 목적을 달성하며, CAD 시스템을 활용한 계층 설계를 통해 효율적으로 진행된다.
더 읽어볼만한 페이지
- 회로 설계 - 허니웰
허니웰은 1885년 설립된 기업으로, 항공우주, 빌딩 자동화, 안전 및 생산성 솔루션, 성능 소재 및 기술 분야에서 사업을 영위하며, 군사 기술 개발 및 펜탁스 카메라 수입업체로 활동했고, 환경 문제 관련 비판을 받기도 한다. - 회로 설계 - 회로도
회로도는 전기 또는 전자 회로의 구성 요소와 연결을 기호와 선으로 나타낸 도식적 표현으로, 표준화된 기호와 규칙을 따르며 전자 제품 설계 및 교육에 필수적인 도구이지만 표기법 통일은 아직 완벽하지 않다. - 전자공학 - 전자전
전자전은 적의 전투 능력을 저하시키기 위해 전자기 에너지를 사용하는 군사 작전이며, 전자 공격, 전자 보호, 전자 지원의 세 가지 영역으로 나뉘어 통신 방해, 레이더 교란, 스텔스 기술 등을 포함한다. - 전자공학 - 옴의 법칙
옴의 법칙은 1827년 게오르크 옴이 발표한, 전압(V)은 전류(I)와 저항(R)의 곱(V=IR)으로 표현되는, 전압, 전류, 저항 간의 관계를 나타내는 기본 법칙이다.
2. 회로 설계의 종류
회로 설계는 크게 아날로그 회로 설계와 디지털 회로 설계로 나눌 수 있다. 고주파 회로 설계는 아날로그 회로 설계의 특수한 분야로, 전문 기술자들이 담당한다.
고집적화가 진행된 현대에는 IC, LSI, VLSI 등의 설계도 있다. IC 회로 설계는 아날로그 IC와 디지털 IC로 나뉘며, 설계 방법과 CAD 도구도 다르다.[18]
최근에는 ASIC, FPGA를 포함한 회로 설계도 이루어지고 있다.
2. 1. 아날로그 회로 설계
아날로그 회로는 연속적인 신호를 처리하는 회로로, 증폭기, 필터, 발진기 등이 대표적이다. 아날로그 회로 설계는 저주파 회로 설계와 고주파 회로 설계로 나눌 수 있는데, 이 둘은 여러 면에서 다르다. 고주파 회로 설계는 무선 통신, 레이더 등 고주파 신호를 다루는 특수한 기술과 지식을 필요로 하므로, 일반적으로 고주파 회로 전문 기술자들이 담당한다.[18]현대에는 IC, LSI, VLSI와 같이 고집적화된 회로 설계도 이루어지고 있다. "IC 회로 설계"라고 해도, IC에는 아날로그 IC와 디지털 IC가 존재하며, 설계 방법과 CAD 도구도 서로 다르다.[18] 최근에는 ASIC, FPGA를 포함한 회로 설계도 이루어지고 있다.
2. 2. 디지털 회로 설계
디지털 회로는 0과 1의 이진 신호를 처리하는 회로이다. 논리 게이트, 마이크로프로세서, 메모리 등이 대표적인 디지털 회로이다. 최근에는 ASIC, FPGA 등 프로그래밍 가능한 디지털 회로 설계가 증가하는 추세이다.디지털 집적회로(Digital IC) 설계 과정은 다음과 같다.[18]
2. 3. 집적 회로 (IC) 설계
집적 회로(IC) 설계는 현대 전자 회로 설계의 주류를 이루는 분야이다. 크게 아날로그 IC와 디지털 IC로 나눌 수 있으며, 각각 다른 설계 방법과 CAD 도구를 사용한다.[18]디지털 IC 설계는 다음 단계를 거친다.[18]
- '''시스템 설계''': IC 전체 구성, 회로 사양, 용도, 기능 등을 고려한다.
- '''기능 설계''': IC 전체의 회로 동작을 결정한다. 최근에는 하드웨어 기술 언어(HDL)를 사용하여 회로 동작 및 기능을 프로그래밍하는 자동화가 이루어지고 있다.
- '''논리 설계''': HDL 기술을 논리 게이트 레벨로 변환한다. 자동화 도구를 사용하여 논리 합성, 논리 최적화, 매핑 처리를 거쳐 논리 게이트 연결 관계를 보여주는 도면(logic diagram)을 생성한다.[19]
- '''회로 설계''': 트랜지스터, 저항, 커패시터 등을 이론적으로 분석하고, 설계 회로의 특성을 분석한다.
- '''레이아웃 설계''': 기본 셀을 칩 위에 배치하고 배선한다.
아날로그 IC 설계는 다음 단계를 거친다.
- '''회로 설계'''
- '''기능 설계'''
- '''레이아웃 설계''': 디지털 IC와 달리 배치 배선용 CAD 도구가 없어, 수작업으로 트랜지스터, 저항, 커패시터의 형상과 치수를 입력한다.[20]
- '''디자인 룰 체크'''(DRC): 디자인 룰 준수 여부를 확인한다. 케이던스(Cadence)사의 드라큘라(Dracula) 등이 사용된다.[20]
- '''회로 파라미터 추출''': 레이아웃 설계 데이터로부터 SPICE용 넷리스트를 추출한다.
- '''레이아웃·회로 비교''': 넷리스트와 회로 설계 시의 회로도를 비교하여 일치 여부를 확인한다. 불일치 시 레이아웃 설계를 다시 한다.
- '''기생 소자 추출'''
- '''포스트 레이아웃 시뮬레이션'''
최근에는 ASIC, FPGA를 포함한 회로 설계도 이루어지고 있다.
3. 회로 설계 과정
회로 설계는 일반적으로 여러 단계를 거쳐 진행된다. 우선 고객과 협의하여 설계 명세서를 작성하고, 이를 바탕으로 기술 제안서를 작성할 수 있다. 다음 단계는 명세를 충족하는 추상적인 회로도를 합성하는 것이다. 이때, 지정된 조건에서 작동 사양을 만족하는 부품 값을 계산하고, 시뮬레이션을 통해 설계의 정확성을 검증한다.[5]
설계 과정은 초기 명세에서 실제 제작에 필요한 모든 정보를 담은 계획으로 이동하는 것을 포함한다. 간단한 회로의 경우 한 단계로 수행될 수 있지만, 일반적으로는 여러 단계를 거친다. 이 과정은 회로가 수행해야 할 기능들을 블록 다이어그램으로 나타내는 것으로 시작된다. 각 블록은 "블랙 박스"처럼 취급되어, 구체적인 내용은 고려하지 않고 수행해야 할 작업만을 고려한다. 이를 통해 복잡한 작업을 더 작은 작업으로 나누어 처리할 수 있다.[5]
각 블록은 추상적인 단계에서 더 자세히 고려된다. 이 단계에서는 전기적 기능의 세부 사항에 더 집중하며, 수학적 모델링을 통해 설계 가능성을 검토한다.[6] 이 결과는 이전 단계로 피드백될 수 있다. 예를 들어, 특정 블록을 설계할 수 없는 경우 다른 블록을 변경해야 할 수 있다. 또한, 설계가 사양을 충족하는지 확인하는 방법과 테스트 방법(자체 진단 도구 포함)을 고려한다.[7]
마지막으로, 각 기능을 수행할 개별 부품을 선택하고, 이들의 물리적 레이아웃과 전기적 연결을 결정한다. 이 레이아웃은 인쇄 회로 기판이나 집적 회로를 위한 아트워크 형태로 만들어진다. 부품 선택은 표준화를 고려해야 하며, 특정 부품의 값을 구할 수 없는 경우를 대비하여 "카탈로그 엔지니어링"을 적용할 수 있다.
나노 전자 회로 설계는 급속한 기술 개발 분야 중 하나이다.[8]
디지털 집적회로(Digital IC)와 아날로그 IC 설계 과정은 하위 섹션에서 자세히 다룬다.
3. 1. 사양 정의
회로 설계는 고객의 요구 사항을 분석하는 것에서 시작한다. 이를 바탕으로 회로가 갖춰야 할 기능, 성능, 제약 조건 등을 명확하게 정의한다. 이러한 과정은 기술 제안서를 작성하여 설계 목표를 구체화한다.[2]초기 명세서는 고객이 완성된 회로를 통해 달성하고자 하는 바를 구체적으로 기술한다. 여기에는 회로가 받을 신호, 출력할 신호, 사용 가능한 전원, 소비 전력 등 전기적 요구 사항이 포함될 수 있다. 또한, 크기, 무게, 내습성, 온도 범위, 열 출력, 진동 및 가속도 허용 오차 등 물리적 매개변수도 명시될 수 있다.[3]
설계 과정에서 설계자는 명세서를 지속적으로 검토하고 필요에 따라 수정한다. 고객이 제시한 명세를 보강하거나, 회로가 통과해야 할 테스트를 추가하기도 한다. 이러한 추가 명세는 설계 검증에 활용된다. 고객의 원래 명세와 충돌하거나 수정하는 변경은 고객의 승인을 받아야 한다.[2]
고객의 요구 사항을 정확히 파악하는 것은 '설계 크리프(design creep)'를 방지하는 데 중요하다. 설계 크리프는 초기 기대치가 불분명하고 설계 과정에서 고객과의 소통이 부족하여 발생한다. 그 결과, 필요 이상의 기능을 갖춘 회로 또는 기능이 잘못된 회로가 만들어질 수 있다.[4] 어느 정도의 변경은 예상되지만, 가능한 한 오랫동안 선택지를 열어두는 것이 좋다. 나중에 회로에서 요소를 제거하는 것이 추가하는 것보다 쉽기 때문이다.
3. 2. 설계
회로 설계는 일반적으로 여러 단계를 거쳐 진행된다. 먼저 고객과의 협의를 통해 설계 명세서가 작성되고, 이를 바탕으로 기술 제안서가 작성될 수 있다. 다음 단계는 명세를 충족하는 추상적인 회로도를 합성하는 것이다. 이때, 지정된 조건에서 작동 사양을 만족하는 부품 값을 계산하고, 시뮬레이션을 통해 설계의 정확성을 검증한다.[5]설계 과정은 초기 명세에서 실제 제작에 필요한 모든 정보를 담은 계획으로 이동하는 것을 포함한다. 간단한 회로의 경우 한 단계로 수행될 수 있지만, 일반적으로는 여러 단계를 거친다. 이 과정은 회로가 수행해야 할 기능들을 블록 다이어그램으로 나타내는 것으로 시작된다. 각 블록은 "블랙 박스"처럼 취급되어, 구체적인 내용은 고려하지 않고 수행해야 할 작업만을 고려한다. 이를 통해 복잡한 작업을 더 작은 작업으로 나누어 처리할 수 있다.[5]

각 블록은 추상적인 단계에서 더 자세히 고려된다. 이 단계에서는 전기적 기능의 세부 사항에 더 집중하며, 수학적 모델링을 통해 설계 가능성을 검토한다.[6] 이 결과는 이전 단계로 피드백될 수 있다. 예를 들어, 특정 블록을 설계할 수 없는 경우 다른 블록을 변경해야 할 수 있다. 또한, 설계가 사양을 충족하는지 확인하는 방법과 테스트 방법(자체 진단 도구 포함)을 고려한다.[7]
마지막으로, 각 기능을 수행할 개별 부품을 선택하고, 이들의 물리적 레이아웃과 전기적 연결을 결정한다. 이 레이아웃은 인쇄 회로 기판이나 집적 회로를 위한 아트워크 형태로 만들어진다. 부품 선택은 표준화를 고려해야 하며, 특정 부품의 값을 구할 수 없는 경우를 대비하여 "카탈로그 엔지니어링"을 적용할 수 있다.
나노 전자 회로 설계는 급속한 기술 개발 분야 중 하나이다.[8]
디지털 집적회로(Digital IC) 설계 과정은 다음과 같이 분류할 수 있다.[18]
아날로그IC(アナログIC) 설계 과정은 다음과 같다.[20]
3. 3. 프로토타이핑
회로 설계 명세에 따라 테스트하기 위해 브레드보드 또는 기타 프로토타입 버전을 제작할 수 있다.[15] 여기에는 규정 준수를 달성하기 위해 회로를 변경하는 작업이 포함될 수 있다. 제작 방법과 사용할 모든 부품 및 재료를 선택해야 한다. 프로토타입 생산을 위해 제도사, 레이아웃 및 기계 엔지니어에게 부품 및 레이아웃 정보를 제공한다. 그 후 고객 요구 사항을 준수하는지 확인하기 위해 여러 프로토타입을 테스트하거나 유형 테스트한다.프로토타이핑은 복잡한 회로 설계 과정에서 중요한 역할을 하며, 이 반복적인 과정에는 지속적인 개선과 오류 수정이 포함된다. 회로 설계 작업은 까다로우며 오류를 피하기 위해 세심한 주의가 필요하다. 회로 설계자는 설계가 소비자 사용에 적합하다고 판단되기 전에 효율성과 안전성을 보장하기 위해 여러 번의 테스트를 수행해야 한다.[15]
프로토타이핑은 정밀하고 세심한 특성으로 인해 전기 작업의 필수적인 부분이다. 프로토타이핑이 없으면 최종 제품에 오류가 발생할 가능성이 있다. 전기 회로를 만드는 전문 지식에 대한 보상을 받는 회로 설계자는 가정에서 이러한 회로를 구매하고 사용하는 소비자의 안전을 보장할 책임이 있다. 프로토타이핑 과정을 소홀히 하고 결함 있는 전기 회로를 출시하는 것과 관련된 위험은 상당하며, 화재와 과열된 전선으로 인해 예상치 못한 개인에게 화상이나 심각한 부상을 입힐 수 있다.[15]
3. 4. 검증 및 테스트
회로 설계가 완료되면 검증과 테스트를 모두 거쳐야 한다. 검증은 설계 각 단계에서 명세서 요구사항대로 동작하는지 확인하는 과정이다. 이는 종종 매우 수학적인 과정이며, 설계에 대한 대규모 컴퓨터 시뮬레이션을 포함할 수 있다. 복잡한 설계에서는 이 단계에서 문제가 발견될 가능성이 매우 높으며, 문제를 해결하기 위해 많은 설계 작업을 다시 해야 할 수도 있다.[18]테스트는 검증의 현실 세계 대응책이다. 테스트는 설계 프로토타입을 최소한 물리적으로 제작한 다음 (명세서에 있거나 추가된 테스트 절차와 함께) 회로가 설계된 대로 동작하는지 확인하는 것을 포함한다.
3. 5. 문서화
상업용 회로 설계에는 일반적으로 문서화가 필요하다. 문서의 구체적인 내용은 회로의 크기, 복잡성, 사용 국가에 따라 달라진다. 최소한 문서에는 설계 사양, 시험 절차, 관련 규정 준수 여부에 대한 내용이 포함되어야 한다. EU에서는 CE 선언을 통해 준수하는 유럽 지침을 명시하고 책임자를 지정한다.[17]4. 관련 소프트웨어
회로 설계 및 시뮬레이션을 위한 다양한 소프트웨어 도구(CAD)가 활용된다. 이러한 소프트웨어는 더 저렴하고 효율적인 회로를 생성하는 데 도움을 준다.[13][14]
분류:전자 회로 시뮬레이터
4. 1. 주요 소프트웨어
다음은 회로 설계에 사용되는 주요 소프트웨어 목록이다.- 알티움 디자이너(Altium Designer)
- 이지EDA(EasyEDA)
- GEDA
- 키캐드(KiCad)
- 오어캐드
- NI 멀티심(NI Multisim)
- SPICE (전자 회로 시뮬레이션)
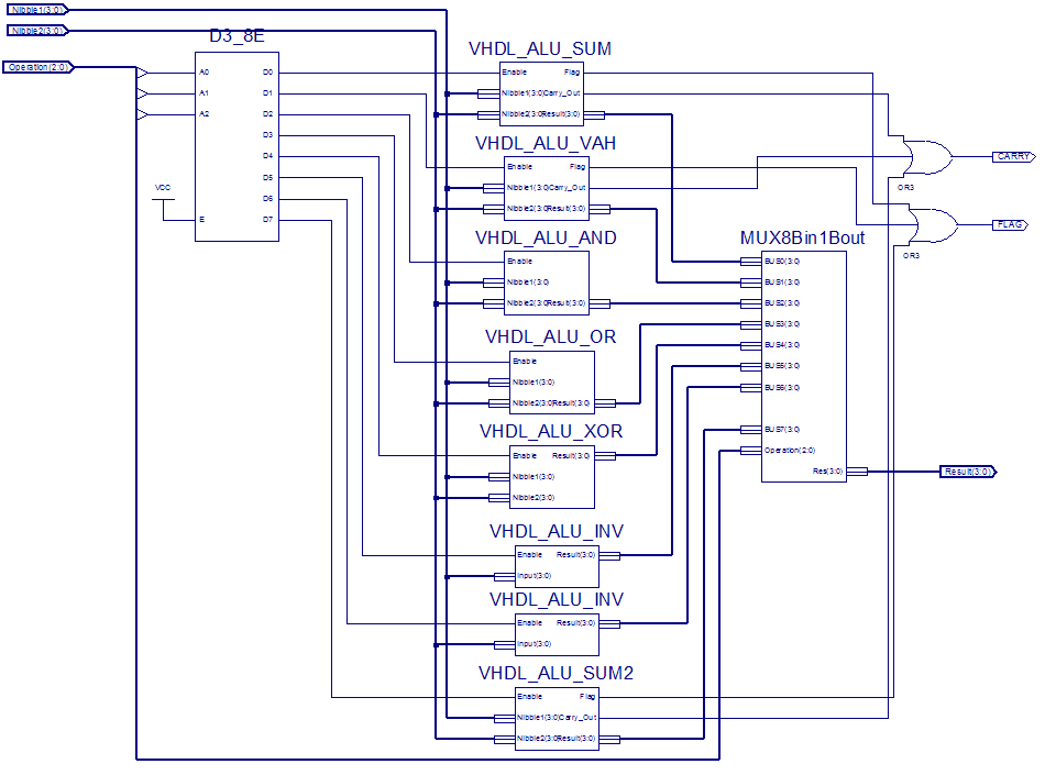
시각적 DSD 소프트웨어에서 보수 회로의 논리 회로는 컴파일 프로그램 코드에 의해 구현된다. 이러한 유형의 소프트웨어는 모든 유형의 회로에 대해 더 저렴하고 효율적인 회로를 생성한다.[13] 제안된 회로에서 논리 표현식에 해당하는 논리 함수를 검증하기 위해 기능 시뮬레이션을 구현했다. 제안된 아키텍처는 VHDL 언어로 모델링된다. 이 언어를 사용하면 더 저렴할 뿐만 아니라 수명도 더 긴 더 효율적인 회로를 생성할 수 있다.[14]
5. 임베디드 시스템에서의 회로 설계
임베디드 시스템은 특정 목적을 위해 하드웨어와 소프트웨어가 결합된 시스템이다. 회로 설계는 하드웨어 사양 결정, 디바이스 선택, 논리 시뮬레이션, 시제품 제작, 검증 및 회로 수정 단계와 함께 진행된다.[21]
현재 회로 설계 작업은 대부분 CAD 시스템을 사용하여 수행되며,[22] 그 작업은 대상 디바이스의 심볼을 배치하고 심볼들을 연결하는 것이다.[22] CAD 시스템을 통해 자동 배선, 자동 시뮬레이션 기능이 제공되며, 계층 설계도 가능하다.[22] 계층 설계란 회로도를 계층적으로 관리하는 것으로, 대략적인 구성으로 시작하여 단계적으로 세분화하여 최종적으로 상세 회로를 설계하면 모든 회로를 구성할 수 있다는 것이다.[22]
참조
[1]
서적
Algorithms for VLSI Physical Design Automation
https://www.worldcat[...]
Springer US
1995
[2]
웹사이트
Does Your Design Meet Its Specs? Introduction to Hardware Design Verification | What Is Design Verification?
http://www.informit.[...]
2016-09-27
[3]
논문
Design trade-offs in ultra-low-power digital nanoscale CMOS
https://ieeexplore.i[...]
2011
[4]
문서
(제목 없음)
1997
[5]
웹사이트
Design Flow Chart
http://www.informit.[...]
2016-09-27
[6]
웹사이트
Electric Circuits I: Lab4
https://web.archive.[...]
2007-11-04
[7]
웹사이트
A.T.E. Solutions, Inc. | Design for Testability and for Built-In Self Test
https://web.archive.[...]
2016-09-27
[8]
서적
Nanoelectronic Circuit Design
https://books.google[...]
Springer Science & Business Media
2016-09-29
[9]
학술지
A low-cost built-in error correction circuit design for STT-MRAM reliability improvement
2013-09
[10]
학술지
Flexible embedded circuitry: A novel process for high density, cost effective electronics
2010-10
[11]
웹사이트
How Much Does a Prototype Cost?
https://predictabled[...]
2021-05-15
[12]
학술지
Sustainable Additive Manufacturing of Printed Circuit Boards
2018-04
[13]
학술지
Low-cost and compact design method for reversible sequential circuits
2019-11
[14]
학술지
Complex Complement Circuit Design of Four Inputs Based on DNA Strand Displacement
2019-01-16
[15]
서적
Circuit design
Newnes
2008
[16]
웹사이트
Basics of Different Electronic Circuit Design Process
https://www.elprocus[...]
2020-04-29
[17]
웹사이트
Untitled Document
https://web.archive.[...]
2005-12-12
[18]
서적
MOS集積回路の設計・製造と信頼性技術
[19]
서적
MOS集積回路の設計・製造と信頼性技術
[20]
서적
MOS集積回路の設計・製造と信頼性技術
[21]
서적
よくわかる組み込みシステムの基本と仕組み
[22]
서적
よくわかる組み込みシステムの基本と仕組み
[23]
서적
Algorithms for VLSI Physical Design Automation
https://www.worldcat[...]
Springer US
1995
본 사이트는 AI가 위키백과와 뉴스 기사,정부 간행물,학술 논문등을 바탕으로 정보를 가공하여 제공하는 백과사전형 서비스입니다.
모든 문서는 AI에 의해 자동 생성되며, CC BY-SA 4.0 라이선스에 따라 이용할 수 있습니다.
하지만, 위키백과나 뉴스 기사 자체에 오류, 부정확한 정보, 또는 가짜 뉴스가 포함될 수 있으며, AI는 이러한 내용을 완벽하게 걸러내지 못할 수 있습니다.
따라서 제공되는 정보에 일부 오류나 편향이 있을 수 있으므로, 중요한 정보는 반드시 다른 출처를 통해 교차 검증하시기 바랍니다.
문의하기 : help@durumis.com
