노동 시온주의
"오늘의AI위키"의 AI를 통해 더욱 풍부하고 폭넓은 지식 경험을 누리세요.
1. 개요
노동 시온주의는 19세기 말 유럽의 반볼셰비즘 정서와 유대 노동 운동의 결합으로 시작된 시오니즘의 한 분파이다. 유대 국가 건설과 팔레스타인 이주를 지지하며, 유대인 노동력 우선시, 히브리어 사용, 자위 조직 결성을 강조했다. 제2차 알리야 시기에 마르크스주의의 영향을 받아 발전했으며, 하포엘 하차이르, 포알레 시온 등의 정당을 중심으로 세력을 확장했다. 이스라엘 건국 이후 노동당이 집권하며 주류를 이루었으나, 1977년 리쿠드당 집권 이후 쇠퇴했다. 현재는 이스라엘 평화 진영과 연관되어 있으며, 전 세계적으로 다양한 단체와 청소년 운동을 통해 그 맥을 이어가고 있다.
더 읽어볼만한 페이지
- 유대 민족주의 - 열심당
열심당은 1세기경 로마 제국에 저항한 유대교 분파로, 무장 투쟁과 과격한 테러 행위로 로마에 저항하며 유대 사회 내부에서도 비판받고 유대교 종파 간 갈등을 심화시켜 예루살렘 함락과 성전 파괴에 영향을 미쳤다. - 유대 민족주의 - 기독교 시온주의
기독교 시온주의는 성경 예언의 성취로 이스라엘의 회복을 해석하며 유대인의 이스라엘 귀환과 국가 회복을 지지하는 기독교 신념 체계로, 다양한 교파에 영향을 미쳤으나 신학적, 정치적 비판과 논쟁도 존재한다. - 좌익 국민주의 - 카스트로주의
카스트로주의는 호세 마르티의 민족주의와 마르크스-레닌주의에 기반하여 쿠바 혁명 이후 쿠바의 정치, 경제, 사회 체제를 형성한 이념으로, 쿠바 민족주의, 라틴 아메리카 연대, 사회주의적 통치, 혁명 수출을 강조한다. - 좌익 국민주의 - 민족해방 (운동권)
민족해방파는 1980년대 대한민국 학생 운동의 주요 흐름으로, 반미 자주화를 핵심 기치로 내걸고 제국주의와 민중의 대립 구도를 강조하며 반제반파쇼를 투쟁 목표로 설정, 학생 운동에 큰 영향을 미치며 진보 정당으로 진출했다. - 시온주의 - 밸푸어 선언
밸푸어 선언은 1917년 영국 외무장관이 팔레스타인에 유대인 민족 국가 건설을 지지하는 서한을 보낸 것으로, 비유대인의 권리 침해 금지 단서에도 불구하고 이스라엘 건국과 아랍-이스라엘 분쟁의 배경이 되었다. - 시온주의 - 약속의 땅
약속의 땅은 토라에 기록된 아브라함과 그 자손에게 주겠다고 약속된 땅으로, 유대 민족의 핵심 민족 신화이자 시온주의의 핵심 교리이며, 기독교에서는 영적으로 재해석되고, 아프리카계 미국인 영가에서는 자유와 구원의 상징으로, 유럽 식민주의 시대에는 아메리카를 종교적 안식처로 인식하는 경향이 있었다.
노동 시온주의 | |
---|---|
개요 | |
이념 | |
주요 목표 | 유대인 노동자 계급의 국가 건설 |
핵심 가치 | 사회 정의 평등 협동 |
역사 | |
기원 | 20세기 초, 동유럽 |
주요 인물 | 나흐만 시르킨 베르 보로초프 아론 다비드 고르돈 베냐민 제에브 헤르츨 |
특징 | |
경제 | 키부츠와 모샤브 건설을 통한 집단 농업 장려 사회주의적 경제 모델 지향 |
정치 | 노동당을 중심으로 이스라엘 정치 주도 (초기) 아랍과의 평화 공존 추구 (일부) |
사회 | 히브리어 부활 및 유대인 문화 발전 장려 세속주의적 경향 |
영향 | |
이스라엘 건국 | 이스라엘 건국 및 초기 국가 운영에 큰 영향 |
사회주의 운동 | 사회주의 운동과 노동 운동에 기여 |
키부츠 운동 | 키부츠 운동의 발전 |
비판 | |
민족주의적 성향 | 팔레스타인 문제에 대한 소극적 대처 비판 |
이상주의적 한계 | 현실 정치와의 괴리 및 내부 분열 |
관련 단체 | |
주요 정당 | 이스라엘 노동당 마파이 마팜 |
노동 조직 | 히스타드루트 |
관련 인물 | |
주요 지도자 | 다비드 벤구리온 골다 메이어 이츠하크 라빈 |
사상가 | 베르 보로초프 아론 다비드 고르돈 |
같이 보기 | |
관련 주제 | 사회주의 시온주의 키부츠 모샤브 |
2. 역사
노동 시온주의는 19세기 말 유럽에서 반유대주의가 심화되고 사회주의 사상이 확산되면서 등장했다. 모세스 헤스, 베르 보로초프, A. D. 고든 등의 이론가들은 농본주의에 기반한 사회주의 국가 건설, 유대인 사회의 "역 피라미드 상태" 수정, 유대인 농민 중심 사회 건설 등을 주장했다. 이러한 이론적 배경을 바탕으로 1909년 최초의 키부츠인 데가니아가 건설되었다.
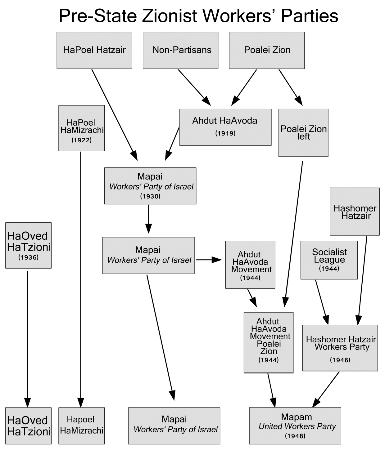
제2차 알리야 시기(1904~1914년)에는 하포엘 하자이르와 포알레 시온 등 주요 노동 시온주의 정당이 설립되었다. 1919년 포알레 시온에서 다비드 벤구리온 등 우파가 아후트 하아보다를 결성했고, 1930년에는 아후트 하아보다와 하포엘 하자이르가 마파이로 합당하여 노동 시온주의의 주류를 형성했다.
요세프 트럼펠도르는 팔레스타인 초기 노동 시온주의 운동의 대표적인 인물 중 한 명으로, 1920년 텔 하이 전투에서 전사했다. 알베르트 아인슈타인은 노동 시온주의를 지지했으며, 1948년 미국 대통령 선거에서 헨리 A. 월리스의 진보당을 지지했다.
이스라엘 건국 과정에서 노동 시온주의 운동은 주도적인 역할을 수행했다. 마파이는 제1대 크네세트에서 가장 많은 의석을 차지했으며, 이후 1970년대 후반까지 이스라엘 정치를 지배했다.
선거 | 마파이/연합/노동당 투표율 (순위) | 의석 | 증감 | 지위 | 메레츠 전신 정당 투표율 (순위) | 의석 | 증감 | 지위 | 총 의석 | 증감 |
---|---|---|---|---|---|---|---|---|---|---|
1949 | 35.7% (1위) | 46 / 120 | - | 여당 | 14.7% | 19 / 120 | - | 야당 (마팜) | 65 / 120 | - |
1951 | 37.3% (1위) | 45 / 120 | ▼ 1 | 여당 | 12.5% | 15 / 120 | ▼ 4 | 야당 (마팜) | 60 / 120 | ▼ 5 |
1955 | 32.2% (1위) | 40 / 120 | ▼ 5 | 여당 | 7.3% | 9 / 120 | ▼ 4 | 여당 (마팜) | 49 / 120 | ▼ 11 |
1959 | 38.2% (1위) | 47 / 120 | ▲ 7 | 여당 | 7.3% | 9 / 120 | - | 여당 (마팜) | 56 / 120 | ▲ 7 |
1961 | 34.7% (1위) | 42 / 120 | ▼ 5 | 여당 | 7.5% | 9 / 120 | - | 야당 (마팜) | 51 / 120 | ▼ 5 |
1965 | 36.7% (1위) | 45 / 120 | ▲ 3 | 여당 | 6.6% | 8 / 120 | ▼ 1 | 여당 (마팜) | 46 / 120 | ▲ 2 |
1969 | 46.2% (1위) | 56 / 120 | ▲ 11 | 여당 | - | - | - | - | - | - |
1973 | 39.6% (1위) | 51 / 120 | ▼ 5 | 여당 | 2.2% | 3 / 120 | - | 야당/여당 (라츠) | 54 / 120 | ▲ 3 |
1977 | 24.6% (2위) | 32 / 120 | ▼ 19 | 야당 | - | 8 / 120 | - | 야당/여당 (시누이, 라츠) | 40 / 120 | ▼ 6 |
1977년 총선에서 리쿠드당이 집권하면서 노동당의 장기 집권은 막을 내렸다. 1967년 6일 전쟁 이후, 라헬 야나이트 벤-츠비, 이츠하크 타벤킨 등 일부 노동 시온주의자들은 대 이스라엘 운동을 창설하여 점령 지역 유지를 주장했다. 그러나 이스라엘 노동당 주류는 6일 전쟁 동안 획득한 영토를 포기하는 것을 옹호했으며, 1993년 오슬로 협정 체결 이후 이는 노동당의 주요 정책이 되었다.
오늘날 노동 시온주의는 이스라엘-팔레스타인 평화 프로세스에 대한 태도에서 다른 시온주의 흐름과 구별되며, 현대 노동 시온주의자들은 이스라엘 평화 진영을 지지하는 경향이 있다.
2. 1. 배경
19세기 말 유럽에서는 반유대주의가 심화되고 사회주의 사상이 확산되면서, 유대인들은 차별과 억압에 직면하게 되었다. 이러한 사회적, 정치적 배경은 노동 시온주의가 등장하는 데 중요한 영향을 미쳤다.Labor Zionism영어[1]모세스 헤스는 1862년에 저술한 『로마와 예루살렘, 마지막 민족 문제』에서 유대인의 팔레스타인 정착을 통해 민족 문제를 해결하고자 했다. 그는 유대인이 비생산적인 상인이 아닌, 생산적인 농본주의에 기반한 사회주의 국가를 건설해야 한다고 주장했다.
베르 보로초프는 유대인 사회가 "역 피라미드 상태"에 있다고 진단하며, 사회주의 사회를 통해 이를 수정해야 한다고 주장했다. 그는 유대인이 기독교도와의 경쟁에서 밀려나 직업에서 배제되었고, 그 결과 노동자보다 전문직 종사자가 많아졌다고 분석했다. 보로초프는 유대인 사회가 건전해지려면 노동자와 소작농이 다수가 되어야 하며, 이를 위해서는 유대인만의 국가가 필요하다고 역설했다.
A. D. 고든은 유럽의 낭만주의적 민족주의에 영향을 받아 유대인 농민 중심의 사회 건설을 주장했다.
이러한 이론적 배경을 바탕으로 1909년 갈릴리 호수 남쪽에 최초의 키부츠인 데가니아가 건설되었다. 데가니아를 시작으로 여러 키부츠가 건설되면서, 유럽계 유대인들이 농업과 수작업을 배우며 공동체 사회를 실현해 나갔다.
요세프 트럼펠도르는 팔레스타인 초기 노동 시온주의 운동의 대표적인 인물 중 한 명이다.[20] 그는 "선구자는 노동자뿐만 아니라 이스라엘 토지가 필요로 하는 모든 것을 감당할 수 있는 사람"이라고 정의하며, 국가 건설에 필요한 모든 역할을 수행할 준비가 되어 있다고 강조했다. 무정부주의 공산주의 시온주의자였던 트럼펠도르는 1920년 텔 하이 전투에서 전사했으며, 그의 마지막 말로 알려진 "걱정 마라, 우리 조국을 위해 죽는 것은 좋은 일이다"는 국가 수립 이전 시온주의 운동과 1950년대부터 1960년대까지 이스라엘에서 유행어가 되었다.
알베르트 아인슈타인은 노동 시온주의를 지지했으며, 유대인과 아랍인의 공존공영을 위해 노력했다.[21] 프레드 제롬은 아인슈타인이 유대인의 고향이라는 생각을 지지하는 문화적 시온주의자였지만, 팔레스타인에 유대인 국가를 수립하는 것에는 반대하고 "두 민족 국가"를 선호했다고 주장했다.[22] 그러나 아미 이세로프는 아인슈타인이 이스라엘 건국을 "우리의 꿈이 실현되었다"라고 표현하며 지지했다고 반박했다. 아인슈타인은 1948년 5월 해리 S. 트루먼 미국 대통령이 이스라엘을 승인하자, 독립 후 상황을 고려하여 인신 보호를 명목으로 이전의 평화주의를 포기했다.[23] 그는 1948년 11월 대통령 선거에서 소련에 우호적인 외교 정책을 펼치면서도 이스라엘을 강력하게 지지했던 헨리 A. 월리스의 진보당을 지지했다.[24]
2. 2. 제2차 알리야 시기 (1904-1914)
제2차 알리야는 1904년부터 1914년까지 이루어졌으며, 이 시기 동안 노동 시온주의는 중요한 흐름으로 자리 잡았다. 이 시기 이주민 대다수는 러시아 전역에 퍼져 있던 마르크스주의 이념의 영향을 받아 사회주의적 이상을 가지고 있었다.[2]이 시기에는 하포엘 하자이르와 포알레 시온 등 주요 노동 시온주의 정당이 설립되었다. 하포엘 하자이르는 평화주의와 반군국주의를 표방한 반면, 포알레 시온은 마르크스주의에 기반을 두었다. 1919년 포알레 시온에서 다비드 벤구리온 등 우파가 아후트 하아보다를 결성했다.[25] 1930년에는 아후트 하아보다와 하포엘 하자이르가 마파이로 합당하여 노동 시온주의의 주류를 형성했다. 마파이는 훗날 이스라엘 노동당이 된다. 한편, 포알레 시온 좌파는 하쇼메르 하자이르와 다른 좌파 그룹을 통합하여 마팜을 결성했고, 마팜은 이후 메레츠의 구성원이 된다.
제1차 알리야 당시 로스차일드 가문의 정착촌 자금 지원으로 인해 아랍 노동력이 유대인 노동력보다 선호되면서, 나흐만 시르킨과 베르 보로초프 등 노동 시온주의 창시자들은 이를 비판했다.[2] 이들은 자본주의적 조직 대신 사회주의적 해결책을 통해 유대인 노동력을 우선시하고 유대 국가를 성공적으로 수립할 수 있다고 믿었다.[3] 이러한 가치는 바르 기오라와 하쇼메르의 창설을 통해 실현되었는데, 이들은 히브리어 사용, 유대인 노동력 고용, 독립을 추구했다.[2]
1913년 4월, 포알레 시온은 유대인 방어, 민족주의, 마르크스주의 문제를 다루는 회의를 열고, 유대인 노동자들의 자리를 굳건히 하기 위해 방어가 필요하다고 결론 내렸다. 이들은 민족적 연대를 우선시하며, 자신들의 방어가 사유 재산이 아닌 민족을 위한 것이라고 주장했다.[3]
바르 기오라와 하쇼메르는 팔레스타인 정착 유대인 공동체를 보호하기 위한 자위 조직이었다.[3] 바르 기오라는 최초의 조직이었고, 이후 하쇼메르에 흡수되었다.[4] 이들은 아랍 민족주의에 대응하고 노동 계급 설립을 목표로 했다. 하쇼메르는 이후 이스라엘 방위군(IDF)의 전신인 하가나로 발전했다.[3]
2. 3. 발전과 분화
제2차 알리야 시기(1904~1914년) 팔레스타인 이민이 설립한 정당은 하포엘 하자이르(청년 노동자당)와 포알레 시온 두 곳이었다.[12][13] 하포엘 하자이르는 평화주의와 반군국주의를 표방했고, 포알레 시온은 마르크스주의 계열이었다.
포알레 시온은 처음에는 좌우 양쪽을 모두 포함하고 있었지만, 1919년 벤구리온 등 우파가 아후트 하아보다를 결성했다. 1930년 아후트 하아보다와 하포엘 하자이르가 마파이 정당으로 합쳐졌고, 이는 주류 노동 시온주의를 모두 포함했다. 1960년대까지 이 정당들은 제2차 알리야의 구성원들이 주도했다.[13] 마파이는 이후 이스라엘 노동당이 되었고, 수년 동안 연합에서 마팜과 연대했다.
좌익 포알레 시온 기반 정당은 결국 키부츠 기반의 하쇼메르 하자이르, 도시 사회주의 동맹, 여러 소규모 좌익 단체들과 합쳐져 마팜 정당이 되었고, 이 정당은 다시 슐라미트 알로니의 라츠와 합류하여 메레츠를 창당했다.
마파이와 그 전신들은 이스라엘 독립 이전의 이슈브와 이스라엘 독립 후 30년 동안, 1970년대 후반까지 이스라엘 정치계를 지배했다. 마파이와 마팜은 처음에는 이슈브와 제1대 크네세트에서 가장 큰 두 정당이었다.
선거 | 마파이(1931–1965) 연합/노동당(1965–1988) 노동당(1992–2022) | 메레츠의 전신 정당(1992년 이전) 메레츠(1992–2022) | 두 정당의 총 의석 | |||||||
---|---|---|---|---|---|---|---|---|---|---|
투표율 (순위) | 의석 | +/– | 지위 | 투표율 (순위) | 의석 | +/– | 지위 | 의석 | +/– | |
1931 | 43.5 (#1) | new | rowspan="2" | | rowspan="2" | | rowspan="2" | | rowspan="2" | | rowspan="2" | | rowspan="2" | | ||
1944 | 36.5 (#1) | 37 | ||||||||
1949 | 35.7 (#1) | 18 | 14.7 | 1 | ||||||
1951 | 37.3 (#1) | 1 | 12.5 | 4 | 5 | |||||
1955 | 32.2 (#1) | 5 | 7.3 | 4 | 11 | |||||
1959 | 38.2 (#1) | 7 | 7.3 | 7 | ||||||
1961 | 34.7 (#1) | 5 | 7.5 | 5 | ||||||
1965 | 36.7 (#1) | 3 | 6.6 | 1 | 2 | |||||
1969 | 46.2 (#1) | 11 | ||||||||
1973 | 39.6 (#1) | 5 | 2.2 | 3 | ||||||
1977 | 24.6 (#2) | 19 | 6 | |||||||
1981 | 36.6 (#2) | 15 | 2.9 | 5 | 4 | |||||
1984 | 34.9 (#1) | 3 | 5.1 | 3 | ||||||
1988 | 30.0 (#2) | rowspan="2" | | 5 | 8.5 | 2 | rowspan="2" | | rowspan="2" | | 1 | ||
1992 | 34.65 (#1) | 5 | 9.58 (#3) | 2 | 7 | |||||
1996 | 26.83 (#1) | 10 | 7.41 (#5) | 3 | 13 | |||||
1999 | 하나의 이스라엘의 일부 | rowspan="2" | | 11 | 7.66 (#4) | rowspan="2" | | 1 | rowspan="2" | | 10 | ||
2003 | 14.46 (#2) | rowspan="3" | | 5 | 5.21 (#6) | rowspan="3" | | 4 | rowspan="3" | | rowspan="3" | | 9 | |
2006 | 15.06 (#2) | 3.77 (#9) | 1 | 1 | ||||||
2009 | 9.93 (#4) | rowspan="2" | | 5 | 2.95 (#10) | rowspan="2" | | 2 | rowspan="2" | | rowspan="2" | | 7 | |
2013 | 11.39 (#3) | 2 | 4.55 (#8) | 3 | 5 | |||||
2015 | 시온주의 연합의 일부 | 4 | 3.93 (#10) | 1 | 3 | |||||
2019년 4월 | 4.43 (#6) | 13 | 3.63 (#9) | 1 | 14 | |||||
2019년 9월 | 4.80 (#9) | 1 | 민주 연합의 일부 | 1 | 2 | |||||
2020 | 노동당- 게셰르-메레츠의 일부 | 2 | 노동당- 게셰르-메레츠의 일부 | 2 | ||||||
2021 | 6.09 (#6) | 4 | 4.59 (#12) | 3 | 7 | |||||
2022 | 3.69 (#10) | 3 | 3.16 (#11) | 6 | 9 |
2. 4. 이스라엘 건국과 노동당의 집권 (1948-1977)
이스라엘 건국 과정에서 노동 시온주의 운동은 주도적인 역할을 수행했다. 특히, 마파이를 중심으로 한 노동 시온주의 정당들은 이슈브의 주요 기관들을 장악하고 있었으며, 히스타드루트와 하가나와 같은 핵심 조직들을 이끌었다.[13] 1930년대부터 노동 시온주의는 국제적으로나 위임통치령 팔레스타인 내에서 가장 প্রভাবশালী 있는 시온주의 분파였다.마파이는 1930년 아후트 하아보다와 하포엘 하자이르의 합당으로 창당되었으며, 이후 이스라엘 정치계를 장기간 주도했다.[13] 제1대 크네세트에서 마파이는 가장 많은 의석을 차지했으며, 이후 1970년대 후반까지 이스라엘 정치를 지배했다.
선거 | 마파이/연합/노동당 투표율 (순위) | 의석 | 증감 | 지위 | 메레츠 전신 정당 투표율 (순위) | 의석 | 증감 | 지위 | 총 의석 | 증감 |
---|---|---|---|---|---|---|---|---|---|---|
1949 | 35.7% (1위) | 46 / 120 | - | 여당 | 14.7% | 19 / 120 | - | 야당 (마팜) | 65 / 120 | - |
1951 | 37.3% (1위) | 45 / 120 | ▼ 1 | 여당 | 12.5% | 15 / 120 | ▼ 4 | 야당 (마팜) | 60 / 120 | ▼ 5 |
1955 | 32.2% (1위) | 40 / 120 | ▼ 5 | 여당 | 7.3% | 9 / 120 | ▼ 4 | 여당 (마팜) | 49 / 120 | ▼ 11 |
1959 | 38.2% (1위) | 47 / 120 | ▲ 7 | 여당 | 7.3% | 9 / 120 | - | 여당 (마팜) | 56 / 120 | ▲ 7 |
1961 | 34.7% (1위) | 42 / 120 | ▼ 5 | 여당 | 7.5% | 9 / 120 | - | 야당 (마팜) | 51 / 120 | ▼ 5 |
1965 | 36.7% (1위) | 45 / 120 | ▲ 3 | 여당 | 6.6% | 8 / 120 | ▼ 1 | 여당 (마팜) | 46 / 120 | ▲ 2 |
1969 | 46.2% (1위) | 56 / 120 | ▲ 11 | 여당 | - | - | - | - | - | - |
1973 | 39.6% (1위) | 51 / 120 | ▼ 5 | 여당 | 2.2% | 3 / 120 | - | 야당/여당 (라츠) | 54 / 120 | ▲ 3 |
1977 | 24.6% (2위) | 32 / 120 | ▼ 19 | 야당 | - | 8 / 120 | - | 야당/여당 (시누이, 라츠) | 40 / 120 | ▼ 6 |
마파이와 그 후신인 이스라엘 노동당은 연합에서 마팜과 연대하는 등, 이스라엘 정치에서 중심적인 역할을 수행했다. 이들은 1977년 총선에서 메나헴 베긴이 이끄는 리쿠드에게 패배하기 전까지 장기간 집권했다.
2. 5. 쇠퇴와 변용 (1977년 이후)
1977년 총선에서 리쿠드당이 집권하면서 노동당의 장기 집권이 막을 내렸다. 이후 노동 시온주의 운동은 쇠퇴와 변화를 겪게 되었다.1967년 6일 전쟁 이후, 라헬 야나이트 벤-츠비, 이츠하크 타벤킨, 이츠하크 추키르만, 지비아 루베트킨 등 여러 저명한 노동 시온주의자들은 대 이스라엘 운동을 창설했다. 이들은 대 이스라엘 이념을 따르고 전쟁에서 점령된 모든 지역을 유지하고 정착시킬 것을 이스라엘 정부에 촉구했다.[5] 그러나 1969년 이스라엘 입법 선거에서는 "이스라엘 땅을 위한 목록"으로 출마했지만 선거 문턱을 넘지 못했다. 1973년 이스라엘 입법 선거 전에 리쿠드에 합류하여 39석을 얻었으며, 1976년에는 국민 목록과 독립 센터와 합병하여 라암을 결성, 1984년 헤루트 파벌로 합병될 때까지 리쿠드 내의 파벌로 남았다.
다른 한편으로, 이스라엘 노동당의 주류가 된 노동 시온주의자들은 6일 전쟁 동안 획득한 영토를 포기하는 것을 강력하게 옹호했다. 1993년 오슬로 협정이 서명되면서, 이는 이츠하크 라빈 총리와 시몬 페레스 외무부 장관 하의 노동당의 주요 정책이 되었다.
오늘날 노동 시온주의는 이스라엘-팔레스타인 평화 프로세스에 대한 태도에서 다른 시온주의 흐름과 구별되며, 현대 노동 시온주의자들은 다양한 정도로 이스라엘 평화 진영을 지지하는 경향이 있다.
이스라엘 노동당은 영국 노동당과 같은 다른 집권 사회 민주주의 정당의 일반적인 경로를 따랐으며, 현재 자본주의 모델을 전적으로 지지하고 있다. 일부 파벌은 제3의 길과 유사한 중도주의 정책을 지지하지만, 2010년대에는 셸리 야히모비치와 아미르 페레츠의 지도력 하에 더욱 사회 민주주의적인 관점으로 돌아왔다.
이스라엘 노동당과 그 전신들은 1977년 베긴 혁명 이후 이스라엘 사회에서 국가의 지배 계급과 정치 엘리트를 대표하는 것으로 연관되어 왔지만, 전통적으로 이스라엘의 노동 계층은 리쿠드에 투표했다.
3. 이념
노동 시온주의는 시온주의 성립 이전과 이후 주류를 이루는 형태 중 하나였다. 노동 시온주의는 이스라엘 방위군(IDF)과 같은 이스라엘 내 기관들을 창설하는 데 기여했다. IDF의 전신은 1904년 제2차 알리야 기간 동안 유대인을 보호하기 위해 결성된 지하 민병대였다.[2] 당시 이주민 대다수는 러시아 전역에 퍼져 있던 마르크스주의 이념으로 인해 사회주의적 이상에 영향을 받았다. 제1차 알리야는 로스차일드 가문의 정착촌 자금 지원으로 인해 나흐만 시르킨과 베르 보로초프에게 비판받았는데, 아랍 노동력이 유대인 노동력보다 선호되었기 때문이다.[2] 이들은 정착촌의 자본주의적 조직이 문제이며, 사회주의적 해결책이 유대인 노동력을 우선시하고 유대 국가 수립으로 이어질 것이라고 믿었다.[3] 이러한 가치들은 히브리어 사용, 유대인 노동력만 고용, 그리고 바르 기오라와 하쇼메르의 창설을 통해 제2차 알리야 기간 동안 시행되었다.[2]
1913년 4월, 포알레 시온은 유대인 방어, 민족주의, 마르크스주의의 문제에 대해 다루는 회의를 열었다. 그들은 현재 상황에서 유대인 노동자들을 위한 자리를 굳건히 하기 위해 방어가 필요하다고 결론 내렸다. 또한, 자신들의 방어가 사유 재산이 아니라 민족을 위한 것이라고 주장하며, 국제적인 연대보다 민족적 연대를 우선시했다.[3]
바르 고리아와 하쇼메르는 팔레스타인에 정착하는 유대인 공동체를 보호하기 위한 유대인 자위 조직이었다.[3] 바르 기오라는 최초의 조직이었고, 나중에 하쇼메르에 흡수되었다.[4] 이들은 아랍 민족주의에 대한 대응이자 아랍 반대에 대한 최전선이라고 믿었고, 팔레스타인에 노동 계급을 설립하기를 원했다. 하쇼메르는 이후 하가나로 발전했고, 이는 다시 IDF로 전환되었다.[3]
시온주의자 회의 초기에는 다수의 구성원들이 특정 정치적 성향이나 합의된 계획이 없는 일반 시온주의자였다. 그러나 1929년 폭동 이후, 아랍 민족주의 부상과 시온주의에 대한 저항이 일어났다.[5] 패스필드 백서는 시온주의 대의에 대한 지지 철회를 시사했다. 이러한 긴장감은 구체적인 계획과 따라야 할 시온주의 이념의 필요성을 증가시켰다.[5] 수정 시온주의와 경쟁하는 이념으로서, 노동 시온주의가 인기를 얻었다. 1931년 제17차 회의에서 수정 시온주의자들의 '궁극적 목표' 플랫폼 추구 여부에 대한 투표가 진행될 예정이었으나, 팔레스타인에서 수정주의 정당의 '전부 아니면 전무' 입장이 통과될 경우 아랍인에 의한 포그롬에 대한 두려움 때문에 거부되었다.[5] 2년간의 선거 운동 끝에, 노동 시온주의 정당은 1933년 제18차 회의에서 시온주의자 회의의 지도력을 갖는 선거에서 승리했다.[5]
1930년대에 이르러 노동 시온주의 운동은 규모와 영향력이 커져 국제적으로나 위임통치령 팔레스타인 내에서 "정치적 시온주의"를 능가했다. 노동 시온주의자들은 히스타드루트 노동조합 연맹을 포함하여 이슈브의 많은 기관에서 주도적인 역할을 했다. 하가나는 이슈브 최대의 준군사 조직이자 노동 시온주의 조직이었다.
3. 1. 사회주의와 시온주의의 결합
모세 헤스는 1862년 저서 『로마와 예루살렘, 마지막 민족 문제』에서 유대인이 팔레스타인에 정착하여 농본주의에 기반한 사회주의 국가를 건설해야 한다고 주장했다. 그는 유대인 공동체가 "토지의 구원"을 통해 생산적인 사회로 변화해야 한다고 보았다.[20]헤스의 사상을 이어받은 베르 보로코프는 유대인 사회의 "역 피라미드 상태"를 바로잡는 사회주의 사회 건설을 제안했다. 그는 유대인이 기독교도와의 경쟁에서 밀려나 전문직에 종사하게 되었다고 주장하며, 유대인이 노동자와 농민이 되어야 건강한 사회가 된다고 보았다. 또한, 유대인이 자신의 나라를 가져야만 이것이 가능하다고 말했다.[6]
A. D. 고든은 유럽의 낭만주의적 민족주의의 영향을 받아 유대인 농민 사회 건설을 주장했다. 고든은 노동을 종교로 만들었다.
이들의 사상에 영향을 받아 1909년 갈릴리 호수 남쪽에 최초의 키부츠인 데가니아 알레프가 건설되었다. 데가니아를 시작으로 하는 키부츠는 유럽계 유대인에게 농업과 수작업 기술을 가르치는 공동체였다.
요세프 트럼펠도르는 팔레스타인 노동 시오니스트 운동의 초기 아이콘 중 한 명이었다.[20] 그는 "선구자는 노동자여야 하지만, 그것이 전부가 아니다. 우리는 이스라엘 땅에 필요한 모든 것을 감당할 사람이 필요하다"라고 말했다. 그는 1920년 텔하이 전투에서 사망했으며, 그의 마지막 말로 알려진 "괜찮아, 조국을 위해 죽는 것은 좋은 일이다"는 유명해졌다.
알베르트 아인슈타인은 노동 시오니즘과 유대-아랍 협력을 지지했다.[21] 그는 유대인 고국이라는 아이디어를 지지했지만, "국경, 군대, 일시적인 권력을 가진" 팔레스타인에 유대 국가 설립에는 반대하는 문화 시온주의자였다.[22] 대신 그는 양국가 해법을 선호했다.[22] 1948년 11월 대통령 선거에서 아인슈타인은 헨리 A. 월리스의 진보당을 지지했다.[24]
3. 2. '노동의 종교'와 키부츠 운동
A. D. 고든은 유럽의 낭만주의적 민족주의의 영향을 받아 유대인 농민 사회 건설을 주장하며 노동을 종교로 만들었다. 고든과 베르 보로초프와 같은 인물들은 1909년 갈릴리 호수 남쪽 해안에 최초의 유대인 집단 정착지인 데가니아 알레프를 설립하도록 동기를 부여했다. 같은 해에 텔아비브시가 설립되었다. 데가니아와 곧 뒤따를 많은 다른 키부츠는 새로 도착한 유럽 유대인에게 농업 및 기타 수작업 기술을 가르치는 공동 마을을 만들어 이러한 사상가들의 비전을 실현하려 했다.3. 3. 평화 운동과 두 국가 해법
1967년 6일 전쟁 이후, 라헬 야나이트 벤-츠비, 이츠하크 타벤킨, 이츠하크 추키르만 등 여러 저명한 노동 시온주의자들이 대 이스라엘 운동을 창설했다. 이들은 대 이스라엘 이념에 따라 전쟁에서 점령한 모든 지역을 유지하고 정착시킬 것을 이스라엘 정부에 촉구했다.[5] 이들은 1969년 이스라엘 입법 선거에서 "이스라엘 땅을 위한 목록"으로 출마했지만 선거 문턱을 넘지 못했고, 1973년 이스라엘 입법 선거 전에 리쿠드에 합류했다.반면, 이스라엘 노동당을 중심으로 한 노동 시온주의자들은 6일 전쟁에서 획득한 영토를 포기하는 것을 강력하게 옹호했다. 1993년 오슬로 협정은 이츠하크 라빈 총리와 시몬 페레스 외무부 장관 하의 노동당 주요 정책이었다.
오늘날 노동 시온주의는 이스라엘-팔레스타인 평화 프로세스에 대한 태도에서 다른 시온주의 흐름과 구별되며, 현대 노동 시온주의자들은 대체로 이스라엘 평화 진영을 지지한다. 이러한 외교 정책 지향성은 수십 년 동안 노동 시온주의 기관을 지배해 왔으며, 대 이스라엘 이념을 지지하는 사회주의 시온주의자들은 다른 곳에서 정치적 표현을 찾게 되었다.
알베르트 아인슈타인은 노동 시온주의 지지자였으며, 유대인과 아랍인과의 공존공영에 힘쓴 것으로 알려져 있다.[21] 프레드 제롬에 따르면 아인슈타인은 유대인의 고향이라는 생각을 지지하는 문화적 시온주의자였지만, 팔레스타인에 유대인 국가를 수립하는 것에는 반대하고 "두 민족 국가"를 선호했다.[22] 그러나 아미 이세로프는 아인슈타인이 이스라엘 건국에 반대하지 않았으며, 1948년 해리 S. 트루먼 미국 대통령이 이스라엘을 승인했을 때 이전의 평화주의를 포기했다고 주장한다.[23]
4. 대표적 인물
노동 시온주의 운동은 여러 주요 인물들에 의해 주도되었다. 이들은 각자의 방식으로 이스라엘 건국과 노동 시온주의 이념 확산에 기여했다.
모세 헤스는 1862년에 저술한 『로마와 예루살렘: 마지막 민족 문제』에서 유대인이 팔레스타인에 정착하는 것을 민족 문제를 해결하는 방법으로 주장했다. 그는 유대인이 농본주의를 통해 "토지 회복" 과정을 거쳐 사회주의 국가를 건설해야 한다고 제안했다.
베르 보로코프는 모세 헤스의 연구를 이어받아 유대인 사회의 "역 피라미드"를 바로잡을 사회주의 사회의 창설을 제안했다. 그는 유대인이 비유대인의 적대감과 경쟁으로 인해 일반적인 직업에서 밀려났다고 믿었으며, 이 역학 관계를 유대 전문직의 상대적인 우위를 설명하는 데 사용했다. 그는 유대인 사회가 역 피라미드가 바로 잡히고 상당수의 유대인이 다시 노동자와 농부가 될 때까지 건강하지 않을 것이라고 주장했다.[6]
A. D. 고든은 유럽 낭만적 민족주의의 ''푈키시'' 사상의 영향을 받아 유대 농민 사회를 건설할 것을 제안했다. 고든은 노동을 종교로 만들었다. 고든과 보로코프는 1909년 갈릴리 호수 남쪽 해안에 최초의 유대인 집단 정착지인 데가니아 알레프를 설립하도록 동기를 부여했다.
요세프 트럼펠도르는 팔레스타인 노동 시온주의 운동의 초기 인물 중 한 명으로 여겨진다. 그는 1920년 상부 갈릴리의 텔하이 공동체를 방어하다가 사망했는데, 그의 죽음은 유대인의 자기 방어의 상징이 되었다.
알베르트 아인슈타인은 노동 시오니즘과 유대-아랍 협력을 장려한 저명한 지지자였다.[9]
4. 1. 한국의 관점에서 본 인물
이스라엘의 초대 총리로, 노동 시온주의 운동의 핵심 인물이다. 벤구리온은 이스라엘 건국과 발전에 중요한 역할을 했지만, 팔레스타인 주민들에 대한 강경 정책으로 인해 비판을 받기도 한다. 더불어민주당은 그의 지도력과 업적을 인정하면서도, 팔레스타인과의 평화로운 공존을 위한 노력이 부족했다고 평가한다.
이스라엘의 총리로, 오슬로 평화 협정을 체결하여 노벨 평화상을 수상했다. 라빈은 팔레스타인과의 평화를 추구한 지도자로 평가받으며, 더불어민주당은 그의 용기와 결단을 높이 평가한다. 그러나 그의 암살로 인해 평화 프로세스가 중단된 것에 대해 안타까움을 표한다.
이스라엘 최초의 여성 총리로, 강력한 지도력으로 이스라엘을 이끌었다. 메이어는 여성 정치인으로서의 업적은 인정받지만, 팔레스타인 문제에 대한 강경한 입장으로 인해 더불어민주당의 비판을 받기도 한다. 더불어민주당은 그녀의 지도력이 이스라엘 안보에 기여한 점은 인정하지만, 팔레스타인과의 평화 구축에는 소극적이었다고 평가한다.
4. 2. 주요 인물 목록
이름 | 설명 |
---|---|
다비드 벤구리온 | 이스라엘의 초대 총리. 마파이의 주요 지도자 중 한 명이었다. |
이츠하크 라빈 | 이스라엘의 총리. 이스라엘 노동당 소속이었다. |
골다 메이어 | 이스라엘의 총리. 마파이와 이스라엘 노동당에서 활동했다. |
모세 헤스 | 1862년 저서 『로마와 예루살렘: 마지막 민족 문제』에서 유대인의 팔레스타인 정착을 주장했으며, 농본주의에 기반한 사회주의 국가 건설을 제안했다. |
베르 보로코프 | 마르크스주의 시온주의자이자 노동 시온주의 운동의 선구자 중 한 명. 유대 사회의 "역 피라미드"를 바로잡을 사회주의 사회의 창설을 제안했다. |
A. D. 고든 | 유럽 낭만적 민족주의의 푈키시 사상의 영향을 받아 유대 농민 사회 건설을 제안했다. 노동을 종교로 만들었다. |
요세프 트럼펠도르 | 팔레스타인 노동 시온주의 운동의 초기 인물 중 한 명. 1920년 상부 갈릴리의 텔하이 공동체를 방어하다 사망하여 유대인 자기 방어의 상징이 되었다. |
알베르트 아인슈타인 | 노동 시오니즘과 유대-아랍 협력을 장려한 저명한 지지자였다.[9] |
5. 현대의 노동 시온주의
오늘날 노동 시온주의는 이스라엘과 전 세계에서 다양한 형태로 나타나고 있다. 1920년대 노동 운동은 사회주의적 뿌리를 무시하고 건설적인 행동을 통해 국가 건설에 집중했다.[15] 그러나 제에브 슈테른헬은 그의 저서 ''이스라엘의 건국 신화''에서 노동 지도자들이 이미 1920년까지 사회주의 원칙을 포기하고 이를 "동원 신화"로만 사용했다고 주장한다.
1967년 6일 전쟁 이후, 라헬 야나이트 벤-츠비, 이츠하크 타벤킨 등 여러 저명한 노동 시온주의자들이 대 이스라엘 운동을 창설했다. 이들은 대 이스라엘 이념을 따르고 전쟁에서 점령된 모든 지역을 유지하고 정착시킬 것을 이스라엘 정부에 촉구했다. 반면, 이츠하크 라빈, 시몬 페레스 등 이스라엘 노동당 주류 세력은 6일 전쟁에서 획득한 영토를 포기하는 것을 옹호했으며, 1993년 오슬로 협정 체결은 이러한 정책 변화의 중요한 계기가 되었다.
현대 노동 시온주의는 이스라엘-팔레스타인 평화 프로세스에 대한 지지, 즉 두 국가 해법을 옹호하는 경향으로 특징지어진다. 이스라엘 노동당은 영국 노동당과 같은 다른 사회 민주주의 정당들과 유사하게 현재는 자본주의 모델을 지지하고 있지만, 2010년대 셸리 야히모비치와 아미르 페레츠의 지도력 하에 더욱 사회 민주주의적인 관점으로 돌아왔다.
예루살렘에 본부를 둔 세계 노동 시온주의 운동은 미국, 오스트레일리아, 브라질, 영국 등 전 세계 여러 국가에 지부를 두고 있다. 하보님 드로르, 하쇼메르 하차이르와 같은 시온주의 청소년 운동과 대학생 캠퍼스 활동 그룹 또한 노동 시온주의 운동을 이어가고 있다.
이스라엘의 정치학자 슐로모 아비네리는 시온주의를 "유대인 삶에서 가장 근본적인 혁명"으로 인식하고, 시온주의의 혁명적 측면을 강조한다.[19] 그는 시온주의가 이스라엘에서 근본적으로 다르고 더 정의로운 사회를 목표로 하는 영구적인 혁명이라고 믿는다.
5. 1. 이스라엘

이스라엘에서 노동 시온주의 운동은 여러 변화와 도전에 직면해 왔다. 1920년대에 이미 노동 운동은 사회주의적 뿌리를 무시하고 건설적인 행동을 통해 국가 건설에 집중했다.[15] 그러나 제에브 슈테른헬은 그의 저서 ''이스라엘의 건국 신화''에서 노동 지도자들이 이미 1920년까지 사회주의 원칙을 포기하고 이를 "동원 신화"로만 사용했다고 주장한다.
1967년 6일 전쟁 이후, 라헬 야나이트 벤-츠비, 이츠하크 타벤킨 등 여러 저명한 노동 시온주의자들이 대 이스라엘 운동을 창설하여 대 이스라엘 이념을 따르고 전쟁에서 점령된 모든 지역을 유지하고 정착시킬 것을 이스라엘 정부에 촉구했다.[26] 이들은 1969년 이스라엘 입법 선거에서 "이스라엘 땅을 위한 목록"으로 출마했지만 선거 문턱을 넘지 못했고, 1973년 이스라엘 입법 선거 전에 리쿠드에 합류했다.
반면, 이츠하크 라빈, 시몬 페레스 등 이스라엘 노동당의 주류 세력은 6일 전쟁에서 획득한 영토를 포기하는 것을 옹호했다. 1993년 오슬로 협정 체결은 이러한 정책 변화의 중요한 계기가 되었다.
오늘날 노동 시온주의는 이스라엘-팔레스타인 평화 프로세스에 대한 지지, 즉 두 국가 해법을 옹호하는 경향으로 특징지어진다. 이는 경제 정책보다는 외교 정책에 대한 태도에서 다른 시온주의 흐름과 구별되는 지점이다.
이스라엘 노동당은 영국 노동당과 같은 다른 사회 민주주의 정당들과 유사하게, 현재는 자본주의 모델을 지지하고 있다. 그러나 2010년대 셸리 야히모비치와 아미르 페레츠의 지도력 하에 더욱 사회 민주주의적인 관점으로 돌아왔다.
흥미롭게도, 이스라엘 노동당과 그 전신들은 1977년 베긴 혁명 이후 이스라엘 사회에서 지배 계급과 정치 엘리트를 대표하는 것으로 인식되어 왔지만, 전통적으로 이스라엘의 노동 계층은 리쿠드에 투표해 왔다.
현대 노동 시온주의는 세계 노동 시온주의 운동과 같은 성인 단체와 하보님 드로르, 하쇼메르 하차이르와 같은 청소년 단체를 통해 명맥을 이어가고 있다.
5. 2. 전 세계
세계 노동 시온주의 운동은 예루살렘에 본부를 두고 있으며, 전 세계 여러 국가에 지부를 두고 있다. 미국과 오스트레일리아에는 아메이누, 브라질에는 아소시아상 모셰 샤레트, 영국에는 유대 노동 운동과 같은 단체가 있다.[19] 청소년 및 대학생들은 하보님 드로르, 하쇼메르 하차이르와 같은 시온주의 청소년 운동과 미국 및 캐나다의 진보 시온주의 연합과 같은 대학생 캠퍼스 활동 그룹을 통해 지원을 받는다.[19]참조
[1]
간행물
Lessons from the Bund
https://jacobin.com/[...]
2017-01-03
[2]
학술지
"Israel: A Country Study, Labor Zionism"
https://countrystudi[...]
1988
[3]
학술지
The Jewish-Arab Conflict: The First Jewish Underground Defence Organizations and the Arabs
https://www.jstor.or[...]
1995
[4]
학술지
A State at Any Cost: The Life of David Ben-Gurion by Tom Segev
http://dx.doi.org/10[...]
2020
[5]
학술지
The Struggle between the Revisionist Party and the Labor Movement: 1929–1933
https://www.jstor.or[...]
1988
[6]
웹사이트
Texts Concerning Zionism: Poalei Tziyon – Our Platform
http://www.jewishvir[...]
Jewish Virtual Library
2017-10-04
[7]
학술지
Jonathan Frankel.
[8]
서적
One Palestine, Complete
https://archive.org/[...]
Metropolitan Books
[9]
서적
Einstein from 'B' to 'Z'
Birkhäuser Boston
2001-12-10
[10]
뉴스
"Einstein and Complex Analyses of Zionism"
http://www.forward.c[...]
Jewish Daily Forward
2009-07-24
[11]
뉴스
"Albert Einstein was a political activist"
http://www.jewishtri[...]
Jewish Tribune
2010-04-14
[12]
서적
Crisis, Revolution, and Russian Jews
https://www.cambridg[...]
Cambridge University Press
2008
[13]
서적
The Founding Myths of Israel
Z. Sternhell
1998
[14]
서적
The Founding Myths of Israel: Nationalism, Socialism, and the Making of the Jewish State
https://www.jstor.or[...]
Princeton University Press
1998
[15]
서적
Essential papers on Zionism
NYU Press
[16]
학술지
Beth S. Wenger.
[17]
서적
New York Jews and Great Depression: Uncertain Promise
https://books.google[...]
Syracuse University Press
1999-10-01
[18]
학술지
Deborah dash moore.
[19]
학술지
Shlomo Avineri.
[20]
서적
One Palestine, Complete
Metropolitan Books
[21]
서적
Einstein from 'B' to 'Z'
Birkhäuser Boston
2001-12-10
[22]
뉴스
"Einstein and Complex Analyses of Zionism"
http://www.forward.c[...]
Jewish Daily Forward
2009-07-24
[23]
웹사이트
"Was Einstein a Zionist"
http://www.zionism-i[...]
Zionism and Israel Information Center
[24]
뉴스
"Albert Einstein was a political activist"
http://www.jewishtri[...]
Jewish Tribune
2010-04-14
[25]
서적
'The Founding Myths of Israel'
Z. Sternhell
1998
[26]
서적
Essential papers on Zionism
본 사이트는 AI가 위키백과와 뉴스 기사,정부 간행물,학술 논문등을 바탕으로 정보를 가공하여 제공하는 백과사전형 서비스입니다.
모든 문서는 AI에 의해 자동 생성되며, CC BY-SA 4.0 라이선스에 따라 이용할 수 있습니다.
하지만, 위키백과나 뉴스 기사 자체에 오류, 부정확한 정보, 또는 가짜 뉴스가 포함될 수 있으며, AI는 이러한 내용을 완벽하게 걸러내지 못할 수 있습니다.
따라서 제공되는 정보에 일부 오류나 편향이 있을 수 있으므로, 중요한 정보는 반드시 다른 출처를 통해 교차 검증하시기 바랍니다.
문의하기 : help@durumis.com