맨위로가기

알그어족

"오늘의AI위키"는 AI 기술로 일관성 있고 체계적인 최신 지식을 제공하는 혁신 플랫폼입니다.
"오늘의AI위키"의 AI를 통해 더욱 풍부하고 폭넓은 지식 경험을 누리세요.

1. 개요

알그어족은 1839년 헨리 스쿨크래프트가 처음 사용한 용어로, 알곤킨어족, 위요트어, 유로크어를 포함하는 언어 가설이다. 에드워드 사피어는 알곤킨어족과 위요트어, 유로크어가 같은 계통이라고 주장하며 알그어족이라는 이름을 붙였다. 알그어족의 원향은 미국 북서부 지역으로 추정된다. 알그어족의 분류와 관련하여 리트완 논쟁이 있었으며, 현재 대부분의 전문가는 리트완이 단계통군임을 부정한다. 최근에는 니브흐어와 알그어족 언어 사이의 관계에 대한 연구가 진행되었다. 알그어족 화자에게서는 하플로그룹 X와 R이 나타나며, 알그어족 조어는 알그어족의 조어이다.

더 읽어볼만한 페이지

  • 아메리카 원주민의 언어 - 아이마라어
    아이마라어는 볼리비아, 페루, 칠레 등 안데스 산맥 중부 지역의 아이마라족 약 250만 명이 사용하는 교착어이며, 독특한 인칭 체계와 시간 개념을 가진 언어로, 스페인어와 케추아어에 밀려 사용자가 감소하고 있지만 보존 및 활성화 노력이 이루어지고 있다.
  • 아메리카 원주민의 언어 - 과라니어
    과라니어는 남아메리카 원주민의 투피어족 언어로, 파라과이의 공용어이며 볼리비아와 아르헨티나 일부 지역에서 사용되고, 예수회 선교 활동과 호파라 현상, 라틴 문자 기반 표기, 비음 조화, 교착어적 특징, 능-절격적인 특성을 지닌다.
  • 어족 - 파푸아 제어
    파푸아 제어는 뉴기니섬과 주변 지역에 분포하며 여러 어족과 고립된 언어를 포함하는 언어 집단으로, SOV 어순을 주로 사용하며 트랜스뉴기니어족이 가장 큰 어족에 속한다.
  • 어족 - 대안다만어족
    대안다만어족은 안다만 제도에서 사용되었던 언어 어족으로, 18세기 후반 대안다만족이 사용했으나 인구 감소와 혼합어 사용으로 멸망 위기에 처했으며, 신체 부위를 기반으로 한 독특한 명사 체계를 가진다.
알그어족
개요
이름알그어족
다른 이름알곤킨-리트완어족
위치북아메리카 북부
어족 색상아메리카
계통세계 주요 어족 중 하나
조어원시 알그어
알그어족 분포
유럽인과의 접촉 이전 알그어족의 분포. 캘리포니아 북서부의 분포에 주목.
하위 언어
하위 언어 목록위요트어 †
유로크어
알곤킨어파
언어 코드
ISO 639-5aql
Glottologalgi1248
Glottolog 이름Algic

2. 역사

'''알그'''(Algic영어)라는 용어는 헨리 스쿨크래프트의 1839년 저서 《Algic Researches》에서 처음 쓰였다. 그는 이 이름이 "앨리게이니와 대서양에서 따온 것으로서, 고대부터 그 지역에 살았던 원주민 민족들을 가리키는" 것이라고 설명하였다.[13] 스쿨크래프트의 용어는 계속 사용되지 않았다. 이후 스쿨크래프트가 '알그'라고 지칭했던 민족들은 알곤킨어족 언어를 사용한다고 밝혀졌다.

에드워드 사피어는 기존에 계통관계가 잘 확립되어 있던 알곤킨어족이 캘리포니아 북부의 위요트어 및 유로크어와도 같은 계통이라고 주장하면서, 이 집단에 알그어족이라는 이름을 붙였다. 알그어족의 원향미국 북서부, 알곤킨어파의 원향(일부 주장에 따르면 슈피리어호 서쪽[14])과 유로크어·위요트어의 알려진 가장 오래된 위치(일부 주장에 따르면 콜럼비아강 중류[15]) 사이 어딘가로 추측된다.

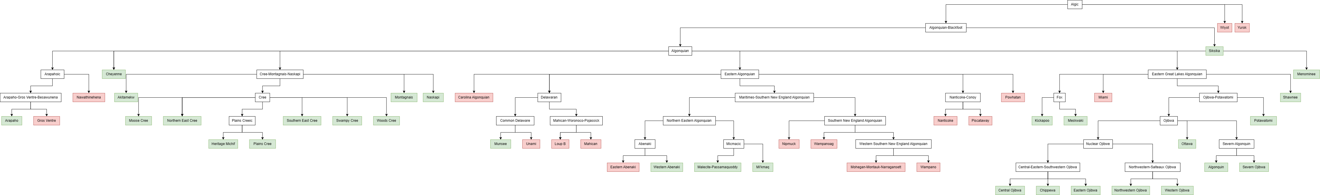
3. 분류

에드워드 사피어는 위요트어와 유로크어가 알곤킨어파와 같은 계통이라고 처음 주장했다. (1913, 1915, 1923)[16] 알곤킨학자 트루먼 마이컬슨은 이에 반대하였다. (1914, 1935) 언어학자 라일 캠벨(1997)은 알그어족 언어들 간의 관계가 “그 이후 모든 이가 만족할 수 있을 만큼 충분히 입증되었다”고 보았다.[16] 북미 원주민 언어의 분류를 둘러싼 이 논쟁은 “리트완 논쟁”(Ritwan controversy영어)이라 불렸는데, 당시 위요트어와 유로크어가 “리트완”이라는 이름으로 묶였기 때문이다. 오늘날 대부분의 전문가는 리트완이 단계통군임을 부정한다.[17] Berman (1982)은 위요트어와 유로크어가 다른 알그어족 언어에는 없는 음운 변화를 공유한다고 주장했다. (이는 동일 계통이기 때문일 수도 있지만 지역적 효과 때문일 수도 있다.) 그러나 Proulx (2004)는 그 주장을 반박하였다.[1]

최근에는 세르게이 니콜라예프가 니브흐어와 알그어족 언어 사이의 체계적인 관계를 주장하기도 했다.

4. 화자

하플로그룹 X (mtDNA)와 하플로그룹 R (Y 염색체)가 알기어족 화자에게 어느 정도 빈도로 나타난다.[9][10] 이들은 모두 유럽오리엔트에서 자주 보이는 유형이며, 유사 이전의 어느 시점에 유럽 방면에서 북아메리카로의 직접 이주가 존재했을 가능성도 고려할 수 있다.[11] 알기어족의 확산은 이 집단을 기반으로 일어났을 수 있다.

5. 원시 언어


참조

[1] 학술지 Proto-Algonquian-Ritwan Verbal Roots 1984-07
[2] 서적 California Indian languages 2011-09-20
[3] 기타
[4] 기타
[5] 기타
[6] 기타
[7] 기타
[8] 웹사이트 Glottolog 5.0 - Algic https://glottolog.or[...] 2024-07-06
[9] 뉴스 The peopling of the Americas: Genetic ancestry influences health Scientific American
[10] 기타 Learn about Y-DNA Haplogroup Q Genebase Systems 2008
[11] 서적 紀元前のアメリカ 草思社 1981
[12] 학술지 Proto-Algonquian-Ritwan Verbal Roots 1984-07
[13] 기타
[14] 기타
[15] 기타
[16] 기타
[17] 기타



본 사이트는 AI가 위키백과와 뉴스 기사,정부 간행물,학술 논문등을 바탕으로 정보를 가공하여 제공하는 백과사전형 서비스입니다.
모든 문서는 AI에 의해 자동 생성되며, CC BY-SA 4.0 라이선스에 따라 이용할 수 있습니다.
하지만, 위키백과나 뉴스 기사 자체에 오류, 부정확한 정보, 또는 가짜 뉴스가 포함될 수 있으며, AI는 이러한 내용을 완벽하게 걸러내지 못할 수 있습니다.
따라서 제공되는 정보에 일부 오류나 편향이 있을 수 있으므로, 중요한 정보는 반드시 다른 출처를 통해 교차 검증하시기 바랍니다.

문의하기 : help@durumis.com