강돌고래
"오늘의AI위키"의 AI를 통해 더욱 풍부하고 폭넓은 지식 경험을 누리세요.
1. 개요
강돌고래는 4개의 과와 3개의 상과로 분류되며, 육지에 사는 우제류의 후손인 고래하목에 속하는 수생 포유류이다. 인도강돌고래, 아마존강돌고래, 라플라타돌고래, 양쯔강돌고래 등이 있으며, 이 중 양쯔강돌고래는 2006년 기능적 멸종이 선언되었다. 강돌고래는 유선형 몸매, 유연한 목, 긴 주둥이, 그리고 반향정위를 이용한 생체음파탐지 능력이 특징이며, 서식지 파괴, 어업 경쟁, 혼획 등으로 인해 멸종 위기에 놓여 있다. 2023년에는 강돌고래 보존을 위한 국제 협약이 체결되었으며, 신화 속에서도 중요한 존재로 묘사된다.
더 읽어볼만한 페이지
- 강돌고래 - 바이지
바이지, 즉 양쯔강돌고래는 인간 활동으로 멸종된 최초의 고래목 동물로 추정되지만, 멸종 선언 이후에도 목격담이 보고되어 IUCN 레드 리스트에서 절멸위급종으로 분류되어 소수 개체의 생존 가능성이 제기되고 있다. - 강돌고래 - 남아시아강돌고래
남아시아강돌고래는 남아시아강돌고래과에 속하며 갠지스강돌고래와 인더스강돌고래 두 종이 있는 이빨고래의 일종이다. - 반향 위치 측정을 사용하는 동물 - 돌고래
돌고래는 이빨고래류에 속하는 해양 포유류의 총칭으로, 다양한 종이 존재하며 높은 지능과 사회성을 가지지만, 서식지 파괴, 환경 오염 등으로 멸종 위기에 처해 있다. - 반향 위치 측정을 사용하는 동물 - 큰돌고래속
큰돌고래속은 큰돌고래, 인도태평양큰돌고래, 부르난돌고래 등을 포함하며 온대 및 열대 해역에 서식하고 지능이 높으며 인간과의 상호작용과 다양한 위협에 직면해 있다. - 동물 향명 - 맹금류
맹금류는 날카로운 발톱과 부리를 가진 사나운 새를 통칭하며, 생태계 최상위 포식자로서 뛰어난 시력과 비행 능력을 갖추고 있으며, 수리, 매, 독수리, 올빼미 등이 대표적이고, 서식지 파괴 등의 위협에 직면해 있다. - 동물 향명 - 돌고래
돌고래는 이빨고래류에 속하는 해양 포유류의 총칭으로, 다양한 종이 존재하며 높은 지능과 사회성을 가지지만, 서식지 파괴, 환경 오염 등으로 멸종 위기에 처해 있다.
| 강돌고래 | |
|---|---|
| 강돌고래 | |
| 정보 | |
![]() | |
| 분류 | 이빨고래아목 강돌고래과 (?†)양쯔강돌고래과 이니과 라플라타돌고래과 |
| 분포 | |
![]() | |
![]() | |
| 특징 | |
| 크기 | 평균 5 피트 ~ 8 피트 |
| 무게 | 최대 220 파운드 |
| 기타 | |
| 서식지 | 강 하구 해안 지역 |
| 위협 | 서식지 파괴 어망 혼획 수질 오염 |
| 멸종 위기 | 멸종 위기에 처한 종이 많음 |
| 보호 노력 | 서식지 보존 불법 어업 단속 연구 및 모니터링 |
| 추가 정보 | 강돌고래는 분류학적 그룹이 아닌, 고래류의 비공식적인 분류이다. 2020년 기준으로 멸종된 것으로 추정되는 종도 있다. |
2. 분류
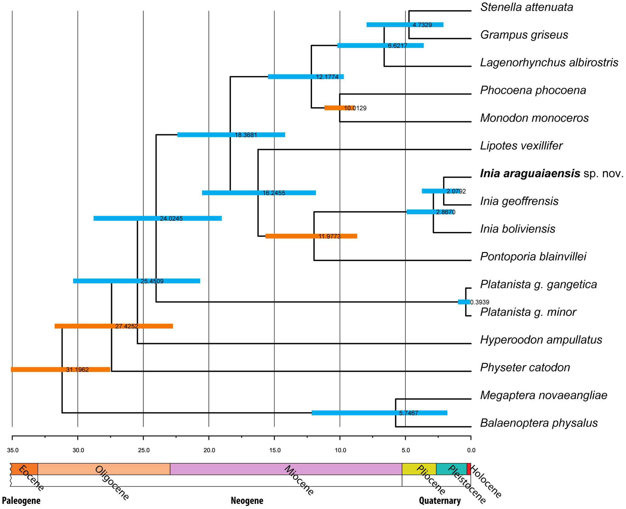
현재 인정되는 강돌고래과는 4개 과(인도강돌고래과, 아마존강돌고래과, 라플라타돌고래과, 양쯔강돌고래과)이며, 3개의 상과(인도강돌고래상과, 아마존강돌고래상과, 양쯔강돌고래상과)로 구성된다. 남아시아 강돌고래의 두 아종을 포함하는 인도강돌고래과는 인도강돌고래상과에서 유일하게 현존하는 과이다.[3] 과거에는 모든 강돌고래를 인도강돌고래과 하나로 분류하고 갠지스강돌고래와 인더스강돌고래를 별개의 종으로 취급하기도 했다. 2006년 12월 조사에서 양쯔강돌고래(일반적으로 백지 또는 중국 강돌고래)는 발견되지 않아 기능적 멸종된 것으로 선언되었다.[4]
강돌고래의 현재 분류는 다음과 같다.[3][5][6]
- 인도강돌고래상과(Platanistoidea)
- * 인도강돌고래과(Platanistidae)
- ** 인도강돌고래속(Platanista)
남아시아 강돌고래(''Platanista gangetica'')
* 갠지스강돌고래(''P. g. gangetica'')
* 인더스강돌고래(''P. g. minor'')
- * †알로델피니드과(Allodelphinidae) (올리고세 - 마이오세)
- * †스쿠알로델피니드과(Squalodelphinidae) (올리고세 - 마이오세)
- * †스쿠알로돈티다에과(Squalodontidae) (올리고세 - 마이오세)
- * †와이파티아이드과(Waipatiidae) (올리고세 - 마이오세)
- 아마존강돌고래상과(Inioidea)
- * 아마존강돌고래과(Iniidae)
- ** 아마존강돌고래속(Inia)
아마존강돌고래(''Inia geoffrensis'')
* ''Inia geoffrensis geoffrensis''
* ''Inia geoffrensis humbotiana''
아라과이아강돌고래(''Inia araguaiaensis'')
볼리비아강돌고래(''Inia boliviensis'')
†''Auroracetus bakerae''
- ** 라플라타돌고래속(Pontoporia)
라플라타돌고래(''Pontoporia blainvillei'')
- (?†) 양쯔강돌고래상과(Lipotoidea)
- * (?†) 양쯔강돌고래과(Lipotidae)
- ** (?†) 양쯔강돌고래속(Lipotes)
(?†) 양쯔강돌고래(''Lipotes vexillifer'')
2012년 해양포유류학회(Society for Marine Mammalogy)는 볼리비아 아종(''Inia geoffrensis boliviensis'')과 아마존 아종(''Inia geoffrensis geoffrensis'')을 각각 ''Inia boliviensis''와 ''Inia geoffrensis''라는 완전한 종으로 간주하기 시작했지만, IUCN을 포함한 과학계의 많은 부분은 볼리비아 개체군을 ''Inia geoffrensis''의 아종으로 계속해서 간주하고 있다.[7][8]
2014년 10월, 해양포유류학회는 ''Inia boliviensis''와 ''Inia araguaiaensis''를 수생 포유류 종 및 아종 목록에서 제외했으며, 현재 이러한 종 수준의 분리는 인정하지 않는다.[7][9]

강돌고래는 고래류에 속하며, 소목(짝수 발가락 우제류)에 속하는 육지 포유류에서 진화했다. 이들은 약 4,800만 년 전에 갈라진 멸종된 사향노루과 동물인 ''Indohyus''와 관련이 있다.[10] 원시 고래류는 약 4,900만 년 전에 처음 바다로 들어갔고 500만~1,000만 년 후에는 완전히 수생 생활을 하게 되었다.[11] 강돌고래가 언제 처음 민물로 진출했는지는 알려져 있지 않다.[11]
강돌고래는 잔존 분포를 가지는 것으로 생각된다. 즉, 그들의 조상은 원래 해양 서식지를 차지했지만 현대 돌고래 계통에 의해 이러한 서식지에서 밀려났다.[12][13] 민물 서식지에 대한 많은 형태학적 유사점과 적응은 수렴 진화로 인해 발생했다. 따라서 모든 강돌고래를 하나의 그룹으로 묶는 것은 다계통군이다. 아마존강돌고래는 실제로 해양 돌고래와 더 밀접한 관련이 있고 남아시아 강돌고래와는 더 먼 관계를 가지고 있다.[14] ''Isthminia panamensis''는 멸종된 강돌고래 속 및 종으로, 580만~610만 년 전에 살았다. 이 종의 화석은 파나마 피냐 근처에서 발견되었다.[15][16]
강돌고래는 분류학적 설명으로 간주되어 왔으며, 이 그룹 간의 진화적 관계를 시사하지만, 현재는 두 개의 별개의 분지군을 형성하는 것으로 알려져 있다. '진정한' 강돌고래는 민물 환경에서 진화한 고대 진화 계통의 후손이다.[12]
3. 진화
강돌고래는 육지에 사는 우제류의 후손인 고래하목에 속한다. 원시 고래인 고대고래아목은 약 4천 9백만 년 전에 처음으로 바다로 옮겨갔고, 5백만~1천만 년 후에 완전히 물에 적응하였다. 강돌고래가 언제 담수로 되돌아갔는지는 알 수 없다.
강돌고래의 조상은 원래 바다에 적응했으나, 현대 돌고래 혈통과 갈라져 담수로 서식지를 옮겼다. 수렴 진화로 인해 담수에 사는 강돌고래의 형태학적 유사점과 적응이 발생했다. 강돌고래의 집단은 다계통군이다. 아마존강돌고래는 인도강돌고래보다 바다에 사는 돌고래와 더 근연 관계가 있다.[14]
현재 네 개의 강돌고래과(Iniidae, Pontoporiidae, Lipotidae, Platanistidae)가 인정되며, 세 개의 상과(Inioidea, Lipotoidea, Platanistoidea)로 구성된다. 남아시아 강돌고래의 두 아종을 포함하는 Platanistidae는 Platanistoidea 상과에서 유일하게 현존하는 과이다.[3] 2006년 12월 조사 결과 백지(일반적으로 백지 또는 중국 강돌고래로 알려짐)는 발견되지 않았으며, 이 종은 기능적 멸종된 것으로 선언되었다.[4]
강돌고래는 분류학적 설명으로 간주되어 왔으며, 이 그룹 간의 진화적 관계를 시사하지만, 현재는 두 개의 별개의 분지군을 형성하는 것으로 알려져 있다. '진정한' 강돌고래는 민물 환경에서 진화한 고대 진화 계통의 후손이다.[12]
프란시스카나(Pontoporia blainvillei)는 반대되는 진화 패턴을 보여주며, 민물에 고대 진화 계통을 가지고 있지만 기수역과 연안 해역에 서식한다.[21]
4. 생태
강돌고래는 유선형 몸매, 유연한 목, 지느러미로 변형된 사지, 외부 귀와 꼬리 지느러미, 작고 둥근 머리를 가지고 있다. 두개골은 작은 눈구멍, 긴 주둥이, 머리 양옆에 위치한 눈이 특징이다. 크기는 1.5m 길이의 남아시아강돌고래부터 2.4m 길이에 100kg 무게의 아마존강돌고래까지 다양하며, 아마존강돌고래를 제외하고는 암컷이 수컷보다 큰 성적 이형성을 보인다.[22][23]
강돌고래는 일부다처제로, 수컷은 보통 매년 여러 암컷과 짝짓기를 하지만, 암컷은 2~3년에 한 번만 짝짓기를 한다. 새끼는 보통 봄과 여름에 태어나며, 암컷이 양육을 전담한다.[23]
강돌고래는 작은 강물고기와 같은 빠른 먹이를 잡는 데 사용되는 원뿔 모양의 이빨과[23] 매우 긴 주둥이를 가지고 있다. 주둥이 길이는 최대 58cm로, 대부분의 대양돌고래의 네 배에 달한다. 육상 육식동물과 유사한 구조의 두 개의 방으로 된 위를 가지고 있으며, 펀딕과 유문이 있다.[24] 호흡은 분출공에서 탁한 공기를 내뿜은 다음, 폐에 신선한 공기를 들이마시는 과정을 포함한다. 따뜻한 공기가 차가운 외부 공기와 만나 형성되는 분출은 열대 서식지에서는 발생하지 않는다.[23][25]
강돌고래는 비교적 얇은 지방층을 가지고 있다. 지방층은 부력 유지, 포식자로부터의 보호, 흉년 대비 에너지 저장, 혹독한 기후로부터의 단열에 도움이 될 수 있지만, 강돌고래의 서식지는 이러한 필요성이 적다.[23]

4. 1. 해부학적 특징
강돌고래는 유선형 몸매에 유연한 목, 지느러미로 변형된 사지, 외부 귀가 없고, 꼬리 지느러미와 작고 둥근 머리를 가지고 있다. 강돌고래의 두개골은 작은 눈구멍, 긴 주둥이, 그리고 머리 양옆에 위치한 눈이 특징이다. 강돌고래는 크기가 다양한데, 1.5m 길이의 남아시아강돌고래부터 2.4m 길이에 100kg 무게의 아마존강돌고래까지 있다. 아마존강돌고래를 제외하고는 모두 암컷이 수컷보다 큰 성적 이형성을 보인다.[22][23] 강돌고래는 일부다처제이며, 수컷은 일반적으로 매년 여러 암컷과 짝짓기를 하지만, 암컷은 2~3년에 한 번만 짝짓기를 한다. 새끼는 일반적으로 봄과 여름에 태어나며, 암컷이 양육의 모든 책임을 진다.[23]강돌고래는 작은 강물고기와 같은 빠른 먹이를 잡는 데 사용되는 원뿔 모양의 이빨을 가지고 있다.[23] 또한 매우 긴 주둥이를 가지고 있으며, 어떤 것은 58cm에 달하는데, 이는 대부분의 대양돌고래의 네 배에 달한다. 육상 육식동물과 유사한 구조의 두 개의 방으로 된 위를 가지고 있으며, 펀딕과 유문이 있다.[24] 호흡은 분출공에서 탁한 공기를 내뿜은 다음, 폐에 신선한 공기를 들이마시는 과정을 포함한다. 폐에서 내뿜는 따뜻한 공기가 차가운 외부 공기와 만나야만 형성되는 상징적인 분출은 열대 서식지에서는 발생하지 않기 때문에 나타나지 않는다.[23][25]
강돌고래는 비교적 얇은 지방층을 가지고 있다. 지방층은 부력 유지, 포식자로부터의 보호(두꺼운 지방층을 통과하기 어려움), 흉년에 대한 에너지 저장, 그리고 혹독한 기후로부터의 단열에 도움이 될 수 있다. 그러나 강돌고래의 서식지는 이러한 필요성이 적다.[23]
4. 2. 이동 방식
강돌고래는 두 개의 앞지느러미와 꼬리지느러미를 가지고 있다. 앞지느러미에는 네 개의 발가락이 있다. 강돌고래는 완전히 발달된 뒷다리가 없지만, 일부 종은 뚜렷하지 않은 흔적기관을 가지고 있으며, 발과 발가락이 있을 수 있다. 강돌고래는 최대 35mph의 속도로 이동할 수 있는 바다돌고래에 비해 느리게 헤엄친다. 투쿠시는 약 14mph의 속도로만 이동할 수 있다.[26] 다른 고래류와 달리, 강돌고래의 목뼈는 서로 융합되지 않아 속도는 느리지만 다른 육상이 아닌 수생 포유류보다 더 큰 유연성을 가지고 있다. 즉, 몸 전체를 움직이지 않고도 머리를 돌릴 수 있다.[27][28] 헤엄칠 때 강돌고래는 꼬리지느러미를 이용하여 물속을 나아간다. 앞지느러미의 움직임은 지속적이다. 강돌고래는 꼬리지느러미와 몸 아랫부분을 위아래로 움직여 수직 운동으로 나아가며, 앞지느러미는 주로 조향에 사용한다. 모든 종은 등지느러미를 가지고 있다.[23]4. 3. 감각 기관
강돌고래의 귀는 수중 환경에 특별히 적응되어 있다. 사람의 경우 중이는 외부 공기의 낮은 임피던스와 달팽이관 유체의 높은 임피던스 사이의 임피던스 등화장치 역할을 한다. 강돌고래와 다른 고래류에서는 외부 환경과 내부 환경 사이에 큰 차이가 없다. 소리가 외이를 통해 중이로 전달되는 대신, 강돌고래는 목을 통해 소리를 받아들이며, 이 소리는 저임피던스 지방으로 채워진 공간을 통해 내이로 전달된다. 귀는 공기로 채워진 부비동에 의해 두개골로부터 음향적으로 격리되어 있어 수중에서 더 나은 방향성 청력을 가능하게 한다.[29] 돌고래는 멜론이라고 알려진 기관에서 고주파 클릭 소리를 낸다. 이 멜론은 지방으로 구성되며, 멜론을 가진 모든 생물의 두개골에는 큰 함몰이 있다. 이를 통해 강돌고래는 방향을 잡기 위한 생체음파탐지를 생성한다.[23][30][31][32] 강돌고래는 반향정위에 너무 의존하여 눈이 멀어도 생존할 수 있다.[33] 물체의 위치를 파악하는 것 외에도, 반향정위는 물체의 모양과 크기에 대한 정보도 제공하지만, 정확한 작동 원리는 아직 알려져 있지 않다. 아마존강돌고래의 주둥이에 있는 작은 털은 촉각으로 작용하여 시력이 좋지 않은 것을 보완하는 것으로 여겨진다.[34]강돌고래는 크기에 비해 눈이 매우 작고 시력이 좋지 않다.[3] 또한, 눈이 머리 옆쪽에 위치해 있어 사람과 같은 양안 시야가 아니라 두 개의 시야로 이루어져 있다. 강돌고래가 수면으로 올라올 때, 수정체와 각막은 빛의 굴절로 인한 근시를 교정한다.[35] 강돌고래는 간상세포와 추상세포 모두를 가지고 있어 어두운 곳과 밝은 곳 모두에서 볼 수 있다.[35] 대부분의 강돌고래는 약간 편평한 안구, 커진 동공(수면으로 올라오면 손상을 방지하기 위해 수축됨), 약간 편평한 각막과 반사판을 가지고 있다. 이러한 적응은 많은 양의 빛이 눈을 통과할 수 있게 하고, 따라서 주변 환경의 매우 선명한 영상을 얻을 수 있게 한다. 또한 눈꺼풀에 샘과 각막을 보호하는 각막 외층을 가지고 있다.[30]
강돌고래에게는 후각구가 없어 후각이 없다는 것을 시사한다.[30]
강돌고래는 미뢰가 퇴화되었거나 아예 없기 때문에 미각이 없다고 생각된다. 그러나 일부 돌고래는 다른 종류의 물고기에 대한 선호도를 보이는데, 이는 어떤 종류의 미각과의 연관성을 나타낸다.[30]
5. 인간과의 상호작용
강돌고래는 남아시아와 남아메리카의 여러 지역에서 다양한 위협에 직면하고 있으며, 이로 인해 개체 수가 감소하고 멸종 위기에 처해 있다. 주요 위협 요인으로는 서식지 파괴, 수질 오염, 어업 활동과의 경쟁, 혼획 등이 있다.
아라과이아강 돌고래는 농업, 목축업, 산업 활동 및 댐 건설로 인해 서식지가 파괴되고 단편화되어 개체군이 위험에 처해 있다. 남아시아강 돌고래는 관개 사업으로 인한 수위 감소, 산업 및 농약으로 인한 수질 오염, 댐 건설로 인한 개체군 분리 등으로 영향을 받고 있다. 특히 중국의 경제 발전은 바이지강 돌고래에게 큰 압력을 가했으며, 2006년에는 "기능적으로 멸종"되었다고 선언되었다.
브라질 아마존 지역에서는 아마존강 돌고래가 어업 활동과 먹이 경쟁을 벌이고 있으며, 이 과정에서 고의적이거나 비고의적으로 포획되기도 한다. 또한, 아마존강 돌고래의 사체는 피라카팅가(''Calophysus macropterus''영어)를 유인하는 미끼로 사용되기도 한다.
이러한 위협에 대응하기 위해 2023년 10월 24일, 국제 강돌고래의 날에는 9개국이 '세계 강돌고래 선언'에 서명하여 강돌고래 서식 국가 간의 연구 및 협력을 증진하기로 했다.
사육 시설로는 1992년 우한에 수생생물학연구소(IHB)에 흰돌고래 보존을 위한 돌고래 수족관이 설립되었다. 역사적으로 아마존강돌고래는 돌고래 수족관에서 사육되어 왔으며, 현재는 베네수엘라 발렌시아 수족관, 페루 구이스토초카 동물원, 독일 뒤스부르크 동물원에 각각 한 마리씩, 총 세 마리만 사육되고 있다.
5. 1. 위협 요인
강돌고래는 남아시아와 남아메리카의 여러 지역에서 다양한 위협에 직면해 있다. 주요 위협 요인으로는 서식지 파괴, 수질 오염, 어업 활동과의 경쟁, 혼획 등이 있다. 이러한 위협은 강돌고래의 개체 수 감소와 멸종 위기로 이어지고 있다.[14][36][37][4][40][41]5. 1. 1. 개발
개발과 농업은 강돌고래 서식지에 큰 영향을 미쳤다. 아라과이아강 돌고래는 전체 개체 수가 600~1,500마리로 추정되며, 유전적 다양성이 제한적이다.[14] 이들의 서식지는 농업, 목축업, 산업 활동과 수력 발전을 위한 댐 건설로 인해 피해를 입었다. 아라과이아강의 서식지는 약 약 2092.14km 중 약 약 1448.41km에 걸쳐 있다. 토칸틴스강 서식지는 6개의 수력 발전 댐으로 인해 단편화되어 개체군이 위험에 처해 있다.[14]남아시아강 돌고래의 두 아종은 아대륙의 하천 시스템 이용으로 인해 큰 영향을 받았다. 관개 사업으로 수위가 낮아졌고, 산업 및 농약으로 인한 수질 오염도 개체 수 감소에 영향을 주었다. 50개 이상의 댐 건설로 개체군이 분리되고 돌고래가 번식할 수 있는 유전자 풀이 좁아졌다. 현재 인더스강 돌고래의 세 아개체군은 보호된다면 장기적으로 생존할 수 있을 것으로 보인다.[36] [37]
중국의 경제 발전으로 바이지강 돌고래에 대한 압력이 커졌다.[36] 산업 및 생활 폐기물이 양쯔강으로 유입되었다. 강바닥은 준설되고 콘크리트로 보강되었다. 선박 통행이 증가하고, 선박 크기가 커졌으며, 어부들은 더 넓고 치명적인 그물을 사용했다. 소음 공해는 시력이 좋지 않은 이 동물이 프로펠러와 충돌하게 만들었다. 20세기 후반 돌고래 먹이가 급격히 감소했으며, 어떤 어종은 산업화 이전 수준의 천 분의 일로 감소했다.[38] 1950년대에는 개체 수가 6,000마리로 추정되었지만,[39] 50년 동안 급격히 감소했다. 1970년대에는 수백 마리, 1980년대에는 400마리, 1997년에는 13마리로 감소했다. 2006년 12월 13일, 바이지(''Lipotes vexillifer'')는 "기능적으로 멸종"되었다고 선언되었다. 마지막으로 확인된 목격은 2004년 9월이었지만, 이후 중국 시민들에 의해 네 차례 목격 및 촬영되었다는 주장이 있다.[4] [40] [41]
5. 1. 2. 어업 경쟁
브라질 아마존 지역은 약 8028923.23km2에 달하는 광대한 면적을 가지고 있으며, 다양한 기본 생태계를 포함하고 있다.[42][43] 이러한 생태계 중 하나는 범람원 또는 바르제아 숲이며, 인간의 소비에 필수적인 많은 어종의 서식지이다.[44] 바르제아는 또한 과도한 지역 상업 어업을 통해 주요 수입원이 되고 있다.[42][45][46] 바르제아는 영양이 풍부한 다양한 종들이 풍부한 진흙탕 강물로 이루어져 있다.[47] 다양한 어종의 풍부함은 아마존강 돌고래를 계절적 홍수 시기에 물이 높은 바르제아 지역으로 유인한다.[48]아마존강 돌고래와 같은 포식자를 유인하는 것 외에도, 이러한 고수위 시기는 지역 어업을 유인하는 이상적인 장소이다.[36] 인간의 어업 활동은 아마존강 돌고래와 타망귀, 피라피팅가 같은 어종을 놓고 직접적으로 경쟁하며, 이로 인해 아마존강 돌고래가 고의적이든 비고의적이든 포획되는 결과를 초래한다.[49][50][51][42][52][53][54][55] 지역 어부들은 남획하며, 아마존강 돌고래가 그물과 낚싯줄에서 상업용 물고기를 제거하면 장비와 어획량이 손상되어 지역 어부들의 부정적인 반응을 야기한다.[51][53][54] 브라질 환경 및 재생 가능 천연 자원 연구소는 어부들이 아마존강 돌고래를 죽이는 것을 금지하지만, 장비 손상과 어획량 손실에 대한 보상은 받지 못한다.[55]
5. 1. 3. 혼획
상업적인 어업 과정에서 아마존강돌고래는 그물에 걸려 탈진하여 죽거나, 현지 어부들이 고의로 그물에 걸린 돌고래를 죽이기도 한다.[44] 죽은 돌고래의 사체는 버려지거나, 먹히거나, 또는 피라카팅가(''Calophysus macropterus''영어)라는 청소어류를 유인하는 미끼로 사용된다.[44][56] 아마존강돌고래 사체를 피라카팅가 미끼로 사용하는 것은 2000년부터 시작되었다.[56] 현지 주민과 콜롬비아의 피라카팅가 소비 수요 증가는 이 지역 전체에서 미끼로 사용될 아마존강돌고래 사체 유통 시장을 만들었다.[36][55]예를 들어, 2010년에서 2011년 사이에 자푸라 강(Japurá River)에서 발견된 15마리의 돌고래 사체 중 73%는 미끼로 사용되거나, 버려지거나, 또는 그물에 걸려 죽었다.[44] 이 데이터는 다양한 요인으로 인해 모든 사체를 기록하고 의학적으로 검사하는 것이 매우 복잡하기 때문에 실제 아마존강돌고래의 사망 수(우발적이든 고의적이든)를 완전히 나타내지는 않는다.[44][50][53] 청소 동물들이 사체를 먹고, 복잡한 강의 흐름 때문에 모든 사체를 찾는 것이 거의 불가능하다.[44] 더 중요한 것은, 아마존강돌고래와 다른 고래류는 브라질 연방법에 따라 포획, 괴롭힘, 살해가 금지되어 있기 때문에,[57] 현지 어부들은 법적 조치를 두려워하여 이러한 사망 사례를 신고하지 않는다.[44]
5. 2. 보존 노력
2023년 10월 24일( 국제 강돌고래의 날)에 9개국이 '세계 강돌고래 선언'에 서명했다.[58] 이 협약은 강돌고래 서식 국가 간의 연구 및 협력을 증진하기 위한 것이다.[58] 5개국이 더 참여할 것으로 기대된다.[58]5. 3. 사육
1992년 우한의 수생생물학연구소(IHB)에 흰돌고래 보존을 위한 돌고래 수족관이 설립되었다. 이 시설은 실내 및 실외 사육장, 정수 시스템, 사료 보관 및 준비 시설, 연구실 및 소규모 박물관을 포함한다. 수조는 크기가 작아 많은 흰돌고래를 수용할 수 없다.[59]더글러스 애덤스와 마크 카워딘은 BBC 프로그램 ''마지막 기회(Last Chance to See)''에서 멸종 위기에 처한 동물들과의 만남을 기록했다. 1990년에 출판된 같은 제목의 책에는 1980년부터 2002년 7월 14일까지 우한 수생생물학연구소 돌고래 수족관에 살았던 淇淇(치치)라는 수컷 돌고래의 사진이 포함되어 있다. 동정호에서 어부에게 발견된 치치는 동호 옆의 흰돌고래 수족관의 유일한 거주자가 되었다.[59]
아마존강돌고래는 역사적으로 돌고래 수족관에서 사육되어 왔다. 현재 사육 중인 개체는 베네수엘라 발렌시아 수족관(Acuario de Valencia), 페루 구이스토초카 동물원(Zoologico de Guistochoca), 독일 뒤스부르크 동물원(Duisburg Zoo)에 각각 한 마리씩, 총 세 마리뿐이다. 1950년대부터 1970년대까지 수백 마리가 포획되어 미국, 유럽, 일본 전역의 돌고래 수족관에 보내졌다. 약 100마리가 미국 돌고래 수족관으로 갔고, 그중 20마리만 생존했으며, 마지막 개체(척글스(Chuckles)라는 이름)는 2002년 피츠버그 동물원(Pittsburgh Zoo)에서 죽었다.[36]
6. 신화
힌두교 신화에서 강돌고래는 갠지스(Ganga) 강의 여신과 관련이 있다. 돌고래는 여신이 하늘에서 내려올 때 나타난 생물 중 하나라고 하며, 갠지스의 탈것인 마카라(Makara)는 때때로 돌고래로 묘사된다.[60]
중국 신화에서 중국흰돌고래(바이지)는 여러 기원 이야기가 있다. 예를 들어, 양자강 어귀 근처에서 중국흰돌고래는 부모를 잃고 계부와 함께 살았던 공주였다. 그녀는 계부에게서 벗어나고 싶어했고, 계부는 그녀를 팔아 큰돈을 벌려고 했다. 그러나 상인에게로 가는 도중 폭풍우가 몰아쳤다. 격분한 계부가 그녀를 잡으려 했지만, 그녀는 강에 뛰어들어 익사하기 전에 돌고래로 변신하여 학대하는 계부로부터 헤엄쳐 도망쳤고, 계부도 강에 빠져 무지느러미돌고래로 변신했다.[61]
다른 이야기에서는 중국흰돌고래가 전쟁 중 우한에서 추방된 장군의 딸이었는데, 아버지가 임무 중일 때 도망쳤다. 나중에 장군은 한 여자를 만났는데, 그 여자는 자신의 아버지가 장군이었다고 말했다. 그는 그녀가 자신의 딸임을 깨닫고 수치심에 강에 뛰어들었고, 그의 딸은 그를 따라 강에 뛰어들었다. 그들이 익사하기 전에 딸은 돌고래로, 장군은 무지느러미돌고래로 변신했다.[61]
아마존강 돌고래는 원주민들에게 보토, 엔칸타도, 또는 토니냐로 알려져 있으며, 남아메리카 원주민들의 신화에서 매우 흔하게 등장한다. 신화 속에서 돌고래는 뛰어난 음악적 재능, 매력적인 외모, 종종 사생아를 낳는 성적 매력, 그리고 파티에 대한 애정으로 묘사된다. 엔칸테는 부유하고 고통이나 죽음이 없는 유토피아에서 온다고 전해지지만, 엔칸타도들은 인간 사회의 즐거움과 고난을 갈망한다.[62]
인간으로 변신하는 것은 드물다고 하며, 보통 밤에 일어난다. 엔칸타도는 종종 축제에서 도망치는 모습으로 목격되며, 다른 이들이 머물러 달라고 항의하는 데도 불구하고 강으로 달려가 돌고래 형태로 돌아가는 모습을 추격자들에게 보인다. 인간 형태일 때는 분출공을 가리기 위해 모자를 쓴다. 분출공은 변신과 함께 사라지지 않는다.[62]
인간으로 변신하는 능력 외에도, 엔칸타도는 폭풍을 제어하거나, 인간을 최면술로 조종하거나, 인간을 엔칸타도로 변신시키거나, 질병, 광기, 심지어 죽음을 초래하는 등 다양한 마법 능력을 자주 사용한다. 샤먼들은 종종 이러한 상황에 개입한다.[62]
납치 또한 이러한 민속에서 흔한 주제이다. 엔칸타도는 자신들이 사랑에 빠진 인간, 불륜으로 태어난 아이들, 또는 단순히 강 근처에 있어서 함께 시간을 보낼 수 있는 사람들을 납치하여 엔칸테로 데려간다고 한다. 아마존 강 근처에 사는 사람들 사이에서는 이러한 두려움이 매우 커서 아이들과 어른 모두 해질녘부터 새벽까지 물가에 가는 것을 두려워하며, 혼자 물에 들어가는 것을 두려워한다. 카누를 타고 있다가 엔칸타도를 만났다고 주장하는 일부 사람들은 미쳐버렸다고 하지만, 그 생물들은 그들의 배를 따라다니며 때때로 배를 살짝 밀어주는 것 이상의 행동은 하지 않았던 것 같다.[62]
참조
[1]
웹사이트
Amazon River Dolphin (Pink Dolphins) Species WWF
https://www.worldwil[...]
2021-04-21
[2]
웹사이트
The last river dolphin
https://uk.whales.or[...]
2023-09-15
[3]
서적
Marine Mammals of the World: Systematics and Distribution
http://www.marinemam[...]
Society for Marine Mammalogy
1998-01-01
[4]
학술지
First human-caused extinction of a cetacean species?
2007
[5]
서적
Encyclopedia of Marine Mammals
Academic Press
[6]
학술지
First record of a platanistoid cetacean from the middle Miocene of South Korea
[7]
웹사이트
List of marine mammal species and subspecies
https://www.marinema[...]
Society for Marine Mammalogy
2012-01-24
[8]
학술지
Inia geoffrensis
[9]
웹사이트
List of Marine Mammal Species and Subspecies
https://www.marinema[...]
Society of Mammalogy
2014-09-19
[10]
서적
The Ancestor's Tale, A Pilgrimage to the Dawn of Life
Houghton Mifflin
[11]
뉴스그룹
Fossil "River Dolphin" Lived Out at Sea
http://phenomena.nat[...]
2015-09-09
[12]
학술지
Independent adaptation to riverine habitats allowed survival of ancient cetacean lineages
2000
[13]
학술지
Evolution of river dolphins
2001
[14]
학술지
A New Species of River Dolphin from Brazil or: How Little Do We Know Our Biodiversity
2014
[15]
웹사이트
Fossil Specimen Reveals a New Species of Ancient River Dolphin
http://smithsoniansc[...]
2015-09-01
[16]
학술지
Isthminia panamensis, a new fossil inioid (Mammalia, Cetacea) from the Chagres Formation of Panama and the evolution of 'river dolphins' in the Americas
2015
[17]
학술지
Distribution, Mortality, Diet and Conservation of Irrawaddy Dolphins (Orcaella Brevirostris) In Lao PDR
https://books.google[...]
[18]
웹사이트
Dolphins on the Swan River - WA Achievers
http://www.wabiz.org[...]
[19]
학술지
Riverine and marine ecotypes of Sotalia dolphins are different species
[20]
학술지
Sotalia fluviatilis
[21]
학술지
Group size and distribution of the franciscana, Pontoporia blainvellei
[22]
서적
Sexual Dimorphism
http://www.cetus.ucs[...]
2015-09-12
[23]
학술지
Anatomical adaptations of aquatic mammals
2007
[24]
서적
Comparative Physiology of the Vertebrate Digestive System
https://archive.org/[...]
Cambridge University Press
[25]
학술지
Experimental investigations on the respiratory function in diving mammals and birds
[26]
학술지
Body Length, Swimming Speed, Dive Duration, and Coloration of the Dolphin Sotalia fluviatilis (Tucuxi) in Nicaragua
http://www.bio-nica.[...]
[27]
웹사이트
Boto (Amazon river dolphin) Inia geoffrensis
http://acsonline.org[...]
[28]
서적
Whales of the World
https://archive.org/[...]
Brill Archive
1988-01-01
[29]
학술지
Sound transmission in archaic and modern whales: anatomical adaptations for underwater hearing.
http://repository.ia[...]
2007
[30]
서적
Sensory Abilities of Cetaceans: Laboratory and Field Evidence
https://books.google[...]
Springer Science & Business Media
[31]
서적
Encyclopedia of Marine Mammals
Academic Press
[32]
서적
The Evolutionary Biology of Hearing
Springer
[33]
학술지
Blind river dolphin: first side-swimming cetacean
https://digitalcommo[...]
1969
[34]
웹사이트
Amazon River Dolphin (Inia geoffrensis)
http://www.tmmsn.org[...]
Texas Marine Mammal Stranding Network
1998-05-19
[35]
학술지
Adaptive features of aquatic mammals' eyes
2007-05-21
[36]
서적
Dolphins, Porpoises, and Whales of the World: the IUCN Red Data Book
https://portals.iucn[...]
[37]
학술지
Status assessment of the Indus river dolphin, ''Platanista minor minor'', March–April 2001
2006
[38]
뉴스그룹
Last Chance for China's Dolphin
http://news.bbc.co.u[...]
2006-06-27
[39]
뉴스그룹
Rescue Plan Prepared for Yangtze River Dolphins
http://www.china.org[...]
2002-07-11
[40]
웹사이트
中华白鱀豚功能性灭绝十年后疑似重现长江,科考队称拍到两头_绿政公署_澎湃新闻-The Paper
https://m.thepaper.c[...]
[41]
웹사이트
The Search for the Baiji
https://www.theworld[...]
[42]
학술지
Effects of fisheries management on fish communities in the floodplain lakes of a Brazilian Amazonian Reserve
2009
[43]
학술지
Fish and aquatic habitat conservation in South America: A continental overview with an emphasis on Neotropical systems
http://repositorio.f[...]
[44]
학술지
River Dolphin (''Inia geoffrensis'', ''Sotalia fluviatilis'') Mortality Events Attributed to Artisanal Fisheries in the Western Brazilian Amazon
[45]
학술지
Evaluation of fisheries in Middle Amazon
[46]
서적
Tropical River Fisheries Valuation:Background papers to a global synthesis
The World Fish Center
[47]
학술지
Object carrying as social–sexual display in an aquatic mammal
[48]
학술지
The lesser of two evils: seasonal migrations of Amazonian manatees in the Western Amazon
[49]
서적
Dolphins, whales and porpoises: 2002–2010 conservation action plan for the world's cetaceans
International Union for Conservation of Nature/Species Survival Committee
[50]
학술지
Number, seasonal movements, and residency characteristics of river dolphins in an Amazonian floodplain lake system
2008
[51]
학술지
Conflicts with fisheries and intentional killing of freshwater dolphins (Cetacea: Odontoceti) in the Western Brazilian Amazon
2009
[52]
서적
Biology, evolution and conservation of river dolphins within South America and Asia
Nova Science Publishers, Inc.
[53]
학술지
Report on the working group on major threats and conservation
[54]
학술지
Report of an encounter with a human intentionally entagled Amazon river dolphin (''Inia geoffrensis'') calf and its release in Tefé River, Amazonas State, Brazil
[55]
학술지
Conflicts between river dolphins (Cetacea:Odontoceti) and fisheries in the Central Amazon: A path toward tragedy?
[56]
웹사이트
A pesca da piracatinga (''Calophysus macropterus'') na Reserva de Desenvolvimiento Sustentável Mamirauá [The piracatinga fishery (''Calophysus macropterus'') at Mamirauá Sustainable Development Reserve].
http://site-antigo.s[...]
Brazilian Ministry of Science and Technology
[57]
학술지
Legal actions taken in Brazil for the conservation of cetaceans
[58]
뉴스
Nine countries sign global pact to protect endangered river dolphins
https://news.mongaba[...]
2024-01-15
[59]
웹사이트
Baiji dolphinarium
http://english.ihb.c[...]
[60]
서적
The River Goddess
[61]
서적
Witness to Extinction: How we Failed to Save the Yangtze River Dolphin
https://archive.org/[...]
Oxford University Press
[62]
서적
Half Human, Half Animal: Tales of Werewolves and Related Creatures
본 사이트는 AI가 위키백과와 뉴스 기사,정부 간행물,학술 논문등을 바탕으로 정보를 가공하여 제공하는 백과사전형 서비스입니다.
모든 문서는 AI에 의해 자동 생성되며, CC BY-SA 4.0 라이선스에 따라 이용할 수 있습니다.
하지만, 위키백과나 뉴스 기사 자체에 오류, 부정확한 정보, 또는 가짜 뉴스가 포함될 수 있으며, AI는 이러한 내용을 완벽하게 걸러내지 못할 수 있습니다.
따라서 제공되는 정보에 일부 오류나 편향이 있을 수 있으므로, 중요한 정보는 반드시 다른 출처를 통해 교차 검증하시기 바랍니다.
문의하기 : help@durumis.com
