압밀
"오늘의AI위키"의 AI를 통해 더욱 풍부하고 폭넓은 지식 경험을 누리세요.
1. 개요
압밀은 흙에 하중이 가해질 때 흙 속의 물이 빠져나가면서 부피가 줄어드는 현상이다. 이는 과잉 간극수압의 발생, 유효응력 증가, 침하를 동반하며, 흙의 압축성과 팽창을 모두 포함하는 개념이다. 압밀은 하중, 침전, 지하수 양수 등에 의해 발생하며, 부등침하의 원인이 되어 연약 지반에서 문제로 이어진다. 압밀 현상은 테르자기의 1차원 압밀 이론과 스프링 유사법으로 설명되며, 압밀 시험을 통해 흙의 압밀 특성을 파악한다. 압밀 침하량은 1차 및 2차 압밀 침하량으로 구분하여 계산하며, 압축 지수, 재압축 지수, 초기 간극비 등의 요소가 고려된다.
더 읽어볼만한 페이지
| 압밀 | |
|---|---|
| 개요 | |
| 정의 | 흙의 하중이 가해졌을 때, 흙 입자 사이의 간극(공극)에서 물이 빠져나가면서 흙의 부피가 감소하는 현상. |
| 설명 | 흙이 압축되는 과정으로, 흙 입자 사이의 물이 빠져나가면서 발생함. 압밀은 시간이 지남에 따라 점진적으로 진행되는 과정임. |
| 압밀의 원인 | |
| 외부 하중 | 구조물, 성토 등으로 인한 하중 증가. |
| 지하수위 변화 | 지하수위 감소로 인한 유효 응력 증가. |
| 자체 하중 | 흙 자체의 무게로 인한 압축. |
| 압밀의 종류 | |
| 1차 압밀 | 과잉 간극 수압의 소산에 의해 발생하는 압밀. |
| 2차 압밀 | 1차 압밀 후, 흙의 소성 변형에 의해 발생하는 압밀. |
| 압밀 이론 | |
| 테르차기의 압밀 이론 | 1차원 압밀 이론으로, 흙의 투수성과 압축성을 고려함. 흙의 압밀 과정 예측에 사용됨. |
| 압밀 시험 | |
| 시험 목적 | 흙의 압축 특성 파악 및 압밀 계수 결정. |
| 시험 방법 | 오이도미터 시험 (Oedometer test): 1차원 압밀 시험. 삼축 압축 시험 (Triaxial test): 3차원 압밀 시험. |
| 압밀의 영향 | |
| 지반 침하 | 구조물 기초의 침하 및 주변 지반의 변형. |
| 구조물 손상 | 부등 침하로 인한 구조물의 균열 및 파괴. |
| 지하 시설물 손상 | 매설된 관로 및 구조물의 변형 및 파괴. |
| 압밀 대책 | |
| 연직 배수 공법 | 흙 속에 연직 배수재를 설치하여 압밀 촉진. |
| 생석회 말뚝 공법 | 생석회 말뚝을 설치하여 흙의 함수비 감소 및 압밀 촉진. |
| 프리로딩 공법 | 미리 하중을 가하여 압밀을 유도. |
| 참고 문헌 | |
| 참고 문헌 | Guerriero, V. (2022). 1923–2023: One Century since Formulation of the Effective Stress Principle, the Consolidation Theory and Fluid–Porous-Solid Interaction Models. Geotechnics, 2(4), 961–988. doi:10.3390/geotechnics2040045 |
2. 압밀의 이론
포화된 점토층에 하중이 가해지면 순간적으로 과잉 간극수압이 발생한다. 이는 자연 상태의 포화 점토 간극수압(정수압)을 초과하는 수압이다. 이로 인해 점토층의 배수면에 수두차가 발생하여 간극수가 흘러나가 침하가 발생하며, 과잉 간극수압이 소산됨과 동시에 흙 입자에 작용하는 유효응력이 증가한다. 여기서 '소산된다'는 것은 간극수압이 자연 상태의 간극수압으로 돌아간다는 것을 의미한다.[1] 투수계수가 낮은 점토층의 경우 간극수의 유속이 느려 이러한 침하는 오랜 시간에 걸쳐 발생한다.
하중과 배수 조건에 따라 흙의 전응력, 유효응력, 과잉간극수압의 변화 양상이 다르다. 예를 들어 가운데 점토층이 있고 위아래가 모래층인 포화 점토층에 무한 등분포하중이 작용하면, 점토층의 횡방향 변위는 없고(즉시침하가 없음) 압밀침하만 일어난다.
하중이 작용하는 순간(t=0)은 물이 모든 응력을 받는다. 따라서 유효응력은 0이다. 시간이 지나면서(0 < t < ∞) 과잉간극수압이 소산되고 흙이 응력을 받기 시작한다. 이때 점토층 위아래가 모래이므로 물은 위아래로 모두 배수된다. 따라서 점토층의 위아랫면부터 과잉간극수압이 소산되어 u=0이 되고, 점토층 중앙은 상대적으로 과잉간극수압이 천천히 빠지게 된다. 전응력은 항상 변하지 않고 과잉간극수압과 유효응력의 합과 같다. 압밀이 완료되면(t=∞) 과잉간극수압은 모두 소산되어 u=0이고 모든 응력은 흙 입자가 받아 유효응력이 전응력과 같게 된다.(σ'=σ)
흙의 압밀에 대한 최초의 현대적인 이론 모델은 1920년대에 테르자기와 필룽거에 의해 제안되었다.[1] 테르자기는 확산 방정식을 기반으로 한 오일러 표기법을 사용하였고, 흙의 압밀 문제에 대한 공학적 접근 방식을 가지고 단순화된 모델을 제공하여 오늘날에도 엔지니어링 실무에서 널리 사용된다. 반면 필룽거는 액체와 고체 상 모두에 대한 국소 뉴턴의 법칙을 고려하여, 혼합물 이론을 통해 부분 압력, 다공성, 국소 속도 등과 같은 주요 변수를 포함한 엄격한 수학적 모델을 제공했다. 필룽거의 모델은 매우 추상적이었고 실험적으로 감지하기 어려운 변수를 포함했기 때문에 실제 사례를 연구하는 데 적용할 수 없었다. 그럼에도 불구하고 이는 특히 복잡한 문제에 대한 고급 이론 연구의 기반을 제공했다. 두 과학자의 압밀 문제에 대한 다른 접근 방식 때문에 그들 사이에 격렬한 과학적 논쟁이 일어났고, 1937년에 비극적인 결말을 맞이했다. 필룽거의 자살 이후, 그의 이론적 결과는 수십 년 동안 잊혀졌지만 테르자기가 제안한 방법은 과학자와 전문가들 사이에서 널리 퍼졌다. 그 후 수십 년 동안 비오는 3차원 흙 압밀 이론을 완전히 개발하여 테르자기가 이전에 제안한 1차원 모델을 보다 일반적인 가설로 확장하고 다공성 탄성의 기본 방정식 집합을 도입했다. 오늘날, 테르자기의 1차원 모델은 개념적 단순성과 압밀 시험과 같은 실험 데이터에 기반하고 있기 때문에 엔지니어들이 가장 많이 사용하며, 이는 비교적 간단하고 신뢰할 수 있으며 저렴하며, 닫힌 형식의 이론적 해가 잘 알려져 있다.[2]
"토질역학의 아버지"인 카를 폰 테르자기에 따르면, 압밀은 "공기로 물을 대체하지 않고 포화된 흙의 함수량 감소를 수반하는 모든 과정"이다. 더 일반적으로, 압밀은 흙이 압력 변화에 반응하여 부피가 변하는 과정을 의미하며, 압축과 팽창을 모두 포함한다.[2]
압밀 과정은 다음과 같다.
# 재하(하중 p) 순간, 간극수압 상승분 Δu는 p 그 자체가 된다.
# 시간이 지남에 따라 유효 응력 σ'에 의해 부담되어 σ'>0, Δu<p가 된다. 그 동안 간극수는 배수되어 그만큼 체적이 수축해 간다.
# 최종적으로 p의 전부가 σ'로 전환되면서 압밀은 멈춘다.
이 현상은 스프링 유사법으로 표현된다.
성토나 구조물 등의 하중에 의해 지반이 압밀을 받아 발생하는 압밀 침하[8]는, 종종 부등침하의 원인이 되며, 연약 지반을 이용할 때 중대한 문제로 직면한다.
상재 하중에 의한 것 외에도 침전에 의한 압밀, 지하수 양수에 의한 압밀이 있다.
2. 1. 스프링 유사법
압밀 과정을 단순화하여 설명하기 위해 스프링, 물, 구멍이 뚫린 덮개가 있는 용기를 사용한다. 이 모델에서 스프링은 흙 입자를, 물은 간극수를, 덮개의 구멍은 배수 경로를 나타낸다.[8]다음은 압밀 과정을 나타낸 것이다.
# 용기는 물로 완전히 채워져 있고, 구멍은 닫혀 있다. (포화된 흙)
# 구멍이 닫힌 상태에서 덮개 위에 하중이 가해진다. 이 단계에서는 물만 가해진 하중에 저항한다. (과잉 간극 수압 발생)
# 구멍이 열리자마자, 물이 구멍을 통해 빠져나가기 시작하고 스프링은 짧아진다. (과잉 간극 수압의 배수)
# 시간이 지나면, 더 이상 물이 배수되지 않는다. 이제 스프링만이 가해진 하중에 저항한다. (과잉 간극 수압의 완전 소산. 압밀 종료)[8]
위의 과정은 다음과 같이 정리할 수 있다.
# 재하(하중 p) 순간, 간극수압 상승분 Δu는 p 그 자체가 된다.
# 시간이 지남에 따라 유효 응력 σ'에 의해 부담되어 σ'>0, Δu<p가 된다. 그 동안 간극수는 배수되어 그만큼 체적이 수축해 간다.
# 최종적으로 p의 전부가 σ'로 전환되면서 압밀은 멈춘다.[8]
3. 테르자기의 1차원 압밀 이론
포화된 점토층에 하중이 가해지면 순간적으로 과잉 간극수압이 발생한다. 이는 자연 상태의 포화 점토 간극수압(정수압)을 초과하는 수압으로, 이로 인해 점토층 배수면에 수두차가 발생하여 간극수가 흘러나가 침하가 일어난다. 과잉간극수압이 소산되면서 흙 입자에 작용하는 유효응력이 증가한다. 여기서 '소산된다'는 것은 간극수압이 자연 상태의 간극수압으로 돌아간다는 의미이다. 투수계수가 낮은 점토층에서는 간극수 유속이 느려 이러한 침하가 오랜 시간에 걸쳐 발생한다.
하중과 배수 조건에 따라 흙의 전응력, 유효응력, 과잉간극수압의 변화 양상이 달라진다. 예를 들어 가운데 점토층이 있고 위아래가 모래층인 포화 점토층에 무한 등분포하중이 작용하면, 점토층의 횡방향 변위는 없고(즉시침하가 없음) 압밀침하만 일어난다.
하중 작용 순간(t=0)에는 물이 모든 응력을 받으므로 유효응력은 0이다. 시간이 지나면서(0 < t < ∞) 과잉간극수압이 소산되고 흙이 응력을 받기 시작한다. 점토층 위아래가 모래이므로 물은 양방향으로 배수된다. 따라서 점토층 위아랫면부터 과잉간극수압이 소산되어 u=0이 되고, 점토층 중앙은 상대적으로 과잉간극수압이 천천히 빠진다. 전응력은 항상 일정하며 과잉간극수압과 유효응력의 합과 같다. 압밀이 완료되면(t=∞) 과잉간극수압은 모두 소산되어 u=0이고 모든 응력은 흙 입자가 받아 유효응력이 전응력과 같게 된다.(σ'=σ)[1]
테르자기는 필룽거와 함께 1920년대에 흙의 압밀에 대한 현대적인 이론 모델을 제시했다.[1] 테르자기는 공학적 접근 방식으로 단순화된 모델을 제공하여 오늘날 널리 사용되는 반면, 필룽거는 엄격한 수학적 모델을 제시했으나 실제 적용은 어려웠다. 필룽거의 이론은 비극적인 결말 이후 잊혀졌지만, 테르자기는 비오에 의해 3차원 흙 압밀 이론으로 확장되었다. 오늘날 테르자기의 1차원 모델은 개념적 단순성과 압밀 시험 데이터 기반으로 널리 사용된다.[2]
3. 1. 테르자기 이론의 가정 사항
테르자기(Terzaghi, 1943)는 압밀이론을 제시하면서 다음과 같은 가정을 했다.[1]# 흙은 균질(Homogeneous)하다.
# 흙 입자 사이의 공극은 물로 완전히 포화(Saturated)되어 있다.
# 흙 입자와 물의 압축성은 무시한다.
# 흙 속의 물의 이동은 다르시의 법칙(Darcy's Law)을 따른다.
# 압력의 크기에 관계없이 투수 계수는 일정하다.
# 흙의 압축은 1차원 연직 방향으로만 발생하며, 횡방향의 변위는 구속되어 있다.
# 물의 흐름은 1차원 연직 방향으로만 일어난다.
# 간극비는 유효응력 증가에 반비례하여 감소한다.
# 미소 흙요소의 거동은 흙이 받는 압력의 크기에 관계없이 일정하다.
# 2차 압밀(secondary consolidation)은 무시한다.
테르자기의 기본 가정은 실제 지반의 거동과 차이가 있어, 이론적 해석 결과와 실제 지반 거동 사이에 오차가 발생한다. 이 오차는 침하량보다는 침하 속도와 관련하여 더 크게 나타나는 경향이 있다. 따라서 2차 압밀을 고려한 해석, 다차원 압밀 이론을 활용한 해석 및 수치 해석 등을 통해 설계하고, 시공 시 정밀한 계측을 통해 이론과 실제의 차이에 대비해야 한다.[1]
3. 2. 기본 미분 방정식
테르자기(Terzaghi, 1943)는 압밀이론을 유도하면서 흙이 균질하고, 완전 포화 상태이며, 흙 입자와 물의 압축성은 무시한다는 등의 가정을 하였다. 이러한 가정을 바탕으로 연속성을 고려하면 다음과 같은 미분 방정식을 유도할 수 있다.:
여기서
- : 과잉 간극수압
- : 시간
- : 흐름과 압축이 일어나는 방향
- : 압밀계수(coefficient of consolidation)로 차원은 [길이]2[시간]-1
- : 투수 계수
- : 체적압축계수
- : 물의 단위중량
이 미분 방정식은 과잉 간극수압()의 변화를 시간에 따라 예측하는 데 사용된다.
3. 3. 미분 방정식의 해
상하면에 모래층이 있어 양면 배수가 되는 점토층의 두께가 2H이고, 초기 과잉 간극수압의 분포는 깊이에 따라 일정하며, 다음과 같은 초기 조건과 경계 조건을 만족한다고 가정한다.- 일 때 (여기서 는 초기 과잉간극 수압)
- 및 에서
이때, 미분방정식의 해는 다음과 같다.
여기서,
- : 과잉 간극수압, : 초기 과잉 간극수압
- : 정수
- : 배수 거리
- : 점토층 하단으로부터의 수직 거리
- : 시간 계수
특정한 점에서, 특정 시간의 압밀 정도를 무차원(혹은 백분율)의 압밀도(U)로 나타낸다. 압밀도는 다음과 같다.
- t : 압밀 소요 시간
- : 초기의 공극 수압
- : 임의의 경과 시간 t에 있어서의 공극 수압
위 조건의 점토층에 대해서 압밀도는 다음과 같이 표현된다.
전체 점토층의 압밀 진행 정도를 평균압밀도로 나타낸다. 평균 압밀도는 다음과 같이 정의된다.
위 조건의 점토층에 대해서 평균 압밀도는 다음과 같다.
압밀 침하량을 이용해 평균 압밀도를 나타내면 다음과 같다.
- : t 시간 후의 압밀 침하량
- : 1차 압밀에 의한 최종 침하량
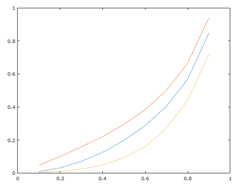
평균압밀도는 시간계수 T의 함수로 나타난다.

- 빨강: 하단 일면 배수
- 파랑: 양면 배수
- 노랑: 하단 일면 배수
3. 3. 1. 압밀계수의 결정
압밀계수()는 1차원 압밀 기본 미분방정식에 포함되어 있으며, 압밀 시험의 각 하중 단계에서 시간에 따른 토층의 압축량으로부터 계산한다.[1]:
- k : 투수 계수
- : 시간 계수
- : 압축 계수
- t : 압밀 시간
- : 체적 변화 계수
- e0 : 초기 간극비
대한민국 국가 표준에는 방법 또는 방법을 사용하도록 되어 있다.[2] 압밀 완료 시간을 예측하는 데 사용되는 압밀계수는 로그 방법을 사용하여 다음과 같이 정의할 수 있다.
:
루트 방법을 사용하면 다음과 같다.
:
t50은 50% 변형(압밀)에 걸리는 시간이고, t95는 95% 변형에 걸리는 시간이다. 여기서 T95=1.129, T50=0.197이다.
3. 4. 압밀도와 평균 압밀도
압밀도(degree of consolidation; U)는 특정 시점에서 흙의 압밀 정도를 무차원 또는 백분율로 나타내는 지표이다. 압밀도는 다음과 같이 정의된다.- : 초기의 공극 수압
- : 임의의 경과 시간 t에 있어서의 공극 수압
상하면에 모래층이 있어 양면 배수가 되는 점토층의 두께가 2H이고, 초기 과잉 간극수압의 분포가 깊이에 따라 일정하며, 다음과 같은 초기 조건과 경계 조건을 만족한다고 가정하면,
- 일 때 (여기서 는 초기 과잉간극 수압)
- 및 에서
압밀도는 다음 식으로 나타낼 수 있다.
한편, 전체 점토층의 압밀 진행 정도를 평균 압밀도로 나타낸다. 평균 압밀도는 다음과 같이 정의된다.[1]
위와 같은 조건의 점토층에 대해서 평균 압밀도는 다음 식으로 나타낼 수 있다.
압밀 침하량을 이용해 평균 압밀도를 나타내면 다음과 같다.[2]
- : t 시간 후의 압밀 침하량
- : 1차 압밀에 의한 최종 침하량
평균압밀도는 시간계수 T의 함수로 나타난다.
4. 압밀 시험
압밀 시험은 흙의 압밀 특성을 파악하기 위한 실험으로, 대한민국에서는 KS F 2316 표준에 따라 수행한다.[1] 이 시험을 통해 흙 시료에 가해지는 하중과 두께 변화량을 측정하여 시간에 따른 변화를 직접적으로 얻는다.
압밀은 장기간 정적 하중 하에서 물의 점진적인 배출 또는 흡수를 통해 부피가 감소하는 과정이다.[3] 응력이 토양에 가해지면 토양 입자가 더 조밀하게 뭉치게 된다. 대부분의 이론적 공식에서 토양 시료의 부피와 유효 응력 사이에는 로그 관계가 있다고 가정하며, 비례 상수(유효 응력 변화당 공극비 변화)는 압축 지수로 표현한다. (자연 로그 계산 시 , 밑수 10 로그 계산 시 )[3][4]
압밀된 토양에서 응력이 제거되면 토양은 반등하여 압밀 과정에서 손실된 부피의 일부를 되찾는다. 이후 응력이 다시 가해지면 재압축 지수로 정의되는 재압축 곡선을 따라 다시 압밀된다. 하중이 제거된 토양은 "과압밀" 상태로 간주되며, 이는 빙하나 지반 침하의 영향을 받은 경우가 해당된다.[5] 토양이 받았던 가장 높은 응력은 "압밀 응력"이라고 한다.
압밀 완료 시간은 예측 가능하며, 때로는 수년이 걸릴 수도 있다. 특히 포화된 점토는 수리 전도도가 매우 낮아 물이 빠져나가는 데 오랜 시간이 걸린다.
압밀 현상은 다음과 같은 과정을 거친다.
1. 재하(하중 p) 순간, 간극수압 상승분 Δu는 p와 같다.
2. 시간이 지나면서 유효 응력 σ'가 증가하고 Δu는 감소한다. (σ'>0, Δu<p) 간극수는 배수되고 체적은 수축한다.
3. 최종적으로 p 전부가 σ'로 전환되며 압밀이 멈춘다.
이 현상은 "스프링으로 지지되고 구멍 뚫린 피스톤이 있는 용기 속 물" 모델로 표현된다.
성토나 구조물 하중에 의한 지반 압밀로 발생하는 압밀 침하[8]는 부등침하의 원인이 될 수 있으며, 연약 지반 이용 시 중요한 문제로 다루어진다. 상재 하중 외에도 침전이나 지하수 양수에 의한 압밀이 발생할 수 있다.
4. 1. 압밀 시험 장치
흙의 압밀 특성은 압밀 시험을 통해 알 수 있다. 압밀 시험을 통해 흙 시료에 가해지는 하중과 흙 시료 두께의 변형량을 측정하여 시간에 대하여 직접적으로 얻는다. 대한민국의 경우 국가 표준(KS F 2316)의 압밀 시험 방법을 제정해두고 있다.[1]
압밀 시험을 위한 장치는 물로 채워진 수침 상자 안에 시료의 횡방향 변위를 구속하는 압밀링과 시료의 상하면을 덮으며 배수를 위한 다공질 판, 하중을 가할 수 있는 가압판, 시료의 두께를 측정할 수 있는 다이얼 게이지 등으로 구성되어 있다.
연직하중 σ1을 가하면 수평하중은 K0σ1이 되어 횡방향 구속이 이루어진다. 여기서 점차 연직하중을 증가시켜 시간과 침하량을 기록한다.
4. 2. 시험 절차
표준압밀시험 절차는 다음과 같다.[10]
1. 압밀링 안에 시료를 위치시키고 다공질판과 가압판으로 덮은 뒤 다이얼 게이지를 읽고 물을 부어 시료를 포화시킨다.
2. 하중을 재하한다. 하중은 0.05, 0.1, 0.2, 0.4, 0.8, 1.6, 3.2, 6.4, (12.8) kg/cm² 순으로 재하(在荷, load)하면서 '''시간'''과 '''변형량'''을 기록하는데, 각 하중 단계에서 8초, 15초, 30초, 1분, 2분, 4분, 8분, 15분, 30분, 1시간, 2시간, 4시간, 8시간, 24시간 동안 재하한다.
3. 다시 점차 작은 하중으로 제하(除荷, unload)하는데, (6.4), 3.2, 1.6, 0.8, 0.05 kg/cm² 순으로 하중을 감소시키며 각 하중 단계에서 4시간 동안 흙 시료 두께의 변형량(팽창량)을 측정한다.
4. 0.05 kg/cm² 하중 4시간 재하가 끝나면 시료를 꺼내 표면수를 닦고 '''습윤중량'''을 측정한다.
5. 시료를 건조로에 넣고 건조하여 함수비를 구한다.
4. 3. 간극비-압력 곡선(e―log p) 그리는 과정
압밀 시험 결과를 이용하여 간극비-압력(e-log p) 곡선을 그리는 과정은 다음과 같다.1. 압밀링 안에 시료를 넣고 다공질판과 가압판으로 덮은 뒤, 다이얼 게이지를 읽고 물을 부어 시료를 포화시킨다.
2. 하중을 0.05, 0.1, 0.2, 0.4, 0.8, 1.6, 3.2, 6.4, (12.8) kg/cm² 순으로 증가시키면서 각 하중 단계에서 8초, 15초, 30초, 1분, 2분, 4분, 8분, 15분, 30분, 1시간, 2시간, 4시간, 8시간, 24시간 동안 재하하며 시간과 변형량을 기록한다.[10]
3. 하중을 (6.4), 3.2, 1.6, 0.8, 0.05 kg/cm² 순으로 감소시키면서 각 하중 단계에서 4시간 동안 흙 시료 두께의 변형량(팽창량)을 측정한다.
4. 0.05 kg/cm² 하중에서 4시간 재하가 끝나면 시료를 꺼내 표면수를 닦고 습윤 중량을 측정한다.
5. 시료를 건조로에 넣고 건조하여 함수비를 구한다.
6. 다음 계산 과정을 통해 간극비와 압력의 관계를 구한다.
- 공극을 제외한 흙 시료 높이(Hs) 계산
:
- 공극만의 초기 높이(Hv) 계산
:
- 시료 초기 간극비(e0) 계산
:
- 각 하중 단계에서 간극비 변화(Δe)와 간극비(e) 계산
:
:e = 이전 단계의 간극비 - Δe
7. 위에서 구한 간극비와 압력 값을 이용하여 e-log p 곡선 (세로축: 간극비, 가로축: log 압력)을 그린다.
압밀 시험을 통해 얻은 e-log p 곡선을 이용하여 압축 지수와 선행압밀하중 등을 알 수 있다.
4. 3. 1. 압축 지수
세로축이 e(공극비), 가로축이 log σ(유효 응력)인 e-log σ 그래프에서 선행하중 σc' 이후 직선부의 기울기를 '''압축 지수'''()라고 한다.[11] 압축 지수는 흙의 압축성을 나타내는 중요한 지표이다.:
여기서,
- : '일 때의 공극비
- : '일 때의 공극비
압밀 시험은 시간이 오래 걸리기 때문에 다음과 같은 경험식이 제안되었다.[11]
여기서, 는 액성 한계이다.
압밀된 토양에서 응력이 제거되면 토양은 팽창하며, 이때 팽창 곡선의 기울기를 팽윤 지수()라고 한다. 재하중 시에는 재압축 곡선을 따라 압밀되며, 재압축 곡선의 기울기는 재압축 지수()라고 한다.
최종 유효 응력이 압밀 응력보다 작은 과압밀 토양의 침하량 계산에는 재압축 지수()를 사용하며, 최종 유효 응력이 압밀 응력보다 큰 경우에는 압축 지수()와 재압축 지수()를 모두 사용하여 침하량을 계산한다.
4. 4. 추가 하중과 간극비
압밀 시험 결과를 정리하면, 추가 하중 크기의 증가와 감소에 따른 간극비(흙 입자의 부피에 대한 간극의 부피의 비)의 변화를 알 수 있다. 하중의 크기가 증가함에 따라 간극비는 줄어들며, 하중의 크기가 감소하면 시료가 팽창하여 간극비가 약간 증가한다. 그러나 다시 하중이 증가하면 간극비는 줄어드는데, 이때 하중 증가에 대한 간극비 감소 비율은 하중 크기가 감소했던 지점까지는 작다가, 하중 크기가 감소했던 지점에 이르면 이전과 같은 비율을 보인다.4. 5. 정규 압밀과 과압밀
흙의 압밀 특성은 과거에 받았던 하중의 크기와 현재 가해지는 하중의 크기를 비교하여 달라진다.과압밀비(OCR, Over Consolidation Ratio)는 흙이 과거에 받았던 가장 큰 하중(선행압밀하중, )과 현재 흙이 받고 있는 하중(초기유효상재하중, )의 비율로 정의된다.[12]
:
과압밀비를 통해 현재 지반의 상태를 정규압밀, 과압밀, 과소압밀 상태로 구분할 수 있다.
선행압밀하중은 흙이 과거에 받았던 가장 큰 하중을 의미한다.[12] 카사그란데(Casagrande)가 제시한 방법에 따라 간극비와 로그 하중 곡선에서 최대 곡률 점을 찾아 결정할 수 있다. 이 점에서 그은 수평선과 접선의 이등분선이 곡선의 직선 부분 연장선과 만나는 점이 선행압밀하중이 된다.[12]

- 정규압밀(NC; Normal Consolidation): 초기유효상재하중과 선행압밀하중이 같은 경우이다. 정규압밀점토는 과거에 초기유효상재하중보다 큰 하중을 받은 적이 없다.
:
- 과압밀(OC; overconsolidation): 초기유효상재하중보다 선행압밀하중이 큰 경우이다. 과압밀점토는 현재 하중과 추가된 하중의 합이 선행압밀하중보다 작으면 압밀침하가 거의 발생하지 않는다.
:
- 과소압밀: 초기유효상재하중보다 선행압밀하중이 작은 경우이다. 과소압밀점토는 준설토 매립지나 강 하구처럼 느슨하게 퇴적된 점토층에서 나타나며, 추가 하중 없이도 압밀이 발생할 수 있다.
:
4. 6. 표준압밀시험의 문제점 및 보완대책
표준압밀시험은 실제 지반의 거동을 완벽하게 재현하지 못하므로, 시험 결과값 활용 시 신중한 검토가 필요하다. 문제점과 보완 대책은 다음과 같다.| 문제점 | 보완 대책 |
|---|---|
4. 7. 현장 압밀곡선
현장에서 채취한 흙 시료는 실험실로 가져와 압밀 시험을 할 때 교란이 발생한다. 이러한 교란의 영향을 고려하여 현장 압밀 곡선을 그리는 방법이 있다. 정규압밀점토와 과압밀점토 모두 실험실 압밀곡선에서 0.4e0 지점을 찾아 접선을 그린다.[12]5. 압밀 침하량의 계산
압밀 침하량은 1차 압밀 침하량과 2차 압밀 침하량으로 구분하여 계산한다. 1차 압밀 침하는 과잉간극수압의 소산으로 인해 발생하며, 2차 압밀 침하는 흙 구조의 소성적 변형으로 인해 발생한다.
1차 압밀 침하량과 2차 압밀 침하량에 대한 식은 하위 섹션에서 각각 유도하며, 이 둘을 합하면 전체 압밀 침하량을 구할 수 있다.
5. 1. 1차 압밀 침하량
과잉간극수압이 0이 되면 1차 압밀이 완료된 것이다. 압축지수()와 재압축지수(, 또는 팽창지수 ), 초기 간극비(), 압밀층의 두께(H)가 주어졌다면, 1차원 1차 압밀 침하량은 다음과 같이 계산된다.(정규 압밀)
(과압밀, )
(과압밀, )
과압밀, 인 경우 Cr이 작으므로 1항은 생략 가능하다.
(과압밀, , 1항 생략)
이는 토층의 부피 변화를 추정하는 데 사용되는 다음 방정식으로 표현할 수 있다.[3]
여기서
:δc는 압밀로 인한 침하량이다.
:Cc는 압축 지수이다.
:e0는 초기 공극비이다.
:H는 압축성 토층의 높이이다.
:σzf는 최종 수직 응력이다.
:σz0는 초기 수직 응력이다.
Cc는 최종 유효 응력이 압밀 응력보다 작은 과압밀 토양에 사용하기 위해 Cr(재압축 지수)로 대체될 수 있다. 최종 유효 응력이 압밀 응력보다 큰 경우, 다음과 같이 압밀 과정의 재압축 부분과 처녀 압축 부분을 모두 모델링하기 위해 두 방정식을 함께 사용해야 한다.[3][4]
여기서 σzc는 토양의 압밀 응력이다.
5. 2. 2차 압밀 침하량
2차 압밀이란, 1차 압밀이 완료된 후(과잉 공극 수압이 0이 된 후), 흙 구조의 소성적 변형에 의해 압축 변형이 일어나는 것을 말한다.[13] 2차 압밀은 유기질 흙일수록 크다. 무기질 과압밀 점토에서는 2차 압축지수가 매우 작아 무시하는 경우가 많다. 2차 압밀 침하량은 2차 압축지수 (), 토층의 두께 H, 1차 압밀 완료 시 공극비 ep가 주어졌을 때, 다음과 같이 계산된다.:
:
위의 이론적 공식은 흙 덩어리의 시간 의존적인 부피 변화가 점진적인 정상 상태 간극 수압 회복으로 인한 유효 응력 변화에만 의존한다고 가정한다. 이는 유기 물질 함량이 낮은 대부분의 모래와 점토에서 나타나는 현상이다. 그러나 이탄과 같이 유기 물질 함량이 높은 토양에서는 크리프 현상도 발생하며, 이로 인해 토양은 일정한 유효 응력 하에서 서서히 부피가 변화한다. 토양 크리프는 일반적으로 점토-물 시스템의 점성 거동과 유기 물질의 압축으로 인해 발생한다.
이 크리프 과정은 하중의 작용에 대한 토양 부피의 점진적인 변화를 수반하기 때문에 때때로 "2차 압밀" 또는 "2차 압축"이라고도 한다. "2차"라는 명칭은 과잉 간극 수압의 소산으로 인한 부피 변화를 의미하는 "1차 압밀"과 구별하기 위한 것이다. 크리프는 일반적으로 (1차) 압밀보다 더 긴 시간 척도로 진행되므로 정수압이 회복된 후에도 토양의 일부 압축이 느린 속도로 발생한다.
분석적으로, 크리프의 속도는 하중 작용 이후 시간의 지수 함수로 감소한다고 가정하며, 다음 공식을 제공한다.
:
여기서
- H0는 압밀 매체의 높이
- e0는 초기 공극비
- Ca는 2차 압축 지수
- t는 압밀 후 고려되는 시간
- t95는 95% 압밀 달성에 걸리는 시간
6. 역사와 용어
테르자기와 필룽거는 1920년대에 흙의 압밀에 대한 최초의 현대적인 이론 모델을 제안했다.[1] 테르자기는 공학적 접근을 통해 실용적인 모델을 제시하여 현재까지 널리 사용되고 있다. 반면 필룽거는 엄밀한 수학적 모델을 제시했지만, 내용이 난해하여 널리 사용되지 못했다. 이후 비오는 3차원 흙 압밀 이론을 개발하여 테르자기의 이론을 확장했다.
"토질역학의 아버지"로 불리는 카를 폰 테르자기는 압밀을 "공기로 물을 대체하지 않고 포화된 흙의 함수량 감소를 수반하는 모든 과정"으로 정의했다.[2] 더 일반적으로, 압밀은 흙이 압력 변화에 반응하여 부피가 변하는 과정을 의미하며, 압축과 팽창을 모두 포함한다.[2]
7. 변형 특성
응력이 토양에 가해지면 토양 입자가 더 조밀하게 뭉치게 된다. 물로 포화된 토양에서 이 현상이 발생하면 토양에서 물이 빠져나간다. Terzaghi가 개발한 고전적인 방법에서 토양은 압밀 시험으로 테스트하여 압축성을 결정한다. 대부분의 이론적 공식에서 토양 시료의 부피와 토양 입자가 받는 유효 응력 사이에는 로그 관계가 있다고 가정한다. 비례 상수(유효 응력의 크기 변화당 공극비의 변화)는 압축 지수라고 하며, 자연 로그로 계산할 때는 기호 를 사용하고 밑수 10 로그로 계산할 때는 를 사용한다.[3][4]
토층의 부피 변화를 추정하는 데 사용되는 방정식은 다음과 같다.
여기서
:δc는 압밀로 인한 침하량이다.
:Cc는 압축 지수이다.
:e0는 초기 공극비이다.
:H는 압축성 토층의 높이이다.
:σzf는 최종 수직 응력이다.
:σz0는 초기 수직 응력이다.
압밀된 토양에서 응력이 제거되면 토양은 반등하여 압밀 과정에서 손실된 부피의 일부를 되찾게 된다. 응력이 다시 가해지면 토양은 재압축 지수로 정의되는 재압축 곡선을 따라 다시 압밀된다. 유효 응력의 로그에 대한 공극비의 플롯에서 팽윤선과 재압축선의 기울기는 종종 "팽윤 지수"로 알려진 동일한 값을 갖는 것으로 이상화된다(자연 로그로 계산할 때는 기호 를 사용하고 밑수 10 로그로 계산할 때는 를 사용한다).
Cc는 최종 유효 응력이 압밀 응력보다 작은 과압밀 토양에 사용하기 위해 Cr(재압축 지수)로 대체될 수 있다. 최종 유효 응력이 압밀 응력보다 큰 경우, 다음과 같이 압밀 과정의 재압축 부분과 처녀 압축 부분을 모두 모델링하기 위해 두 방정식을 함께 사용해야 한다.
여기서 σzc는 토양의 압밀 응력이다.
이 방법은 압밀이 단일 차원에서만 발생한다고 가정한다. 실험실 데이터를 사용하여 변형률 또는 공극비 대 유효 응력의 플롯을 구성하며, 유효 응력 축은 로그 눈금에 있다. 플롯의 기울기는 압축 지수 또는 재압축 지수이다.
하중이 제거된 토양은 "과압밀"된 것으로 간주된다. 이것은 이전에 빙하가 있었거나 지반 침하의 영향을 받은 토양의 경우이다.[5] 토양이 받았던 가장 높은 응력을 "압밀 응력"이라고 한다. "과압밀비" (OCR)는 경험한 가장 높은 응력을 현재 응력으로 나눈 값으로 정의된다. 현재 가장 높은 응력을 경험하고 있는 토양은 "정규 압밀"이라고 하며 OCR은 1이다. 토양은 새로운 하중이 가해진 직후 과도한 간극 수압이 소산되기 전에는 "미압밀" 또는 "비압밀"로 간주될 수 있다.
압축 계수 이다.
점토 광물의 포화 시료의 압축성은 카올리나이트 < 일라이트 < 스멕타이트 순으로 증가한다. 압밀 압력의 10배 증가에 따른 공극비 변화로 정의되는 압축 지수 Cc는 카올리나이트의 경우 0.19~0.28, 일라이트의 경우 0.50~1.10, 몬모릴로나이트의 경우 1.0~2.6 범위에 있다(이온 형태에 따라 다름).[7] 점토의 압축성이 클수록 양이온 유형과 전해질 농도가 압축성에 미치는 영향이 더 두드러진다.
체적 압축 계수 이다.
참조
[1]
학술지
1923–2023: One Century since Formulation of the Effective Stress Principle, the Consolidation Theory and Fluid–Porous-Solid Interaction Models
2022-12
[2]
서적
Critical State Soil Mechanics
https://books.google[...]
McGraw-Hill
1968
[3]
서적
Soil mechanics
https://books.google[...]
Wiley
1969
[4]
논문
Base slab heave in over-consolidated clay
University of Cambridge
2016
[5]
학술지
Preconsolidation stress in the Vega Baja and Media areas of the River Segura (SE Spain): Causes and relationship with piezometric level changes
https://www.scienced[...]
2007-05-22
[6]
학술지
On the compressibility and shear strength of natural clays
https://www.icevirtu[...]
1990-09-01
[7]
문서
Cornell University
1950
[8]
서적
圧密沈下『新版 2級土木施工管理技士 受験用図解テキスト5 用語集』p27
1987
[9]
학술지
1923–2023: One Century since Formulation of the Effective Stress Principle, the Consolidation Theory and Fluid–Porous-Solid Interaction Models
https://www.mdpi.com[...]
2022-12
[10]
문서
어떤 책에는 12.8 재하, 6.4 제하가 없는 경우도 있음. 이인모 토질역학의 원리 295쪽.
[11]
웹인용
지반지질공학 및 실습 강의노트
http://elearning.koc[...]
2018-01-16
[12]
서적
Foundation Engineering Handbook
Springer Science & Business Media
[13]
웹인용
6장 점토의 압밀
http://www.funttc.co[...]
2018-01-30
본 사이트는 AI가 위키백과와 뉴스 기사,정부 간행물,학술 논문등을 바탕으로 정보를 가공하여 제공하는 백과사전형 서비스입니다.
모든 문서는 AI에 의해 자동 생성되며, CC BY-SA 4.0 라이선스에 따라 이용할 수 있습니다.
하지만, 위키백과나 뉴스 기사 자체에 오류, 부정확한 정보, 또는 가짜 뉴스가 포함될 수 있으며, AI는 이러한 내용을 완벽하게 걸러내지 못할 수 있습니다.
따라서 제공되는 정보에 일부 오류나 편향이 있을 수 있으므로, 중요한 정보는 반드시 다른 출처를 통해 교차 검증하시기 바랍니다.
문의하기 : help@durumis.com