중국의 과거제
"오늘의AI위키"의 AI를 통해 더욱 풍부하고 폭넓은 지식 경험을 누리세요.
1. 개요
중국의 과거제는 주나라 시대부터 시작되어 한나라, 수나라, 당나라, 송나라, 원나라, 명나라, 청나라를 거치며 발전한 관료 선발 제도이다. 이 제도는 유교적 특징을 가지며, 시대에 따라 시험 과목, 종류, 운영 방식이 변화했다. 과거 제도는 사회 이동성을 촉진하고 중앙 정부의 권력을 강화하는 데 기여했으나, 지나친 경쟁, 획일적인 사고, 군사력 약화 등의 문제점도 있었다. 한국, 베트남, 일본 등 주변 국가에도 영향을 미쳤으며, 근대 이후에는 쑨원의 중화민국, 중화인민공화국, 그리고 현대 한국의 공무원 시험 제도에도 영향을 미쳤다.
더 읽어볼만한 페이지
- 중국 제국의 역사 - 책봉체제
책봉체제는 중국 중심의 국제 질서 유지를 위해 조공과 책봉을 통해 국가 간 위계질서를 형성하고 평화와 교역을 유지하는 체제를 의미한다. - 유학 교육 - 과거제
수나라에서 시작되어 당나라에서 정례화된 과거제는 시험을 통해 관리를 선발하는 제도로, 주변 국가에 영향을 주었으나 각국의 상황에 따라 운영 방식과 효과가 달랐다. - 유학 교육 - 태학 (중국)
태학은 중국 고대 교육기관으로, 유교 경전 교육을 통해 인재를 양성하고 사회 질서 유지에 기여했으며, 한반도와 베트남에도 영향을 미친 역사적 유산이다. - 중국의 교육사 - 거인 (신분)
거인은 중국 과거 제도에서 향시에 합격한 사람에게 주어지던 칭호로, 한나라 시대에는 관직 후보 추천자를, 수나라 때에는 국가 시험 응시자를 지칭했으며, 명·청 시대에는 향시 합격자에게 수여되어 권한과 특권을 누렸으나 1904년 과거제 폐지와 함께 사라졌다. - 중국의 교육사 - 동문관
동문관은 1862년 청나라가 외국어 인재 양성을 위해 설립한 교육 기관으로, 다양한 외국어와 근대 학문을 교육하고 번역 및 출판 활동을 하다가 1900년 의화단 운동으로 폐쇄된 후 1902년 경사대학당에 흡수되었다.
중국의 과거제 | |
---|---|
과거제 개요 | |
유형 | 관료제 |
시행 국가 | 중국, 베트남, 한국, 일본 |
중국 과거제 | |
명칭 | 과거 |
한자 표기 | 科舉 (정체자) / 科举 (간체자) |
로마자 표기 | Keojyu (병음) |
존속 기간 | 수나라 ~ 청나라 |
시험 내용 | 유교 경전, 사서오경 |
선발 대상 | 평민 (일부 계층 제외) |
영향 | 동아시아 문화권의 관료 선발 방식에 큰 영향 |
한국 과거제 | |
명칭 | 과거 |
한자 표기 | 科擧 |
로마자 표기 | Gwageo |
존속 기간 | 고려 ~ 조선 |
시험 종류 | 문과, 무과, 생원진사시 (사마시), 역과, 의과, 음양과 |
시험 내용 | 유교 경전, 사서오경, 무예, 의학 등 |
선발 대상 | 양인 (일부 계층 제외) |
영향 | 조선시대 사회 구조 및 문화에 큰 영향 |
베트남 과거제 | |
명칭 | khoa cử (코아 cử) |
존속 기간 | 리 왕조 ~ 응우옌 왕조 |
특징 | 중국 과거제와 유사, 베트남 문화에 맞게 변형 |
일본 과거제 | |
명칭 | gakkyo (각쿄, 楽挙) |
존속 기간 | 7세기 ~ 9세기 |
특징 | 중국 과거제를 모방, 귀족 중심 사회로 인해 큰 발전은 없었음 |
2. 역사
궁술 대회와 같은 기술 시험은 주나라 시대부터 존재했다.[92] 후기 황실 시험의 유교적 특징은 한나라 시대 한 무제의 통치에 기인한 바가 컸다. 한나라부터 수나라까지 일부 시험이 존재했지만, 사회적 지위, 도덕성, 능력과 같은 자질을 바탕으로 추천을 통해 채워지는 정부 임명에 대한 공식적인 기회를 제공하지는 않았다.
관료적인 황실 시험은 605년, 단명했던 수나라 시대에 그 기원을 두고 있다. 그 후계자인 당나라는 측천무후 시대까지 상대적으로 작은 규모로 황실 시험을 시행했다. 확장된 시험 시스템에는 무과 시험이 포함되었지만, 무과 시험은 중국 장교단에 큰 영향을 미치지 못했으며, 무과 학위는 문과 학위보다 열등하게 여겨졌다. 시험 제도에 대한 측천무후의 영향에 대한 정확한 성격은 여전히 학술적인 논쟁의 대상이다.
송나라 시대에 황제들은 군벌의 영향력에 대항하기 위해 시험과 정부 학교 시스템을 모두 확장하여 학위 소지자 수를 당나라의 4~5배 이상으로 늘렸다. 송나라 이후로 시험은 사회의 문인 엘리트를 형성하는 관료를 선발하는 데 주된 역할을 했다. 그러나 시험은 통치 가문을 위한 직접 임명, 추천, 할당량, 서기 승진, 관직 판매, 환관을 위한 특별 절차와 같은 다른 형태의 채용과 공존했다. 정기적인 고위 학위 시험 주기는 1067년에 3년으로 규정되었지만, 이 3년 주기는 명목상으로만 존재했다. 실제로 이 전후로 시험은 상당 기간 동안 불규칙하게 시행되었다. 따라서 연간 부여된 학위의 계산된 통계적 평균은 이러한 맥락에서 이해되어야 한다. ''진사'' 시험은 연례 행사가 아니었으며 그렇게 간주되어서는 안 된다. 연간 평균 수치는 양적 분석에 필요한 산물이다.[3] 시험 시스템의 운영은 황실 기록 보관 시스템의 일부였으며, ''진사'' 학위를 받은 날짜는 종종 중요한 전기적 자료이다. 때로는 ''진사''를 달성한 날짜가 중국 역사에서 가장 역사적으로 저명한 인물 중 일부에 대해서도 알려진 유일한 확정적 날짜인 경우도 있다.
13세기에 원나라 초기에 시험이 잠시 중단되었지만, 이후 몽골족에게 유리하고 남중국인에게 불리한 지역 할당량과 함께 부활했다. 명나라와 청나라 시대에 이 제도는 지적 생활의 협소하고 집중적인 성격에 기여했으며 황제의 전제적 권력을 강화했다. 이 제도는 청나라 말 개혁 시기인 청나라 마지막 해인 1905년에 폐지될 때까지 일부 수정과 함께 계속되었다. 공무원 선발을 위한 현대 시험 시스템 또한 간접적으로 황실 시험에서 진화했다.[95]
왕조 | 시험 시행 횟수 | 진사 합격자 |
---|---|---|
당 (618–907) | 6,504 | |
송 (960–1279) | 118 | 38,517 |
원 (1271–1368) | 16 | 1,136 |
명 (1368–1644) | 89 | 24,536 |
청 (1644–1912) | 112 | 26,622 |
300px
과거라는 단어는 "(시험) 과목에 의한 선거"를 의미한다.[92] 여기서 '선거'는 향거리선이나 구품관인법 등에서처럼 전통적으로 관료를 등용하는 절차를, '과목'은 현대의 국어나 수학과 같은 교과가 아니라 진사과나 명경과 등 수험에 필요한 학식의 과정을 의미한다. 북송 시대부터 과목은 진사과 하나로 좁혀졌지만, 시험 자체는 그 후에도 '과거'라고 불렸다.
고대에는 부조의 관직에 따라 자손이나 친족에게 관직을 부여하는 제도가 있었다.[93] 그러나 수나라 양견(문제)은 가문이나 신분에 관계없이 누구나 응시할 수 있는 과거제를 도입하여 인재 등용의 혁신을 꾀했다.[93] 이 제도는 당시로서는 세계적으로도 매우 혁신적이었지만, 수나라부터 당나라까지는 큰 효과를 발휘하지 못했다.
북송 시대에 이르러 과거는 관료, 즉 "'사대부'"라는 새로운 지배 계급을 형성하는 핵심 요인이 되었고, 정치, 사회, 문화 전반에 걸쳐 큰 변화를 가져왔다. 겉으로는 응시 자격에 제한이 없었지만, 실제로는 어릴 적부터 학문에 전념할 수 있는 환경과 비용이 필요했기 때문에, 대다수 응시자는 관료의 자제 또는 부유한 계층이었다. 이는 사대부의 재생산 기구로서의 의미도 강하게 지녔다. 그러나 과거에 합격하지 못하면 가문이 몰락할 수도 있었기 때문에, 가문에서는 자제들의 과거 합격을 위해 많은 노력을 기울였다. 또한 막우로서 일하면서 응시하는 자도 있었다. 과거에 합격하여 관료가 되는 것은 본인뿐만 아니라 그 종족에게도 매우 중요했다. 관료는 정치 권력의 일부가 되어 종족에게 막대한 명예와 이익을 가져다주었기 때문이다. 종족은 공동 재산을 사용하여 자제들의 교육을 실시하고, 과거 합격자를 배출하는 데 힘썼다. 이러한 수요를 바탕으로, 예문집, 주석서, 가정교사 등의 수험 시장이 형성되었다.
과거는 황제가 직접 행하는 중요한 국사였기 때문에, 그 공정성을 흔드는 커닝에 대한 벌칙은 매우 무거웠고, 동기나 수법에 따라서는 사형에 처해지는 경우도 있었다. 그럼에도 과거에 합격하면 관료로서의 지위와 명성과 부가 약속되어, 과거가 폐지될 때까지 약 1300년 동안, 엄중한 감시에도 불구하고 다양한 궁리를 하여 부정 합격을 시도하는 자는 끊이지 않았다. 손바닥에 들어갈 정도의 작은 커닝용 두본이나[94], 수십만 자에 달하는 세밀한 글자를 빽빽하게 써 넣은 커닝용 속옷이 현대까지 남아 있다.
하지만 과거제는 시험 편중주의라는 폐단을 낳았고, 이는 시대가 흐를수록 심화되었다. 과거 급제자들은 시문 교양만을 중시하고 현실 정치는 경시하는 풍조를 보였다. 이는 정부의 무력화를 초래했고, 서구 열강의 압력 속에 더욱 심각한 문제로 부각되었다. 임칙서와 같은 일부 인물들이 문제 해결을 위해 노력했지만, 왕안석 등의 개혁 시도는 좌절되었다.
이러한 풍조는 멈추지 않고, 구미 열강이 아시아를 침략하자 과거 관료는 "만다린"이라고 불리는 시대착오적인 존재가 되었다. 이에 위기감을 느낀 관료도 있어, 양무운동을 이끈 이홍장이 인재 육성을 위해 과거에 과학·공학 등 실학을 포함시키는 제안을 하거나, 강유위, 량치차오 등 "제당" 관료에 의한 무술변법과 같은 형태로 개혁이 시도되었지만, 이들 또한 보수파의 반대로 실패했다. 결국 청나라 말, 1904년 (광서 30년) 마지막 시험을 끝으로 과거는 폐지되었다. 한편, 과거는 오늘날 세계에서 의 기원이며,[95] 19세기부터 구미는 서양의 학문에 이 장점주의를 도입했다.[96]
2. 1. 중국
궁술 대회와 같은 기술 시험은 주나라 시대부터 존재했다. 후기 황실 시험의 유교적 특징은 한나라 시대 한 무제의 통치에 기인한 바가 컸다. 한나라부터 수나라까지 일부 시험이 존재했지만, 사회적 지위, 도덕성, 능력과 같은 자질을 바탕으로 추천을 통해 채워지는 정부 임명에 대한 공식적인 기회를 제공하지는 않았다.
송나라 시대에 황제들은 군벌의 영향력에 대항하기 위해 시험과 정부 학교 시스템을 모두 확장하여 학위 소지자 수를 당나라의 4~5배 이상으로 늘렸다. 송나라 이후로 시험은 사회의 문인 엘리트를 형성하는 관료를 선발하는 데 주된 역할을 했다. 그러나 시험은 통치 가문을 위한 직접 임명, 추천, 할당량, 서기 승진, 관직 판매, 환관을 위한 특별 절차와 같은 다른 형태의 채용과 공존했다. 정기적인 고위 학위 시험 주기는 1067년에 3년으로 규정되었지만, 이 3년 주기는 명목상으로만 존재했다. 실제로 이 전후로 시험은 상당 기간 동안 불규칙하게 시행되었다. 따라서 연간 부여된 학위의 계산된 통계적 평균은 이러한 맥락에서 이해되어야 한다. ''진사'' 시험은 연례 행사가 아니었으며 그렇게 간주되어서는 안 된다. 연간 평균 수치는 양적 분석에 필요한 산물이다.[3] 시험 시스템의 운영은 황실 기록 보관 시스템의 일부였으며, ''진사'' 학위를 받은 날짜는 종종 중요한 전기적 자료이다. 때로는 ''진사''를 달성한 날짜가 중국 역사에서 가장 역사적으로 저명한 인물 중 일부에 대해서도 알려진 유일한 확정적 날짜인 경우도 있다.
13세기에 원나라 초기에 시험이 잠시 중단되었지만, 이후 몽골족에게 유리하고 남중국인에게 불리한 지역 할당량과 함께 부활했다. 명나라와 청나라 시대에 이 제도는 지적 생활의 협소하고 집중적인 성격에 기여했으며 황제의 전제적 권력을 강화했다. 이 제도는 청나라 말 개혁 시기인 청나라 마지막 해인 1905년에 폐지될 때까지 일부 수정과 함께 계속되었다. 공무원 선발을 위한 현대 시험 시스템 또한 간접적으로 황실 시험에서 진화했다.
왕조 | 시험 시행 횟수 | 진사 합격자 |
---|---|---|
당 (618–907) | 6,504 | |
송 (960–1279) | 118 | 38,517 |
원 (1271–1368) | 16 | 1,136 |
명 (1368–1644) | 89 | 24,536 |
청 (1644–1912) | 112 | 26,622 |
2. 1. 1. 수나라
수나라는 추천을 통한 인재 등용 방식을 이어갔지만, 587년에는 모든 부(府, ''fu'')가 매년 세 명의 학자를 배출하도록 요구하는 방식으로 변경했다. 599년에는 5품 이상의 모든 수도 관료가 여러 분야에서 고려될 후보자를 추천해야 했다.[17]수나라 시대에는 "경학"(''mingjing ke'')과 "수재"(''xiucai ke'') 시험이 도입되었다. 경학은 유교 경전에 대한 시험이었는데, 당시에는 쉬운 과제로 여겨져 합격자들은 하위 관직에 임명되었다. 수재는 유교 경전뿐만 아니라 국가 통치에 관한 문제도 시험을 치렀다. 607년, 수나라 양제는 "진사"(''jinshike'' 进士科중국어) 시험의 새로운 범주를 만들었다. 이 세 가지 시험 범주는 1905년까지 지속된 과거제의 기원이 되었다. 결과적으로 607년은 많은 사람들에게 과거제의 실질적인 시작으로 여겨진다. 수나라는 짧은 기간 동안 존속했지만 이 시스템은 훨씬 나중에 더 발전되었다.[18]
과거는 수나라 시대에 실제적으로 인재 등용 방식에 큰 변화를 가져오지는 않았다. 수도의 학교들은 여전히 임용될 학생들을 배출했다. 관직 세습도 여전히 시행되었다. 상인과 장인 계급 출신은 여전히 관직에 오르는 것이 금지되었다. 그러나 문제(재위 581–604) 황제 치하에서 관료에 대한 정부 권한이 훨씬 더 확대되었다. 문제 황제 치하에서 현(縣) 수준까지의 모든 관리는 수도의 문하성(門下省)에서 임명해야 했고, 매년 공적 평가를 받았다. 지방 감찰관과 현의 치안판사는 3년마다, 그들의 부하는 4년마다 전근해야 했다. 그들은 영토 행정 재배치 시 부모나 성인 자녀를 데려갈 수 없었다. 수나라는 한나라의 세습 왕국이나 제후(''hóu'')를 세우지 않았다. 그 대신 귀족에게 상당한 봉급과 직책을 주었다. 귀족 관료는 "기대치 높음", "순수함", "불순함"과 같은 구분에 따라 가문에 따라 등급이 매겨져 적절하게 관직을 수여받을 수 있었다.

과거는 수나라의 문제에 의해 시작되었다. 수나라 이전의 육조 시대에는 세습 귀족이 가문에 따라 관료가 되는 귀족 정치가 이루어졌다. 그 전까지 채용되었던 구품관인법은 귀족 세력의 자제들을 다시 관료로 등용하기 위한 제도로 변질되어, 유능한 인재를 등용하는 제도라고는 도저히 말하기 어려운 존재였다. 문제는 뛰어난 인재를 모아 자신의 권력을 확립하기 위해 실력에 따라 관료를 등용하기 위해 과거를 시작했다. 구품관인법은 폐지되었고, 지방 장관에게 인재를 추천하게 한 다음 과거 시험이 실시되었다. 추천보다 시험 결과에 중점을 두어 관료 채용이 결정되었다.
수나라 시대의 과거는 수재, 명경, 명법, 명산, 명서, 진사의 6과로 구성되었으며, 향시, 성시의 2단계였다. 수나라는 2대 만에 멸망했지만, 과거는 그 후 당나라로 계승되었다.
2. 1. 2. 당나라

당나라와 측천무후의 주나라 치세는 면접에 이어 정책 문제에 대한 질문을 기반으로 후보자의 자격을 심사하는 기본적인 과정을 넘어 시험을 확장했다.[19] 선발 과정의 일환으로 구두 면접은 이론적으로는 편견 없는 과정이어야 했지만, 실제로는 장안과 낙양의 수도에 기반을 둔 엘리트 가문 출신 후보자에게 유리했다(비엘리트 방언만 구사하는 사람은 성공할 수 없었다).[19]
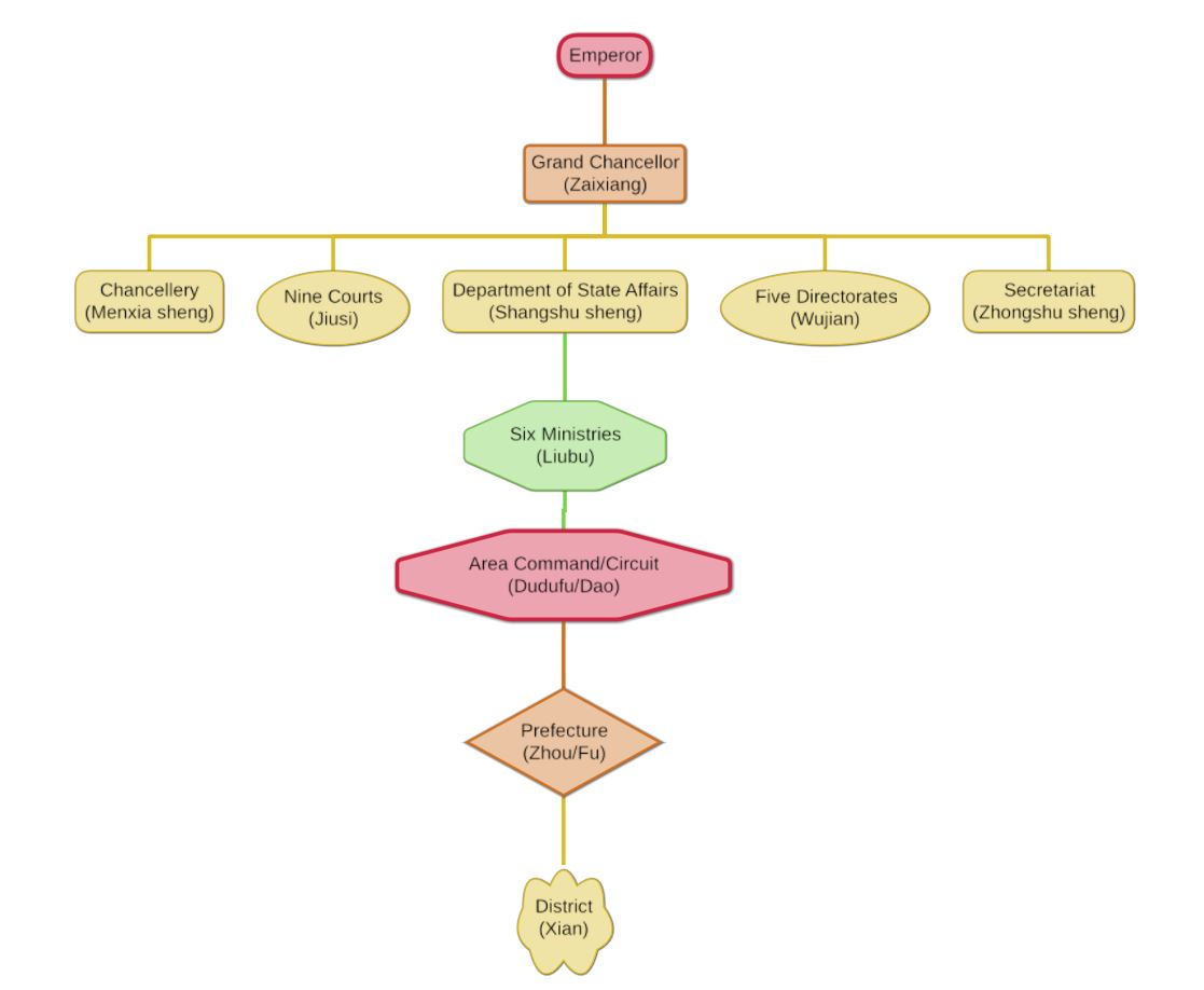
당나라 시대에는 상서성에 의해 조직되고 예부에서 실시된 여섯 가지 범주의 정규 공무원 시험이 있었다. 시험은 문사, 경학자, 진사, 법률 전문가, 작문 전문가, 산학 전문가로 이루어졌다. 당 현종은 도교와 견습생을 위한 범주도 추가했다. 이 시험 범주 중 가장 어려운 ''진사''는 시간이 지남에 따라 더욱 두드러져 다른 모든 시험을 대체하게 되었다. 당나라 말기에 이르러 진사 학위는 고위직 임명의 필수 조건이 되었다. 추천에 의한 임명도 시험을 치러야 했다.[17]
시험은 음력 1월에 실시되었다. 결과 목록은 결과를 변경할 권한이 있는 재상에게 제출되었다. 때로는 추가 검사를 위해 중서성에 목록이 제출되기도 했다. 황제는 시험의 반복을 발표할 수도 있었다. 결과 목록은 음력 2월에 발표되었다.[18]
경학자들은 고전 텍스트의 구절을 제시받고 시험을 치렀다. 그런 다음 그들은 구절을 완성하기 위해 전체 단락을 써야 했다. 응시자가 열 개의 질문 중 다섯 개를 올바르게 답하면 합격했다. 이는 쉬운 과제로 여겨져 30세의 후보자는 경학자 시험 응시자에게는 나이가 많다고 여겨졌지만, 진사가 되기에는 젊다고 여겨졌다. '묵의'라고 알려진 경학 시험의 구두 버전도 있었지만, 열 문제가 아닌 100문제로 구성되었다. 반면에 진사 시험은 유교 경전뿐만 아니라 역사, 공식 문서, 비문, 담론 논문, 기념비, 시와 랩소디를 편집하는 능력도 시험했다. 진사 졸업생의 수가 적었기 때문에 그들은 사회에서 높은 지위를 얻었다. 사법, 산학, 서기 시험도 열렸지만, 이 졸업생들은 특정 기관에만 자격이 주어졌다.[18]
시험에 합격한 후보자는 자동으로 관직을 부여받지 못했다. 그들은 여전히 예부의 자질 평가를 통과해야 했고, 그 후에야 관복을 입을 수 있었다.[18]
측천무후의 통치는 과거 제도에 있어 중대한 시기였다. 당시까지 당나라의 통치자들은 모두 이씨(李氏) 가문의 남성 구성원이었기 때문이다. 690년에 황제의 칭호를 공식적으로 사용한 측천무후는 이씨 가문 밖의 여성이었으며, 대안적인 권력 기반이 필요했다. 과거제의 개혁은 그녀가 미천한 출신에서 비롯된 새로운 엘리트 관료 계급을 창출하기 위한 계획에서 두드러지게 나타났다. 측천무후 시대에 궁궐 시험과 무과 시험이 모두 만들어졌다.[18]
655년에 측천무후는 44명의 응시자에게 진사(進士) 학위를 수여했으며, 7년 동안 연평균 58명 이상의 시험 응시자가 진사 학위를 받았다. 측천무후는 새로 진사 학위를 받은 사람들에게 호의를 베풀어 관직 진출에 대한 이 길의 위상을 높였으며, 중국의 덜 명망 있는 동남 지역 주민들을 포함하여 더 광범위한 인구 집단에게 성공의 기회를 열어주는 과정을 시작했다. 측천무후 정부는 이전에 비엘리트 배경으로 자격이 박탈되었던 특정 평민과 향신들에게 시험 응시를 허용함으로써 문관 시험 제도를 더욱 확장했다. 이씨 가문의 지지자들은 서북 지역, 특히 수도 장안 주변에 주로 위치해 있었다. 시험 제도의 개선을 통해 측천무후가 점진적으로 정치 권력을 축적한 것은 이전에 소외되었던 지역의 충성을 얻고, 문인들의 불만을 완화하며, 제국의 먼 변방에 있는 사람들조차 과거 시험에 합격하기 위해 공부하도록 장려하는 등 다양한 지역에서 교육을 장려하는 것을 포함했다. 이러한 학위 소지자들은 정부가 스스로를 중심으로 삼을 수 있는 새로운 엘리트 관료의 핵이 될 것이다.
681년에는 유교 경전에 대한 지식을 바탕으로 하는 빈칸 채우기 시험이 도입되었다. 그녀가 개혁된 시험 제도를 통해 등용한 관료의 예로는 장열, 이교, 심전기 등이 있다.
702년부터 응시자의 이름을 숨겨 시험관이 누가 시험을 보는지 알 수 없도록 했다. 이전에는 응시자들이 시험관에게 감명을 주기 위해 자신의 문학 작품을 제시하는 것이 관습이었다.[18]
당나라 부흥기 이후 730년에서 740년 사이, 시(詩)와 부(賦)를 포함한 창작 시 작문을 요구하는 항목이 시험에 추가되었으며, 상당히 구체적인 요구 사항이 있었다. 이는 진사 급제 시험과 다른 특정 시험에 해당되었다. 덜 중요하게 여겨지는 시험에서는 수학, 법, 서예 등의 기술을 시험했다. 경전에 대한 지식을 평가하는 이 시험의 합격률은 10%에서 20% 사이였지만, 매년 1,000명 이상이 진사 시험에 응시하는 상황에서 응시자의 합격률은 1%에서 2%에 불과했다. 당나라 시대 동안 총 6,504명의 진사가 배출되었다(연평균 약 23명의 진사 배출).[17] 755년 이후, 문관의 최대 15%가 시험을 통해 채용되었다.
당나라 부흥기 초기에 황제들은 측천무후의 정책이 정치적으로 유용하다고 판단하여 이를 확대했고, 수여되는 학위의 연평균도 계속 증가했다. 이로 인해 시험관과 졸업생으로 구성된 새로운 조정 파벌이 형성되었다. 이후 혼란이 발생하고 당나라 제국이 오대십국 시대로 분열되면서 과거 제도는 정부 관직에 진출하는 다른 전통적인 경로에 밀려났고, 채점 과정에서의 편애로 인해 정치적 후원이 부족한 응시자들의 기회가 줄어들었다.[20] 이러한 분열의 시기는 중국의 여러 왕조를 거쳐 지배해 온 엘리트 가문들이 구축한 오래된 네트워크를 완전히 파괴하는 결과를 낳았다. 구 귀족이 사라지면서 측천무후의 관료 채용 시스템은 다시 한번 중국에서 지배적인 모델이 되었고, 결국 서양에서 만다린이라 알려진 세력으로 통합되었다. 이는 황실 조정에서 사용된 중국어 방언인 만다린을 지칭하는 것이다.[21]
당나라에서는 수재(秀才), 진사(進士), 명법(明法), 명서(明書), 명산(明算) 등의 과목이 설치되었다. 처음에는 수재과가 가장 중시되었지만, 응시자가 불합격하면 그를 추천한 지방 장관까지 처벌되었기 때문에 응시자가 감소하여 이내 폐지되었다. 그 후 명경과 진사 양쪽이 주요 과목이 되었다. 그러나 경서의 단순한 암기 능력을 시험하는 것이 중심이었던 명경과는 경시되었고, '시'와 '부'를 주요 시험 내용으로 했던 진사과가 가장 존중받게 되었다.[97] 중당(中唐)에는 진사과의 응시자 1000명에 대해 합격자가 1%에서 2%, 그 다음으로 중시되었던 명경과에서는 응시자 2000명에 대해 합격률이 10%에서 20%였다. 진사과는 당시 사대부에게 존중받았던 교양인 경서, 시부, 책(時事의 작문 문제)을 시험했고, 합격자는 특별히 존중받았다. 진사과 합격자는 당대에는 매년 30명 정도였다.
최종 시험인 성시(省試)에 응시 자격을 얻기 위해 국자감의 관리 하에 있던 육학(국자학, 태학, 사문학, 율학, 서학, 산학)을 졸업하거나, 지방에서 시행되는 향시에 합격할 필요가 있었다. 성시는 이부(吏部)의 관리 하에 있었지만, 개원 24년(736년)에 예부(禮部)로 옮겨졌다. 원칙적으로 매년 시행되었으며, 합격자의 재시험인 복시도 자주 실시되었다. 이때 부정 행위가 발각되어 시험관이 좌천되는 일도 있었다.
응시 자격은 당시 다른 여러 나라에 비해 광범위했다. 그러나 여성, 상공업자, 배우, 전과자, 상중인 자 등은 응시가 허용되지 않았다. 이 때문에 상인의 자제인 이백이 과거를 응시하지 못했다는 설이 있다.
당대에는 과거가 향시·성시의 두 단계였지만, 성시 합격자가 임관되기 위해서는 이부에서 실시되는 이부시를 응시해야 했다. 이부시에서는 "홍사과(宏詞科)" 혹은 "발췌과(拔萃科)"가 과해졌고, "신(身)", "언(言)", "서(書)", "판(判)"으로 불리는 네 가지 항목으로 심사했다. "신"이란, 통치자로서의 위엄을 갖춘 풍모를 말한다. "언"이란, 방언의 영향이 없는 말을 사용할 수 있는지, 또한 관료로서의 권위를 가진 하명을 속료에게 할 수 있는지에 대한 점이다. "서"는 능서가인지, 글씨를 아름답게 쓸 수 있는지에 대한 점을 물었고, "판"은 확실무오한 판결을 할 수 있는지, 법률·제도를 바르게 이해하고 있는지를 물었다. 거기에는 귀족 정치의 잔재가 짙게 나타난다.
더불어 성시의 책임자인 지공거(知貢舉)는 그 해의 진사 합격자를 문생으로 삼아 지공거를 좌주로 하는 사제 관계를 맺었다. 이것이 훗날 붕당을 낳는 원인이 되었다. 또한, 인물의 평가를 고려한 판단이 중시되었기 때문에 사전 운동도 성행하여, 지공거에게 "행권(行卷)", "투권(投卷)"이라는 시문과, 다시 "온권(溫卷)"이라는 시문이 응시자로부터 증정되었다. 응시자가 고관들에게도 시문을 증정하는 것을 "구지기(求知己)"라고 불렀고, 그 원조를 받는 것을 "간접(間接)"이라고 불렀다. 당대의 고관들은 지공거에게 합격자를 "공천(公薦)"(공적인 추천)하는 것이 허용되었고, 응시자의 명부를 열람하는 "통방(通榜)"도 행해졌다. 이것은 부패가 개입할 여지가 컸다. 이러한 문제점들은 송대(宋代)에 개정되었다.
수(隋)에서 당(唐) 시대에는 300년이 넘는 시행 기간을 거쳐 개인의 능력을 시험으로 평가하는 과거 제도의 체제가 만들어지고 있었지만, 당대에도 요직의 관료를 고량(膏梁)과 세주(世冑)라고 불리는 세습 특권 계급이 차지하고 있었다.[93] 그럼에도 중당 이후에는 과거 출신자의 세력이 확대·대항하기 시작하여, 차츰 과거 출신의 관료가 주류를 차지하게 되었다.
당대 과거에서는 『오경정의(五經正義)』가 성립되었고, 이 책에 의해 유교의 경서에 공식적인 통일 해석이 존재하게 되어, 명경과의 시험이 시행되었다. 『오경정의』의 성립은 유교에 일정한 지위와 근거를 획득한 면도 있지만, 동시에 『오경정의』에 근거한 주석이 정답이라는 영향도 미쳤다.[98]
2. 1. 3. 송나라
송나라 시대에 황제들은 군벌의 영향력에 대항하기 위해 시험과 정부 학교 시스템을 모두 확장하여 학위 소지자 수를 당나라의 4~5배 이상으로 늘렸다. 송나라 이후로 시험은 사회의 문인 엘리트를 형성하는 관료를 선발하는 데 주된 역할을 했다. 그러나 시험은 통치 가문을 위한 직접 임명, 추천, 할당량, 서기 승진, 관직 판매, 환관을 위한 특별 절차와 같은 다른 형태의 채용과 공존했다. 정기적인 고위 학위 시험 주기는 1067년에 3년으로 규정되었지만, 이 3년 주기는 명목상으로만 존재했다. 실제로 이 전후로 시험은 상당 기간 동안 불규칙하게 시행되었다. 따라서 연간 부여된 학위의 계산된 통계적 평균은 이러한 맥락에서 이해되어야 한다. ''진사'' 시험은 연례 행사가 아니었으며 그렇게 간주되어서는 안 된다. 연간 평균 수치는 양적 분석에 필요한 산물이다.[3] 시험 시스템의 운영은 황실 기록 보관 시스템의 일부였으며, ''진사'' 학위를 받은 날짜는 종종 중요한 전기적 자료이다. 때로는 ''진사''를 달성한 날짜가 중국 역사에서 가장 역사적으로 저명한 인물 중 일부에 대해서도 알려진 유일한 확정적 날짜인 경우도 있다.왕조 | 시험 시행 횟수 | 진사 합격자 |
---|---|---|
당 (618–907) | 6,504 | |
송 (960–1279) | 118 | 38,517 |
원 (1271–1368) | 16 | 1,136 |
명 (1368–1644) | 89 | 24,536 |
청 (1644–1912) | 112 | 26,622 |
과거라는 단어는 "(시험) '''과'''목에 의한 '''선거'''"를 의미한다.[92] 선거는 향거리선이나 구품관인법 등도 그렇게 불린 것처럼, 전통적으로 관료를 등용하기 위한 절차를 그렇게 부른다. "과목"은 현대의 국어나 수학 등과 같은 교과가 아니라, "진사과"나 "명경과" 등으로 불리는 수험에 필요한 학식의 과정이다. 북송 시대부터 이러한 과목은 진사과 한 과목으로 좁혀졌지만, 시험 자체는 그 후에도 "과거"라고 계속 불렸다.
북송을 세운 조광윤은 문치를 숭상하여 과거 제도를 정비하고, 황제가 직접 참석하여 심사하는 전시를 최종 시험으로 실시했다. 전시에서 수석으로 합격한 진사는 "장원", "방안", "탐화"를 통칭하여 삼괴라고 불렀다. 전시의 실시로 인해, 과거에 합격한 관료는 황제가 직접 등용한 자라는 인식이 강해졌고, 황제의 독재 체제를 강화하는 결과를 낳았다.
송대 초에는 시험 과목이 진사과와 여러 과로 크게 나뉘었지만, 왕안석이 시행한 과거 제도 개혁으로 인해 여러 과가 거의 폐지되고, 과목이 진사 한 과로 좁혀졌다. 원래 진사과는 시문 등의 재능을 묻는 요소가 강했지만, 이때부터 경서, 역사, 정치 등에 관한 논술이 중심이 되었다. 또한 처음으로 『맹자』가 시험 필수서로 지정되었다. 왕안석 이후 사마광을 중심으로 한 구법당이 정권을 잡았지만, 과거에 관해서는 옛 제도로 복귀하지 않고, 더 나아가 변경이 가해져 진사과 안에 경의를 선택하는 것(경의 진사)과 그 대신 시부를 선택하는 것(시부 진사)이 설치되었다. 북송 제2대 황제인 태종 역시 태조의 노선을 답습하여 과거를 통한 문관의 대량 채용을 실시하고, 감찰 제도를 정비하며, 군인 정치에서 문치주의로의 전환을 이루었다.
답안이 누구의 손으로 작성되었는지를 사전에 시험관이 알 수 없도록 답안의 이름을 풀로 붙여 유출을 방지하는 호명법과, 기재된 답안의 필적에 의한 인물 판별을 방지하기 위해 답안을 고쳐 쓰는 등록법이 채택된 것도 송대이다. 오자목의 저서 『몽량록』에는 남송에서의 과거 실시에 관한 기사가 나타나 있다.
남송에 들어서자, 관학 및 과거 응시자에 대한 역법・세법상의 우대가 관습으로 성립하여, 관과 민 사이에 "사(士)인"이라고 불리는 지식인 계층이 형성되었다.
송대의 과거에서는 특정 지역 출신에 편중되지 않도록, 회시 단계에서의 합격자 수의 정원이 지역별로 정해져 있었지만, 성시 단계에 들어가면 시험관이 자기 출신 지역에 유리한 평가를 내리는 일이 있어, 특정 지역에 합격자 수가 편중되는 경우가 있었다. 특히 남송기에 들어서면 그 폐해가 악화되어, 복주, 온주, 명주 등 일부 주에서는 합격자 수가 이상하게 급증하는[100] 결과도 생겨났다.[101]
송대 과거의 합격자로는 주희가 과거에 19세로 합격했으며, 그 외 소식(1037-1101)이 22세, 황정견(1045-1105)이 23세로 합격했다.[102]
2. 1. 4. 원나라
13세기 원나라 초기에 시험이 잠시 중단되었지만, 이후 몽골족에게 유리하고 남중국인에게 불리한 지역 할당량과 함께 부활했다.[3]원나라에서는 1313년까지 과거가 실시되지 않았다. 이는 몽골 제국의 구 금령 지역 진출에서 보면, 100여 년 늦게 정복된 구 남송 지역에서도 30년 이상 실시되지 않았던 것에 기인한다. 종래에는 그러한 상황을 두고 "사대부의 입신출세의 길은 끊겼다", "몽골 지배 하의 한족 지식인의 불우"로 간주해 왔지만, 실제로는 다양한 인재 등용 루트가 존재했고, 한족 지식인(인사·사대부)도 그러한 루트를 통해 등용되었다. 크게 나누면 관료·병사·유호로 출사하여 그 공적에 의해 중앙으로 전임되는 자, 연고·엽관에 의해 몽골인 왕후 등의 유력자에게 추천되는 자(왕후의 막료로 출사한 뒤 그 추천을 받는 예도 있다), 국자감·한림원·사천감 등의 국가 교육 기관에서 능력을 인정받아 등용되는 자 등이 있으며, 과거 부활 후에도 그러한 루트를 통해 출사하는 사례가 많이 존재했다.[107]
그러나 원나라의 과거 1회 정원은 100명이었고, 더욱이 몽골인·색목인·한인(구 금령 한족 및 여진족·거란족·발해족)·남인(구 남송령 한족)으로 4분의 1씩 나누어져 있었으며, 원대 전체를 통한 합격자의 총수는 1000명 남짓이었다. 그런데 과거 합격자는 성적에 따라 종6품에서 종8품까지의 품계를 받는 등, 당시로서는 파격적인 대우를 받았다. 더욱이 과거 실시와 동시에 기존 관료 출신의 승진 최고를 종7품까지 제한했다(다만, 이 규정이 과거 부활 이전의 등용자에게도 적용되었기 때문에 문제시되어, 1323년에 정4품으로 인상되었다). 과거 급제를 통해 관료를 목표로 하는 것은 장점과 단점 양쪽이 있었고, 반드시 다른 루트에 비해 우위라고 할 수 없었다. 당시의 지식인은 수많은 인재 등용 루트 중에서 과거를 선택할지, 다른 루트를 선택할지를 선택했다고 생각된다.[108]
원나라 초기에 과거가 시행되지 않았던 가장 큰 이유는 중국 이외의 지역에 광대한 영역을 가지고 있던 원나라에게 중국 문화는 정복 대상의 한 문화권에 불과하다는 상대적인 시각을 가지고 있었기 때문이다.
왕조 | 시험 시행 횟수 | 진사 합격자 |
---|---|---|
원 (1271–1368) | 16 | 1,136 |
2. 1. 5. 명나라
명나라 시대 과거는 복잡한 체계를 갖추었다. 국립 학교 학생만 과거 응시 자격이 주어져, 동시라는 국립 학교 입학 시험을 통과해야 했다. 시험 내용은 사서를 '''팔고문'''이라는 정해진 형식으로 해석하는 방식이었다.이러한 변화는 빈곤층 출신도 관료가 될 수 있는 길을 열었지만, 형식주의에 치우쳐 진정한 인재 선발이 어려워지는 폐단을 낳기도 했다.
왕조 | 시험 시행 횟수 | 진사 합격자 |
---|---|---|
당 (618–907) | 6,504 | |
송 (960–1279) | 118 | 38,517 |
원 (1271–1368) | 16 | 1,136 |
명 (1368–1644) | 89 | 24,536 |
청 (1644–1912) | 112 | 26,622 |
2. 1. 6. 청나라
청나라 시대의 과거제는 지식인 사회에 큰 영향을 주었으며, 황제의 권력을 강화하는 데 기여했다. 이 제도는 청나라 말 개혁 시기인 1905년에 폐지될 때까지 일부 수정되어 유지되었다. 현대의 공무원 선발 시험 제도 또한 황실 시험에서 간접적으로 영향을 받았다.왕조 | 시험 시행 횟수 | 진사 합격자 |
---|---|---|
청 (1644–1912) | 112 | 26,622 |
2. 2. 한국
수나라 양견(문제)은 가문이나 신분에 관계없이 누구나 응시할 수 있는 과거제를 도입하여 인재 등용의 혁신을 꾀했다.[93] 그러나 이 제도는 당나라까지는 큰 효과를 발휘하지 못했다.북송 시대에 이르러 과거는 관료, 즉 "'사대부'"라는 새로운 지배 계급을 형성하는 핵심 요인이 되었고, 정치, 사회, 문화 전반에 걸쳐 큰 변화를 가져왔다. 사대부들은 과거 합격을 통해 지위, 명성, 권력, 부를 획득했다.
하지만 과거제는 시험 편중주의라는 폐단을 낳았고, 이는 시대가 흐를수록 심화되었다. 과거 급제자들은 시문 교양만을 중시하고 현실 정치는 경시하는 풍조를 보였다. 이는 정부의 무력화를 초래했고, 서구 열강의 압력 속에 더욱 심각한 문제로 부각되었다. 임칙서와 같은 일부 인물들이 문제 해결을 위해 노력했지만, 왕안석 등의 개혁 시도는 좌절되었다.
결국 청나라 말, 양무운동을 이끈 이홍장이나 무술변법을 추진한 강유위, 량치차오 등의 개혁 시도에도 불구하고, 과거제는 1904년 (광서 30년) 마지막 시험을 끝으로 폐지되었다.
2. 2. 1. 고려
고려는 중국의 과거 제도를 받아들여 한국의 실정에 맞게 변형, 발전시켰다. 과거는 고려 시대에 관직 임용의 주요 방법이었다.겉으로는 응시 자격에 제한이 없었지만, 실제로는 어릴 적부터 학문에 전념할 수 있는 환경과 비용이 필요했기 때문에, 대다수 응시자는 관료의 자제 또는 부유한 계층이었다. 이는 사대부의 재생산 기구로서의 의미도 강하게 지녔다. 그러나 과거에 합격하지 못하면 가문이 몰락할 수도 있었기 때문에, 가문에서는 자제들의 과거 합격을 위해 많은 노력을 기울였다.
과거에 합격하여 관료가 되는 것은 본인뿐만 아니라 그 종족에게도 매우 중요했다. 관료는 정치 권력의 일부가 되어 종족에게 막대한 명예와 이익을 가져다주었기 때문이다. 종족은 공동 재산을 사용하여 자제들의 교육을 실시하고, 과거 합격자를 배출하는 데 힘썼다.
이러한 수요를 바탕으로, 예문집, 주석서, 가정교사 등의 수험 시장이 형성되었다. 과거의 공정성을 흔드는 커닝에 대한 벌칙은 매우 무거웠지만, 과거에 합격하면 얻을 수 있는 지위와 명성, 부 때문에 부정 합격을 시도하는 자는 끊이지 않았다.
과거는 황제가 직접 행하는 중요한 국사였다.[92] 과거라는 단어는 "(시험) 과목에 의한 선거"를 의미한다.[92] 여기서 '선거'는 관료 등용 절차를, '과목'은 시험에 필요한 학식의 과정을 의미한다. 북송 시대부터 과목은 진사과 하나로 좁혀졌지만, 시험 자체는 그 후에도 "과거"라고 계속 불렸다.
2. 2. 2. 조선
북송 시대부터 과거는 관직 임용의 주요 방법이 되었다. 송나라 시대 동안 백 회 이상 궁정 시험이 열렸고, 더 많은 수의 진사 학위가 수여되었다.[17] 이 시험은 성인 중국 남성에게 열려 있었으며, 요나라와 금나라가 점령한 북부 지역 출신자들도 일부 제한적으로 응시할 수 있었다.[22]과거 시험의 성공을 통해 낮은 신분의 많은 사람들이 정치적으로 두각을 나타낼 수 있었다. 1148년과 1256년의 학위 소지자에 대한 연구에 따르면 약 57%가 아버지, 할아버지 또는 증조부 중 한 명이라도 관직을 역임한 적이 없는 집안 출신이었다. 그러나 대부분은 관료 내에 어떤 형태의 친척을 두고 있었다.
과거를 거친 주요 관료로는 시험을 더욱 실용적으로 만들 개혁을 제안한 왕안석과 사서에 대한 해석이 이후 왕조를 지배한 정통 신유학이 된 주희 (1130–1200)가 있다. 시험 제도를 통해 정치에 성공적으로 진출한 다른 두 명의 주요 인물은 소식 (1037–1101)과 그의 형제 소철 (1039–1112)이었는데, 두 사람 모두 왕안석의 정치적 반대자가 되었다.
시험을 준비하는 과정은 시간이 많이 소요되고 비용이 많이 드는 경향이 있어 시간을 할애하고 과외 교사를 두어야 했다. 대부분의 응시자는 수적으로는 적지만 비교적 부유한 토지 소유 사대부 계급 출신이었다.[23]
거란은 요나라를 통치했지만, 과거제는 한족 인구가 많은 지역에서만 실시했다. 요나라의 과거 시험은 사(詞)와 부에 중점을 두었다. 거란족은 1115년이 되어서야 관직 진출의 수단으로 과거에 응시하게 되었다.
금나라의 여진족은 이전의 요나라와 송나라 백성을 수용하기 위해 두 개의 서로 다른 시험을 실시했다. 북쪽에서는 시와 부에 중점을 둔 시험을 실시했고, 남쪽에서는 유교 경전을 시험했다. 금 희종 (재위 1135년~1150년) 치세 동안 두 시험의 내용이 통일되었고, 응시자들은 두 장르 모두를 시험받았다. 금 장종 (재위 1189년~1208년)은 지방 시험을 폐지했다. 금 세종 (재위 1161년~1189년)은 여진어로 실시하는 최초의 시험을 만들었으며, 정치적 저술과 시에 중점을 두었다. 여진족 시험의 졸업생들은 일반적인 중국의 진사들과 구별하기 위해 "논술 진사"(celun jinshi)라고 불렸다.
과거라는 단어는 "(시험) '''과'''목에 의한 '''선'''거"를 의미한다.[92] 선거는 향거리선이나 구품관인법 등도 그렇게 불린 것처럼, 전통적으로 관료를 등용하기 위한 절차를 그렇게 부른다. "과목"은 현대의 국어나 수학 등과 같은 교과가 아니라, 후술할 "진사과"나 "명경과" 등으로 불리는 수험에 필요한 학식의 과정이다. 북송 시대부터 이러한 과목은 진사과 한 과목으로 좁혀졌지만, 시험 자체는 그 후에도 "과거"라고 계속 불렸다.
겉으로는 응시 자격에 제한이 없는 과거였지만, 과거에 합격하기 위해서는 어릴 적부터 노동에 종사하지 않고 학문에 전념할 수 있는 환경과, 방대한 서적의 구입비나 교사에게 주는 월사 등 비용이 필요했다. 따라서 실제로 응시할 수 있는 자는 대다수가 관료의 자제 또는 부유 계급에 한정되어, 사대부의 재생산 기구로서의 의미도 강하게 지니고 있었다. 다만, 구래의 귀족 가계가 경우에 따라 육조 시대를 통해 수백 년이나 지속되었던 것에 비해, 사대부의 가계는 길어야 4대에서 5대 정도에 불과하며, 후계자가 될 아이가 과거에 합격하지 못하면 어제의 권문도 내일에는 몰락하는 상태가 되었다. 또한 막우로서 일하면서 응시하는 자도 있었다.
과거에 합격하여 관료가 되는 것은 본인뿐만 아니라 그 종족에게도 매우 중요한 의미를 지니고 있었다. "'관본위'"라고 불리는 권력 중심의 중화 왕조 사회에서는 한 사람이 관료가 되어 정치 권력의 일부가 되는 것은, 본인뿐만 아니라 그 사람의 종족에게 막대한 명예와 이익을 가져다주었다. 그러므로 종족은 "의전"이라는 공동 재산을 사용하여 "의숙"을 열어 자제들의 교육을 실시하고, 종족에서 한 명이라도 더 많은 과거 합격자를 배출하는 데 열심이었다.
이러한 수요를 예상하여, 문장궤범과 같은 예문집이나 사서오경의 주석서, 각 과목에 뛰어난 가정교사 등의 수험 시장이 형성되어 있었다.
과거는 황제가 직접 행하는 중요한 국사였기 때문에, 그 공정성을 흔드는 커닝에 대한 벌칙은 매우 무거웠고, 동기나 수법에 따라서는 사형에 처해지는 경우도 있었다. 그럼에도 과거에 합격하면 관료로서의 지위와 명성과 부가 약속되어, 과거가 폐지될 때까지 약 1300년 동안, 엄중한 감시에도 불구하고 다양한 궁리를 하여 부정 합격을 시도하는 자는 끊이지 않았다. 손바닥에 들어갈 정도의 작은 커닝용 두본이나[94], 수십만 자에 달하는 세밀한 글자를 빽빽하게 써 넣은 커닝용 속옷이 현대까지 남아 있다.
이러한 시험 편중주의에 의한 폐해는 시대가 내려갈수록 커져 갔다. 과거에 급제한 관료들은 문선이나 문장궤범 등에 쓰여진 것과 같은 시문의 교양만을 군자의 조건으로 귀하게 여기고, 현실의 사회 문제를 속사(俗事)로 천시하며, 치산치수 등 정치나 경제의 실무와 인민의 생활에는 무능·무관심함을 자랑하는 지경이었다.
마침내 청나라 말의 1904년 (광서 30년) 최종 시험을 마지막으로 과거는 폐지되었다. 한편, 과거는 오늘날 세계에서 의 기원이며,[95] 19세기부터 구미는 서양의 학문에 이 장점주의를 도입했다.[96]
2. 3. 베트남
제공된 원본 소스에는 '베트남' 섹션에 대한 내용이 없어 작성이 불가능하다.2. 4. 일본
일본에서는 중국의 과거 제도를 받아들여 율령제 하에서 대학료(大学寮)를 중심으로 한 관리 등용 제도가 정비되었다. 그러나 당나라와 달리 시험에 의한 관리 등용은 정착되지 못하고, 특정 씨족에 의한 관직 세습이 고착화되었다.일본의 과거는 701년 다이호 율령에 의해 처음으로 제도화되었다. 당나라의 과거를 모방하여 식부성에서 담당하였으며, 대학료에서 배출된 학생들을 대상으로 시험을 치렀다. 시험 과목은 명경도(明経道), 기전도(紀伝道), 명법도(明法道), 산도(算道) 등 네 가지로 나뉘었다.
- 명경도(明経道): 유교 경전을 중심으로 시험을 보았으며, 가장 중요한 과목으로 여겨졌다.
- 기전도(紀伝道): 역사와 문학을 중심으로 시험을 보았으며, 명경도 다음으로 중요하게 여겨졌다.
- 명법도(明法道): 법률을 중심으로 시험을 보았으며, 실무적인 성격이 강했다.
- 산도(算道): 수학을 중심으로 시험을 보았으며, 기술적인 성격이 강했다.
이 중 명경도는 9경의 이해도를 시험하는 갑과(甲科), 5경의 이해도를 시험하는 을과(乙科), 3경의 이해도를 시험하는 병과(丙科), 좌전과 예기의 이해도를 시험하는 정과(丁科)로 나뉘었다.
그러나 일본의 과거는 당나라만큼 활성화되지 못했다. 귀족 가문 출신들은 음서제(蔭敍制)를 통해 쉽게 관직에 진출할 수 있었기 때문에, 굳이 어려운 과거 시험을 볼 필요성을 느끼지 못했다. 또한, 9세기 후반부터는 기전도를 중심으로 한 문장박사(文章博士) 가문들이 대대로 관직을 세습하면서 과거 제도는 점차 유명무실해졌다.
결과적으로 일본에서는 중국과 같은 과거 제도가 뿌리내리지 못하고, 귀족 중심의 관료 체제가 오랫동안 유지되었다. 이는 일본 사회의 독특한 특징 중 하나로, 무사 계급의 등장과 함께 새로운 변화를 맞이하게 된다.
3. 시험 종류
중국의 과거제는 다양한 종류의 시험으로 구성되었다. 크게 문과, 무과, 잡과로 나눌 수 있으며, 각 시험은 단계별로 구성되어 난이도와 선발 기준이 달랐다.
- 문과: 일반적인 과거 시험으로, 문관을 선발하는 시험이었다. 한나라 시대부터 수나라 시대까지는 주로 추천을 통해 관리를 선발했지만, 수나라 때부터 본격적으로 시험 제도가 도입되었다. 당나라 때는 측천무후의 개혁으로 시험 제도가 더욱 발전했고, 송나라 때는 관직 임용의 주요 방법이 되었다. 원나라 때는 잠시 중단되기도 했지만, 명나라와 청나라 시대에 다시 부활하여 1905년까지 시행되었다.
- 동시: 과거 시험 응시 자격을 얻기 위한 시험으로, 합격하면 생원이 되어 국립 학교에 입학할 자격을 얻었다.
- 향시: 지방에서 치러지는 시험으로, 합격하면 거인이 되어 회시 응시 자격과 지방 관직 진출 자격을 얻었다.
- 회시: 수도에서 치러지는 시험으로, 합격하면 공사가 되었다.
- 전시: 황제가 직접 주관하는 최종 시험으로, 합격하면 진사가 되어 관직에 임명되었다.
- 무과: 무관을 선발하는 시험으로, 문과와 마찬가지로 여러 단계의 시험을 거쳐 무진사를 선발했다. 시험 내용은 기사, 궁술, 무예, 병법 지식 등이었다. 하지만 무과는 문과에 비해 중요도가 낮게 여겨졌다.[119]
- 잡과: 청나라 건륭제 시대에 새로 추가된 시험으로, 전시의 예비 시험 성격이었다.
각 시험의 종류와 내용은 시대에 따라 조금씩 변화했지만, 대체로 위와 같은 체계를 유지했다. 특히 명나라와 청나라 시대에는 팔고문이라는 독특한 형식의 글쓰기 능력이 중요하게 평가되었다.
왕조 | 시험 종류 및 내용 |
---|---|
한나라 | 유교 경전 시험 (초기), 효렴 추천 제도, 태학 졸업생 대상 시험 |
조위 | 구품관인법 (추천 제도) |
수나라 | 경학, 수재, 진사 시험 (607년 진사 시험 도입) |
당나라 | 문사, 경학자, 진사, 법률 전문가, 작문 전문가, 산학 전문가, 도교 시험 등 (진사 시험이 가장 중요) |
송나라 | 향시, 회시, 전시 (진사 시험 중심) |
원나라 | 지역 할당제를 적용한 시험 (몽골인, 색목인, 북중국인, 남중국인 구분) |
명나라 | 향시, 회시, 전시 (팔고문 형식 강조) |
청나라 | 향시, 회시, 전시, 복시 (잡과 추가) |
3. 1. 문과
궁술 대회와 같은 기술 시험은 주나라 시대부터 존재했다.[4] 후기 황실 시험의 유교적 특징은 한나라 한 무제의 통치에 기인한 바가 컸다. 한나라부터 수나라까지 일부 시험이 존재했지만, 사회적 지위, 도덕성, 능력과 같은 자질을 바탕으로 추천을 통해 채워지는 정부 임명에 대한 공식적인 기회를 제공하지는 않았다.
관료적인 황실 시험은 605년, 단명했던 수나라 시대에 그 기원을 두고 있다. 그 후계자인 당나라는 측천무후 시대까지 상대적으로 작은 규모로 황실 시험을 시행했다.[1] 확장된 시험 시스템에는 무과 시험이 포함되었지만, 무과 시험은 중국 장교단에 큰 영향을 미치지 못했으며, 무과 학위는 문과 학위보다 열등하게 여겨졌다.
송나라 시대에 황제들은 군벌의 영향력에 대항하기 위해 시험과 정부 학교 시스템을 모두 확장하여 학위 소지자 수를 당나라의 4~5배 이상으로 늘렸다. 송나라 이후로 시험은 사회의 문인 엘리트를 형성하는 관료를 선발하는 데 주된 역할을 했다. 그러나 시험은 통치 가문을 위한 직접 임명, 추천, 할당량, 서기 승진, 관직 판매, 환관을 위한 특별 절차와 같은 다른 형태의 채용과 공존했다. 정기적인 고위 학위 시험 주기는 1067년에 3년으로 규정되었지만, 이 3년 주기는 명목상으로만 존재했다. 실제로 이 전후로 시험은 상당 기간 동안 불규칙하게 시행되었다. ''진사'' 시험은 연례 행사가 아니었으며 그렇게 간주되어서는 안 된다.[3] 시험 시스템의 운영은 황실 기록 보관 시스템의 일부였으며, ''진사'' 학위를 받은 날짜는 종종 중요한 전기적 자료이다.
13세기에 원나라 초기에 시험이 잠시 중단되었지만, 이후 몽골족에게 유리하고 남중국인에게 불리한 지역 할당량과 함께 부활했다. 명나라와 청나라 시대에 이 제도는 지적 생활의 협소하고 집중적인 성격에 기여했으며 황제의 전제적 권력을 강화했다. 이 제도는 청나라 말 개혁 시기인 청나라 마지막 해인 1905년에 폐지될 때까지 일부 수정과 함께 계속되었다. 공무원 선발을 위한 현대 시험 시스템 또한 간접적으로 황실 시험에서 진화했다.[2]
왕조 | 시험 시행 횟수 | 진사 합격자 |
---|---|---|
당 (618–907) | 6,504 | |
송 (960–1279) | 118 | 38,517 |
원 (1271–1368) | 16 | 1,136 |
명 (1368–1644) | 89 | 24,536 |
청 (1644–1912) | 112 | 26,622 |
초기 한나라 시대에는 관직으로 나아가는 길이 처음에는 상류 귀족들에게 독점되었다. 2,000석(石, dan) 이상의 관직에 있는 관리는 자신의 아들과 친척을 시종/시중(侍中)으로 조정에 추천할 수 있었다.[12]
기원전 165년, 한 문제는 과거 시험을 통해 문관을 채용하는 제도를 도입했다. 이전에는 관료가 될 잠재력이 있는 자들은 어떠한 종류의 학문적 시험도 치르지 않았다. 그러나 이 시험들은 유교적 내용에 크게 중점을 두지 않았다.[4] 한 무제의 초기 치세에는 기원전 136년에 일련의 학자 직위가 만들어졌다.[5] 동중서의 열렬한 옹호와 공손홍의 건의로 태학과 황실 시험이 생겨났다.[6] 관료들은 유교 경전 시험에 참여할 후보자를 선발했고, 무제는 그들 중에서 자신의 측근으로 봉사할 관료를 선발했다.[7]
공손홍은 태학 졸업생들이 황실 관료가 되기를 원했지만, 그들은 대개 서기와 시종으로 시작했다.[8] 태학이 창설될 당시에는 하나의 경전에 대한 숙달만 요구되었지만, 후한 시대에는 다섯 개의 경전 모두에 대한 숙달이 요구되었다.[9][10] 처음에는 50명의 학생으로 시작하여 한 소제는 100명으로, 한 선제는 200명으로, 한 원제는 1,000명으로 확대했다.[11] 태학의 최고 졸업생(갑과)은 즉시 시중으로 임명되었고, 을과 졸업생은 현지 군에서 수습 직책을 수행하도록 파견되었다. 이로써 태학은 시중의 귀족적 배경을 약화시키기 시작했고, 평민 출신 학자들이 관직에 진출할 기회를 늘렸다.[12] 무제의 치세 이후, 매년 200명 이상의 시중이 증가했다. 이들 중 절반 이상이 태학 졸업생이었으며, 이는 정부 내 비귀족 출신 학자들의 비율을 증가시켰다.[14]
무제는 매년 각 지방 관리나 태수가 최소 한 명의 후보자를 조정에 추천해야 하는 ''효렴''(孝廉, 효성스럽고 청렴함)이라는 정규화된 추천 제도를 도입했다. 이후, 추천 할당량은 20만 가구당 한 명의 후보자로 설정되었다.[14] 현의 현령이 추천한 관직 후보자는 예부의 시험을 거쳐 황제에게 제출되었다. 서기 직책의 일부 후보자는 9,000자의 한자를 암기할 수 있는지 여부를 결정하는 시험을 치렀다.[13] 관직에 오르는 "정로"(正途, 올바른 길)는 태학을 졸업하고, 현지 군에서 수습 직책을 수행한 다음, 현지 관료의 추천을 받아 최종 과거 시험을 치르는 것이었고, 이는 다른 모든 형태의 진출 방식을 빠르게 대체했다. 그 결과, 한나라의 관료 선발 제도는 교육, 행정 경험, 추천 및 시험을 절차에 통합했다.[14] 서기 132년에는 조정에 추천된 모든 ''효렴'' 후보자를 시험하기 위한 시험이 실시되었다.[15]
이 시스템은 교육을 받을 수 있는 가문에 크게 의존했다. 종이와 인쇄술이 보급되기 전에는 책이 값비싸고 다루기 힘든 대나무와 비단으로 만들어졌다. 문해력에 드는 비용은 정부에 봉사할 만큼 충분한 교육을 받을 수 있는 사람이 상대적으로 적다는 것을 의미했다. 또한, 추천 시스템은 고위직(2,000석) 관리들이 자신의 가족 구성원을 정부에 입문시킬 수 있도록 허용했고, 군수가 될 때마다 자신에게 빚을 지고 다른 친척을 추천하여 보답할 것으로 기대되는 새로운 후보자를 추천할 수도 있었다. 따라서 고위 관료의 친족은 관직을 얻을 기회가 더 많았다.[16]
중국 삼국 시대 때 조위에서 중국 역사상 최초로 표준화된 인재 등용 방식이 도입되었다. 이는 구품관인법이라 불렸다. 구품관인법에서 각 관직은 1품에서 9품까지의 등급으로 나뉘었다. 황실 관리들은 지방 명사들이 추천한 인재의 자질을 평가하는 책임을 맡았다. 인재 등용 기준은 도덕성과 사회적 지위 등을 포함했는데, 이는 사실상 유력 가문들이 모든 고위직을 독점하고 가난한 집안 출신들은 하위직을 채우는 것을 의미했다.[17][18]
수나라는 추천을 통한 인재 등용 방식을 이어갔지만 587년에는 모든 부(府, ''fu'')가 매년 세 명의 학자를 배출하도록 요구하는 방식으로 변경했다. 599년에는 5품 이상의 모든 수도 관료가 여러 분야에서 고려될 후보자를 추천해야 했다.[17]
수나라 시대에는 "경학" (''mingjing ke'')과 "수재" (''xiucai ke'') 시험이 도입되었다. 경학은 유교 경전에 대한 시험이었는데, 당시에는 쉬운 과제로 여겨져 합격자들은 하위 관직에 임명되었다. 수재는 유교 경전뿐만 아니라 국가 통치에 관한 문제도 시험을 치렀다. 607년, 수나라 양제는 "진사" (''jinshike'' 进士科중국어) 시험의 새로운 범주를 만들었다. 이 세 가지 시험 범주는 1905년까지 지속된 과거제의 기원이 되었다. 결과적으로 607년은 많은 사람들에게 과거제의 실질적인 시작으로 여겨진다. 수나라는 짧은 기간 동안 존속했지만 이 시스템은 훨씬 나중에 더 발전되었다.[18]
과거는 수나라 시대에 실제적으로 인재 등용 방식에 큰 변화를 가져오지는 않았다. 수도의 학교들은 여전히 임용될 학생들을 배출했다. 관직 세습도 여전히 시행되었다. 상인과 장인 계급 출신은 여전히 관직에 오르는 것이 금지되었다. 그러나 수 문제의 치세 동안 관료에 대한 정부 권한이 훨씬 더 확대되었다. 문제(재위 581–604) 황제 치하에서 현(縣) 수준까지의 모든 관리는 수도의 문하성(門下省)에서 임명해야 했고, 매년 공적 평가를 받았다. 지방 감찰관과 현의 치안판사는 3년마다, 그들의 부하는 4년마다 전근해야 했다. 그들은 영토 행정 재배치 시 부모나 성인 자녀를 데려갈 수 없었다. 수나라는 한(漢)나라의 세습 왕국이나 제후(''hóu'')를 세우지 않았다. 그 대신 귀족에게 상당한 봉급과 직책을 주었다. 귀족 관료는 "기대치 높음", "순수함", "불순함"과 같은 구분에 따라 가문에 따라 등급이 매겨져 적절하게 관직을 수여받을 수 있었다.
당나라와 측천무후의 주나라 치세는 면접에 이어 정책 문제에 대한 질문을 기반으로 후보자의 자격을 심사하는 기본적인 과정을 넘어 시험을 확장했다.[19] 선발 과정의 일환으로 구두 면접은 이론적으로는 편견 없는 과정이어야 했지만, 실제로는 장안과 낙양의 수도에 기반을 둔 엘리트 가문 출신 후보자에게 유리했다(비엘리트 방언만 구사하는 사람은 성공할 수 없었다).[19]
당나라 시대에는 여섯 가지 범주의 정규 공무원 시험이 상서성에 의해 조직되었고, 예부에서 실시되었다. 그 시험은 문사, 경학자, 진사, 법률 전문가, 작문 전문가, 산학 전문가로 이루어졌다. 당 현종은 도교와 견습생을 위한 범주도 추가했다. 이 시험 범주 중 가장 어려운 진사 ''진사''는 시간이 지남에 따라 더욱 두드러져 모든 다른 시험을 대체하게 되었다. 당나라 말기에 이르러 진사 학위는 고위직 임명의 필수 조건이 되었다. 추천에 의한 임명도 시험을 치러야 했다.[17]
시험은 음력 1월에 실시되었다. 결과가 완료된 후, 결과 목록은 결과를 변경할 권한이 있는 재상에게 제출되었다. 때로는 추가 검사를 위해 중서성에 목록이 제출되기도 했다. 황제는 시험의 반복을 발표할 수도 있었다. 결과 목록은 음력 2월에 발표되었다.[18]
경학자들은 고전 텍스트의 구절을 제시받고 시험을 치렀다. 그런 다음 그들은 구절을 완성하기 위해 전체 단락을 써야 했다. 응시자가 열 개의 질문 중 다섯 개를 올바르게 답할 수 있다면 합격했다. 이는 너무 쉬운 과제로 여겨져 30세의 후보자는 경학자 시험 응시자에게는 나이가 많다고 여겨졌지만, 진사가 되기에는 젊다고 여겨졌다. ''묵의''라고 알려진 경학 시험의 구두 버전도 있었지만, 열 문제가 아닌 100문제로 구성되었다. 반면에, 진사 시험은 유교 경전뿐만 아니라 역사, 공식 문서, 비문, 담론 논문, 기념비, 시와 랩소디를 편집하는 능력도 시험했다. 진사 졸업생의 수가 너무 적었기 때문에 그들은 사회에서 높은 지위를 얻었다. 사법, 산학, 서기 시험도 열렸지만, 이 졸업생들은 특정 기관에만 자격이 주어졌다.[18]
시험에 합격한 후보자는 자동으로 관직을 부여받지 못했다. 그들은 여전히 예부의 자질 평가를 통과해야 했고, 그 후에야 관복을 입을 수 있었다.[18]
우저톈(武則天)의 통치는 과거제도에 있어 중대한 시기였다. 690년에 황제의 칭호를 공식적으로 사용한 우저톈은 대안적인 권력 기반이 필요했다. 과거제의 개혁은 그녀가 더욱 미천한 출신에서 비롯된 새로운 엘리트 관료 계급을 창출하기 위한 계획에서 두드러지게 나타났다. 무저톈 시대에 궁궐 시험과 무과 시험이 모두 만들어졌다.[18]
655년에 우저톈은 44명의 응시자에게 진사(進士) 학위를 수여했으며, 7년 동안 연평균 58명 이상의 시험 응시자가 진사 학위를 받았다. 우저톈은 새로 진사 학위를 받은 사람들에게 호의를 베풀어 관직 진출에 대한 이 길의 위상을 높였으며, 중국의 덜 명망 있는 동남 지역 주민들을 포함하여 더 광범위한 인구 집단에게 성공의 기회를 열어주는 과정을 명확하게 시작했다. 우저톈 정부는 이전에 비엘리트 배경으로 자격이 박탈되었던 특정 평민과 향신들에게 시험 응시를 허용함으로써 문관 시험 제도를 더욱 확장했다.[1] 시험 제도의 개선을 통해 우저톈이 점진적으로 정치 권력을 축적한 것은 이전에 소외되었던 지역의 충성을 얻고, 문인들의 불만을 완화하며, 제국의 먼 변방에 있는 사람들조차 과거 시험에 합격하기 위해 공부하도록 장려하는 등 다양한 지역에서 교육을 장려하는 것을 포함했다. 이러한 학위 소지자들은 정부가 스스로를 중심으로 삼을 수 있는 새로운 엘리트 관료의 핵이 될 것이다.
681년에는 유교 경전에 대한 지식을 바탕으로 하는 빈칸 채우기 시험이 도입되었다.[19]
그녀가 개혁된 시험 제도를 통해 등용한 관료의 예로는 장열, 이교, 심전기 등이 있다.[20]
702년부터 응시자의 이름을 숨겨 시험관이 누가 시험을 보는지 알 수 없도록 했다. 이 이전에는 응시자들이 시험관에게 감명을 주기 위해 자신의 문학 작품을 제시하는 것이 관습이기도 했다.[18]
당나라 부흥기 이후 730년에서 740년 사이, 시(詩)와 부(賦)를 포함한 창작 시 작문을 요구하는 항목이 시험에 추가되었으며, 상당히 구체적인 요구 사항이 있었다. 이는 진사(進士) 급제 시험과 다른 특정 시험에 해당되었다. 덜 중요하게 여겨지는 시험에서는 수학, 법, 서예 등의 기술을 시험했다. 경전에 대한 지식을 평가하는 이 시험의 합격률은 10%에서 20% 사이였지만, 매년 1,000명 이상이 진사(進士) 시험에 응시하는 상황에서 응시자의 합격률은 1%에서 2%에 불과했다. 당나라 시대 동안 총 6,504명의 진사가 배출되었다(연평균 약 23명의 진사 배출).[19] 755년 이후, 문관의 최대 15%가 시험을 통해 채용되었다.[22]
당나라 부흥기 초기에 황제들은 무측천의 정책이 정치적으로 유용하다고 판단하여 이를 확대했고, 수여되는 학위의 연평균도 계속 증가했다. 이로 인해 시험관과 졸업생으로 구성된 새로운 조정 파벌이 형성되었다. 이후 혼란이 발생하고 당나라 제국이 "오대십국 시대"로 분열되면서 과거 제도는 정부 관직에 진출하는 다른 전통적인 경로에 밀려났고, 채점 과정에서의 편애로 인해 정치적 후원이 부족한 응시자들의 기회가 줄어들었다.[20] 아이러니하게도 이러한 분열의 시기는 중국의 여러 왕조를 거쳐 지배해 온 엘리트 가문들이 구축한 오래된 네트워크를 완전히 파괴하는 결과를 낳았다. 구 귀족이 사라지면서 무측천의 관료 채용 시스템은 다시 한번 중국에서 지배적인 모델이 되었고, 결국 서양에서 만다린이라 알려진 세력으로 통합되었다.[21]
송나라 시대(960–1279)에 과거는 관직 임용의 주요 방법이 되었다. 송나라 시대 동안 백 회 이상 궁정 시험이 열렸고, 더 많은 수의 진사 학위가 수여되었다.[17] 이 시험은 성인 중국 남성에게 열려 있었으며, 요나라와 금나라가 점령한 북부 지역 출신자들도 일부 제한적으로 응시할 수 있었다.[22] 응시자 수에 대한 기록은 1088년에 7~8만 명, 12세기 초에 7만 9천 명이었다.[23] 11세기 중반에는 매년 5,000명에서 10,000명이 향시(鄕試)에 응시했다.[24] 12세기 중반에는 매년 10만 명의 응시자가 주(州) 시험에 등록했고, 13세기 중반에는 40만 명 이상이 등록했다.[25] 진사 학위 소지자는 11세기부터 13세기 사이에 5,000명에서 10,000명 사이였으며, 1046년에는 18,700개 관직 중 7,085명, 1213년에는 38,870개 관직 중 8,260명을 차지했다.[24] 통계에 따르면 송나라 황실 정부의 학위 수여는 당나라 시대에 수여된 연간 최고 평균의 두 배 이상이었으며, 평균적으로 연간 200명 이상이 일반적이었고, 때로는 연간 240명에 육박하기도 했다.
시험은 형식적으로 향시, 회시, 전시로 구분되었다. 향시는 음력 8월 15일에 열렸다. 향시 합격자는 회시를 위해 수도로 보내졌고, 회시는 봄에 열렸지만 날짜가 정해져 있지 않았다. 회시 합격자는 다시 전시로 보내졌다.[18]
과거 시험의 성공을 통해 낮은 신분의 많은 사람들이 정치적으로 두각을 나타낼 수 있었다. 1148년과 1256년의 학위 소지자에 대한 연구에 따르면 약 57%가 아버지, 할아버지 또는 증조부 중 한 명이라도 관직을 역임한 적이 없는 집안 출신이었다.[26] 그러나 대부분은 관료 내에 어떤 형태의 친척을 두고 있었다.[27] 과거를 거친 주요 관료로는 시험을 더욱 실용적으로 만들 개혁을 제안한 왕안석과 사서에 대한 해석이 이후 왕조를 지배한 정통 신유학이 된 주희 (1130–1200)가 있다. 시험 제도를 통해 정치에 성공적으로 진출한 다른 두 명의 주요 인물은 소식 (1037–1101)과 그의 형제 소철 (1039–1112)이었는데, 두 사람 모두 왕안석의 정치적 반대자가 되었다. 시험을 준비하는 과정은 시간이 많이 소요되고 비용이 많이 드는 경향이 있어 시간을 할애하고 과외 교사를 두어야 했다. 대부분의 응시자는 수적으로는 적지만 비교적 부유한 토지 소유 사대부 계급 출신이었다.[23]
937년부터 송 태조의 결정에 따라 전시는 황제가 직접 감독했다. 992년에는 전시에서 답안을 익명으로 제출하는 관행이 도입되었고, 1007년에는 부서별 시험으로, 1032년에는 주(州) 시험으로 확대되었다. 1037년부터 시험관이 자신의 고향에서 시험을 감독하는 것이 금지되었다. 시험관과 고위 관리들 또한 시험 전에 서로 접촉하는 것이 금지되었다. 응시자의 서체를 드러내지 않기 위해 답안을 다시 베껴 쓰는 관행은 1015년에 수도와 부서별 시험에서, 1037년에는 주(州) 시험에서 도입되었다.[24]
1009년 송 진종 (재위 997–1022)은 학위 수여에 쿼터를 도입했다. 1090년에는 복주에서 3,000명의 응시자 중 40명에게만 학위가 수여되었는데, 이는 응시자 75명당 한 명에게만 학위가 수여된다는 것을 의미했다. 쿼터 제도는 13세기에는 더욱 엄격해져서 응시자의 1%만이 주(州) 시험에 합격할 수 있었다. 가장 낮은 등급의 시험 합격자조차도 엘리트 계급을 대표했다.[25]
1071년 송 신종 (재위 1067–1085)은 고전 시험과 법률 및 산술에 대한 다양한 다른 시험을 폐지했다. 진사 시험은 관직 진출의 주요 관문이 되었다. 사법 시험과 고전 시험은 얼마 지나지 않아 부활했다. 그러나 사법 시험은 특별 시험으로 분류되었고, 고전 시험을 치르는 사람은 많지 않았다. 고전 시험의 구술 시험은 폐지되었다. 관료의 가문과 가족, 인사부 장관, 그리고 시사(時務策, Policy Questions), 번역, 사법 문제와 같은 주제에 대한 기타 특별 시험도 국가에서 시행했다. 시사 문제는 이후 시험의 필수적인 부분이 되었다. 정치, 경제, 군사 문제와 같은 현대 문제를 중심으로 한 시험인 '책문(策問)'이 도입되었다.[18][25]
범중엄, 주희, 그리고 왕안석과 같은 개인들이 송나라 시대 동안 시험 제도를 개혁하거나 개혁하려는 시도가 있었다. 왕안석과 주희는 시와 부가 행정이나 덕성 함양에 도움이 되지 않으므로 시험에서 제외되어야 한다고 주장하여 성공했다. 1060년대에 시험의 시 부문이 폐지되었다. 범중엄의 상소는 종합적인 공립학교 시스템의 설립을 통한 주요 교육 개혁으로 이어진 과정을 시작했다.[18]
거란은 요나라를 통치했지만, 과거제는 한족 인구가 많은 지역에서만 실시했다. 요나라의 과거 시험은 사(詞)와 부(賦)에 중점을 두었다. 거란족은 1115년이 되어서야 관직 진출의 수단으로 과거에 응시하게 되었다.[28]
금나라의 여진족은 이전의 요나라와 송나라 백성을 수용하기 위해 두 개의 서로 다른 시험을 실시했다. 북쪽에서는 시와 부에 중점을 둔 시험을 실시했고, 남쪽에서는 유교 경전을 시험했다. 금 희종 (재위 1135년~1150년) 치세 동안 두 시험의 내용이 통일되었고, 응시자들은 두 장르 모두를 시험받았다. 금 장종 (재위 1189년~1208년)은 지방 시험을 폐지했다. 금 세종 (재위 1161년~1189년)은 여진어로 실시하는 최초의 시험을 만들었으며, 정치적 저술과 시에 중점을 두었다. 여진족 시험의 졸업생들은 일반적인 중국의 진사들과 구별하기 위해 "논술 진사"(celun jinshi)라고 불렸다.
과거제는 아유르바르와다 부얀투 칸의 통치 기간인 1315년에 상당한 변화를 겪으며 부활했다. 새로운 과거제는 응시자를 몽골인에게 유리하고 남중국인에게 심각하게 불리한 방식으로 지역 범주로 분류했다. 4개 그룹(몽골인, 비한족 동맹( 색목인), 북중국인, 남중국인)의 분류를 기반으로 후보자 수와 학위 수에 대한 할당량이 설정되었으며, 제국의 북동부(몽골)와 그 주변 지역에 유리하도록 성별로 추가 제한이 가해졌다.[27] 300명의 쿼터가 각 그룹에서 75명씩 지방 시험에 고정되었다. 수도 시험에는 각 그룹에서 25명씩 100명의 쿼터가 있었다. 응시자는 몽골인과 색목인이 왼쪽에, 북중국인과 남중국인이 오른쪽에 있는 두 개의 명단에 등록되었다. 시험은 중국어로 쓰여졌고 유교와 신유교 텍스트를 기반으로 했지만 몽골인과 색목인은 한족보다 쉬운 질문을 받았다. 합격한 응시자에게는 세 가지 등급 중 하나가 수여되었다. 모든 졸업생은 관직에 임명될 자격이 있었다.[18]
개정된 시스템에서 연간 평균 과거 합격자 수는 약 21명이었다. 4개의 지역 인종 범주를 나누는 방식은 남중국인이 인구의 가장 큰 부분을 차지했음에도 불구하고 몽골인, 색목인 및 북중국인에게 유리한 경향이 있었다. 1290년 인구 조사 결과에 따르면 남중국은 약 1,200만 가구(총 원나라 인구의 약 48%)를 기록한 반면 북중국 가구는 200만 가구였으며, 몽골인과 색목인의 인구는 둘 다 더 적었다. 남중국은 기술적으로 각 지방 시험에서 75명의 응시자를 할당받았지만, 300명의 응시자 중 남중국 출신 한족은 28명에 불과했으며, 나머지 남중국 슬롯(47)은 거주 몽골인 또는 색목인이 차지했지만 남중국에 거주하지 않는 47명의 "인종 남중국인"이 응시자로 승인되었다.[28]
지방 및 회시 시험은 세 세션으로 구성되었다. 첫 번째 세션은 응시자의 사서 해석에 관한 세 문제와 경전에 관한 네 문제로 구성되었다. 두 번째 세션은 3일 후에 진행되었으며, 논술, 다섯 개의 비판적 판단, 그리고 칙령, 공고, 상소의 형식으로 된 한 문제로 구성되었다. 그로부터 3일 후, 세 번째 세션이 열렸으며, 경전, 역사학, 시사 문제에 관한 다섯 개의 논술로 구성되었다. 전시는 단 하나의 세션으로, 경전이나 시사 문제에 관한 중요한 질문으로 구성되었다. 서면 답변은 팔고문이라고 하는 미리 정의된 구조를 따라야 했는데, 이는 서두, 증폭, 예비 설명, 초기 주장, 중심 주장, 후기 주장, 최종 주장, 결론의 여덟 부분으로 구성되었다. 논문의 길이는 550자에서 700자 사이였다. 고염무는 팔고문을 진 시황의 분서갱유와 460명의 유학자를 산 채로 묻은 것보다 더 나쁘다고 생각했다.[18]
한림원은 명나라 시대에 시험 합격자들의 경력에서 중심적인 역할을 했다. 명예를 얻은 회시 합격자는 한림원에서 곧바로 선임 편수관으로 임명되었다. 일반적인 회시 합격자는 주임 편수관 또는 교서관으로 임명되었다. 1458년에는 한림원과 내각에서의 임명은 ''진사'' 합격자로 제한되었다. 예부 상서 또는 차관, 그리고 인사부 좌시랑과 같은 직위도 ''진사'' 합격자로 제한되었다. ''진사'' 합격자들이 한림원에서 훈련을 받으면서 그들은 중앙 정부 기관에 대한 통찰력을 얻을 수 있었다. 명나라 시대의 대학사(大學士)의 90%가 ''진사'' 학위 소지자였다.[18]
신유학 정통주의는 사대부들의 학습에 대한 새로운 지침이 되었고, 그들이 유교 경전을 정치적, 사회적으로 해석할 수 있는 방식을 좁혔다. 동시에, 경제의 상업화와 인구 증가로 인해 하위 단계의 학위 응시자 수가 급증했다. 명나라 관료들은 인구 증가에 비례하여 학위 할당량을 늘리지 않았다. 명나라 말기인 1600년경에는 인구 1억 5천만 명 중 약 50만 명의
3. 1. 1. 동시
동시는 과거 시험 응시 자격인 국립 학교의 학생이 되기 위한 시험이었다. 동시를 치르는 자는 나이에 관계없이 모두 '''동생''' 또는 '''유동'''이라고 불렸다.동시는 3년에 한 번 음력 2월에 실시되었으며, '''현시''', '''부시''', '''원시'''의 세 가지 시험을 순서대로 치렀다. 현시는 각 현의 지방관이 주관했으며, 현시에 합격한 자는 해당 현을 관할하는 부의 부시를 치렀다. 부시는 각 부의 지방관이 주관했으며, 부시에 합격한 자는 황제가 중앙에서 파견한 학정(학문 담당 관리)이 주관하는 원시를 치렀다. 원시에 합격한 자는 '''생원'''이 되어 비로소 '''수재'''라고 불렸으며, 국립 학교 입학 자격을 얻어 사대부의 일원으로 간주되었다.
동시는 당대부터 동자과(童子科)라는 형태로 존재했으며, 당나라 시대에는 10세 이하, 송나라 시대에는 15세 이하가 대상이었다. 급제자에게는 해시 면제나 벼슬 수여 등이 이루어졌다. 남송 시대에는 여동자(女童子)의 시험이 두 번 있었고, 급제자도 배출되었다.
3. 1. 2. 향시
향시는 동시가 국립 학교 학생이라는 과거 시험 응시 자격을 얻기 위한 시험인 것에 반해, 과거 시험의 본 시험이자 첫 번째 관문이었다. 시험 경쟁률은 대략 80대 1에서 100대 1 정도로 추이했다.
향시는 3년에 한 번, 자년, 묘, 오, 유년에 실시되는 것으로 법령으로 정해져 있었다. 그 기일도 미리 지정되어 있었으며, 구체적으로는 8월 9일에 제1차 시험, 8월 12일에 제2차 시험, 8월 13일에 제3차 시험이 실시되었다. 제1차 시험에서는 사서 3문제와 시제 1문제, 제2차 시험에서는 오경 5문제, 제3차 시험에서는 책제라는 정치 논문이 출제되었다. 3년에 한 번 치러지는 시험 외에, 은과라고 불리는 임시 시험도 존재했는데, 이는 궁중에 큰 경사(천자의 즉위 등)가 발생했을 때 특별히 추가된 과거 시험이었다.
시험은 각 성의 성도에 있는 공원에서 치러졌다. 공원은 과거 시험을 치르는 시설로, 내부에는 '호사'라고 불리는, 입구에 문이 없는[109] 인터넷 카페의 개인실 정도 크기의 개인실이 무수히 모여 있었다. 공원 내부의 큰 길은 '용도', 작은 길은 '호통'이라고 불렸다.
시험은 총 3차례, 각 3일씩 치러졌다. 각 회차 첫날은 수험생을 입장시키고, 둘째 날 아침에 문제가 발표되었다. 셋째 날 아침까지 답변 시간이 주어졌으며, 저녁까지 답안을 제출해야 했다. 이 과정을 3번 반복하여[110] 시험이 종료되었다[111].
수험생들은 감시병에게 소지품 검사와 수험표 확인을 받은 후, 한 명씩 호사에 들어가 시험이 종료될 때까지 3일 동안 갇혀 있었다[113]. 공원의 문은 한 번 닫히면 어떤 이유로도 열리지 않았다[114][115]. 시험은 밤샘으로 치러졌고, 1제곱미터 정도의 좁은 공간에서 답안을 작성해야 했다. 방에 커튼이 있었지만, 밤바람이나 비를 막기에는 부족했다. 악천후 시에는 몸으로 답안을 지켜야 했기에, 급병이나 정신 이상을 일으키는 수험생도 많았고, 망령을 본다는 일화도 생겨났다. 감시병이 수험생의 부정 행위를 눈감아주면 처벌받았고, 부정 행위를 적발하면 포상금을 받았다[112].
향시 채점은 공정성을 위해 여러 노력을 기울였다. 3차례 시험 제도를 통해 평균 점수로 합격자를 결정했고, 채점 시에는 답안의 성명란을 풀칠하여 가렸다. 또한 필적으로 수험생이 특정되는 것을 막기 위해 답안을 모두 베껴 썼고, 채점관은 수험 번호만 기재된 사본을 보고 채점했다. 채점이 끝난 후에야 풀칠을 떼고 합격자 성명을 공개했다.
향시에 합격하면 거인이라 불렸고, 회시 응시 자격과 지방 관직 진출 자격이 주어졌다. 거인 자격은 평생 유효했다[116]. 향시는 경쟁률과 난이도가 높아 고령 응시자도 많았다. 70세 이상 수험생은 답안 형식에 실수가 없으면 합격점에 미달해도 정원 외로 합격시켜 거인 자격을 주었다[117].
3. 1. 3. 회시
회시는 수(隋)나라 때부터 있었던 시험 구분으로, 공거(貢擧)라고도 불린다. 향시와 함께 중요한 시험으로, 과거 시험의 핵심을 이룬다. 거인이 응시할 수 있으며, 합격하면 공사라는 호칭을 얻는데, 공사는 자격상으로는 거인과 동등하다. 청나라 말기에는 응시 경쟁률이 100대 1에 육박하는 경우도 있었다. 회시는 향시 다음 해 3월에 베이징의 [http://baike.baidu.com/view/50107.htm 공원(貢院)]에서 실시되며, 첫 번째 시험, 두 번째 시험, 세 번째 시험으로 각 2박 3일간 진행된다.[118] 당나라 때에는 이어진 시험인 전시가 없었기 때문에, 회시에 합격하면 곧바로 진사 자격을 얻을 수 있었다. 청나라 때에도 전시에서 거의 모든 사람이 합격하는 것이 관례였기 때문에, 공사 호칭을 얻은 거인을 서둘러 진사라고 부르기도 했다. 회시에 합격한 공사 중 성적이 1등인 자를 [http://baike.baidu.com/view/604007.htm 회원(會元)], 2등을 아괴(亞魁), 6등을 방원(榜元), 1등부터 18등까지를 회괴(會魁), 최하위자를 전방(殿榜)이라고 불렀다.[118]3. 1. 4. 전시

청나라 말기에는 향시 다음 해 3월에 베이징의 [http://baike.baidu.com/view/50107.htm 공원(貢院)]에서 2박 3일씩 세 번의 시험을 치렀는데, 응시 경쟁률이 100대 1에 육박하기도 했다. 당나라 때는 전시가 없었기 때문에 회시에 합격하면 곧바로 진사 자격을 얻었다. 청나라 때에도 전시에서 거의 모든 사람이 합격하는 것이 관례여서, 공사 호칭을 얻은 거인을 서둘러 진사라고 부르기도 했다. 회시 합격자 중 1등은 [http://baike.baidu.com/view/604007.htm 회원(會元)], 2등은 아괴(亞魁), 6등은 방원(榜元), 1등부터 18등까지는 회괴(會魁), 최하위자는 전방(殿榜)이라고 불렀다.[118]
청나라 건륭제 시대에는 4월 16일에 자금성 보화전에서 복시를 시행했다. 복시는 사서 1문제, 시제 1문제로 구성되었으며, 학력 재확인, 전시 적응, 대리 시험 방지를 위한 본인 확인을 위한 전시의 예비 시험 성격이었다. 시험은 평이하게 출제되었고, 성적은 4등급으로 나뉘었다. 1~3등급은 전시 응시 자격이 주어졌고, 4등급은 일정 기간 전시 응시 자격이 정지되었다.
향시, 회시, 전시에서 모두 수석을 차지한 사람을 '''삼원'''이라고 한다. 이는 각 시험의 수석 합격자를 향시에서 '''해원''', 회시에서 '''회원''', 전시에서 '''장원'''이라고 부른 데서 유래했다. 마작의 역인 대삼원은 여기서 유래했으며, 사희화의 사희에도 제4의 기쁨으로 과거 급제가 포함되어 있다.
3. 2. 무과

중국에서는 정치와 군사를 수레의 두 바퀴에 비유하여 이 두 가지가 잘 조화되어야 국가가 안정된다고 생각했다. 이 때문에 군인을 채용하는 과거 시험도 존재했으며, 이 시험을 무관 채용 시험으로 '''무과''' ('''무거''' 또는 청대에는 '''무경'''이라고 불림)라고 불렀다. 이에 반해 일반적으로 말하는 문관 등용 시험은 '''문과'''라고 불렀다.
문과와 마찬가지로 무현시·무부시·무원시·무향시·무전시(황제 앞에서 치러지며, 학과 시험만 있음) 순으로 치러졌으며, 최종 합격자를 '''무진사'''라고 불렀다. 시험 내용은 마기, 보사, 지구(무향시부터)와 필기 시험(학과 시험)이었다.
- 마기 - 말을 탄 상태에서 3개의 화살을 쏘는 기사 시험이다.
- 보사 - 50보 떨어진 곳에서 원형 과녁을 향해 5개의 화살을 쏜다.
- 지구 - 높은 곳에 있는 과녁을 기사로 쳐서 떨어뜨린다.
- 기용 - 청룡언월도 연무, 활을 당기는 힘이나 들어올리는 돌의 무게를 잰다.
화살이 과녁에 맞는 개수, 당길 수 있는 활의 강도, 들어올리는 돌의 무게가 채점 기준이었다. 학과 시험에는 『손자』 등 『무경칠서』의 병법서 관련 문제가 출제되었다. 그러나 낙마하지 않는 한 합격이었으며, 시험관들이 커닝도 꽤 너그럽게 봐주어 문과와는 다른 구조였다. 전통적으로 무관은 상당히 경시되었으며[119], 같은 계위에서도 문관은 무관에게 명령권을 가졌다.
3. 3. 잡과
잡과는 청나라 건륭제 시대에 새로 추가된 시험 구분이다. 기일은 4월 16일이며, 시험장은 전시와 같은 자금성의 보화전이었다. 시험 내용은 사서 1문제, 시제 1문제였다. 학력 재확인, 전시를 위한 시험장 적응, 대리 시험 방지를 위한 본인 확인을 목적으로 한 전시의 예비 시험적인 성격이었다. 따라서 시험은 상당히 평이하게 출제되었다. 성적은 4등급으로 나뉘었고, 1~3등급은 전시 응시 자격이 주어졌으며, 4등급은 일정 기간 전시 응시 자격이 정지되었다.[32]4. 영향
궁술 대회와 같은 기술 시험은 주나라 시대부터 존재했다. 후기 황실 시험의 유교적 특징은 한나라 한 무제의 통치에 기인한 바가 컸다. 한나라부터 수나라까지 일부 시험이 존재했지만, 사회적 지위, 도덕성, 능력과 같은 자질을 바탕으로 추천을 통해 관직에 임명되는 것이 일반적이었다.
수나라 시대인 605년에 관료적인 황실 시험이 시작되었으나, 당나라 시대에는 측천무후 시대까지 상대적으로 작은 규모로 시행되었다.[3] 확장된 시험 시스템에는 무과 시험이 포함되었지만, 무과 시험은 중국 장교단에 큰 영향을 미치지 못했으며, 무과 학위는 문과 학위보다 낮게 평가되었다.
송나라 시대에 황제들은 군벌의 영향력에 대항하기 위해 시험과 정부 학교 시스템을 모두 확장하여 학위 소지자 수를 당나라의 4~5배 이상으로 늘렸다. 송나라 이후로 시험은 사회의 문인 엘리트를 형성하는 관료를 선발하는 데 주된 역할을 했다. 그러나 시험은 통치 가문을 위한 직접 임명, 추천, 할당량, 서기 승진, 관직 판매, 환관을 위한 특별 절차와 같은 다른 형태의 채용과 공존했다. 정기적인 고위 학위 시험 주기는 1067년에 3년으로 규정되었지만, 명목상으로만 존재했다. 실제로 이 전후로 시험은 상당 기간 동안 불규칙하게 시행되었다. ''진사'' 시험은 연례 행사가 아니었으며 연간 평균 수치는 양적 분석에 필요한 산물이다.[3] 시험 시스템의 운영은 황실 기록 보관 시스템의 일부였으며, ''진사'' 학위를 받은 날짜는 종종 중요한 전기적 자료이다.
13세기에 원나라 초기에 시험이 잠시 중단되었지만, 이후 몽골족에게 유리하고 남중국인에게 불리한 지역 할당량과 함께 부활했다. 명나라와 청나라 시대에 이 제도는 지적 생활의 협소하고 집중적인 성격에 기여했으며 황제의 전제적 권력을 강화했다. 이 제도는 청나라 말 개혁 시기인 1905년에 폐지될 때까지 일부 수정과 함께 계속되었다. 공무원 선발을 위한 현대 시험 시스템 또한 간접적으로 황실 시험에서 진화했다.[3]
왕조 | 시험 시행 횟수 | 진사 합격자 |
---|---|---|
당 (618–907) | 6,504 | |
송 (960–1279) | 118 | 38,517 |
원 (1271–1368) | 16 | 1,136 |
명 (1368–1644) | 89 | 24,536 |
청 (1644–1912) | 112 | 26,622 |
과거제는 베트남에서는 이조 인종 치세의 태녕 원년 (1075년)에 도입되어, 중국이 폐지한 1919년까지 존속했다. 베트남은 세계에서 마지막으로 과거 제도를 폐지한 국가이다.
5. 현대의 과거제
현대에도 과거 제도의 잔재가 남아있다. 한국에서는 "고등고시" (일본의 국가공무원 1종 시험에 해당)가 그 예이다. 전국에서 응시자가 모이는 서울특별시의 공무원 시험은 과거 시험을 위해 한양(현재의 서울)에 모였던 상황에 비유되어, 뉴스 등에서 "현대판 과거"라고 불리기도 한다. 민간에서도 삼성그룹의 입사 시험을 그 어려움 때문에 과거에 비유하기도 한다.[120]
6. 비판
과거는 겉으로는 응시 자격에 제한이 없었지만, 실제로는 어릴 적부터 학문에 전념할 수 있는 환경과 비용이 필요했기 때문에, 대다수 응시자는 관료의 자제 또는 부유 계급에 한정되어 사대부의 재생산 기구로서의 의미도 강했다. 그러나 사대부 가계는 길어야 4~5대에 불과하여, 후계자가 과거에 합격하지 못하면 몰락하는 경우도 있었다. 막우로서 일하면서 응시하는 자도 있었다.
과거 합격은 개인뿐 아니라 종족 전체에 막대한 명예와 이익을 가져다주었다. "'관본위'" 사회에서 관료가 되는 것은 정치 권력의 일부가 되는 것을 의미했기 때문이다. 종족은 "의전"이라는 공동 재산을 사용하여 "의숙"을 열어 자제들을 교육하고, 과거 합격자를 배출하는 데 열심이었다. 관료가 된 자는 종족에게 다양한 편의를 제공하고, 은퇴 후에도 향신으로서 영향력을 행사했다.
이러한 수요를 바탕으로 문장궤범과 같은 예문집, 사서오경 주석서, 가정교사 등의 수험 시장이 형성되었다.
과거는 황제가 직접 주관하는 중요한 국사였으므로, 커닝에 대한 벌칙은 매우 무거웠고, 사형에 처해지는 경우도 있었다. 그럼에도 불구하고 부정 합격을 시도하는 자는 끊이지 않았다. 손바닥 크기의 두본[94]이나 수십만 자를 빽빽하게 쓴 커닝용 속옷이 현재까지 남아 있다.
시험 편중주의에 의한 폐해는 시대가 흐를수록 커졌다. 과거 급제자들은 시문 교양만을 중시하고 현실 사회 문제를 경시하며, 치산치수 등 실무에 무능한 것을 자랑하는 지경에 이르렀다. "오직 독서만이 숭고하고, 그 외의 것은 모두 비천하다"(萬般皆下品、惟有讀書高)라는 풍조는 과거 폐지 후에도 20세기 전반까지 남아 있었다.
이러한 풍조로 정부가 무력화되자, 임칙서와 같은 인물도 나타났지만, 다른 관료들의 원한을 사 실각하기도 했다. 태학이나 서원 등의 학교 제도 발달을 저해한 면도 있었다. 왕안석 등이 개혁을 시도했지만 좌절되었다. 구미 열강의 침략에 과거 관료는 "만다린"이라 불리는 시대착오적인 존재가 되었다. 양무운동을 추진한 이홍장이나 무술 변법의 강유위, 량치차오 등이 개혁을 시도했지만, 보수파의 반대로 실패했다.
많은 응시자들이 과거에 낙방했고, 반복적인 실패는 분노와 반란으로 이어지기도 했다.
황소는 안녹산의 난으로 쇠약해진 당나라 말기에 대규모 반란을 일으켰다. 반복적인 실패 끝에 불법 소금 거래 비밀 결사를 만들었다. 황소의 반란은 진압되었지만, 당나라 붕괴의 원인이 되었다. 황소의 무리 중에는 낙방자 이진도 있었는데, 그는 정부 관리들을 살해하고 시체를 황하에 던졌다. 북송의 장원호는 시험에 낙방한 후 서하로 망명하여 탕구트족이 중국식 궁정을 세우는 데 기여했다. 명나라 말기 우금성은 이자성의 반란군 장군으로, 진사에 실패한 후 고위 관리와 왕족을 학살했다. 홍수전은 19세기 중반 청나라에 대항한 태평천국 운동을 이끌었다. 생원 시험에 네 번 실패한 후 신경 쇠약과 환상을 경험하고, 기독교 선교사들의 가르침에 영향을 받아 태평천국을 세우고 청나라와 전쟁을 벌였다.
포송령(1640–1715)은 여러 번 시험에 낙방한 후, 과거 제도를 풍자하는 수많은 이야기를 남겼다.
7. 한국의 관점
고려와 조선에서도 중국식 과거가 도입되었다. 조선의 과거는 법적으로 특별한 경우가 아니면 모든 양민이 응시할 수 있었지만, 실제로는 경제적인 이유로 귀족층인 양반이 아니면 응시가 어려웠다. 조선 후기에는 3대 동안 과거 급제자를 배출하지 못하면 양반으로 인정받지 못했다. 과거의 실시는 예조가 담당했고, 급제자 중에서 관료로의 인선은 문관은 이조가, 무관은 병조가 담당했다. 이는 당나라 이래의 중국 제도를 준용한 것이다.
한국에서는 현재에도 과거의 잔재로서 "고등고시"가 있다. 또한, 전국에서 응시자가 모이는 서울특별시의 공무원 시험 모습을, 과거 시험을 위해 한양(현재의 서울)에 모였던 상황에 비유하여, 뉴스 등에서 "현대판 과거"라고 불리는 경우도 있다. 민간에서도 삼성그룹의 입사 시험을, 그 난관 때문에 과거에 비유하는 경우가 있다.[120]
참조
[1]
학술지
Shen Pu-Hai: A Secular Philosopher of Administration
1974-03
[2]
서적
The Chinese Imperial Examination System: An Annotated Bibliography
https://books.google[...]
Rowman & Littlefield
2022-01-05
[3]
문서
Kracke, 252
[4]
문서
Creel 1970, What Is Taoism?, 87
[5]
서적
Divination, Mythology and Monarchy in Han China
https://books.google[...]
Cambridge University Press
1994-09-15
[6]
문서
"Creel, H.G. (1949). Confucius: The Man and the Myth. New York: John Day Company. pp. 239–241
[7]
문서
Kracke, 253
[8]
뉴스
Bing: From Farmer's Son to Magistrate in Han China
General OneFile
2013
[9]
뉴스
Griet Vankeerberghen. The Huainanzi and Liu An's Claim to Moral Authority
General OneFile
2002
[10]
문서
MArron Kern 1999. The Journal of the American Oriental Society. A Note on the Authenticity and Ideology of Shih-chi 24, "The Book on Music"
[11]
서적
The Collapse of Ancient States and Civilizations
https://books.google[...]
University of Arizona Press
1991-07
[12]
서적
Traditional Government in Imperial China: A Critical Analysis
Chinese University Press
1982
[13]
문서
Autocratic Tradition and Chinese Politics – Zhengyuan Fu
[14]
서적
Traditional Government in Imperial China: A Critical Analysis
Chinese University Press
1982
[15]
서적
The Cambridge History of China: Volume 1, The Ch'in and Han Empires, 221 BC-AD 220
Cambridge University Press
1978
[16]
서적
Traditional Government in Imperial China: A Critical Analysis
Chinese University Press
1982
[17]
서적
Autocratic Tradition and Chinese Politics
[18]
웹사이트
The Chinese Imperial Examination System (WWW.chinaknowledge.de)
http://www.chinaknow[...]
[19]
서적
China – A History
Harper Collins
[20]
문서
Kracke, 254
[21]
웹사이트
Chinese civil service
https://www.britanni[...]
2015-06-19
[22]
문서
Kracke, 257 (Table 2, which shows 26 doctoral degrees awarded in 1184 to individuals from Occupied North China, and 1 in 1256)
[23]
문서
"Gernet, Jacques (1962). ''Daily Life in China on the Eve of the Mongol Invasion, 1250–1276''. Translated by H. M. Wright (Stanford: Stanford University Press. {{ISBN|0-8047-0720-0}}, p. 65)."
[24]
문서
Elman, Benjamin A. ''A Cultural History of Civil Examinations in Late Imperial China'', 2000:14.
[25]
서적
Turning Points in Historiography: A Cross-cultural Perspective
Boydell & Brewer
2002
[26]
문서
Wendy, Frey. ''History Alive!: The Medieval World and beyond''. Palo Alto, California: Teacher's Curriculum Institute, 2005.
[27]
문서
Kracke, 263
[28]
문서
Kracke, pp. 263, 391, n. 17
[29]
백과사전
The Cambridge History of China: Volume 7, The Ming Dynasty, 1368–1644
Cambridge University Press
[30]
서적
Chinese Archery
https://books.google[...]
Hong Kong University Press
2000
[31]
서적
Civil Examinations and Meritocracy in Late
Harvard University Press
2013
[32]
서적
Chinese society in the eighteenth century
http://archive.org/d[...]
Yale University Press
[33]
문서
"Thomas H. Reilly. ''The Taiping Heavenly Kingdom: Rebellion and the Blasphemy of Empire'' (Seattle: University of Washington Press, 2004). {{ISBN|0295984309}} pp. [https://books.google.com/books?id=wm4CuSvIYiEC&q=Taiping+Bible 74–79]"
[34]
서적
Biographical Dictionary of Chinese Women
Sharpe
[35]
서적
China's Early Industrialization: Sheng Hsuan-huai (1844–1916) and Mandarin enterprise
Harvard University Press; reprint: Atheneum, 1970
[36]
서적
Li Hung-Chang and China's Early Modernization
Routledge
2016
[37]
간행물
The Cambridge History of China
https://books.google[...]
Cambridge University Press
[38]
서적
The Reform and Abolition of the Traditional Chinese Examination System
https://books.google[...]
Harvard Univ Asia Center
[39]
서적
Chang Chih-tung and Educational Reform in China
Harvard UP
1971
[40]
논문
The abolition of the imperial examination system and the Xinhai revolution of 1911
https://web.archive.[...]
2012
[41]
논문
Educational Reforms, 1903–1904
1995
[42]
웹사이트
Schools in premodern China (WWW.chinaknowledge.de)
http://www.chinaknow[...]
[43]
서적
Demystifying the Chinese Economy
http://assets.cambri[...]
Cambridge University Press
2011
[44]
서적
Servants of the State: Managing Diversity & Democracy in the Federal Workforce, 1933–1953
https://books.google[...]
University of Georgia Press
2002
[45]
서적
Confucian China and Its Modern Fate
University of California Press
1964
[46]
서적
Statesmen in Disguise: The Changing Role of the Administrative Class of the British Home Civil Service 1853–1965
Palgrave Macmillan UK
1969
[47]
서적
The British Civil Service
The Fabian Society / George Allen & Unwin
[48]
서적
China: A New History
Harvard University Press
2006
[49]
서적
China: A New History
Harvard University Press
2006
[50]
서적
Chinese Society in the Eighteenth Century
https://books.google[...]
Yale University Press
[51]
서적
The Middle Kingdom: A Survey of the Geography, Government, Education, Social Life, Arts, Religion, &c., of the Chinese Empire and Its Inhabitants
https://books.google[...]
Wiley & Putnam
2011-05-08
[52]
서적
Daily Life in China on the Eve of the Mongol Invasion, 1250–1276
Stanford University Press
1962
[53]
서적
The Book of Swindles: Selections from a Late Ming Collection
Columbia University Press
2017
[54]
문서
Cribbing Garment
http://www.princeton[...]
Gest Library
[55]
Youtube
Cheat Sheet, Dream of the Red Chamber, of Us and Art: The 100 Videos Project, Episode 84
https://www.youtube.[...]
2016-10-05
[56]
서적
A dictionary of official titles in Imperial China
https://books.google[...]
Stanford University Press
[57]
서적
Song Dynasty Tales: A Guided Reader
World Scientific
2017
[58]
웹사이트
Jinshi 進士 (WWW.chinaknowledge.de)
http://www.chinaknow[...]
[59]
간행물
The Role of the Bourgeoisie
1968
[60]
웹사이트
Liubu 六部 (WWW.chinaknowledge.de)
http://www.chinaknow[...]
[61]
웹사이트
Hanlinyuan 翰林院 (WWW.chinaknowledge.de)
http://www.chinaknow[...]
[62]
웹사이트
Taixue 太學 (WWW.chinaknowledge.de)
http://www.chinaknow[...]
[63]
웹사이트
Sanshefa 三舍法 (WWW.chinaknowledge.de)
http://www.chinaknow[...]
[64]
웹사이트
Guozijian 國子監 (WWW.chinaknowledge.de)
http://www.chinaknow[...]
[65]
서적
Memory of the World: The Treasures That Record our History from 1700 BC to the Present Day
UNESCO Publishing
[66]
웹사이트
Mingjing 明經 (WWW.chinaknowledge.de)
http://www.chinaknow[...]
[67]
웹사이트
Xiucai 秀才 (WWW.chinaknowledge.de)
http://www.chinaknow[...]
[68]
웹사이트
Cewen 策問 (WWW.chinaknowledge.de)
http://www.chinaknow[...]
[69]
문서
Pratique Des Examens Militaires En Chine
https://archive.org/[...]
Variétés Sinologiques. No. 9
1896
[70]
서적
Cultural Centrality and Political Change in Chinese History: Northeast Henan in the Fall of the Ming
https://books.google[...]
Stanford University Press
[71]
서적
Pratique Des Examens Militaires En Chine
https://archive.org/[...]
Variétés Sinologiques
1896
[72]
서적
Military culture in imperial China
https://books.google[...]
Harvard University Press
[73]
서적
The Great Enterprise: The Manchu Reconstruction of Imperial Order in Seventeenth-century China
https://books.google[...]
University of California Press
[74]
서적
Marrow of the Nation: A History of Sport and Physical Culture in Republican China
https://books.google[...]
University of California Press
[75]
서적
[76]
문서
[77]
문서
[78]
간행물
"Influence of China’s Imperial Examinations on Japan, Korea and Vietnam"
2007-10
[79]
서적
The expansion of England: race, ethnicity and cultural history
Psychology Press
1996
[80]
학술지
The Sinophilism of J. H. G. Justi
1956
[81]
학술지
China, the Confucian Ideal, and the European Age of Enlightenment
1983
[82]
문서
The Development and Current Features of the French Civil Service System
https://hal-enpc.arc[...]
Edward Elgar
2011
[83]
문서
Le droit français des concours entre permanence et évolution
https://www.cairn.in[...]
2012
[84]
서적
An Inquiry into the Nature and Causes of the Wealth of Nations
https://www.gutenber[...]
[85]
문서
Chinese Ideas in the West
http://afe.easia.col[...]
[86]
서적
The Higher Civil Service in the United States: Quest for Reform
University of Pittsburgh Pre
1996
[87]
웹사이트
China's Civil Service Reform: An Update
http://www.eai.nus.e[...]
East Asian Institute at National University of Singapore
2022-01-16
[88]
웹사이트
Organization of the Examination Yuan
http://www.exam.gov.[...]
2012-09-03
[89]
서적
満洲語辞典 増補改訂版
中西印刷出版部松香堂書店
[90]
문서
[91]
문서
[92]
서적
科挙 中国の試験地獄
中央公論新社
2009-05-15
[93]
학술지
宋代の恩蔭制度 (創立五十周年記念論集)
https://doi.org/10.1[...]
京都大學人文科學研究所
1980-03
[94]
뉴스
「カンペ」も!100年前の科挙登用試験 古書の教科書展示会
https://www.afpbb.co[...]
AFPBB
[95]
웹사이트
Chinese civil service
http://www.britannic[...]
2015-05-02
[96]
서적
The higher civil service in the United States: quest for reform
University of Pittsburgh Press
1996
[97]
서적
テーマで読み解く中国の文化
ミネルヴァ書房
2016-03-15
[98]
서적
概説中国思想史
ミネルヴァ書房
2010-10-25
[99]
문서
[100]
문서
[101]
서적
宋代沿海地域社会史研究 : ネットワークと地域文化
http://www.kyuko.asi[...]
汲古書院
[102]
서적
中国思想の理想と現実
木耳社
2014
[103]
서적
概説中国思想史
ミネルヴァ書房
2010-10-25
[104]
문서
[105]
문서
[106]
서적
飯山、2011年、P163-164
[107]
서적
飯山、2011年、P216-246・290-291
[108]
서적
飯山、2011年、P290-306
[109]
문서
そのため、受験生は風雨を防ぐ為にカーテンを持ち込み、入り口に掛けることでしのいでいた。
[110]
문서
ただし、答案を汚損したり、白紙のまま提出したような受験生はその場で以後の受験への参加資格が取り消された。
[111]
문서
このように、試験は合わせて10日ほどになるほどの長期戦になるため、受験生たちは休む布団、入口にかけるカーテン、着替え、食料品、鍋などの大量の日用品を持参しなくてはならなかった。
[112]
문서
このため、受験生の所持品検査は厳重を極め、筆の軸を割って中を調べたり、食料として持参した[[饅頭 (中国)|饅頭]]を割って中を調べたりするほど徹底していたという。しかし、それでも違反品の持ち込みは後を絶たず、時には本屋が出来る程の本が持ち込まれた事もあったと言われている
[113]
문서
用便したい場合は小道の突き当たりにトイレがあったが、席を立つ前にいちいち書きかけの答案を確認されるなど面倒だったため、受験生の多くは[[シビン]]を持参した。
[114]
문서
このため、受験生が答案作成や飲み水として用いる水は水がめを内部に用意してそこに貯めておくようにし、足りなくなれば管を伝って補給された。また、試験官たちの食料品に関しては試験前に貢院内の倉庫に予め用意された。
[115]
문서
このため、もし試験中に急病等で受験生が死亡した場合などには、こもにくるんで壁を越えて搬出しなければならなかった。
[116]
문서
ただし、郷試に合格しても次の挙人覆試で落第したり、その後の中央官僚による答案の再確認の時点で合格不適当な答案とみなされた時には、挙人の資格は失われた。
[117]
문서
しかし、70歳は官僚の定年と決められていたため、合格しても官職は与えられず、地位は名誉的な物に過ぎなかった。
[118]
서적
科挙史
平凡社
1987
[119]
문서
この理由について宮崎市定氏は、軍隊においては武科挙に合格した者より、兵卒から叩き上げの将軍の方がより実戦的で使えたことがあるとしている。このため、武科挙合格者の大半は定年まで部隊長止まりであることがほとんどだったといわれている。
[120]
뉴스
“朝鮮科挙制”サムスン入社試験に異変「歴史問題」増加、国内からも疑問…韓国トップ企業“歪められる”超エリートたち
https://web.archive.[...]
産経新聞
2014-05-08
[121]
웹사이트
https://wisdombase.s[...]
[122]
웹사이트
[朴露子の韓国、内と外]「試験共和国・韓国」の暗い影
https://japan.hani.c[...]
HANKYOREH
2023-04-12
[123]
서적
日中比較教育史
https://books.google[...]
春風社
2002
[124]
서적
大清帝国
講談社学術文庫
2002
본 사이트는 AI가 위키백과와 뉴스 기사,정부 간행물,학술 논문등을 바탕으로 정보를 가공하여 제공하는 백과사전형 서비스입니다.
모든 문서는 AI에 의해 자동 생성되며, CC BY-SA 4.0 라이선스에 따라 이용할 수 있습니다.
하지만, 위키백과나 뉴스 기사 자체에 오류, 부정확한 정보, 또는 가짜 뉴스가 포함될 수 있으며, AI는 이러한 내용을 완벽하게 걸러내지 못할 수 있습니다.
따라서 제공되는 정보에 일부 오류나 편향이 있을 수 있으므로, 중요한 정보는 반드시 다른 출처를 통해 교차 검증하시기 바랍니다.
문의하기 : help@durumis.com