궤도 회로
"오늘의AI위키"의 AI를 통해 더욱 풍부하고 폭넓은 지식 경험을 누리세요.
1. 개요
궤도 회로는 열차의 안전 운행을 위해 레일을 일정 길이로 나누어 전기 회로를 구성하고, 열차의 위치를 감지하는 철도 신호 시스템의 핵심 기술이다. 1869년 윌리엄 로빈슨에 의해 처음 발명되었으며, 열차의 존재 유무를 감지하여 신호기, 선로전환기, 건널목 경보기 등을 제어한다. 궤도 회로는 개전로식과 폐전로식으로 나뉘며, 페일 세이프 원리에 따라 고장 시에도 열차를 감지하도록 설계되어 안전성을 확보한다. 사용 전원, 회로 구성 방식, 궤조 절연 유무 등에 따라 직류, 교류, 코드 궤도 회로 등 다양한 종류가 존재하며, 궤도 회로의 고장이나 오염은 열차 사고의 원인이 될 수 있어 릴레이 설계, 레일 표면 관리 등 예방 조치가 중요하다.
더 읽어볼만한 페이지
- 철도 신호 - 폐색
폐색은 열차 충돌 방지를 위해 열차 간 안전거리를 확보하는 철도 신호 시스템의 핵심 방법으로, 시간간격법과 공간간격법을 포함하여 다양한 방식으로 발전해왔으며 비상 상황에 대비한 대용폐색방식도 존재한다. - 철도 신호 - 자동 열차 방호 장치
자동 열차 방호 장치는 열차의 안전 운행을 위해 사용되는 시스템으로, 여러 국가의 철도 노선에서 활용된다. - 전기 회로 - 휘트스톤 브리지
휘트스톤 브리지는 회로 내 저항 비율을 이용하여 미지의 저항값을 정밀하게 측정하는 브리지 회로로, 가변 저항을 조절해 평형 상태를 만들어 측정하며 다양한 전기적 특성 측정에 응용되고 여러 변형된 형태가 있다. - 전기 회로 - 다이오드 브리지
다이오드 브리지는 4개의 다이오드를 활용하여 교류 전압을 맥동하는 직류 전압으로 변환하는 회로이며, 입력 전압의 극성에 관계없이 전류가 같은 방향으로 흐르도록 하고 역전압 보호 기능을 제공한다.
| 궤도 회로 |
|---|
2. 역사
1869년에 미국인 윌리엄 로빈슨(William Robinson)이 궤도 회로를 처음 발명하였다. 초기에는 개전로식(Open Circuit System)이었으나, 1872년부터 폐전로식(Closed Circuit System)으로 개량되어 오늘날까지 사용되고 있다.[10]
궤도 회로는 열차가 달리는 레일을 일정한 길이로 나누고, 양쪽 레일 이음매를 전기적으로 절연시킨 후, 한쪽 끝에는 전원을, 다른 끝에는 궤도 계전기를 연결한다. 열차가 없을 때는 궤도 계전기가 작동하지만, 열차가 구간에 들어오면 차바퀴에 의해 레일 사이가 단락되어 궤도 계전기가 작동하지 않는다. 이를 통해 열차의 유무를 검지하고, 신호기, 선로전환기, 연동장치 등 신호 기기를 제어하는 데 사용한다.[14]
궤도 회로는 기관차와 철도 차량의 바퀴와 차축으로 두 레일을 연결하여 전기 회로를 단락시키는 원리를 이용한다. 이 회로는 열차의 유무를 감지하며, 실패 안전 작동이 중요하므로 고장이 발생했을 때 열차가 있는 것으로 인식하도록 설계되었다.
궤도 회로는 철도 신호 시스템이 반자동으로 작동하도록 돕는다. 열차가 앞쪽 궤도를 점유하면 신호는 열차가 속도를 늦추거나 정지하도록 지시한다. 이는 열차 운행 관제사 및 수동 폐색 운전 취급자의 사고를 예방하고, 궤도 점유 정보를 제공하며 안전하지 않은 신호 표시를 방지한다.
최초의 궤도 회로는 1864년 윌리엄 로버트 사이크스가 런던 채텀 앤 도버 철도의 브릭스턴 구간에서 짧게 사용한 것이었다.[9] 그러나 페일세이프 궤도 회로는 1872년 미국의 전기 및 기계 엔지니어인 윌리엄 로빈슨이 발명하였다. 로빈슨이 도입한 블록 점유 감지 방법은 현재 널리 사용되는 자동 신호 시스템 개발의 핵심이었다.[10]
19세기 중반 전신의 발명은 철도 신호를 전기적으로 제어하는 연구를 촉진했다. 로빈슨 이전에도 여러 시스템이 개발되었지만, 열차의 움직임에 자동으로 반응하는 것은 없었다.
로빈슨은 1870년에 완전 자동 철도 신호 시스템을 모델 형태로 시연했고, 이후 실물 크기 버전이 필라델피아 및 이리 철도의 루드로, 펜실베이니아에 설치되어 실용성을 입증했다. 초기 디자인은 개방형 궤도 회로를 기반으로 했으며, 블록 내에 열차가 없으면 신호에 전원이 공급되지 않았다.[10]
그러나 개방형 회로는 전선이 끊어지는 등의 문제로 인해 안전하지 않은 상태로 실패할 수 있었다. 이를 인식한 로빈슨은 1872년에 폐쇄 루프 궤도 회로를 고안하여 설치했다. 이는 이후 개발의 원형이 된 완전 자동 페일세이프 신호 시스템이었다.[10]
영국은 열차 제어 신호 사용의 선구자였지만, 로빈슨의 설계를 채택하는 데는 시간이 걸렸다. 당시 영국 철도의 많은 객차는 나무 차축이나 나무 허브가 있는 바퀴를 사용해 궤도 회로와 호환되지 않았다. 영국에서는 1876년에 윌리엄 사이크가 크리스탈 팰리스역에서 궤도 회로 실험을 한 것이 최초이며, 실용화된 것은 1886년 런던의 세인트 폴스역에 설치된 것이었다.
일본에서는 1904년(메이지 37년) 고부 철도(현재의 중앙 본선 일부) 이다마치-나카노 구간에 미국의 유니온 스위치 앤 시그널사의 기술을 도입하여 최초로 설치되었다.
3. 원리
궤도 회로는 기관차와 철도 차량의 바퀴와 차축으로 두 레일을 연결하여 전기 회로를 단락시키는 원리를 이용한다. 이 회로는 열차 유무를 감지하며, 실패 안전 작동이 중요한 보안 장치이므로 고장 시 열차 존재를 나타내도록 설계되었다.
궤도 회로는 철도 신호 시스템이 반자동으로 작동하도록 하여, 앞쪽 궤도 점유 시 열차가 속도를 늦추거나 정지하도록 신호를 표시한다. 이는 열차 운행 관제사 및 수동 폐색 운전 취급자가 사고를 일으키는 것을 방지한다.
3. 1. 회로의 구성
궤도 회로는 열차의 위치를 검지하기 위해 레일을 전기 회로의 일부로 사용하는 시스템이다. 궤도 회로는 다음과 같은 구성 요소들로 이루어져 있다.
일반적으로 궤도 회로는 각 레일에 전원이 공급되고, 그 사이에 릴레이 코일이 연결된다. 열차가 없을 때는 전원에서 레일을 통해 흐르는 전류에 의해 릴레이가 작동한다. 열차가 있을 때는 차축이 레일을 단락(션트)시켜 릴레이로 가는 전류가 줄어들고 릴레이는 작동을 멈춘다. 이로써 릴레이 접점을 통하는 회로는 궤도의 점유 여부를 알려준다.
각 궤도 회로는 블록처럼 정의된 궤도 구간을 감지한다. 이 구간은 보통 두 레일 모두에 절연 이음매로 분리된다. 절연 불량 시 한 회로가 다른 회로에 잘못 전원을 공급하는 것을 막기 위해, 보통 전기적 극성이 한 구간에서 인접한 구간으로 반전된다. 회로는 낮은 전압(1.5~12V DC)으로 전원이 공급된다. 릴레이와 전원 공급 장치는 궤도 회로의 일부가 파손된 레일에 의해 전기적으로 격리되는 것을 막기 위해 구간의 반대쪽에 부착된다. 직렬 저항은 궤도 회로가 단락될 때 전류를 제한한다.
분기기가 없는 구간에서는 궤도 회로 경계에서 양쪽 레일의 절연 위치를 일치시킬 수 있다. 그러나 분기기가 있는 구간에서는 레일 조립 때문에 절연 위치가 일치하지 않아 "사공간"이 발생할 수 있다. 사공간은 양쪽 레일이 동극이 되어 윤축으로 단락될 수 없어 궤도 회로로 검지할 수 없는 구간이다. 이 사공간의 길이와 위치 관계에는 제한이 있다.[13]
궤도 회로는 차량의 윤축으로 레일 사이를 전기적으로 단락시켜 열차 유무를 검지한다. 하지만 윤축과 레일 사이에는 "단락 저항"이 발생한다. 단락 저항은 차륜 답면과 레일 간의 접촉 저항, 윤축의 차축 저항으로 구성된다. 접촉 저항은 열차 중량, 가감속, 관성 주행, 제동 등에 따라 달라진다. 교류에서는 60μΩ 이하, 직류에서는 100μΩ 이하이다. 단락 저항은 열차가 가속 또는 제동 시 낮고, 관성 주행 시 높다. 비가 그친 맑은 날이나 해안가 노선에서 야간 운행 휴지 시간대에 해수 비말을 받으면 레일 윗면에 녹이 발생하여 단락 저항이 높아지는 경향이 있다. 릴레이가 낙하하는 최대 단락 저항을 "단락 감도"라고 하며, 단위는 Ω이다.
레일은 노반에 자갈(침목 위)이나 콘크리트, 궤도 슬래브 위에 고정되어 노출된다. 비나 눈이 오면 레일과 자갈이 젖고 하부도 수분을 포함하여 전류가 누설된다. 이 누설 정도를 "누설 저항"으로 나타낸다. 누설 저항은 맑은 날에는 50Ω으로 높지만, 비나 폭우 시 10Ω~1Ω, 터널 내 심한 누수나 해수 침입 시 0.5Ω~0.1Ω으로 저하된다. 누설 저항이 저하되면 궤도 회로 전류가 누설되어 열차 유무와 관계없이 릴레이가 낙하할 수 있다. 이를 방지하기 위해 궤도 회로 전압을 도상 조건에 맞춰 조정한다.
실제 궤도 회로에는 송전 측(직류: 실리콘 정류기・납축전지, 교류: 궤도 변압기・분주기)과 수전 측(궤도 계전기(릴레이)・배주기[15])이 있다. 송전 측을 윤축으로 단락 시 쇼트 상태가 되어 과전류로 전원 기기가 파괴되는 것을 막기 위해 제한 저항/리액터가 있다. 수전 측에는 궤도 계전기에 적정한 전압으로 조정하는 궤도 저항자, 단궤조식 궤도 회로에서 레일 파단 시 귀선 전류가 송수전 측 기기에 흘러 용단/소손되어 신호 설비나 연동 장치가 정지하는 것을 막는 궤도 가용편・궤도 퓨즈, 송수전 측 기기를 기기실에 집중 설치 시 케이블 전압 강하를 줄이기 위한 중계 변압기가 있다.
4. 궤도 회로의 종류
궤도 회로는 사용 전원, 회로 구성, 궤도 절연 방식 등에 따라 다양하게 분류된다. 궤도 회로의 기본 원리는 기관차와 철도 차량의 바퀴와 차축으로 두 레일을 연결하여 전기 회로를 단락시키는 것이다. 이는 실패 안전 작동이 중요한 안전 장치로, 회로에 고장이 발생했을 때 열차의 존재를 나타내도록 설계되었다. 궤도 회로는 철도 신호 시스템이 반자동으로 작동하도록 돕고, 열차 운행 관제사 및 수동 폐색 운전 취급자가 사고를 일으키는 것을 방지하는 역할을 한다.
레일에 흐르는 전류는 직류와 교류가 있으며, 교류는 다양한 주파수가 사용된다.
일본 철도에서 사용되는 궤도 회로는 다음과 같이 분류할 수 있다.
- 사용 전원에 따른 분류
- 회로 구성 방법에 따른 분류
- 궤도 절연 유무 및 설치 방법에 따른 분류
- 제어 계전기 조사에 따른 분류
- 귀선 전류로에 따른 분류
4. 1. 사용 전원에 의한 분류
직류 궤도 회로(DC track circuit영어)는 직류 전원을 사용하며, 전원 장치는 정전에 대비하여 부동식 충전 방식을 사용한다.[16] 교류 전원 확보가 어려운 지역에서 주로 사용된다.교류 궤도 회로(AC track circuit영어)는 교류 전원을 사용하며, 비전철 구간이나 직류 전철 구간에서 주로 사용된다.
정류 궤도 회로(Commutation Track Circuit영어)는 교류를 정류한 맥류를 전원으로 사용하며, 특수한 목적으로만 사용된다.
코드 궤도 회로(Code Track Circuit영어)는 궤도에 흐르는 신호 전류를 코드로 단속하여 열차를 검지하고, 차상 신호 시스템에 활용한다.
AF 궤도 회로(AF Track Circuit영어)는 Audio Frequency영어의 약자로, 가청 주파수를 사용하여 열차가 200km 이상 고속으로 주행할 때 전방 열차와의 간격 및 제동 거리를 차상으로 전달하는 방식이다.
4. 2. 회로 구성 방법에 의한 분류
폐전로식 궤도 회로는 폐회로로 구성되어 평상시에도 계전기에 전류가 흐르며, 열차가 궤도에 진입하면 차바퀴에 의해 단락되어 계전기가 무여자(無勵磁)되도록 되어 있는 방식이다.[2] 궤도 회로의 기본 원리는 기관차와 철도 차량의 바퀴와 차축으로 두 레일을 연결하여 전기 회로를 단락시키는 데 있다. 궤도 회로는 철도 신호 시스템이 반자동으로 작동하도록 하여, 앞쪽 궤도의 점유 시 열차가 속도를 늦추거나 정지하도록 신호를 표시한다. 이는 열차 운행 관제사 및 수동 폐색 운전 취급자가 사고를 일으키는 것을 방지하는 데 도움을 주며, 궤도 점유 정보를 제공하고 안전하지 않은 신호 표시를 방지함으로써 이 역할을 수행한다.일반적으로 각 회로는 블록과 같이 정의된 궤도 구간을 감지하며, 절연 이음매로 분리되어 있다. 절연 불량 시 한 회로가 다른 회로에 잘못 전원을 공급하는 것을 방지하기 위해, 일반적으로 전기적 극성이 한 구간에서 인접한 구간으로 반전된다. 회로는 낮은 전압(1.5~12V DC)으로 전원이 공급된다. 릴레이와 전원 공급 장치는 궤도 회로의 일부가 파손된 레일에 의해 전기적으로 격리되는 것을 방지하기 위해 구간의 반대쪽에 부착된다. 직렬 저항은 궤도 회로가 단락될 때 전류를 제한한다.[2]
개전로식 궤도 회로는 전기 회로가 개방되어 계전기에 전류가 흐르지 않다가 열차가 궤도에 진입함으로써 차바퀴를 통해 전류가 흘러 궤도 계전기가 여자(勵磁)되도록 되어 있는 방식이다. 안전도가 떨어지기 때문에 잘 사용되지 않는다.[2]
열차를 검지하는 계전기에는 열차가 재선(在線)하고 있지 않을 때 신호 전류가 흐르고, 재선하고 있을 때는 전류가 흐르지 않도록 시스템을 구성하는 것이 표준이다. 이러한 회로를 폐전로식이라고 부른다. 이는 전원의 고장, 레일의 파단, 케이블의 손상 등, 생각할 수 있는 다양한 고장 시에도 전류가 흐르지 않게 되는 페일 세이프 구성으로 되어 있기 때문에, 고장 시에도 재선으로 검지하도록 되어 있다.
폐전로식에 대응하여, 열차가 존재하지 않을 때에는 전류가 흐르지 않고, 열차가 존재할 때에만 전류가 흐르는 방식의 회로를 개전로식이라고 부른다. 개전로식에서는 전원과 검지용 릴레이를 직렬로 접속한 것을 선로의 같은 쪽에 연결하고, 열차가 진입함으로써 차축이 양쪽 레일을 단락시켜 전류가 흐르도록 되어 있다. 이 회로는 전원의 고장, 레일의 파단, 케이블의 손상 등으로 1곳이라도 고장이 나면 전류가 흐르지 않게 되어 열차를 검지할 수 없게 되므로, 페일 세이프 구성은 아니다. 따라서 열차를 잘못 검지하는 것이 검지에 실패하는 것보다 위험해지는 경우나, 건널목의 보안 장치에서 점 제어 방식에 있어서 종점에서의 열차 검지에 이러한 궤도 회로가 사용된다.
4. 3. 궤조 절연 유무 및 설치 방법에 의한 분류
궤도 회로 경계에 궤조 절연을 설치하여 궤도 회로를 구분하는 방식을 유절연 궤도 회로라고 한다. 궤도의 한쪽만을 절연하는 단궤조식 궤도 회로(Single Rail Insulation Type Track Circuit)와 양쪽 궤도를 절연하는 복궤조식 궤도 회로(Double Rail Insulation Type Track Circuit)로 나뉜다.[1]궤조 절연을 사용하지 않고, 주파수의 공진을 이용하여 궤도 회로를 구분하는 방식을 무절연 궤도 회로라고 한다.[1] 무절연 궤도 회로는 직접 레일에 주파수를 흘려 궤도 임계점에서 상호 주파수에 대한 공진 회로를 이용한다.[1]
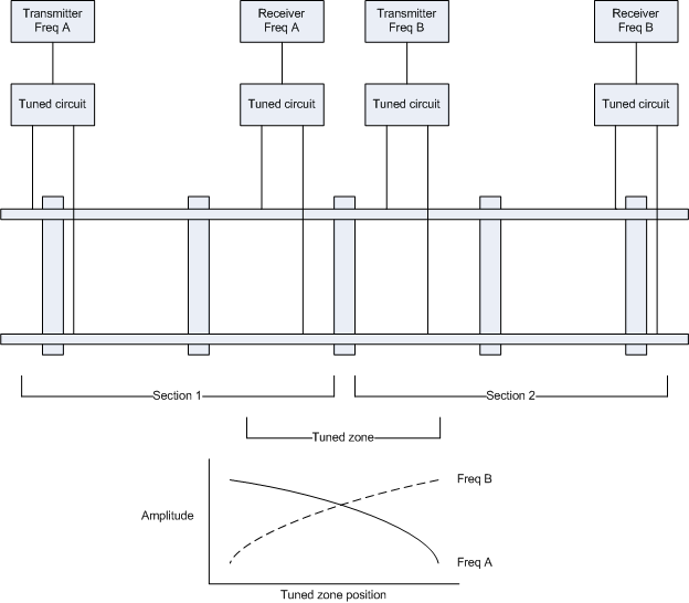
현대식 궤도는 장대 레일로 시공되는데, 이 경우 신호 시스템에서 궤도에 블록 구간을 형성할 자연적인 분리 지점이 없어진다. 따라서 각 블록 구간에서 서로 다른 오디오 주파수(AF)를 사용하고, 동조 회로 쌍을 구간 경계에 연결하여 인접 구간으로 신호가 넘어가는 것을 방지한다.[1]
무절연 궤도 회로는 절연 블록 조인트를 제거하여 유지 보수가 용이하고, 전철화된 지역에서 임피던스 본드의 필요성을 줄여준다. 그러나 낙뢰에 취약하고 임피던스 본드 배치에 제한이 있다는 단점이 있다.[1]
무절연 궤도 회로는 구역별로 신호 전류의 주파수를 다르게 하여 구역별 절연을 불필요하게 하는 방식이다. 인접 구역의 궤도 회로 전류가 흘러 들어와도 필터에 의해 차단되므로 오검지될 염려가 없다.[1]
무절연 궤도 회로에는 궤도 회로 경계를 공진자나 전선으로 단락하는 경계 단락 방식과 다수의 주파수를 사용하여 경계를 구성하는 다주파 방식이 있다.[1]
Aster SF15형 궤도 회로에서는 한쪽 선로에서 1,700Hz와 2,300Hz, 다른 한쪽 선로에서 2,000Hz와 2,600Hz의 신호 전류를 사용하며, 이를 저주파로 변조하고 있다.[1]
TI21형 궤도 회로에서는 다음과 같은 주파수를 사용한다.[1]
| 주파수 | 사용 선로 |
|---|---|
| 1,699 Hz | 하행선 |
| 2,296 Hz | 하행선 |
| 1,996 Hz | 상행선 |
| 2,593 Hz | 상행선 |
| 1,549 Hz | 하행선 |
| 2,146 Hz | 하행선 |
| 1,848 Hz | 상행선 |
| 2,445 Hz | 상행선 |
4. 4. 궤도 회로의 제어 계전기 조사에 의한 분류
궤도 회로 구간 내 열차 유무만 조사하는 방식인 2위식 궤도 회로와, 궤도 회로 구간 내 열차 유무 및 전방 궤도 회로의 열차 유무를 조사하는 방식인 3위식 궤도 회로가 있다.4. 5. 귀선 전류로(歸線電流路)에 의한 분류
철도의 전기 철도에서는 가선 또는 제3궤조로부터 주행용 전력을 모아 레일에서 변전소로 되돌린다. 레일을 통해 변전소로 되돌아가는 전류를 귀선 전류라고 부른다. 이 때문에 신호 전류와 귀선 전류를 명확히 구별할 필요가 있다. 또한 궤도 회로 경계에서 신호 전류만을 절연하고 귀선 전류를 흘리는 시스템이 필요하다.
- '''복선 궤도 회로'''에서는 양쪽 레일 모두 인접한 궤도 회로와의 경계에 절연이 이루어진다. 절연은 레일의 연결 부분에 절연판을 끼워 넣는 방식으로 이루어진다. 이 연결 부분을 절연 이음매라고 한다. 직류 전철화 구간 또는 교류 전철화 구간에서는 궤도 회로와의 경계를 넘어 귀선 전류를 흘려보내기 위해 임피던스 본드가 사용된다.[18]
임피던스 본드의 배선도를 바탕으로 설명하면, 임피던스 본드에는 레일에 연결된 1차측 코일과 궤도 변압기 또는 궤도 계전기에 연결된 2차측 코일의 두 개의 권선이 있으며, 두 개의 코일 사이는 변압기와 마찬가지로 철심에 의해 결합되어 있다. 임피던스 본드 사이는 중성선에 의해 1차측 코일의 중성점에서 연결되어 있다. 열차에서 사용된 귀선 전류인 I1과 I2는 레일에서 임피던스 본드의 1차 코일의 중성점으로 흘러 중성선을 거쳐 인접한 임피던스 본드의 1차 코일의 중성점으로 흐른 후 레일로 돌아가 흐르지만, 중성점에서는 양쪽에 있는 레일에서 오는 코일의 권선이 동일하기 때문에 코일에 발생하는 자속이 상쇄되어 2차 코일 측에는 전압이 유도되지 않는다. 그러나 신호 전류인 Is는 한쪽 레일에서 1차 코일을 거쳐 다른 쪽 레일로 흐르기 때문에 2차 코일 측에 전압 Es가 유도되도록 되어 있어 신호 전류의 주파수만을 차단하고 귀선 전류만 흐르게 된다.
- '''단선 궤도 회로'''에서는 한쪽 레일에만 절연 이음을 설치한다. 신호 전류는 절연되지 않은 한쪽 레일과 절연된 다른 쪽 레일 모두에 흐르므로, 한쪽 레일만 절연해도 외부로의 누설을 방지할 수 있다. 한편, 귀선 전류는 절연되지 않은 쪽 레일을 따라 흘러 변전소로 돌아간다. 또한, 절연된 쪽 레일을 신호측 레일, 절연되지 않은 쪽 레일을 귀선측 레일이라고 부른다. 따라서 임피던스 본드는 설치하지 않아도 되지만, 귀선측 레일이 파손되면 귀선 전류가 흐르지 않아 전기 운전이 불가능해지는 단점이 있다.
- '''무절연 궤도 회로'''는 구역별로 신호 전류의 주파수를 다르게 함으로써 구역별 절연을 불필요하게 하는 방식이다. 인접 구역의 궤도 회로 전류가 흘러 들어와도 필터에 의해 차단되므로 오검지될 염려가 없다. 전원으로부터의 거리가 멀어지면 신호 전류가 감쇠하여 차축에 의한 단락을 검지할 수 없게 되므로, 감쇠를 고려하여 검지 범위를 설정한다. 무절연 궤도 회로를 사용하면 전기 철도에서 임피던스 본드를 불필요하게 할 수 있다. 절연 이음매는 궤도 구조상의 약점이 되어 파손이 발생하기 쉬우므로, 이를 폐지할 수 있다는 점은 무절연 궤도 회로의 장점이다.
무절연 궤도 회로에는 궤도 회로 경계를 공진자나 전선으로 단락하는 경계 단락 방식과 다수의 주파수를 사용하여 경계를 구성하는 다주파 방식이 있으며, 두 방식 모두 송전단에서 특정 주파수의 신호 전류를 흘려보내고, 수전단에서 해당 주파수에 맞춘 특성으로 수신하여 궤도 회로의 단락을 검출한다. 해당 주파수의 전류가 수전단을 넘어 인접 회로로 흘러 들어가더라도, 그 회로에서는 다른 주파수에 맞춰져 있으므로 오검지될 염려가 없다.
Aster SF15형 궤도 회로에서는 한쪽 선로에서 1700Hz와 2300Hz, 다른 한쪽 선로에서 2000Hz와 2600Hz의 신호 전류를 사용하며, 이를 저주파로 변조하고 있다.
TI21형 궤도 회로에서는 다음과 같은 주파수를 사용한다.
| 주파수 | 선로 | |
|---|---|---|
| A | 1699 Hz | 하행선 |
| B | 2296 Hz | 하행선 |
| C | 1996 Hz | 상행선 |
| D | 2593 Hz | 상행선 |
| E | 1549 Hz | 하행선 |
| F | 2146 Hz | 하행선 |
| G | 1848 Hz | 상행선 |
| H | 2445 Hz | 상행선 |
5. 구성 기기
궤도 회로는 종류에 따라 차이가 있으나, 크게 다음과 같이 구성된다.
- 전원 장치 (Power Supply Equipment): 각 궤도 회로의 송신단에 설치된다.
- 한류 장치 (Current Limiting Equipment): 열차 바퀴로 인해 궤도 회로 전원이 단락되었을 때 전원 장치에 과전류가 흐르는 것을 제한하거나(직류 궤도 회로), 2원형 궤도 계전기 회전 역률의 위상을 조정한다(교류 궤도 회로).[1]
- 궤조 절연 (Insulation Rail Joint): 인접 궤도 회로와 전기적으로 절연한다.
- 레일 본드 (Rail Bond): 레일 이음매 부분의 전기 저항을 줄인다.
- 점퍼선 (Jumper Wire): 궤도 회로에서 떨어진 동일 극성의 다른 레일을 연결하는 전선이다.
- 임피던스 본드 (Impedance Bond): 복선 궤도 회로에서 사용되며, 절연 이음매를 통해 귀선 전류가 흐르도록 하면서 신호 전류를 차단한다.
- 데이터 픽업 유닛 (DPU, Data Pick Up Unit): 무절연 궤도 회로에서 사용되며, 인접한 레일의 전류 유무를 감지하여 릴레이를 제어한다.
6. 고장 모드 및 예방
궤도 회로는 대부분의 고장이 "궤도 점유" 신호를 발생하도록 설계되어 안전성을 확보한다(페일 세이프). 예를 들어, 다음과 같은 경우가 이에 해당한다.
- 레일 또는 전선의 단선은 전원 공급 장치와 릴레이 사이의 회로를 끊어 릴레이의 전원을 차단한다.[12]
- 전원 공급 장치의 고장은 릴레이의 전원을 차단한다.[12]
- 레일 간 또는 인접한 궤도 구간 간의 단락은 릴레이의 전원을 차단한다.[12]
하지만, 열차를 감지하지 못하는 고장 모드(False Clear)도 발생할 수 있다. 예를 들면 다음과 같다.
- 릴레이의 기계적 고장으로 인해 궤도가 점유된 경우에도 릴레이가 "궤도 비점유" 위치에 고정될 수 있다.[12]
- 하나의 아크릴 케이스가 열에 의해 변형되어 계전기 접점에 닿아 고정된 사례가 있었다.[12]
- 또 다른 Q 시리즈 "소형" 계전기에서 금속 와셔가 미끄러져 계전기 접점을 막았던 사례가 있었으며, 이 경우 반 와셔를 완전 원형 와셔로 교체해야 했다.[12]
- 녹, 모래 또는 마른 나뭇잎 등 레일에서 바퀴를 부분적으로 또는 완전히 절연시키는 조건이 발생할 수 있다. 이를 "불량 션팅"(Poor Shunting)이라고도 한다.[12]
- 궤도의 조건으로 인해 진흙 투성이의 자갈( "배터리 효과"를 생성할 수 있음) 또는 근처의 전력 전송선에서 발생하는 기생 전류와 같은 부유 전기 신호가 생성될 수 있다.[12]
- 궤도 회로를 제어하는 장비의 기생 진동.[12]
- 좋은 전기적 접촉을 하기에 충분히 무겁지 않거나 바퀴가 전기적으로 절연되어야 하는 장비.[12]
- 절연 레일 조인트와 궤도 회로 공급 배선 사이의 레일 단선은 감지되지 않는다.[12]
이러한 고장은 열차 충돌 등의 사고로 이어질 수 있다.
고장 예방을 위해 궤도 회로 릴레이는 매우 높은 신뢰도로 설계되며, 전력 서지 및 낙뢰 발생 후 잘못된 접촉이 용접되어 닫히는 가능성을 줄이기 위해 탄소-은 접점을 사용하는 등 특별한 설계가 적용된다. 전기적 문제가 있는 지역에서는 간섭에 덜 민감한 다양한 유형의 궤도 회로를 사용한다.
레일 표면 오염(녹, 낙엽 등)에 의한 고장을 방지하기 위해 다음과 같은 방법을 사용한다.
7. 활용
궤도 회로는 열차가 다니는 선로에서 열차의 위치를 파악하여 신호기, 선로전환기, 건널목 경보기 등을 제어하고, 열차의 안전 운행을 돕는 데 사용된다.[1] 궤도 회로를 통해 얻은 정보는 관제 센터로 보내져 열차 운행 상황을 살피고, 사고가 났을 때 원인을 분석하는 데 활용된다.[1]
궤도 회로는 다음과 같은 다양한 목적으로 사용된다.[1]
- 열차 충돌 방지: 열차가 선로 위에 있는지(재선) 여부에 따라 자동으로 신호기에 주의 또는 정지 신호를 표시하여 열차 추돌이나 정면 충돌을 막는다.
- 정거장 안전 확보: 정거장 안에서 열차의 위치를 감지하여 연동 장치를 작동시켜 안전을 확보한다.
- 가동 장치 쇄정: 분기기나 개폐교와 같이 움직이는 장치에 열차가 접근하면, 열차가 완전히 통과할 때까지 장치가 움직이지 않도록 잠근다.
- 건널목 안전 확보: 건널목으로 열차가 접근하면 건널목 경보기와 차단기를 작동시키고, 열차가 통과하면 작동을 멈춘다.
- 급전 구분 전환: 교류 전철 구간에서 다른 변전소로부터 전력을 공급받는 구간을 나누는 이상 구분 섹션을 지날 때, 열차 위치에 따라 전력 공급을 전환한다.
궤도 회로의 길이와 신호 주파수는 사용 목적에 따라 다르게 조정된다.[1] 같은 선로 구간에 여러 개의 궤도 회로를 서로 다른 주파수로 설치하기도 한다.[1]
건널목을 통과한 열차를 감지하여 경보기나 차단기 작동을 멈추는 궤도 회로는, 오작동으로 열차를 감지하면 열차가 통과하기 전이나 통과 중에 경보기와 차단기가 멈추는 위험한 상황이 발생할 수 있다.[1] 따라서 일반적인 궤도 회로와 반대로 개전로식 궤도 회로를 사용하는 경우가 있다.[1] 열차 진행 방향이 제한되는 복선 구간에서는 건널목 제어 회로가 간단하지만, 단선이거나 단선 병렬인 경우에는 열차 진행 방향에 따라 감지 위치를 바꿔야 하므로 구성이 복잡해진다.[1] 또한, 열차 속도나 열차 종류에 따라 열차에서 건널목 제어 회로에 정보를 보내 경보 시작점을 바꾸는 방식도 있다.[1] ATACS에서는 건널목 제어를 무선으로 할 수 있어 건널목 제어용 궤도 회로는 필요 없어진다.[1]
급전 구분 전환 섹션은 신칸센에서 사용된다.[1]
궤도 회로는 구간 한쪽 끝에서 전류를 보내 반대쪽 끝에서 감지하므로, 도체 역할을 하는 레일이 손상되어 신호 전류가 흐르지 않으면 열차가 있는 것으로(재선) 인식된다.[1] 사고, 재해, 보선 불량 등으로 레일이 끊어진 경우에도 자동으로 신호기가 정지 신호로 바뀌어 열차 진입을 막을 수 있어 안전에 기여한다.[1]
관제 센터에서는 궤도 회로에서 감지된 열차 운행 상황을 신호기, 분기기 상황과 함께 제어반에 종합적으로 표시하는 경우가 많다.[1] 궤도 회로의 릴레이를 통신 회선에 연결하여 열차 운행 상황을 전송할 수 있으며,[1] 열차 운행 정보는 제어반에 표시되는 동시에 저장되어 사고 조사 및 운행 관리 분석에 활용된다.[1] 많은 신호 시스템에서는 중앙 관제 센터뿐만 아니라 각 장치마다 궤도 회로 상황 기록 장치를 갖추고 있다.[1]
8. 궤도 단락기
궤도 단락기는 열차 승무원이나 선로 궤도에 진입하는 직원이 휴대하는 보안 장치 중 하나이다. 두 개의 전극 클립 또는 자석 부착 전극판과 그 사이를 연결하는 전선으로 구성된 단순한 기구로, 자동차용 부스터 케이블의 한 가닥과 비슷하게 생겼다.[1]
열차 사고나 재해가 발생했을 때 궤도 단락기로 양쪽 레일을 단락(쇼트)시켜 궤도 회로에 재선을 감지하게 하여, 궤도 단락기를 설치한 지점의 외방(앞쪽) 신호기를 정지 현시로 바꿀 수 있다. 예를 들어 복선 구간에서 탈선 사고가 발생하여 반대편 선로를 지장했을 경우, 궤도 단락기를 반대편 선로에 설치함으로써 해당 현장에 접근하는 반대편 열차에 대해 정지 신호를 현시할 수 있다.[1]
궤도 단락기를 설치하면 즉시, 그리고 자동으로 정지 현시로 바뀌므로, 관제 센터에 연락하여 열차를 세우는 것보다 빠르고 확실하며 안전하다. 운전 시각표상에는 열차가 없어야 하는데, 있다는 것이 되어 관제소에서도 이상이 발생한 것을 즉시 알 수 있다.[1]
특히 짙은 안개, 강한 비, 급곡선 구간에서는 시인 가능 거리가 극도로 저하되므로, 휴대용 신호기나 신호등, 휴대용 신호 염관으로는 접근하는 다른 열차 승무원에게 비상 정지 지시를 확실하게 전달할 수 없는 경우가 발생한다. 하지만 궤도 단락기를 사용한 경우에는 해당 폐색 구간 시점의 신호기에 "정지"가 현시되고, 그 하나 앞의 폐색 구간 시점 신호기에는 "주의" 또는 "경계"가 현시되므로, 고속 열차가 접근하는 경우 외에도 강설 시나 브레이크 성능이 떨어지는 열차가 접근하는 경우에도 확실성이 높다.[1]
검사 장치가 부착된 궤도 단락기는 궤도 단락의 전기 저항이 일정 이하로 유지되는 것을 체크하여 표시하는 기능이 있다. 또한 신호기를 제어하는 신호 전류만을 단락시키고, 건널목 제어의 신호 전류는 단락시키지 않는 필터 기능을 갖춰 건널목의 동작에 영향을 미치지 않는 궤도 단락기도 개발되어, 주로 보선 작업에 사용되고 있다.[1]
9. 관련 사고
궤도 회로는 기관차와 철도 차량의 바퀴와 차축으로 두 레일을 연결하여 전기 회로를 단락시키는 방식으로 열차의 존재를 감지한다. 이는 페일 세이프 방식으로 작동하도록 설계되어, 회로에 고장이 발생하면 열차가 있는 것으로 인식한다. 그러나 드물게 열차를 감지하지 못하는 고장도 발생할 수 있다.
궤도 회로의 고장은 대부분 "궤도 점유" 신호(안전측)를 발생시킨다. 예를 들어 레일이나 전선 단선, 전원 공급 장치 고장, 레일 간 단락 등은 계전기 전원을 차단하여 열차 점유를 나타낸다.
반면, 열차를 감지하지 못하는 고장(위험측)도 발생할 수 있다. 여기에는 계전기 고장, 녹, 모래, 마른 나뭇잎 등으로 인한 절연, 궤도 조건, 기생 발진[12], 장비 문제 등이 있다.
이러한 고장에 대응하기 위해 계전기는 높은 신뢰도로 설계되며, 상황에 맞는 궤도 회로 방식을 채택하거나 속도 제한, 교통 금지 등의 조치를 취한다.
1995년 팔로 베르데 탈선처럼 고의적인 파괴 행위(사보타주)도 발생할 수 있다. 이 사고에서 범인은 레일을 절단하고 전선을 연결하여 궤도 회로가 단선을 감지하지 못하게 했다.[4][5] 궤도 회로는 레일과 바퀴 사이의 전기적 접촉에 의존하므로, 낙엽이나 곤충 등 오염 물질로 인해 절연되어 감지 실패가 발생할 수도 있다.[6] 녹 문제의 경우, 스테인리스강 스트립 용접, 고전압 임펄스 궤도 회로, 궤도 회로 보조기(TCA), 차축 계수기 설치 등으로 해결한다.
궤도 회로에서 감지된 열차 운행 상황은 신호기, 분기기 상황과 함께 관제 센터 제어반에 표시된다. 궤도 회로 릴레이를 통신 회선에 연결하여 열차 운행 상황을 전송하고, 제어반에 표시 및 저장하여 사고 조사, 운행 관리 분석에 활용한다.
9. 1. 궤도 회로가 없었기 때문에 발생한 사고
1915년 퀸틴힐 열차 충돌 사고와 1910년 호즈 정션 열차 충돌 사고는 궤도 회로가 설치되어 있었다면 예방할 수 있었을 사고로 여겨진다. 이 사고들은 신호수가 열차 위치를 혼동하거나 잊어버려 발생했는데, 궤도 회로가 있었다면 열차의 실제 위치를 파악하여 사고를 막을 수 있었을 것이다.9. 2. 궤도 회로 고장으로 발생한 사고
궤도 회로는 기관차와 철도 차량의 바퀴와 차축을 이용하여 두 레일을 연결, 전기 회로를 단락시켜 열차의 존재를 감지한다. 궤도 회로는 대부분 고장이 발생하면 "궤도 점유" 신호(안전측)를 발생시키도록 설계되어 있다. 그러나, 열차를 감지하지 못하는 고장(위험측)도 발생할 수 있다.궤도 회로의 고장으로 인해 발생한 사고는 드물지만 다음과 같이 존재한다.
- 코완 열차 사고: 레일 위의 모래가 바퀴를 레일에서 절연시켜 궤도 단락 불량이 발생, 후행 폐색 신호가 부적절하게 진행 신호를 표시하여 추돌 사고가 발생했다.
- 모라바니 열차 충돌 사고: 파손된 모래 살포 장치로 인해 레일에 모래층이 생겨 회로 차단이 되지 않았다. 역 장비는 이를 궤도가 비어 있다고 해석하여 다른 열차가 역으로 진입하도록 허용했고, 이 열차는 앞선 열차를 뒤에서 들이받았다.[11]
- 2009년 6월 22일 워싱턴 지하철 열차 충돌 사고: 궤도 회로 제어 모듈에서 기생 발진이 발생했다.[12]
- 빅 바유 카노 열차 사고: 안개 속에서 바지선이 선회교에 충돌하여 레일의 연결이 훼손되었지만, 신호 전류는 끊어지지 않아 신호가 정지 현시로 바뀌지 않았다. 직후 암트랙 열차가 레일이 훼손된 지점에 고속으로 진입하여 탈선, 물 속으로 추락했다.
- 2019년 5월 23일 오사카시스미요시구의 난카이 고야선사와노초역 - 아비코마에역 간 건널목에서 택시와 선로 점검용 모터카가 충돌했다. 난카이 전기철도의 실험 결과, 모터카의 전압이 충분히 낮아지지 않아 차단기가 올라간 것으로 밝혀졌다. 모터카는 작업장에서 장시간 정지하는 경우가 있어 차단기가 내려진 채로 있지 않도록 차량에 전류를 흘릴 수 있는지 여부를 전환할 수 있게 되어 있었으나, 사고 차량은 바퀴 부근에 기름이나 먼지가 부착되어 전압이 충분히 낮아지지 않은 것으로 보인다.[19]
참조
[1]
웹사이트
CSEE UM71 AF Jointless Track Circuits – Set-up, Test and Certification SES 06
http://extranet.artc[...]
Australian Rail Track Corporation Ltd
2012-04-13
[2]
웹사이트
Microtrax Coded Track Circuits ESM-07-03
http://extranet.artc[...]
Australian Rail Track Corporation Limited
2012-04-13
[3]
웹사이트
An Application of Microtrax for the National Rail Corporation on the SRA-NSW North Coast Line
http://www.irse.org.[...]
Union Switch & Signal
2012-04-13
[4]
웹사이트
Sun News : Summer of terror?
http://www.sunnewsne[...]
2013-07-12
[5]
웹사이트
Southern Ontario: Solidarity CN Rail Signal Sabotage | anarchistnews dot org
http://anarchistnews[...]
2013-07-12
[6]
뉴스
Millipede mayhem
http://www.abc.net.a[...]
2012-10-22
[7]
간행물
ESC 220: Rail and Rail Joints.
http://engineering.r[...]
Rail Corporation New South Wales
2012
[8]
서적
Railway Rule Book
2012-12-02
[9]
서적
A biographical dictionary of railway engineers
David & Charles
[10]
서적
The Invention of the Track Circuit
https://archive.org/[...]
ARA
[11]
문서
Srážka lokomotivního vlaku Lv 72461 s osobním vlakem Os 5011
https://www.dicr.cz/[...]
[12]
간행물
Safety Recommendations R-09-15 and R-09-16.
http://www.wmata.com[...]
National Transportation Safety Board (NTSB)
2009-09-22
[13]
문서
JRでは、死空間の長さを6020mm以下に制限しており、死空間同士又は隣接の軌道回路との距離は、死空間が1210mm以上では1500mm以上、死空間が1210mm以下では制限無しとしている。
[14]
문서
この用語法は、鉄道用のリレーで特に使われているものであり、電気分野で一般に使われているものではないので一般の場合などに注意。
[15]
문서
一部の交流軌道回路のみ使用。
[16]
문서
供給を受けた電気を[[부하]]가 사용하면서、蓄電池に電気を充電する方式。
[17]
문서
軌道継電器は軌道コイルと局部コイルの2つのコイルを組合せた構造になっており、軌道コイルには軌道回路からの電圧、局部コイルには配電線からの電圧が繋がっており、2つのコイルの電圧の位相差により電力用積算電力計と同じ原理で軌道継電器の回転方向が変わり、それにより接点を切替える構造になっている。
[18]
문서
2次コイルに信号電流が流れる場合には、1次コイル側に電圧が誘導されて、レールに信号電流が流れる。
[19]
뉴스
南海、遮断機誤作動で作業車と車衝突 電気系統不具合 今年5月
https://mainichi.jp/[...]
毎日新聞
2019-09-02
본 사이트는 AI가 위키백과와 뉴스 기사,정부 간행물,학술 논문등을 바탕으로 정보를 가공하여 제공하는 백과사전형 서비스입니다.
모든 문서는 AI에 의해 자동 생성되며, CC BY-SA 4.0 라이선스에 따라 이용할 수 있습니다.
하지만, 위키백과나 뉴스 기사 자체에 오류, 부정확한 정보, 또는 가짜 뉴스가 포함될 수 있으며, AI는 이러한 내용을 완벽하게 걸러내지 못할 수 있습니다.
따라서 제공되는 정보에 일부 오류나 편향이 있을 수 있으므로, 중요한 정보는 반드시 다른 출처를 통해 교차 검증하시기 바랍니다.
문의하기 : help@durumis.com