줄-톰슨 효과
"오늘의AI위키"의 AI를 통해 더욱 풍부하고 폭넓은 지식 경험을 누리세요.
1. 개요
줄-톰슨 효과는 1852년 제임스 프레스콧 줄과 윌리엄 톰슨에 의해 발견된 현상으로, 단열 조건에서 기체가 노즐을 통과하며 압력이 감소할 때 온도가 변화하는 현상을 말한다. 이 효과는 기체의 종류와 초기 온도 및 압력에 따라 온도 변화의 방향이 달라지며, 대부분의 기체는 상온에서 팽창 시 온도가 감소하지만, 헬륨이나 수소와 같은 일부 기체는 온도가 상승한다. 줄-톰슨 계수는 이 효과를 정량적으로 나타내는 지표로, 양수일 경우 온도가 감소하고 음수일 경우 온도가 상승한다. 이 효과는 냉동 시스템, 액화 가스 생산, 가스 터빈 엔진 등 다양한 분야에 응용된다.
더 읽어볼만한 페이지
- 저온물리학 - 자기공명영상
자기공명영상(MRI)은 강한 자기장과 라디오파를 사용하여 인체 내부를 영상화하는 기술로, 수소 원자핵의 자기 공명 현상을 이용하여 신체 조직의 이완 시간 차이를 통해 영상을 얻으며, 다양한 부위의 질환 진단에 활용되지만 검사 시간이 길고 비용이 높으며 금속성 물질에 의한 제약이 있을 수 있다. - 저온물리학 - 액체 산소
액체 산소는 맑은 청록색을 띠는 극저온 물질로 강력한 산화제이며, 산업, 의료, 로켓 추진 등에 사용되며, 1883년 지그문트 브워블레프스키와 카롤 올셰프스키가 최초로 생산했다. - 공업열역학 - 제트 엔진
제트 엔진은 가스 터빈을 사용하여 추력을 얻는 항공기 추진 시스템으로, 터보제트 엔진에서 시작하여 다양한 형태로 발전해왔으며, 연료 효율과 소음 감소를 위한 기술 개발이 지속적으로 이루어지고 있다. - 공업열역학 - 라울의 법칙
라울의 법칙은 이상적인 용액에서 증기압과 각 성분의 몰분율 간의 관계를 나타내며, 용액의 증기압 내림, 끓는점 오름 등을 설명하는 데 사용된다. - 기체 - 밸브
밸브는 유체의 흐름을 제어하는 장치로, 다양한 크기와 작동 방식을 가지며, 산업 전반과 일상생활에서 널리 사용된다. - 기체 - 배기가스
배기가스는 내연기관이나 산업 공정에서 발생하는 가스 배출물로, 이산화탄소, 수증기 외에도 인체에 유해한 일산화탄소, 탄화수소, 질소산화물, 미세먼지 등을 포함하며 대기오염, 산성비, 기후변화의 원인이 되므로 배출량 저감을 위한 기술적, 정책적 노력이 필요하다.
| 줄-톰슨 효과 | |
|---|---|
| 현상 개요 | |
| 이름 | 줄-톰슨 효과 |
| 다른 이름 | 줄-켈빈 효과 줄-톰슨 팽창 |
| 설명 | 실제 기체가 일정한 엔탈피 조건에서 압력 변화를 겪을 때 온도가 변하는 현상. |
| 상세 정보 | |
| 관련 인물 | 제임스 줄 윌리엄 톰슨, 제1대 켈빈 남작 |
| 과정 종류 | 등엔탈피 과정 (일정 엔탈피) |
| 효과 | 기체의 냉각 또는 가열 기체 액화 가능 |
| 활용 분야 | 에어컨 히트 펌프 기체 액화 |
| 줄-톰슨 계수 | 기체의 종류, 온도, 압력에 따라 값이 달라짐 |
| 줄-톰슨 계수 부호 | 양수: 팽창 시 냉각 음수: 팽창 시 가열 |
| 참고 사항 | |
| 이상 기체 | 이상 기체에서는 줄-톰슨 효과가 나타나지 않음 |
2. 역사
이 효과는 1852년에 이를 발견한 제임스 프레스콧 줄과 윌리엄 톰슨(제1대 켈빈 남작)의 이름을 따서 명명되었다. 이는 기체가 진공에서 자유 팽창을 겪고 온도가 변하지 않는, 이상 기체의 경우를 다룬 줄 팽창에 대한 줄의 이전 연구에 이은 것이었다.
줄-톰슨 효과는 기체나 액체가 좁은 통로(밸브나 다공성 플러그 등)를 통과하면서 압력이 낮아질 때 온도가 변하는 현상을 말한다. 이 과정은 기본적으로 다음과 같은 조건에서 일어난다.
3. 원리
기체의 단열 과정 팽창은 여러 방식으로 일어날 수 있으며, 온도 변화는 초기 및 최종 압력과 팽창 방식에 따라 달라진다.
줄-톰슨 팽창 중 온도 변화 정도는 줄-톰슨 계수 로 나타낸다. 이 계수는 압력 변화에 따른 온도 변화율()을 의미하며, 엔탈피가 일정한 조건에서 측정된다. 가 양수이면 온도가 내려가고(냉각), 음수이면 온도가 올라간다(가열). 0이면 온도는 변하지 않는다. 질소(N2)의 경우, 그림에서 볼 수 있듯이 특정 온도와 압력 범위에서는 냉각 효과()가 나타나지만, 매우 높거나 낮은 온도, 또는 매우 높은 압력에서는 가열 효과()가 나타난다. 특정 압력에서 의 부호가 바뀌는 온도를 반전 온도라고 한다. 질소의 최대 반전 온도는 약 621 K이다.[10] 따라서 621 K 미만의 온도에서 질소 기체를 줄-톰슨 팽창시키면 액체 질소를 얻을 때까지 냉각시킬 수 있다.
열역학에서 "비(specific)"량은 단위 질량(kg)당의 양을 의미하며 소문자로 표시한다. 따라서 , , 는 각각 비 엔탈피, 비 내부 에너지, 비 부피(단위 질량당 부피 또는 밀도의 역수)이다. 줄-톰슨 과정에서 비 엔탈피 는 일정하게 유지된다.[21] 이를 증명하기 위해 질량 인 기체가 플러그를 통과할 때 수행되는 순 일을 계산한다. 이 기체는 압력 (영역 1)에서 부피 을 가지며, 압력 (영역 2)에서는 부피 를 갖는다. 영역 1에서 기체의 나머지 부분에 의해 이 기체량에 대해 수행되는 "흐름 일"은 이다. 영역 2에서 이 기체량이 기체의 나머지 부분에 대해 수행하는 일은 이다. 따라서 질량 의 기체에 대해 수행되는 총 일은 다음과 같다.
:
열역학 제1법칙에 따르면, 내부 에너지의 변화()에서 기체량에 대해 수행된 총 일()을 뺀 값은 기체량에 공급된 총 열()이다.
:
줄-톰슨 과정은 단열 과정이므로 열 교환이 없다 ().
:
여기서 과 는 각각 영역 1과 2에서의 비 내부 에너지를 나타낸다. 비 엔탈피의 정의 를 사용하면, 위의 마지막 방정식은 다음을 의미한다.
:
여기서 과 는 각각 영역 1과 2에서 기체량의 비 엔탈피를 나타낸다. 즉, 줄-톰슨 과정 전후의 비 엔탈피는 동일하다.
줄-톰슨 효과는 실제 기체의 분자간력 때문에 발생한다. 기체가 팽창하면서 분자 사이의 평균 거리가 멀어질 때, 분자 간 인력을 극복하기 위해 일을 해야 하며, 이 에너지는 기체의 내부 에너지로부터 오기 때문에 온도가 내려갈 수 있다. 이상 기체는 분자 간 상호작용이 없다고 가정하므로 줄-톰슨 효과가 나타나지 않는다 ().
이 효과는 고압 기체를 냉각시키는 중요한 방법 중 하나로 사용된다. 예를 들어, 압력 조절기를 통해 고압 가스를 다공성 물질을 통해 대기 중으로 방출하는 상황이 줄-톰슨 팽창에 해당하며, 이때 최종 상태의 압력은 초기 상태보다 반드시 낮아진다. 다만, 이 효과는 액화된 기체의 기화열에 의한 냉각이나 단열 팽창(피스톤을 밀어내는 등 외부 일을 하는 경우)에 의한 냉각과는 구별해야 한다.
4. 온도 변화
줄-톰슨 효과에서 기체의 온도가 변하는 방향은 기체의 종류와 초기 압력 및 온도 조건에 따라 달라진다.
- 대부분의 기체: 상온에서 공기, 질소, 산소와 같은 대부분의 기체는 줄-톰슨 팽창을 겪으면서 온도가 감소한다.
- 일부 기체: 헬륨, 수소 등 일부 기체는 상온에서 줄-톰슨 팽창 시 온도가 상승한다.
- 반전 온도: 특정 기체의 경우, 특정 온도(반전 온도)를 기준으로 온도 변화 방향이 달라진다. 이 온도보다 높으면 가열되고, 낮으면 냉각된다.
기체가 단열 과정(외부와의 열 교환이 없는 과정)에서 팽창하는 방식은 여러 가지가 있으며, 이때 온도 변화는 초기 및 최종 압력뿐만 아니라 팽창 방식에 따라서도 달라진다.
- 팽창 과정이 가역적이고 기체가 항상 열역학적 평형 상태를 유지한다면, 이는 등엔탈피 과정 팽창에 해당한다. 이 경우 기체는 팽창하면서 외부에 양(+)의 일을 하고 온도는 감소한다.
- 줄 팽창에서는 기체가 일을 하지 않고 열도 흡수하지 않아 내부 에너지가 보존된다. 이상 기체라면 온도가 일정하게 유지되지만, 실제 기체는 매우 높은 온도를 제외하고는 온도가 감소한다.[9]
- 줄-톰슨 팽창은 압력 ''P''1의 기체나 액체가 운동 에너지의 큰 변화 없이 더 낮은 압력 ''P''2 영역으로 흘러 들어가는 과정이다. 이 팽창은 본질적으로 비가역적이며, 과정 동안 엔탈피는 일정하게 유지된다(아래 증명 참조). 자유 팽창과 달리, 이 과정에서는 일이 수행되어 내부 에너지의 변화를 유발한다. 내부 에너지가 증가할지 감소할지는 유체에 가해진 일 또는 유체가 한 일에 따라 결정되며, 이는 팽창의 초기 및 최종 상태와 유체의 특성에 따라 달라진다.
줄-톰슨 팽창 중 온도 변화 정도는 줄-톰슨 계수 로 나타낸다. 이 계수는 양수(냉각) 또는 음수(가열)일 수 있다. 그림은 질소(N2)의 경우 가 양수 또는 음수가 되는 압력-온도 영역을 보여준다. 그림의 대부분 조건에서 N2는 기체와 액체의 특성을 모두 가지는 초임계 유체 상태에 해당한다. 는 매우 높거나 낮은 온도에서는 음수이며, 매우 높은 압력에서는 모든 온도에서 음수이다. N2의 최대 반전 온도는 약 621 K[10]이며, 압력이 0에 가까워질 때 나타난다. 낮은 압력에서 N2 기체는 고온에서는 가 음수, 저온에서는 양수이다. 기체-액체 공존 곡선 아래 온도에서는 N2가 응축하여 액체가 되며, 이때 계수는 다시 음수가 된다. 따라서 621 K 미만의 N2 기체는 줄-톰슨 팽창을 이용하여 액체 질소가 생성될 때까지 냉각시킬 수 있다.
단열 팽창 동안 유체의 온도가 변하는 데는 두 가지 요인이 작용한다. 온도는 분자의 열 운동 에너지(분자 운동과 관련된 에너지)를 측정하는 척도이므로, 온도 변화는 열 운동 에너지의 변화를 의미한다. 내부 에너지는 열 운동 에너지와 열 위치 에너지의 합이다.[11] 따라서 내부 에너지가 변하지 않더라도, 운동 에너지와 위치 에너지 사이의 변환으로 인해 온도가 변할 수 있다. 이는 자유 팽창에서 일어나는 현상으로, 일반적으로 유체가 팽창하면서 온도가 감소한다.[12][13] 유체가 팽창하면서 일을 하거나 받으면 총 내부 에너지가 변한다. 이는 줄-톰슨 팽창에서 발생하며, 자유 팽창보다 더 큰 가열 또는 냉각을 일으킬 수 있다.
줄-톰슨 팽창에서는 엔탈피가 일정하게 유지된다. 엔탈피 는 다음과 같이 정의된다.
:
여기서 는 내부 에너지, 는 압력, 는 부피이다. 줄-톰슨 팽창 조건에서 항의 변화는 유체가 한 일을 나타낸다(아래 증명 참조). 만약 가 증가하면, 엔탈피 가 일정하게 유지되어야 하므로 내부 에너지 는 감소해야 한다. 이는 유체가 주변에 일을 했음을 의미하며, 온도가 감소하여 줄-톰슨 계수가 양수가 된다. 반대로 가 감소하면, 유체에 일이 가해졌음을 의미하고 내부 에너지가 증가한다. 이때 운동 에너지 증가량이 위치 에너지 증가량보다 크면 유체 온도가 상승하고 줄-톰슨 계수는 음수가 된다.
이상 기체의 경우, 줄-톰슨 팽창 동안 는 변하지 않는다.[14] 결과적으로 내부 에너지 변화가 없고, 열 위치 에너지 변화도 없으므로 온도는 변하지 않는다. 하지만 실제 기체에서는 가 변한다.
실제 기체의 값을 동일 온도에서의 이상 기체 값으로 나눈 비율을 압축 인자 라고 한다. 기체의 경우, 는 일반적으로 낮은 온도에서는 1보다 작고 높은 온도에서는 1보다 크다(압축 인자 참조). 낮은 압력에서 기체가 팽창하면 값은 항상 1에 가까워진다.[15] 따라서 낮은 온도에서는 팽창 시 와 가 증가하여 줄-톰슨 계수가 양수(냉각)가 된다. 높은 온도에서는 팽창 시 와 가 감소한다. 이 감소량이 충분히 크면 줄-톰슨 계수는 음수(가열)가 된다.
액체 및 고압의 초임계 유체의 경우, 압력이 증가함에 따라 도 증가하는 경향이 있다.[15] 이는 분자들이 서로 가까이 밀착되어 있어 압력을 높여도 부피가 거의 줄어들지 않기 때문이다. 이러한 조건에서는 위 그림에서 볼 수 있듯이 줄-톰슨 계수가 음수(가열)이다.
줄-톰슨 효과의 물리적 메커니즘은 충격파의 메커니즘과 밀접하게 관련되어 있지만,[16] 충격파에서는 기체 흐름의 전체 운동 에너지 변화를 무시할 수 없다는 점에서 차이가 있다.

줄-톰슨 효과를 정량적으로 이해하는 데는 ''h''-''T'' 다이어그램, ''h''-''P'' 다이어그램 등 다양한 상태량 다이어그램이 유용하며, 특히 ''T''-''s''(온도-엔트로피) 다이어그램이 자주 사용된다. 그림 2는 질소의 ''T''-''s'' 다이어그램 예시이다.[22] 다이어그램의 각 지점 정보는 다음과 같다.
# ''T'' = 300 K, ''p'' = 200 bar, ''s'' = 5.16 kJ/(kg·K), ''h'' = 430 kJ/kg;
# ''T'' = 270 K, ''p'' = 1 bar, ''s'' = 6.79 kJ/(kg·K), ''h'' = 430 kJ/kg;
# ''T'' = 133 K, ''p'' = 200 bar, ''s'' = 3.75 kJ/(kg·K), ''h'' = 150 kJ/kg;
# ''T'' = 77.2 K, ''p'' = 1 bar, ''s'' = 4.40 kJ/(kg·K), ''h'' = 150 kJ/kg;
# ''T'' = 77.2 K, ''p'' = 1 bar, ''s'' = 2.83 kJ/(kg·K), ''h'' = 28 kJ/kg (1 bar에서의 포화 액체);
# ''T'' = 77.2 K, ''p'' = 1 bar, ''s'' = 5.41 kJ/(kg·K), ''h'' = 230 kJ/kg (1 bar에서의 포화 기체).
앞서 설명했듯이, 스로틀링(줄-톰슨 팽창) 과정은 엔탈피 ''h''를 일정하게 유지한다. 예를 들어, 200 bar, 300 K 상태(그림 2의 점 a)에서 질소를 스로틀링하면, 엔탈피가 430 kJ/kg인 등엔탈피선을 따라 상태가 변한다. 압력이 1 bar가 되면 점 b에 도달하며, 이때 온도는 270 K이다. 즉, 200 bar에서 1 bar로 스로틀링하면 실온 상태의 질소가 물의 어는점 이하로 냉각된다. 만약 초기 상태가 200 bar, 133 K(그림 2의 점 c)이라면, 1 bar로 스로틀링하면 점 d에 도달한다. 이 지점은 온도가 77.2 K인 질소의 2상 영역(액체와 기체가 공존하는 영역) 내에 있다. 엔탈피는 외연 변수(크기 성질)이므로, 점 d에서의 엔탈피(''h''d)는 액체 상태의 엔탈피(''h''e)와 기체 상태의 엔탈피(''h''f)를 각 상의 질량 분율(''x''d 및 1 − ''x''d)로 가중 평균한 값과 같다.
:
값을 대입하면: 150 = ''x''d × 28 + (1 − ''x''d) × 230 이므로, 액체 질량 분율 ''x''d는 약 0.40이다. 이는 스로틀링 밸브를 통과한 후 액체-기체 혼합물 중 액체의 질량 비율이 40%임을 의미한다.
줄-톰슨 팽창은 기체가 들어 있는 두 공간을 다공성 벽으로 연결하고, 각 공간의 압력을 일정하게 유지하면서 한쪽에서 다른 쪽으로 기체를 밀어내는 과정으로 정의할 수 있다. 예를 들어, 압력 조절기를 통해 일정 압력으로 유지되는 가스를 다공성 물질을 통해 대기 중으로 방출하는 경우가 이에 해당한다. 이 과정에서 최종 압력은 항상 초기 압력보다 낮아진다. 줄-톰슨 효과는 분자 사이의 거리가 멀어질 때 분자간력에 대해 일을 해야 하기 때문에 발생한다. 따라서 분자간 상호작용이 없는 이상 기체에서는 이 현상이 나타나지 않는다. 이 효과는 고압 기체를 냉각시키는 중요한 방법이며, 액화된 기체의 기화열을 이용한 냉각이나 단열 팽창을 통한 냉각과는 구별되어야 한다.
5. 줄-톰슨 계수
줄-톰슨 효과의 크기를 정량적으로 나타내는 지표로 '''줄-톰슨 계수'''()가 사용된다. 이는 등엔탈피 과정(일정한 엔탈피 ''H''를 유지하는 과정)에서 압력 ''P''의 변화에 따른 온도 ''T''의 변화율로 정의된다.[1][3][17][30]
:
줄-톰슨 계수의 단위는 보통 °C/bar 또는 SI 단위계에서 켈빈(K)/Pa로 표현된다. 이 값은 기체의 종류, 초기 온도 및 압력에 따라 달라진다.
줄-톰슨 계수의 부호는 기체가 줄-톰슨 팽창(압력 감소, )을 겪을 때 온도가 상승하는지 또는 하강하는지를 결정한다.
- (양수): 팽창 시 온도가 감소한다 (). 즉, 냉각 효과가 나타난다.
- (음수): 팽창 시 온도가 상승한다 (). 즉, 가열 효과가 나타난다.
- (영): 팽창 시 온도가 변하지 않는다. 이 조건을 만족하는 온도를 '''역전 온도'''라고 한다.
모든 실제 기체는 의 부호가 바뀌는 역전 온도를 가지며, 이 온도는 기체의 압력에 따라 달라진다. 다음 표는 줄-톰슨 계수의 부호에 따른 온도 변화를 요약한 것이다.
| 기체 온도가 | 그러면 는 | 는 | 따라서 는 | 그래서 기체는 |
|---|---|---|---|---|
| 역전 온도 미만인 경우 | 양수 | 항상 음수 | 음수 | 냉각됨 |
| 역전 온도 이상인 경우 | 음수 | 양수 | 가열됨 |
예를 들어, 헬륨(He)과 수소(H2)는 1 기압에서의 줄-톰슨 역전 온도가 각각 약 40 K (-233°C) 및 202 K (-71°C)으로 매우 낮다.[1] 따라서 이 기체들은 일반적인 상온에서 줄-톰슨 팽창을 하면 온도가 상승한다(). 반면, 공기의 주성분인 질소(N2)와 산소(O2)는 역전 온도가 각각 621 K (348°C) 및 764 K (491°C)으로 상온보다 훨씬 높다.[1][10] 따라서 질소와 산소는 상온에서 줄-톰슨 팽창을 통해 냉각될 수 있다(). 이러한 특성은 기체 액화 등에 활용된다.
줄-톰슨 계수는 기체의 부피 ''V'', 정압 비열 , 그리고 열팽창 계수 와 다음과 같은 관계를 가진다.[1][3][17]
:
이 관계식은 줄-톰슨 계수가 기체의 부피, 열용량, 열팽창 계수 등 측정 가능한 물리량과 어떻게 연관되는지 보여준다. 줄-톰슨 효과는 실제 기체의 분자 간 상호작용과 관련된 비이상성 때문에 나타나는 현상이다. (자세한 내용은 #이상 기체와 실제 기체 참조)
5. 1. 이상 기체와 실제 기체

줄-톰슨 효과는 이상 기체 모델만으로는 설명되지 않으며, 실제 기체의 비이상성을 고려해야 이해할 수 있다. 이상 기체는 분자 간 상호작용이 없고 분자 자체의 부피를 무시하는 이론적인 모델이다.
이상 기체의 경우, 열팽창 계수 이므로 줄-톰슨 계수 는 항상 0이 된다.
:
여기서 는 정압 열용량, 는 부피, 는 절대 온도이다. 따라서 이상 기체는 줄-톰슨 팽창을 겪어도 온도가 변하지 않는다. 이는 이상 기체의 내부 에너지가 오직 온도에만 의존한다는 사실과 관련 있으며, 이 규칙은 줄이 실제 기체에 대해 실험적으로 발견하여 '''줄의 제2법칙'''으로 알려져 있다.[27][28][29]
반면, 실제 기체는 분자 간 상호작용과 분자 자체의 부피를 가지므로 이상 기체와 다르게 행동한다. 실제 기체의 줄-톰슨 계수 는 일반적으로 0이 아니며, 온도와 압력에 따라 달라지는 상태량이다. 이는 엔탈피 가 일정한 등엔탈피 과정에서 압력 변화에 따른 온도 변화율로 정의된다.
:
줄-톰슨 계수의 부호는 팽창 시 기체의 온도 변화 방향을 결정한다.
- : 팽창() 시 온도 하강 ()
- : 팽창() 시 온도 상승 ()
- : 온도가 변하지 않는 지점이며, 이 온도를 '''역전 온도'''라고 한다.
실제 기체의 상태 방정식을 비리얼 전개 형태로 와 같이 나타내면, 줄-톰슨 계수는 제2 비리얼 계수 를 이용하여 다음과 같이 근사할 수 있다.
:
반 데르 발스 기체를 예로 들면, 제2 비리얼 계수는 이다. 이를 이용하면 가 되므로, 충분히 낮은 온도에서는 가 되어 줄-톰슨 계수가 양수()가 되고 팽창 시 냉각 효과가 나타난다. 반 데르 발스 기체의 줄-톰슨 계수는 다음과 같다.[18]
:
여기서 은 몰 부피, 와 는 반 데르 발스 상수이다. 저압 한계에서 반 데르 발스 기체의 역전 온도는 보일 온도 및 임계 온도 와 다음과 같은 관계를 가진다.
:
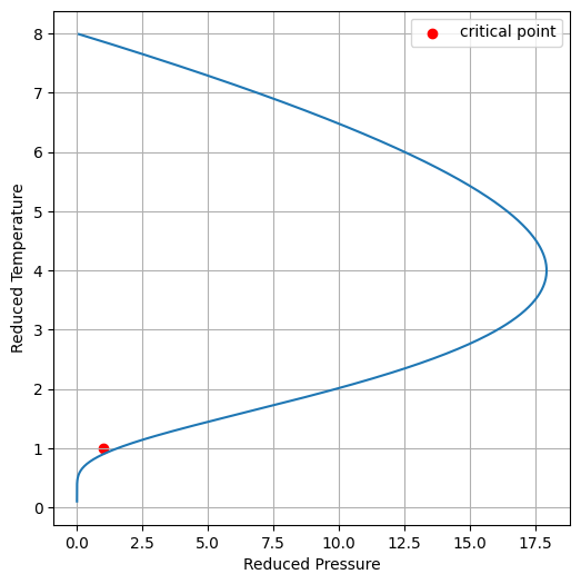
디터리치 기체의 경우, 환산된 변수(압력 , 온도 , 몰 부피 )를 사용하여 반전 온도를 표현할 수 있다. 환산 반전 온도와 환산 몰 부피의 관계는 이며, 환산 압력과 환산 반전 온도의 관계는 이다. 이 관계는 위 그림에 나타나 있으며, 임계점은 기체가 팽창 시 냉각되는 영역 내부에 위치한다.[19]
줄-톰슨 효과는 열역학 제2법칙과 밀접하게 관련되어 있다. 이 과정은 비가역 과정이므로 엔트로피는 증가하지만, 과정 전후의 엔탈피는 일정하게 유지되므로 등엔탈피 과정으로 분류된다.
6. 응용 분야
줄-톰슨 효과는 주로 냉동 및 기체 액화 분야에서 중요하게 활용된다. 대표적인 예로 석유화학 산업에서 표준 공정으로 사용되는 린데 기술이 있으며, 이 기술은 줄-톰슨 효과에 의한 냉각을 이용하여 기체를 액화시킨다.[8][20] 액체 산소, 질소, 아르곤 생산과 같은 여러 극저온 응용 분야에 필수적으로 사용된다.[10]
린데 기술을 통해 기체를 액화하기 위해서는 해당 기체의 온도가 반전 온도보다 낮아야 한다. 따라서 상온에서 시작하는 단순 린데 사이클로는 반전 온도가 매우 낮은 헬륨(-233°C), 수소(-71°C), 네온(-42°C) 등을 직접 액화할 수 없다. 이들 기체를 액화하려면 먼저 각각의 반전 온도 이하로 냉각하는 과정이 필요하다.[10]
실제 공정에서 줄-톰슨 효과는 기체를 밸브나 조절기와 같은 장치를 통해 팽창시킴으로써 얻어진다. 이때 외부와의 열 교환을 막기 위해 장치는 잘 단열되어야 하며, 팽창 과정에서 기체가 외부로 일을 하지 않아야 한다. 예를 들어, 터빈을 돌리면서 팽창시키는 경우는 해당하지 않는다.
줄-톰슨 효과는 실제 기체가 팽창할 때 분자 간 거리가 멀어지면서 분자간력에 대해 일을 하기 때문에 발생하는 온도 변화 현상이다. 분자 간 상호작용이 없다고 가정하는 이상 기체에서는 이 효과가 나타나지 않는다. 이 효과는 고압 기체를 효과적으로 냉각시키는 중요한 원리이며, 액화된 기체의 기화열을 이용한 냉각이나 단열 팽창에 의한 냉각과는 구별되는 원리이다.
7. 추가 정보
- 줄-톰슨 효과는 열역학 제2법칙과 밀접하게 관련되어 있다.
- 줄-톰슨 효과는 이상 기체 모델에서는 정확하게 설명되지 않으며, 실제 기체의 경우 비이상성을 고려해야 한다.
기체가 들어 있는 두 개의 방을 다공성 벽을 통해 연결하고, 두 방의 압력을 각각 균일하게 유지하는 조건 하에 한쪽 방에서 다른 쪽 방으로 기체를 밀어내는 것을 줄-톰슨 팽창이라고 한다. 예를 들어 압력 조절기로 일정 압력으로 조절된 가스를 다공성을 통해 대기 중으로 방출하는 상황이 이에 해당한다. 이때 최종 상태의 압력은 초기 상태의 압력보다 반드시 낮아진다. 줄-톰슨 효과는 분자 간 거리가 증가할 때 분자간력에 대해 일을 하기 때문에 발생한다. 따라서 이상 기체에서는 이 현상이 일어나지 않는다. 고압 기체의 냉각 효과로서 중요하며, 액화된 기체의 기화열에 의한 냉각이나 단열 팽창에 의한 냉각과는 구별해야 한다.
줄-톰슨 팽창은 외부와 열의 교환이 없는 단열 과정이지만, 비가역 과정이며 엔트로피는 증가한다. 한편, 시작 상태와 종료 상태에서 엔탈피는 변하지 않아 '''등엔탈피 과정'''이라고 할 수 있다. 압력과 온도로 나타낸 상태 공간( 도) 위에 등엔탈피 곡선을 그렸을 때, 이 곡선의 기울기
는 '''줄-톰슨 계수'''(Joule–thomson coefficient|줄-톰슨 계수eng[30])라고 불리며, 줄-톰슨 효과를 측정하는 지표가 된다.
계수라고는 하지만, 평형 상태에 의존하여 결정되는 상태량이며, 일반적으로 온도와 압력의 함수로 나타낸다.
기체의 팽창, 즉 압력의 저하()에 따라 온도는
와 같이 변화한다. 일 때 이며, 팽창에 따라 온도는 하강한다. 반대로 일 때는 이며, 팽창에 따라 온도는 상승한다. 따라서 역전 온도에서 이다.
줄-톰슨 계수는, 열역학적 상태 방정식을 사용하면
로 변형된다. 여기서 는 정압 열용량, 는 열팽창 계수이다.
이므로, 의 부호에 따라 줄-톰슨 계수의 부호가 결정된다.
이상 기체의 경우 이므로 항상 이며, 팽창에 따라 온도는 변하지 않는다. 따라서 줄-톰슨 효과는 실제 기체에 고유한 현상이라고 할 수 있다. 실제 기체의 상태 방정식을 비리얼 전개
형태로 쓰면
가 된다. 반 데르 발스 기체를 고려하면
가 되어, 충분히 온도가 낮은 영역에서 줄-톰슨 계수가 양수임을 알 수 있다.
저압 영역에서 생각하여 을 무시하면, 반 데르 발스 기체의 역전 온도는
로 나타낸다. 여기서 는 보일 온도, 는 임계 온도이다.
준정적 단열 팽창의 경우에는
이다. 같은 압력 차이의 팽창이라면 줄-톰슨 팽창보다 준정적 단열 팽창이 기체의 온도를 더 낮출 수 있다. 게다가 기체의 열팽창 계수는 양수이므로 준정적 단열 팽창에서는 항상 온도가 감소한다. 그러나 기체의 액화에는 기술적으로 간단한 줄-톰슨 팽창이 사용되고 있다.
참조
[1]
서적
Perry's Chemical Engineers' Handbook
https://archive.org/[...]
McGraw-Hill
[2]
서적
Fundamentals of Classical and Statistical Thermodynamics
John Wiley & Sons
[3]
서적
Applied Hydrocarbon Thermodynamics
Gulf Publishing
[4]
서적
Fundamentals of Statistical and Thermal Physics
McGraw-Hill
[5]
서적
A Textbook of Physical Chemistry
Academic Press
[6]
서적
Physical Chemistry
https://archive.org/[...]
Addison-Wesley
[7]
서적
Fundamentals of Engineering Thermodynamics
John Wiley & Sons
2006
[8]
간행물
Basics of Joule–Thomson Liquefaction and JT Cooling
[9]
간행물
Free expansion for real gases
[10]
서적
Physical Chemistry
https://archive.org/[...]
W.H. Freeman and Co.
1997
[11]
서적
Chemical Thermodynamics
University Science Books
1983
[12]
문서
Elements of Classical Thermodynamics
Cambridge University Press
[13]
문서
Gases, liquids and solids
Cambridge University Press
[14]
문서
Chemical Thermodynamics
Benjamin
[15]
서적
Physical Chemistry
W.H. Freeman and Co.
[16]
간행물
Shock-Wave Compression and Joule–Thomson Expansion
[17]
웹사이트
Joule Expansion
http://www.chem.ariz[...]
University of Arizona
2005-07-23
[18]
웹사이트
10.3: The Joule-Thomson Experiment
https://phys.librete[...]
2023-07-05
[19]
서적
Elements of classical thermodynamics: for advanced students of physics
Univ. Pr
1981
[20]
문서
Thermodynamics
M.I.T. Press
[21]
문서
Fundamentals of Engineering Thermodynamics
John Wiley & Sons, Inc.
[22]
문서
Figure composed with data obtained with RefProp, NIST Standard Reference Database 23
[23]
서적
Physical Chemistry
https://archive.org/[...]
W.H. Freeman and Co.
[24]
간행물
The pressure variation of the heat function as a direct measure of the van der Waals forces
1932
[25]
간행물
A flow calorimeter for the measurement of the isothermal Joule–Thomson coefficient of gases at elevated temperatures and pressures. Results for nitrogen at temperatures up to 473 K and pressures up to 10 MPa and for carbon dioxide at temperatures up to 500 K and pressures up to 5 MPa
1995
[26]
서적
Thermodynamics
https://archive.org/[...]
John Wiley and Sons
[27]
문서
An Advanced Treatise on Physical Chemistry
Longmans, Green and Co.
[28]
문서
Equilibrium Thermodynamics
Cambridge University Press
[29]
문서
A Survey of Thermodynamics
American Institute of Physics Press
[30]
문서
学術用語集 物理学編
본 사이트는 AI가 위키백과와 뉴스 기사,정부 간행물,학술 논문등을 바탕으로 정보를 가공하여 제공하는 백과사전형 서비스입니다.
모든 문서는 AI에 의해 자동 생성되며, CC BY-SA 4.0 라이선스에 따라 이용할 수 있습니다.
하지만, 위키백과나 뉴스 기사 자체에 오류, 부정확한 정보, 또는 가짜 뉴스가 포함될 수 있으며, AI는 이러한 내용을 완벽하게 걸러내지 못할 수 있습니다.
따라서 제공되는 정보에 일부 오류나 편향이 있을 수 있으므로, 중요한 정보는 반드시 다른 출처를 통해 교차 검증하시기 바랍니다.
문의하기 : help@durumis.com