티로시네이스
"오늘의AI위키"의 AI를 통해 더욱 풍부하고 폭넓은 지식 경험을 누리세요.
1. 개요
티로시네이스는 티로신 및 도파민과 같은 페놀의 산화를 이산소(O2)를 사용하여 촉매하는 효소이다. 티로시네이스는 다양한 식물, 동물, 곰팡이 종에서 발견되며, 활성 부위 내의 두 구리 원자가 이산소와 상호 작용하여 기질을 산화시키는 역할을 한다. 티로시네이스는 멜라닌 합성, 곤충의 방어 기작, 생체 재료의 폴리머화 등 다양한 생물학적 과정에 관여하며, 유전자 돌연변이는 제1형 눈피부백색증과 같은 질환을 유발할 수 있다. 티로시네이스 억제제는 식품 변질 방지 및 피부 미백 등의 목적으로 사용된다.
더 읽어볼만한 페이지
- EC 1.14.18 - 폴리페놀 산화효소
폴리페놀 산화효소는 식물 조직 손상 시 엽록체와 액포에서 방출되어 오르토-퀴논을 생성하고 멜라닌을 형성하여 병원균 침입을 막으며, 과일 및 채소의 갈변 현상에 관여하는 효소이다. - 멜라닌 - 백색증
백색증은 멜라닌 생합성 유전적 결함으로 멜라닌 색소가 부족하여 피부, 털, 눈 등의 색이 옅어지는 선천성 질환이다. - 멜라닌 - 멜라닌소체
멜라닌소체는 멜라닌을 합성하고 저장하며, 세포 내 이동성을 가지고 자외선으로부터 세포를 보호하는 세포 소기관이다. - 구리 효소 - ATP가수분해효소
ATP가수분해효소는 아데노신 삼인산을 아데노신 이인산과 무기 인산으로 분해하여 에너지를 방출하고, 이 에너지는 근수축, 세포 내 물질 수송, 이온 농도 기울기 생성과 같은 생체 내 작용에 사용되며, 워커 모티프를 특징으로 하는 ATP 합성 효소, P형 ATP가수분해효소, ABC ATP가수분해효소 등이 있다. - 구리 효소 - 사이토크롬 c 산화효소
사이토크롬 c 산화효소는 미토콘드리아 내막에 위치하며, 복합체 III에서 전자를 받아 산소를 물로 환원하는 효소이다.
2. 효소 반응
모노페놀 모노옥시게나제는 산소 분자를 사용하여 티로신이나 도파와 같은 페놀류를 산화시킨다. 반응 후에는 목적물과 물이 생성된다.
2. 1. 촉매 반응
티로시네이스는 티로신과 도파민과 같은 페놀의 산화를 이산소(O2)를 사용하여 수행한다. 카테콜이 존재하면 벤조퀴논이 형성된다. 카테콜에서 제거된 수소는 산소와 결합하여 물을 생성한다.포유류 티로시네이스에서 기질 특이성은 극적으로 제한되는데, 이는 L-형태의 티로신 또는 DOPA만을 기질로 사용하고, L-DOPA를 보조 인자로 사용하는 것을 제한한다.[3] 모노페놀 모노옥시게나제는 산소 분자를 사용하여 티로신이나 도파와 같은 페놀류를 산화시킨다. 반응 후에는 목적물과 물이 생성된다.
2. 2. 활성 부위

티로시네이스 효소의 활성 부위 내 두 개의 구리 원자는 이산소와 상호 작용하여 고도로 반응성인 화학적 중간생성물을 형성한 다음 기질을 산화시킨다. 티로시네이스의 활성은 관련된 구리 산화 효소 계열인 카테콜 산화 효소와 유사하다. 티로시네이스와 카테콜 산화 효소는 통칭하여 폴리페놀 산화 효소라고 한다.
모노페놀 모노옥시게네이스는 산소 분자를 사용하여 티로신이나 도파와 같은 페놀류를 산화시킨다. 반응 후에는 목적물과 물이 생성된다.
3. 구조
티로시네이스는 다양한 식물, 동물, 곰팡이 종에서 분리되어 연구되었다. 서로 다른 종의 티로시네이스는 구조, 조직 분포, 세포 내 위치 등에서 차이를 보인다.[5] 모든 종에서 공통적인 티로시네이스 단백질 구조는 발견되지 않았다.[6] 식물, 동물, 곰팡이 조직에서 발견되는 효소는 1차 구조, 크기, 당화 패턴, 활성화 특성 등에서 서로 다른 경우가 많다. 그러나 모든 티로시네이스는 활성 부위에 이핵, 3형 구리 중심을 공통으로 가지며, 두 개의 구리 원자는 각각 세 개의 히스티딘 잔기와 배위 결합을 한다.
3. 1. 식물
''생체 내에서'', 식물 PPO는 약 64~68 kDa의 단백질로 발현되며, 세 개의 도메인으로 구성된다. 즉, 엽록체 수송 펩타이드 (약 4~9 kDa의 틸라코이드 신호 펩타이드 포함), 이핵 구리 중심을 포함하는 촉매 활성 도메인(약 37~42 kDa), 활성 부위를 보호하는 C-말단 도메인(약 15~19 kDa)이다.[7]3. 2. 포유류
포유류의 티로시네이스는 단일 막 관통 막 단백질이다.[8] 인간의 경우 티로시네이스는 멜라닌소체로 분류되며,[9] 단백질의 촉매 활성 도메인은 멜라닌소체 내에 위치한다. 단백질의 효소적으로 중요하지 않은 작은 부분만이 멜라닌 세포의 세포질로 뻗어 있다.진균 티로시네이스와 달리, 인간 티로시나제는 막 결합 당단백질이며 13%의 탄수화물 함량을 가지고 있다.[27]
파생된 TYR 대립유전자(rs2733832)는 인간 집단에서 더 밝은 피부 색소 침착과 관련이 있다. 이는 유럽에서 가장 흔하지만, 중앙 아시아, 중동, 북아프리카, 그리고 산과 므부티 피그미 사이에서도 낮지만 중간 빈도로 발견된다.[10]
3. 3. 세균
이탄 습지에서 세균 티로시나제는 페놀 화합물을 제거하여 탄소 저장의 핵심 조절 인자로 작용하는 것으로 제안되었으며, 이는 생분해를 억제한다.[11] 유기 화합물 탄소.3. 4. 균류
털곰팡이( ''Neurospora crassa'')에서는 다양한 균주에서 4가지 형태의 티로시나아제가 구별되었다.[12] 각 균주에서 효소에 대한 구조 결정 유전자 영역은 하나만 발견되었다.4. 유전자 조절
티로시네이스 유전자는 미소안구증 관련 전사 인자(MITF)에 의해 조절된다.[13][14]

모노페놀 모노옥시게나제 유전자의 돌연변이는 17,000명 중 1명꼴로 발생하는 유전병으로, 모노페놀 모노옥시게나제가 기능하지 않아 제1형 눈피부백색증을 유발한다.[36]
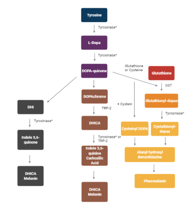
5. 멜라닌 합성 경로
미소안구증 관련 전사 인자 (MITF)에 의해 티로시네이스 유전자가 조절된다.[13][14]
모노페놀 모노옥시게나제 유전자의 돌연변이는 17,000명 중 1명꼴로 발생하는 유전병으로, 모노페놀 모노옥시게나제가 기능하지 않아 제1형 눈피부백색증을 유발한다.[36]
모노페놀 모노옥시게나제는 산소 분자를 사용하여 티로신이나 도파와 같은 페놀류를 산화시킨다. 반응 후에는 목적물과 물이 생성된다.
6. 진화

티로시나제는 동물에서 고도로 보존된 단백질이며, 이미 세균에서 발생한 것으로 보인다. 티로시나제 관련 단백질(Tyrp1)과 도파크롬 토토머라제(Dtc)는 멜라닌 합성에 관련된 단백질을 암호화하며, 이는 엑손/인트론 구조의 공통적인 조절 요소이다.[23] 척추동물 색소 세포의 발달은 다르지만, 특정 지점에서 수렴하여 ''티로시나제'' 계열의 구성원 발현을 허용하여 멜라닌 색소를 생성한다. 티로시나제 계열 관련 유전자는 진화, 유전학, 발달 생물학에서 중요한 역할을 하며, 척추동물의 세 가지 유형의 멜라닌 생성 색소 세포의 합성, 조절 또는 기능의 결함과 관련된 인간 질환에 접근한다. 이들은 모두 배아 기원, 즉 신경 능선, 신경관 및 송과선에서 유래하며, 멜라닌 색소를 생성할 수 있다. 이들의 생합성은 티로시나제 계열(tyr, tyr1 및 tyr2)의 진화적으로 보존된 효소, 즉 DOPA크롬 토토머라제(dct)에 의해 지배된다. 이 중 Tyr은 멜라닌 생성에서 중요한 역할을 한다.[24]
type-3 구리 단백질 계열은 색소 형성, 선천 면역 및 산소 수송을 포함한 다양한 생물학적 기능을 수행한다. 유전적 계통 발생 및 구조 분석을 결합한 결과, 원래의 type-3 구리 단백질은 단일 펩타이드를 가지고 α 하위 분류로 분류되었다. 조상 단백질 유전자는 두 번의 중복을 겪었는데, 한 번은 알려지지 않은 진핵생물 계통의 분기 이전이고, 다른 한 번은 다양화 이전이다. 이전 중복으로 세포질 형태(β)가 생겨났고, 이후 중복으로 막 결합 형태(Γ)가 생겨났다. 구조적 비교 결과 α 및 γ 형태의 활성 부위는 지방족 화합물 아미노산으로 덮여 있고 β 형태는 방향족 화합물 잔기로 덮여 있음이 밝혀졌다. 따라서 이 유전자 계열의 진화는 이러한 세 가지 하위 분류 중 하나 이상을 잃고 나머지 하위 분류 중 하나 또는 둘 모두의 계통 특이적 확산으로 인한 다세포 진핵생물의 계통이다.[25]
게놈 보존 뉴클레오티드 정렬은 개구리, 뱀 및 인간과 같은 척추동물 계열의 티로시나제가 하나의 조상 티로시나제 유전자에서 진화했음을 시사한다. 이 유전자의 유전자 중복 및 돌연변이는 티로시나제 관련 유전자의 출현에 기여했을 것이다.[26]
7. 임상적 중요성
티로시나아제 유전자 돌연변이는 티로시나아제 생성 장애를 일으켜 유전 질환인 제1형 눈피부백색증을 유발하며, 이는 2만 명 중 1명에게 영향을 미친다.[16] 멜라닌 생성 과정에서 티로시나아제 활성이 제어되지 않으면 멜라닌 합성이 증가한다.[17] 모노페놀 모노옥시게나제 유전자의 돌연변이는 17,000명 중 1명꼴로 발생하는 유전병으로, 이 돌연변이로 인해 모노페놀 모노옥시게나제가 기능하지 않아 제1형 눈피부백색증을 유발한다.[36]
7. 1. 티로시나아제 억제제
멜라닌 생성 과정에서 티로시나아제 활성이 제대로 조절되지 않으면 멜라닌 합성이 과도하게 증가한다. 티로시나아제 활성을 낮추는 것은 멜라닌 과다증과 관련된 질환, 예를 들어 기미 (멜라스마) 및 검버섯을 개선하거나 예방하는 것을 목표로 한다.[17]플라보노이드나 스틸베노이드를 포함한 다양한 폴리페놀, 기질 유사체, 자유 라디칼 제거제, 구리 킬레이터 등이 티로시나아제를 억제하는 것으로 알려져 있다.[18] 이러한 이유로 의료 및 화장품 산업에서는 피부 질환 치료를 위한 티로시나아제 억제제 연구에 집중하고 있다.[1]
다음은 알려진 티로시나아제 억제제 목록이다.[19]
- 아젤라산
- 4-부틸레조르시놀
- 하이드로퀴논
- ''L''-아스코르브산 (비타민 C)
- 트라넥삼산
8. 유전학
알비노증은 흔하지만, 동물의 티로시나제 유전자 돌연변이에 대한 연구는 거의 이루어지지 않았다. 그 중 하나는 물소(''Bubalus bubalis'')에 대한 연구였다. 야생형 물소의 티로시나제 mRNA 서열은 1,958 염기쌍(bp)이며, 1,593 bp 길이의 오픈 리딩 프레임(ORF)을 가지고 있는데, 이는 530개의 아미노산을 번역한다. 한편, 알비노 물소(GenBank JN_887463)의 티로시나제 유전자는 뉴클레오티드 1431번의 점 돌연변이로 인해 477번 위치에서 잘려나가는데, 이로 인해 트립토판(TGG)이 종결 코돈(TGA)으로 변환되어 짧고 비활성적인 티로시나제 유전자가 생성된다.[20] 다른 알비노들은 잘림 없이 티로시나제를 비활성화시키는 것으로 보이는 점 돌연변이를 가지고 있다.

티로시나제 유전자의 유전체 데이터에 대한 몇 가지 연구가 있지만, 알비노 양서류의 돌연변이에 대한 연구는 소수에 불과하다. Miura et al. (2018)은 ''Pelophylax nigromaculatus'' (논개구리), ''Glandirana rugosa'' (주름개구리) 및 ''Fejervarya kawamurai'' (벼개구리)의 세 종류의 알비노 개구리의 티로시나제 유전자 내 아미노산 돌연변이를 조사했다. 총 5개의 서로 다른 개체군이 연구되었으며, 그 중 3개는 ''P. nigromaculatus''였고, ''G. rugosa''와 ''F. kawamurai''는 각각 1개씩이었다. 3개의 ''P. nigromaculatus'' 개체군 중 2개에서는 프레임시프트 돌연변이가 발생했는데, 이는 티민이 엑손 1과 3 내에 삽입되었기 때문이며, 세 번째 개체군에는 엑손 1에서 라이신을 암호화하는 3개의 뉴클레오티드가 결여되었다. ''G. rugosa'' 개체군은 미스센스 돌연변이를 겪었는데, 여기서 글리신에서 아스파르트산으로의 아미노산 치환이 일어났으며, ''F. kawamurai''의 돌연변이 또한 글리신에서 아르기닌으로의 아미노산 치환이었다. ''G. rugosa''와 ''F. kawamurai''의 돌연변이는 엑손 1과 3에서 발생했다. 세 번째 ''P. nigromaculatus'' 개체군의 돌연변이와 ''G. rugosa'' 및 ''F. kawamurai''의 돌연변이는 보존 서열이 매우 높은 영역에서 발생했으며, 이는 기능 장애가 있는 티로시나제 유전자를 초래할 수 있다.[21]

모노페놀 모노옥시게나제 유전자의 돌연변이는 17,000명 중 1명꼴로 발생하는 유전병으로, 모노페놀 모노옥시게나제가 기능하지 않아 제1형 눈피부백색증을 유발한다.[36]
9. 응용
티로시네이스는 식품, 화장품, 곤충학, 생체 재료 등 다양한 분야에서 응용된다.
식품 산업에서는 과일과 채소의 갈변 현상을 막기 위해 티로시네이스 억제제를 사용한다. 코직산, 트로폴론, 쿠마린, 바닐산, 바닐린 등이 억제제로 쓰인다.[28][29][30][31]
화장품 산업에서는 피부 미백을 위해 티로시네이스 억제제를 사용한다. 멜라닌 생성을 억제하여 과색소 침착을 줄이는 새로운 미백제 개발에 활용된다.[32]
곤충학에서는 곤충의 방어 기작에 중요한 역할을 하는 티로시네이스를 억제하는 살충제 개발에 응용된다.[27]
생체 재료 분야에서는 티로시네이스를 이용하여 홍합 접착 단백질에서 영감을 얻은 고분자를 생성한다. 티로신 잔기를 도파퀴논으로 산화시켜 시스테인의 티올과 결합시키는 방식으로, 접착력이 높은 고분자를 만들 수 있다.[34][35]
9. 1. 식품 산업
식품 산업에서 티로시네이스 억제는 티로시네이스가 과일과 채소에서 발견되는 페놀 화합물을 퀴논으로 산화시키는 것을 촉매하기 때문에 필요하며, 이는 바람직하지 않은 맛과 색을 부여하고 특정 필수 아미노산의 이용 가능성과 제품의 소화성을 감소시키기 때문이다.[27] 따라서, 고도로 효과적인 티로시네이스 억제제는 농업 및 식품 산업에서도 필요하다. 잘 알려진 티로시네이스 억제제로는 코직산,[28] 트로폴론,[29] 쿠마린,[30] 바닐산, 바닐린, 바닐 알코올 등이 있다.[31]9. 2. 화장품 산업
피부 톤이 밝은 것은 다양한 아시아 문화권에서 젊음과 아름다움과 관련되어 왔다. 화장품 회사들은 최근 연구에서 건강한 멜라닌 세포의 세포 독성을 피하면서 과색소 침착을 줄이기 위해 티로시네이스 활성을 선택적으로 억제하는 새로운 미백제 개발에 초점을 맞추고 있다.[32] 코르티코스테로이드, 하이드로퀴논, 아미노 수치 염화물과 같은 전통적인 약리학적 제제는 멜라닌 세포 성숙을 억제하여 피부를 밝게 한다.[33] 그러나 이러한 제제는 부작용과 관련이 있다. 화장품 회사들은 멜라닌 생성 경로의 속도 제한 단계인 티로시나아제의 활성을 선택적으로 억제하여 멜라닌 세포 독성을 피하면서 과색소 침착을 줄이는 새로운 미백제 개발에 주력해 왔다.9. 3. 곤충학
티로시네이스는 곤충에서 상처 치유, 경화 작용, 멜라닌 합성, 기생충 포획 등 광범위한 기능을 한다.[27] 결과적으로 곤충의 방어 기작이기 때문에 중요한 효소이다. 일부 살충제는 티로시네이스를 억제하는 것을 목표로 한다.[27]9. 4. 생체 재료
티로시네이스에 의해 활성화된 폴리머화는 시스테인과 티로신 잔기를 포함하는 펩타이드를 반응시켜 홍합 접착 단백질에서 영감을 얻은 고분자를 생성한다. 티로신 잔기는 효소에 의해 도파퀴논으로 산화되며, 이는 시스테인의 티올과 분자간 마이클 부가 반응을 통해 결합할 수 있다. 결과적으로 생성된 고분자는 높은 접착력 에너지를 가지고 다양한 표면에 강하게 흡착된다.[34][35]참조
[1]
논문
Interaction of sesamol (3,4-methylenedioxyphenol) with tyrosinase and its effect on melanin synthesis
2011-03
[2]
논문
Human tyrosinase gene, mapped to chromosome 11 (q14----q21), defines second region of homology with mouse chromosome 7
1988-07
[3]
논문
Mammalin tyrosinase. Stoichiometry and measurement of reaction products
1980-02
[4]
논문
Crystallographic evidence that the dinuclear copper center of tyrosinase is flexible during catalysis
[5]
논문
Polyphenol oxidases in plants and fungi: going places? A review
2006-11
[6]
논문
Tyrosinases from crustaceans form hexamers
2003-04
[7]
논문
Polyphenol oxidases in plants and fungi: going places? A review
2006-11
[8]
논문
Isolation and sequence of a cDNA clone for human tyrosinase that maps at the mouse c-albino locus
1987-11
[9]
논문
Functions of adaptor protein (AP)-3 and AP-1 in tyrosinase sorting from endosomes to melanosomes
2005-11
[10]
웹사이트
Allele Frequency For Polymorphic Site: rs2733832
https://alfred.med.y[...]
ALFRED
2016-06-23
[11]
논문
Expression, Purification, and Characterization of a Well-Adapted Tyrosinase from Peatlands Identified by Partial Community Analysis
2021-06
[12]
논문
A genetic study of two new structural forms of tyrosinase in Neurospora
1961-08
[13]
논문
Signaling and transcriptional regulation in the neural crest-derived melanocyte lineage: interactions between KIT and MITF
2000-12
[14]
논문
Novel MITF targets identified using a two-step DNA microarray strategy
2008-12
[15]
간행물
DNA damage enhances melanogenesis
1996
[16]
논문
Albinism: hematologic-storage disease, susceptibility to skin cancer, and optic neuronal defects shared in all types of oculocutaneous and ocular albinism
1979-10
[17]
논문
Approaches to identify inhibitors of melanin biosynthesis via the quality control of tyrosinase
2007-04
[18]
논문
An updated review of tyrosinase inhibitors
2009-06
[19]
논문
Skin whitening agents: medicinal chemistry perspective of tyrosinase inhibitors
2017-12
[20]
논문
A nonsense mutation in the tyrosinase gene causes albinism in water buffalo
2012-07-20
[21]
논문
Spontaneous tyrosinase mutations identified in albinos of three wild frog species
2018-02-10
[22]
논문
Identification and characterization of the tyrosinase gene ( TYR ) and its transcript variants ( TYR_1 and TYR_2 ) in the crab-eating macaque ( Macaca fascicularis )
[23]
논문
Genomic structure and evolutionary conservation of the tyrosinase gene family from Fugu
https://pubmed.ncbi.[...]
2022-02-20
[24]
논문
New Insights into the Evolution of Metazoan Tyrosinase Gene Family
2012
[25]
논문
Origin, evolution and classification of type-3 copper proteins: lineage-specific gene expansions and losses across the Metazoa
2013-05-01
[26]
논문
Genetics of pigment cells:lessons from the tyrosinase gene family
https://pubmed.ncbi.[...]
2006
[27]
논문
Tyrosinase inhibitors from natural and synthetic sources: structure, inhibition mechanism and perspective for the future
2005-08
[28]
논문
Design and discovery of mushroom tyrosinase inhibitors and their therapeutic applications
2014-05
[29]
논문
Tyrosinase inhibition: general and applied aspects
2002-08
[30]
논문
Umbelliferone and esculetin: inhibitors or substrates for polyphenol oxidases?
2008-12
[31]
논문
Vanilloid derivatives as tyrosinase inhibitors driven by virtual screening-based QSAR models
2011-03
[32]
간행물
"Natural skin‑whitening compounds for the treatment of melanogenesis (Review)"
2020
[33]
간행물
Discovery of new depigmenting compounds and their efficacy to treat hyperpigmentation: Evidence from in vitro study
2019
[34]
논문
Polymerizing Like Mussels Do: Toward Synthetic Mussel Foot Proteins and Resistant Glues
2018-11
[35]
논문
Toward Artificial Mussel-Glue Proteins: Differentiating Sequence Modules for Adhesion and Switchable Cohesion
2020-10
[36]
논문
Albinism: hematologic-storage disease, susceptibility to skin cancer, and optic neuronal defects shared in all types of oculocutaneous and ocular albinism
[37]
논문
Interaction of sesamol (3,4-methylenedioxyphenol) with tyrosinase and its effect on melanin synthesis
http://www.ncbi.nlm.[...]
2011-03
[38]
웹사이트
American Heritage Dictionary
https://ahdictionary[...]
2015-03-30
[39]
논문
Human tyrosinase gene, mapped to chromosome 11 (q14----q21), defines second region of homology with mouse chromosome 7
1988-07
본 사이트는 AI가 위키백과와 뉴스 기사,정부 간행물,학술 논문등을 바탕으로 정보를 가공하여 제공하는 백과사전형 서비스입니다.
모든 문서는 AI에 의해 자동 생성되며, CC BY-SA 4.0 라이선스에 따라 이용할 수 있습니다.
하지만, 위키백과나 뉴스 기사 자체에 오류, 부정확한 정보, 또는 가짜 뉴스가 포함될 수 있으며, AI는 이러한 내용을 완벽하게 걸러내지 못할 수 있습니다.
따라서 제공되는 정보에 일부 오류나 편향이 있을 수 있으므로, 중요한 정보는 반드시 다른 출처를 통해 교차 검증하시기 바랍니다.
문의하기 : help@durumis.com