쿠싱 증후군
"오늘의AI위키"의 AI를 통해 더욱 풍부하고 폭넓은 지식 경험을 누리세요.
1. 개요
쿠싱 증후군은 글루코코르티코이드의 과다 노출로 인해 발생하는 질환으로, ACTH 농도에 따라 ACTH 의존성과 비의존성으로 분류된다. 주요 원인으로는 스테로이드 약물 장기 복용, 뇌하수체 종양(쿠싱병), 부신 종양, 이소성 ACTH 생산 종양 등이 있으며, 중심성 비만, 달덩이 얼굴, 고혈압, 당뇨병, 골다공증, 정신적 증상 등 다양한 증상을 유발한다. 진단은 혈액 및 소변 검사, 덱사메타손 억제 검사 등을 통해 이루어지며, 치료는 원인에 따라 약물 중단, 수술, 약물 치료 등을 시행한다.
더 읽어볼만한 페이지
- 부신 질환 - 애디슨병
애디슨병은 부신 기능 저하로 코르티솔이 부족하여 피로, 체중 감소, 저혈압, 피부색소침착 등의 증상을 보이며, 호르몬 대체 요법으로 평생 치료해야 하는 질환이다. - 부신 질환 - 고알도스테론증
고알도스테론증은 혈액 내 알도스테론 수치가 비정상적으로 높은 상태로, 원발성 고알도스테론증은 부신 문제, 속발성 고알도스테론증은 레닌-안지오텐신-알도스테론계의 과활성화, 가성 고알도스테론증은 감초 섭취 등 다른 원인으로 발생하며, 고혈압, 저칼륨혈증, 근육 약화 등의 증상이 나타날 수 있다. - 증후군 - 쇼그렌 증후군
쇼그렌 증후군은 자가면역 반응으로 발생하는 만성 염증성 질환으로, 침샘과 눈물샘 등에서 분비물 감소를 유발하여 건성안, 구강건조증 등 다양한 증상을 나타낸다. - 증후군 - 수근관 증후군
수근관 증후군은 손목터널 내 정중신경 압박으로 인해 저림, 통증을 유발하며 유전적 요인, 당뇨병, 반복적인 손목 사용 등이 원인이 될 수 있고, 보존적 치료나 수술적 치료를 고려한다.
| 쿠싱 증후군 | |
|---|---|
| 질병 정보 | |
| 이름 | 쿠싱 증후군 |
| 다른 이름 | 과다코르티솔증 이첸코-쿠싱 증후군 부신피질기능항진증 |
| 분야 | 내분비학 |
| 증상 | 높은 혈압 팔다리가 가늘고 배가 나온 비만 붉은 튼살 둥근 얼굴 (안면 홍조 동반) 어깨 사이의 지방 덩어리 근육 약화 여드름 연약한 피부 |
| 합병증 | 고혈압 제2형 당뇨병 잦거나 특이한 감염 근육량과 근력 감소 골 손실 (골다공증) |
| 발병 연령 | 20–50세 |
| 원인 | 코르티솔에 장기간 노출 |
| 진단 | 여러 단계 필요 |
| 치료 | 근본 원인에 따라 다름 |
| 예후 | 치료하면 일반적으로 좋음 |
| 발병 빈도 | 연간 백만 명당 2–3명 (333,333명~500,000명당 1명) |
| 사망자 | 알려지지 않음 |
| 기타 정보 | |
| MedlinePlus | 000410 |
| eMedicineSubj | med |
| eMedicineTopic | 485 |
| MeshID | D003480 |
| 이미지 | |
![]() | |
![]() | |
2. 분류
쿠싱 증후군은 혈중 ACTH(부신피질자극호르몬)의 과다 여부에 따라 ACTH 의존성과 ACTH 비의존성으로 나뉜다.
쿠싱 증후군은 혈중 ACTH 농도에 따라 ACTH 의존성과 비의존성으로 나뉜다.
ACTH 의존성 쿠싱 증후군은 뇌하수체 종양에서 ACTH가 과다 분비되어 발생하는 뇌하수체 의존성 쿠싱 증후군, 즉 쿠싱병(68%)과 폐암 등의 외부 종양에서 코르티코트로핀 방출호르몬(CRH)이나 ACTH가 과다 분비되어 발생하는 이소성 ACTH 증후군(12%) 등이 있다.
ACTH 비의존성 쿠싱 증후군은 부신 자체의 문제로 발생하며, 부신 종양(15~20%)이나 부신 결절 비대증(2%) 등이 원인이다.
이 외에, 스테로이드 약물 등의 장기 복용으로 인한 외인성(의인성) 쿠싱 증후군이 있으며, 실제 빈도는 내인성 쿠싱 증후군보다 훨씬 높다.[5][35] 일부 자료에서는 글루코코르티코이드 약물 유발 상태를 '쿠싱 증후군'으로 보지 않고, "쿠싱양 증상"이라는 용어를 사용하기도 한다.[36][2][37]
쿠싱병은 뇌하수체 종양으로 인해 ACTH가 과도하게 생성되어 발생하는 쿠싱 증후군의 한 종류이다. 모든 쿠싱병이 쿠싱 증후군을 유발하지만, 모든 쿠싱 증후군이 쿠싱병 때문인 것은 아니다.[38] 쿠싱 증후군의 원인에는 글루코코르티코이드 성분이 없는 일반의약품이나 허브 보충제 복용도 포함된다.[39][40]
3. 원인
이러한 내인성 원인 외에도, 외부에서 코르티솔이나 ACTH를 투여하여 발생하는 외인성(의인성) 쿠싱 증후군이 있다. 외인성 쿠싱 증후군은 내인성보다 훨씬 흔하다. 글루코코르티코이드 수치 증가로 인해 발생한다.[5][35] 글루코코르티코이드 약물 유발은 '쿠싱 증후군'으로 보지 않고 "쿠싱양 증상"이라는 용어를 사용하기도 한다.[36][2][37]
쿠싱병은 뇌하수체 종양으로 인해 ACTH가 과도하게 생성되어 부신을 자극, 코르티솔 수치를 높이는 특정 유형의 쿠싱 증후군이다.[38] 쿠싱 증후군의 가장 흔한 원인은 다른 질병 치료를 위해 처방된 글루코코르티코이드를 사용하는 경우(속발성 쿠싱 증후군)이다. 글루코코르티코이드는 천식, 류마티스 관절염 등 다양한 질환 치료와 장기 이식 후 면역억제에 사용된다. 드물게 메드록시프로게스테론 아세테이트 사용으로 인해 발생하기도 한다.[41][42]
외인성 쿠싱 증후군에서 글루코코르티코이드 약물에 의해 ACTH 생산이 억제되어 부신이 점진적으로 위축될 수 있다. 약물을 갑자기 중단하면 급성 부신기능부전이 발생할 수 있으므로, 천천히 용량을 줄여야 한다.[36][43] 소아기 쿠싱 증후군은 드물며, 대개 글루코코르티코이드 약물 사용으로 발생한다.[44]
내인성 쿠싱 증후군은 신체 자체의 코르티솔 분비 시스템 이상으로 발생한다.
이소성 ACTH 생성 종양에는 폐 종양, 췌 종양 등이 있다.
4. 증상
쿠싱 증후군은 몸통과 얼굴에 빠른 체중 증가(중심성 비만)를 유발하며, 특히 사지에는 영향이 적다. 흔히 쇄골을 따라, 목 뒤("물소혹" 또는 지방이영양증) 및 얼굴("달덩이 얼굴")에 지방 패드가 자라는 것을 볼 수 있다.[22]]][1]]][23]]]

다른 증상으로는 과도한 발한, 모세혈관 확장, 피부 얇아짐(특히 손이 건조하고 쉽게 멍이 듬), 점막, 몸통, 엉덩이, 팔, 다리 또는 유방에 자줏빛 또는 붉은 선조(피부가 얇고 약해져 출혈 발생)가 나타난다. 근위부 근육 약화(엉덩이, 어깨), 다모증(남성형 안면 털 성장), 탈모, 매우 건조하고 부서지기 쉬운 머리카락도 나타날 수 있다. 드물게 저칼슘혈증을 유발할 수 있다.[24]
과다한 코르티솔은 다른 내분비계에도 영향을 미쳐 불면증, 아로마타제 억제, 성욕 감퇴, 남성의 발기부전, 여성의 무월경, 희발월경 및 불임을 유발할 수 있다. 연구에 따르면 무월경은 고코르티솔혈증 때문이며, 시상하부에 되먹임을 주어 GnRH 방출 수준을 감소시킨다.[24]
대사 증후군에서 볼 수 있는 인슐린 저항성, 고혈압, 비만, 혈중 트리글리세라이드 수치 상승과 같은 특징이 나타날 수 있다.[25]
기억 및 주의력 장애, 우울증, 불안 장애와 같은 인지 장애도 흔하며,[26],[27] 외인성 또는 내인성 쿠싱 증후군의 초기 징후일 수 있다.
안면 여드름, 표재성 곰팡이(피부사상균 및 말라세지아) 감염에 대한 감수성, 복부에 특징적인 자줏빛 위축성 팽창선과 같은 피부 변화가 나타날 수 있다.[28]
배뇨 증가 및 갈증 증가, 지속적인 고혈압(코르티솔의 에피네프린의 혈관 수축 효과 증강 때문), 인슐린 저항성(특히 뇌하수체 외부에서 ACTH 생성 시 흔함)이 나타날 수 있다. 고혈당과 인슐린 저항성을 유발하여 당뇨병으로 이어질 수 있다. 인슐린 저항성에는 겨드랑이와 목 주위의 흑색극세포증과 겨드랑이의 피부 폴립과 같은 피부 변화가 수반된다. 치료받지 않은 쿠싱 증후군은 심장병과 사망률 증가로 이어질 수 있다.
고농도의 코르티솔은 미네랄코르티코이드 활성을 나타낼 수 있으며, 고혈압을 악화시켜 저칼륨혈증(이소성 ACTH 분비에서 흔함)과 고나트륨혈증(혈장 내 Na+ 이온 농도 증가)을 유발한다. 또한 과도한 코르티솔은 위장관 장애, 기회 감염 및 코르티솔의 면역 및 염증 반응 억제와 관련된 상처 치유 장애로 이어질 수 있다. 골다공증도 문제가 되는데, 이는 골아세포 활동이 억제되기 때문이다. 엉덩이, 어깨 및 허리에 관절통을 유발할 수 있다.
대뇌 위축과 같은 뇌 변화가 발생할 수 있다.[29] 이러한 위축은 해마와 같이 글루코코르티코이드 수용체 농도가 높은 영역과 관련이 있으며, 정신병리적 인격 변화와 매우 높은 상관관계가 있다.[30],[31],[32],[33]
쿠싱 증후군은 과도한 부신피질자극호르몬(ACTH)으로 인해 흑색소과다증을 유발할 수도 있다. 이는 프로오피오멜라노코르틴(POMC)으로부터 ACTH 합성의 부산물로 멜라닌세포자극호르몬이 생성되기 때문이다. 또는, 약한 MSH 기능을 가진 고농도의 ACTH, β-리포트로핀, γ-리포트로핀이 멜라노코르틴 1 수용체에 작용할 수 있다는 주장도 있다. 예를 들어 소세포 폐암과 같은 부신 이외의 부위에서 ACTH가 생성되는 이소성 ACTH 생산으로 인해 쿠싱병의 변형이 발생할 수 있다.[34]
부신(선종 또는 과형성을 통해) 수준에서 코르티솔 증가로 인해 쿠싱 증후군이 발생하는 경우, 음성 피드백은 궁극적으로 뇌하수체에서 ACTH 생성을 감소시킨다. 이러한 경우 ACTH 수치는 낮게 유지되고 흑색소과다증은 발생하지 않는다.[34]
주요 증상은 다음과 같다.[73],[74]
| 주요 증상 |
|---|
| 중심성 비만 |
| 달덩이 얼굴 |
| 고혈압 (글루코코르티코이드의 미네랄코르티코이드 작용으로 나트륨의 재흡수가 항진되어 나트륨에 의한 삼투압으로 수분 재흡수가 항진되고, 순환 혈장량이 증가하여 고혈압, 고나트륨혈증이 된다.) |
| 일반적인 당뇨병 증상 (글루코코르티코이드는 혈당치를 상승시키는 호르몬이기 때문이다.) |
| 피부 팽창선 (중심성 비만으로 인해 소위 "임신선"이 생긴다.) |
| 근력 저하 (글루코코르티코이드의 미네랄코르티코이드 작용으로 나트륨의 재흡수가 항진되고, 반대로 칼륨 배설이 항진되어 저칼륨혈증이 발생하기 때문이다.) |
| 골다공증 |
| 무월경, 불임 |
| 추가 증상 |
|---|
| 급격한 체중 증가 |
| 기분 변화, 과민성 또는 우울증 |
| 근육 및 뼈 약화 |
| 기억 및 주의력 장애 |
| 골다공증 |
| 당뇨병 |
| 고혈압 |
| 면역 억제 |
| 수면 장애 |
| 여성의 무월경과 같은 월경 장애 |
| 여성의 불임 |
| 남성의 발기부전 |
| 다모증 |
| 탈모 |
| 고콜레스테롤혈증 |
5. 병태 생리
쿠싱 증후군은 코르티솔 과다 분비로 발생하며, 부신피질자극호르몬(ACTH) 생성 종양 여부에 따라 ACTH 의존성과 ACTH 비의존성으로 나뉜다.[73]
정상적인 경우, 시상하부에서 코르티코트로핀 방출 호르몬(CRH)이 분비되면 뇌하수체에서 ACTH가 방출되고, 이는 다시 부신에서 코르티솔 분비를 자극한다. 코르티솔은 시상하부와 뇌하수체에 음성 피드백 작용을 하여 CRH와 ACTH 분비를 억제한다.
- ACTH 의존성 쿠싱 증후군: 뇌하수체 종양(쿠싱병)이나 뇌 외부 종양(이소성 ACTH 증후군)이 ACTH를 과도하게 분비한다.
- 쿠싱병: 뇌하수체 종양이 ACTH를 과다 분비하고, 음성 피드백에 저항성을 보여 코르티솔 수치가 지속적으로 높게 유지된다. 내인성 쿠싱 증후군의 70%를 차지한다.[45]
- 이소성 ACTH 증후군: 뇌 외부 종양(주로 소세포 폐암)이 ACTH를 분비하여 부신을 자극한다.[46]
- ACTH 비의존성 쿠싱 증후군: 부신 자체의 문제(종양, 비대증 등)로 인해 코르티솔이 과도하게 생성되며, ACTH 수치는 낮다.
엄밀히 말해, 쿠싱 증후군은 어떤 원인에 의한 과도한 코르티솔을 의미한다. 쿠싱병은 뇌하수체 선종이나 시상하부의 CRH 과다 생성으로 인한 고코르티솔혈증만을 가리킨다.
6. 진단
쿠싱 증후군의 진단에는 다음과 같은 방법들이 사용된다.
'''혈액 및 소변 검사'''
- 코르티솔 수치 측정: 혈액과 소변 내 코르티솔 수치를 측정하여 과도하게 높은지 확인한다. 특히, 아침에 높고 저녁에 낮아지는 코르티솔의 일주기 변동이 사라졌는지 확인한다.[54]
- ACTH 수치 측정: 혈액 내 ACTH 농도를 측정하여 쿠싱 증후군의 원인을 파악한다.
- 쿠싱병(뇌하수체 종양): ACTH 농도가 정상이거나 약간 높다(대개 200pg/mL 이하).[49]
- 이소성 ACTH 증후군(다른 부위 종양): ACTH 농도가 매우 높다(200pg/mL 이상).[49]
- ACTH 비의존성 쿠싱 증후군(부신 종양 등): ACTH 농도가 낮다.[49]
- 주의: ACTH는 쉽게 파괴되므로 혈액 채취 후 냉장 보관 및 검사가 필요하다.[49]
- 24시간 소변 검사: 24시간 동안 소변을 모아 코르티솔 농도를 측정한다. 요중 코르티솔 수치는 순환하는 유리 코르티솔을 직접 반영하며,[54] 과도한 코르티솔은 결합 단백질을 포화시키고 유리 코르티솔로 소변으로 배설되므로 고코르티솔혈증의 유용한 진단 지표가 된다.[56] 정상 상한치의 네 배 이상 값은 드물다.[57] 단일 측정은 간헐적 고코르티솔혈증 환자의 민감도가 떨어진다.[58]
'''덱사메타손 억제 검사'''
합성 글루코코르티코이드인 덱사메타손을 투여하여 코르티솔 분비가 억제되는 정도를 평가하는 검사이다.[50]
- 저용량 덱사메타손 억제 검사: 쿠싱 증후군을 선별하는 검사이다. 덱사메타손 투여 후에도 코르티솔 합성이 억제되지 않으면 쿠싱 증후군으로 확진할 수 있다.
- 고용량 덱사메타손 억제 검사: 뇌하수체성 쿠싱 증후군(쿠싱병)과 이소성 ACTH 증후군을 구별하는 검사이다. 덱사메타손 투여 후 코르티솔 합성이 억제되면 쿠싱병으로 진단할 수 있다.
'''IPSS(Inferior petrosal sinus sampling, 아래바위정맥굴 추출 검사)'''
뇌하수체 주변 정맥에서 혈액을 채취하여 ACTH 농도를 측정하는 검사이다. 쿠싱병 진단 및 다른 원인과의 감별에 유용하다.[49]
'''메티라폰(metyrapone) 검사'''
메티라폰은 11-탈산소코티솔을 코티솔로 전환시키는 11-수화효소를 억제하여 코르티솔 농도를 감소시키고, 이의 반작용으로 ACTH 농도를 증가시킨다. 쿠싱병의 경우에는 메티라폰 투여 시 이러한 현상이 심화되어 나타나지만, 이소성 쿠싱 증후군이나 ACTH 비의존성 쿠싱 증후군에서는 반응이 일어나지 않는다.
'''영상 검사'''
- 뇌 MRI: 쿠싱병의 경우 뇌하수체 종양 유무를 확인한다.
- 복부 CT: 부신 종양 등 다른 원인을 확인한다.
- 흉부 CT: 이소성 ACTH 증후군의 경우, 폐나 흉선의 병변을 의심할 필요가 있다.
- 부신 신티그래피: 코르티솔 생산 선종에서는 종양 측의 집적 항진과 대측의 억제를 보인다. ACTH 의존성 쿠싱 증후군에서는 양측의 집적이 항진된다.
'''기타'''
- 백혈구 수 증가, 호산구 감소
- 기초대사율 상승
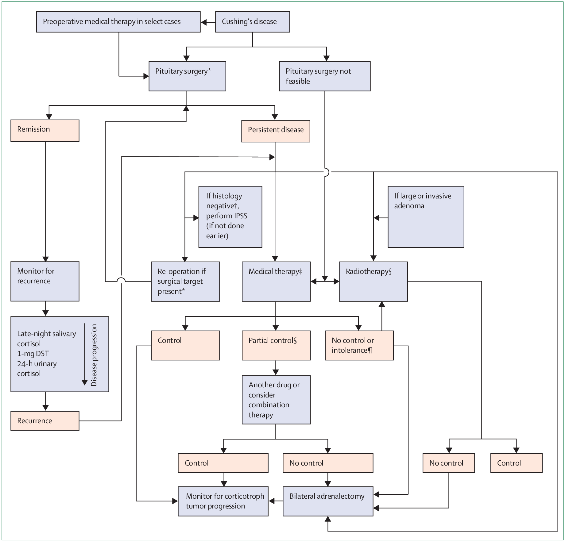
7. 치료
쿠싱 증후군의 치료는 원인에 따라 다르다. 외인성 쿠싱 증후군은 오남용하는 약물을 천천히 줄여나가는 방식으로 회복할 수 있다.
쿠싱병은 나비뼈통과수술을 통해 뇌하수체 종양을 제거하는 것이 기본적인 치료 방법이다. 수술이 불가능한 경우에는 방사선 치료를 하거나, 약물을 사용하여 치료한다.
이소성 쿠싱 증후군이나, ACTH 비의존형 쿠싱 증후군은 종양 절제술이 기본적인 치료 방법이며, 수술이 불가능한 경우에는 약물 치료를 한다. 약물 치료는 주로 코르티솔 합성을 억제하는 효소 억제제를 사용한다. 케토코나졸(항진균제이지만, 코르티솔 합성에 작용하는 여러 효소를 억제하는 효과도 있다), 메티라폰, 미토탄, 아미노글루테티마이드 등의 약물이 사용 가능한데, 그 중 부작용이 적은 케토코나졸이 가장 많이 쓰인다.
부신 선종이 확인되면 수술로 제거할 수 있다. ACTH 분비 코르티코트로프 뇌하수체 선종은 진단 후 제거해야 한다. 선종의 위치에 관계없이 대부분의 환자는 수술 후 적어도 일시적으로 스테로이드 대체 요법이 필요하다. 뇌하수체 ACTH의 장기 억제와 정상 부신 조직은 즉시 회복되지 않기 때문이다. 양쪽 부신이 모두 제거되면 히드로코르티손 또는 프레드니솔론으로 대체하는 것이 필수적이다.
수술이 불가능하거나, 원하지 않는 환자의 경우 코르티솔 합성을 억제하는 여러 약물(예: 케토코나졸, 메티라폰)이 발견되었지만 효능이 제한적이다. 미페프리스톤은 강력한 글루코코르티코이드 II형 수용체 길항제이며, 정상 코르티솔 항상성 I형 수용체 전달을 방해하지 않으므로 쿠싱 증후군의 인지 효과 치료에 특히 유용할 수 있다. 그러나 2012년 2월 FDA는 미페프리스톤이 수술이 불가능하거나 이전 수술에 반응하지 않은 성인 환자의 고혈당(고혈당증) 수치를 조절하는 데 사용될 수 있도록 승인했지만, 임산부가 절대 사용해서는 안 된다는 경고와 함께 승인했다.[60][61][62][63] 2020년 3월 FDA는 뇌하수체 수술을 받을 수 없는 환자 또는 수술을 받았지만 질병이 지속되는 환자의 치료를 위해 11-베타-하이드록실라제 효소 억제제인 이스투리사(오실로드로스타트) 경구정을 승인했다.[64]
종양 제거를 우선으로 하여 수술, 방사선 치료, 약물 치료를 실시한다.[73]
치료 방법은 다음과 같이 요약할 수 있다.
- 쿠싱병
- 수술: 경접형골동하 수술을 통한 뇌하수체 종양 절제술
- 방사선 치료: 감마나이프
- 약물 치료: 부신피질 스테로이드 합성 억제제
- 이소성 ACTH 증후군
- 원인 종양 절제 또는 항암 화학 요법 (수술 불가능 시 부신 절제술)
- 부신 종양
- 부신 종양 절제 (절제 후 글루코코르티코이드 보충, 수술 불가능 시 스테로이드 합성 억제제 투여)
7. 1. 넬슨 증후군
뇌하수체 미세선종의 경우, 영상 검사에서 종양이 발견되지 못하는 수가 있다. 이 경우, 증상 완화를 위해 양측 부신 절제술을 시행하는 경우가 있는데, 이로 인해 코티솔이 아예 분비되지 못할 경우, 음성 되먹임이 완화되면서 미세선종이 커져 부신피질 자극 호르몬(ACTH)와 멜라닌 세포 자극 호르몬의 분비가 급증하게 되어 과색소침착, 시력 장애, 두통, 뇌하수체 뇌졸중 등의 증상이 나타나기도 한다. 이를 넬슨 증후군(Nelson's syndrome)이라고 한다. 최근에는 영상 검사의 해상도가 좋아지고, IPSS와 같은 검사법이 나오면서 넬슨 증후군의 발생은 감소하고 있다.8. 역학
쿠싱 증후군의 가장 흔한 형태는 스테로이드 약물 복용으로 인한 외인성 쿠싱 증후군이다.[67] 내인성 쿠싱 증후군 중에서는 쿠싱병이 약 40%로 가장 흔하며, 이소성 ACTH 생산이 약 10%, 부신종양이 약 50%를 차지한다.[71]
덴마크의 한 연구에서는 인구 백만 명당 연간 발병률이 1명 미만으로 나타났다.[67] 그러나 증상이 없는 미세선종(크기가 10mm 미만)은 약 6명 중 1명에서 발견된다.[68]
1970년대 일본에서 보고된 성별 비율(남녀 비)은 1:3.9였다.[72]
쿠싱 증후군 환자의 약 0.9~1%는 정맥혈전증 발생 위험이 있으며,[69] 비만과 같은 다른 요인들도 혈전증 발생 가능성을 높인다.
9. 역사
1932년 미국의 신경외과 의사 하비 윌리엄스 쿠싱에 의해 처음 보고되었다.
참조
[1]
논문
Iatrogenic Cushing's syndrome with inhaled steroid plus antidepressant drugs
2012-08-01
[2]
웹사이트
Cushing syndrome
https://www.mayoclin[...]
Mayo Clinic
2022-06-05
[3]
웹사이트
Cushing's Syndrome
https://web.archive.[...]
National Endocrine and Metabolic Diseases Information Service (NEMDIS)
2015-03-16
[4]
서적
Stedman's medical eponyms
https://books.google[...]
Lippincott Williams & Wilkins
2005-01-01
[5]
논문
Cushing's syndrome: all variants, detection, and treatment
2011-06-01
[6]
논문
Facial Plethora: Modern Technology for Quantifying an Ancient Clinical Sign and Its Use in Cushing Syndrome.
2015-10-01
[7]
논문
Exogenous Cushing Syndrome Caused by a "Herbal" Supplement
https://www.aaceclin[...]
2022-11-01
[8]
논문
Amenorrhea as a presentation of Cushing's syndrome
2024-01-01
[9]
웹사이트
What are the symptoms of Cushing's syndrome?
http://www.nichd.nih[...]
2012-11-30
[10]
웹사이트
What causes Cushing's syndrome?
http://www.nichd.nih[...]
2012-11-30
[11]
논문
Evaluation and treatment of Cushing's syndrome
https://zenodo.org/r[...]
2005-12-01
[12]
웹사이트
How do health care providers diagnose Cushing's syndrome?
http://www.nichd.nih[...]
2012-11-30
[13]
웹사이트
Is there a cure for Cushing's syndrome?
http://www.nichd.nih[...]
2012-11-30
[14]
웹사이트
What are the treatments for Cushing's syndrome?
http://www.nichd.nih[...]
2012-11-30
[15]
웹사이트
Cushing syndrome - Diagnosis and treatment - Mayo Clinic
https://www.mayoclin[...]
2019-04-21
[16]
논문
Mortality in Cushing's syndrome: a systematic review and meta-analysis
2012-04-01
[17]
웹사이트
How many people are affected by or at risk for Cushing's syndrome?
http://www.nichd.nih[...]
2012-11-30
[18]
논문
Epidemiology of Cushing's syndrome
2010-01-01
[19]
웹사이트
Cushing Syndrome: Condition Information
http://www.nichd.nih[...]
2012-11-30
[20]
서적
Clinical Veterinary Advisor: Dogs and Cats
https://books.google[...]
Elsevier Health Sciences
2014-01-01
[21]
논문
Equine Cushing's disease
2002-12-01
[22]
웹사이트
Cushing syndrome
http://www.mayoclini[...]
Mayo Clinic
2013-03-28
[23]
논문
Cushing Syndrome in a 6-Month-Old Infant due to Adrenocortical Tumor
2009-01-01
[24]
논문
Menstrual abnormalities in women with Cushing's disease are correlated with hypercortisolemia rather than raised circulating androgen levels
1998-09-01
[25]
논문
Pathophysiology of dyslipidemia in Cushing's syndrome
[26]
논문
Corticosteroids and cognition
[27]
서적
The American Psychiatric Publishing Textbook of Neuropsychiatry and Behavioral Neurosciences
American Psychiatric Pub, Inc.
[28]
서적
Andrews' Diseases of the Skin: Clinical Dermatology
Saunders
2005-01-01
[29]
논문
MECHANISMS IN ENDOCRINOLOGY: Cushing's syndrome causes irreversible effects on the human brain: a systematic review of structural and functional magnetic resonance imaging studies
2015-07-01
[30]
논문
The longitudinal course of psychopathology in Cushing's syndrome after correction of hypercortisolism
1997-03-01
[31]
논문
Examining the effect of psychopathic traits on gray matter volume in a community substance abuse sample
2012-11-01
[32]
논문
The "steroid dementia syndrome": a possible model of human glucocorticoid neurotoxicity
2007-06-01
[33]
논문
Structural brain abnormalities in psychopaths-a review
[34]
웹사이트
Cushing's Syndrome
https://www.lecturio[...]
2021-07-11
[35]
서적
StatPearls
StatPearls Publishing
2019-01-01
[36]
논문
Recovery of Adrenal Function in Patients with Glucocorticoids Induced Secondary Adrenal Insufficiency
2016-03-01
[37]
논문
Cushing's syndrome: update on signs, symptoms and biochemical screening
2015-10-01
[38]
논문
The Diagnosis of Cushing's Syndrome: An Endocrine Society Clinical Practice Guideline
2008-05-01
[39]
논문
Public Notification: Artri King contains hidden drug ingredients
https://www.fda.gov/[...]
2022-10-31
[40]
논문
Exogenous Cushing Syndrome Caused by a "Herbal" Supplement
https://www.aaceclin[...]
2022-11-01
[41]
논문
The Cushing syndrome induced by medroxyprogesterone acetate
1989-11-01
[42]
논문
Cushing's syndrome induced by medroxyprogesterone
1990-08-01
[43]
논문
Adrenal Insufficiency in Corticosteroids Use: Systematic Review and Meta-Analysis
2015-06-01
[44]
논문
Cushing syndrome in pediatrics
2012-12-01
[45]
논문
Cushing's Syndrome
http://endocrine.nid[...]
2008-07-01
[46]
논문
Cushing's syndrome secondary to ectopic corticotropin-releasing hormone-adrenocorticotropin secretion
1986-09-01
[47]
논문
Hypothalamic hamartoma secreting corticotropin-releasing hormone. Case report
2004-02-01
[48]
논문
Motive to sin
1992-10-01
[49]
웹사이트
Ectopic Cushing syndrome
https://www.ncbi.nlm[...]
[50]
논문
A physiologic approach to diagnosis of the Cushing syndrome
2003-06-01
[51]
논문
Outcome of using the histological pseudocapsule as a surgical capsule in Cushing disease
2009-09-01
[52]
서적
Cushing's syndrome
Kluwer Academic
[53]
논문
Consensus on diagnosis and management of Cushing's disease: a guideline update.
[54]
논문
Cushing's syndrome
Elsevier BV
[55]
논문
Cushing's syndrome
Elsevier BV
[56]
논문
The Cushing Syndrome: An Update on Diagnostic Tests
American College of Physicians
1990-03-15
[57]
논문
Glucocorticoid Action and the Clinical Features of Cushing's Syndrome
Elsevier BV
[58]
논문
Diagnosis and Complications of Cushing's Syndrome: A Consensus Statement
The Endocrine Society
[59]
논문
Rapid reversal of psychotic depression using mifepristone
2001-10-01
[60]
논문
Desmopressin Stimulation Test in a Pregnant Patient with Cushing's Disease
2022-05-30
[61]
논문
Cushing's syndrome and pregnancy outcomes: a systematic review of published cases
2017-02-01
[62]
논문
Cushing's syndrome during pregnancy: personal experience and review of the literature
2005-05-01
[63]
웹사이트
FDA approves mifepristone (Korlym*) for patients with endogenous Cushing' s syndrome
http://www.salutedom[...]
2012-02-18
[64]
웹사이트
FDA Approves New Treatment for Adults with Cushing's Disease
https://www.fda.gov/[...]
2020-03-24
[65]
논문
Laparoscopic bilateral transperitoneal adrenalectomy for Cushing syndrome: surgical challenges and lessons learnt
2013-06-01
[66]
논문
ACTH-producing pituitary tumors following adrenalectomy for Cushing's syndrome
1960-03-01
[67]
논문
Incidence and late prognosis of cushing's syndrome: a population-based study
2001-01-01
[68]
논문
The prevalence of pituitary adenomas: a systematic review
2004-08-01
[69]
논문
Hypercoagulable state in Cushing's syndrome: a systematic review
2009-08-01
[70]
뉴스
Amy Schumer: Actress reveals she has Cushing's Syndrome
https://www.bbc.com/[...]
BBC News
2024-02-26
[71]
논문
2.Cushing症候群
2014-00-00
[72]
논문
本邦におけるCushing症候群320症例の臨床的検討
1976-00-00
[73]
웹사이트
クッシング症候群
https://www.msdmanua[...]
[74]
논문
妊娠中に高血圧を契機に発見されたクッシング症候群の1例
2013-00-00
[75]
서적
Cushing's Disease (Hyperadrenocorticism) in Dogs
Veterinary & Aquatic Services Department, Drs. Foster & Smith
[76]
서적
개와 고양이의 내분비 질환 - 핸드북
[77]
서적
부신피질기능항진증의 진단과 치료
본 사이트는 AI가 위키백과와 뉴스 기사,정부 간행물,학술 논문등을 바탕으로 정보를 가공하여 제공하는 백과사전형 서비스입니다.
모든 문서는 AI에 의해 자동 생성되며, CC BY-SA 4.0 라이선스에 따라 이용할 수 있습니다.
하지만, 위키백과나 뉴스 기사 자체에 오류, 부정확한 정보, 또는 가짜 뉴스가 포함될 수 있으며, AI는 이러한 내용을 완벽하게 걸러내지 못할 수 있습니다.
따라서 제공되는 정보에 일부 오류나 편향이 있을 수 있으므로, 중요한 정보는 반드시 다른 출처를 통해 교차 검증하시기 바랍니다.
문의하기 : help@durumis.com
